国卫药政发〔2017〕37号《关于改革完善短缺药品供应保障机制的实施意见》
各省、自治区、直辖市人民政府,新疆生产建设兵团:
为贯彻落实全国卫生与健康大会精神和《“健康中国2030”规划纲要》、《“十三五”深化医药卫生体制改革规划》、《“十三五”卫生与健康规划》、《国务院办公厅关于进一步改革完善药品生产流通使用政策的若干意见》要求,改革完善短缺药品供应保障机制,更好地满足人民健康和临床合理用药需求,增强人民群众获得感,经国务院同意,现提出以下实施意见。
一、总体要求
(一)指导思想。
全面贯彻党的十八大和十八届三中、四中、五中、六中全会精神,深入贯彻习近平总书记系列重要讲话精神和治国理政新理念新思想新战略,统筹推进“五位一体”总体布局和协调推进“四个全面”战略布局,坚持稳中求进工作总基调,牢固树立和贯彻落实新发展理念,坚持新形势下卫生与健康工作方针,以人民健康为中心,以满足临床合理用药需求为导向,深化医药行业供给侧结构性改革,按照“分级应对、分类管理、会商联动、保障供应”的原则,建立健全短缺药品供应保障体系和机制,提高要素配置效率和有效供给能力,为全面深化医药卫生体制改革、推进健康中国建设提供有力支撑。
(二)主要目标。
到2017年底,建立短缺药品信息收集和汇总分析机制,完善短缺药品监测预警和清单管理制度,初步建成基于大数据应用的国家药品供应保障综合管理平台和短缺药品监测预警信息系统,健全部门会商联动机制,初步建立国家、省、地市、县四级监测预警机制和国家、省两级应对机制。
到2020年,实现药品供应保障综合管理和短缺监测预警信息资源的共享共用,建立成熟稳定的短缺药品实时监测预警和分级应对体系,构建短缺药品信息收集、汇总分析、部门协调、分级应对、行业引导“五位一体”工作格局,形成具有中国特色的短缺药品供应保障制度。
二、重点任务措施
(一)完善短缺药品监测预警和清单管理制度。
1.合理布局监测哨点。在目前每个省份布局不少于15个监测哨点的基础上,依托国家药品供应保障综合管理平台、省级药品集中采购平台(公共资源交易平台、区域人口健康信息平台)、行业协会及其会员单位,逐步扩大监测范围,联通药品研发注册、生产流通、采购使用等重点环节,逐步实现短缺药品信息监测全覆盖。
2.建立健全短缺药品清单管理制度。综合分析我国疾病谱变化、重点人群临床用药需求、突发事件应急保障需求、药品及其原料药生产审批等情况,合理界定临床必需药品短缺标准,建立国家、省两级短缺药品清单管理制度。根据短缺原因、短缺程度、影响范围等情况,及时启动国家或省级应对机制,定期公布相关信息。集成多源监测大数据信息,分步实现各部门短缺药品清单相关信息联动,畅通政府、医疗卫生机构、企业、社会组织等相关数据共建、共享、共用通道。组织开展清单内药品临床综合评价,不断优化清单,实现短缺药品清单动态管理。
3.强化综合监测预警。实行短缺药品监测信息每月零报告制度,完善监测指标,提高监测效率。指导地方各级部门及时分析、处理和上报监测信息,建立国家、省、地市、县四级监测网络体系和预警机制。建设基于大数据应用的短缺药品监测预警信息系统,强化对短缺药品研发、生产、流通和使用情况的综合评估,增强信息监测、分析和处理的时效性,逐步推进短缺药品信息全流程动态感知、预警监测和政策评估、应对防范等智能化应用。
(二)建立短缺药品供应保障分级联动应对机制。
4.由国家卫生计生委、国家发展改革委、工业和信息化部、财政部、人力资源社会保障部、商务部、国务院国资委、工商总局、食品药品监管总局等组成国家短缺药品供应保障工作会商联动机制,突出跨领域、多部门的政策统筹、协作配合、有效联动,明确工作规则和任务分工。
5.国家层面重点围绕国家级短缺药品清单内品种,组织开展短缺药品及其原料药生产供应保障能力评估,研究完善短缺药品供应保障重大政策和制度,协调解决跨省短缺问题;充分依托和整合现有资源,加快药品临床综合评价体系建设,推进药品采购统一编码的规范应用,统筹好短缺药品监测预警信息系统以及国家、省两级短缺药品多源信息采集和供应业务协同应用平台的建设。
6.省级卫生计生部门协调相关部门建立相应会商联动机制,综合评估辖区内药品短缺信息和应对建议,统筹解决局部性短缺问题。重点强化省、地市、县三级监测,及时分析、处理、上报短缺信息,增强综合应对能力。
(三)实行短缺药品供应保障分类精准施策。
7.实施定点生产。综合临床必需、用量小或交易价格偏低、企业生产动力不足等因素,遴选定点生产品种,通过政府定价、价格谈判、市场撮合等多种方式确定统一采购价格,招标确定定点生产企业,直接挂网采购,保障区域合理供应。
8.协调应急生产和进口。针对药品相关标准变化、认证改造等导致企业停产及临床需求突然增加等情况,协调有资质的企业应急生产或加快进口。支持相关企业技术改造升级,支持综合实力强、小品种药物批准文号较集中的企业建设小品种药物集中生产基地。支持各方积极参与,推动国有企业履行社会责任,保障可持续稳定供应。
9.加强供需对接、协商调剂。注重掌握药品生产流通企业和医疗卫生机构实际库存,推进临床需求侧与生产流通供给侧加强对接,及时发现医疗卫生机构用药短缺苗头,及时协商调剂短缺药品,避免供需信息沟通不畅导致短缺。
10.完善短缺药品储备。根据临床实际需求,筛选短缺药品储备品种(含原料药),合理确定储备数量,安排收储资金,保障药品储备及时到位、高效调剂调用。建立中央和地方两级常态短缺药品储备,中央医药储备以用量不确定的短缺药品为主,地方医药储备以用量确定的短缺药品为主。
11.打击违法违规行为。加强对原料药货源、企业库存和市场交易行为等的跟踪监测,综合研判苗头性问题和趋势,对涨价明显的药品及原料药生产流通企业密切关注,必要时开展成本价格专项调查。强化药品及原料药市场监管,依法查处哄抬价格和垄断等各类违法违规行为,加大处罚力度,维护市场秩序。研究制定《短缺药品垄断性原料药价格行为指南》,建立失信经营者黑名单制度,对屡查屡犯的短缺药品及原料药垄断案件相关经营者,依法制定禁止其从事医药行业的措施。严格执行药品采购诚信记录和市场清退制度。
12.健全罕见病用药政策。研究建立我国常见罕见病用药数据库,通过国家科技重大专项等国家研发项目支持企业和科研单位研发创新,将符合条件、临床急需罕见病用药列入优先研发清单,完善和落实罕见病用药优先审评审批政策。
三、组织保障
(一)加强组织领导。充分发挥体制和制度优势,加强药品供应保障政策协调机制建设,构建政府主导、企业参与、社会协同、人人分享的短缺药品治理制度。国家卫生计生委会同相关部门抓好组织实施,加强信息交流和监测预警,强化综合协调和督导评估,及时报告督导评估结果,优先推动基本药物短缺品种清单、标识、价格、采购、配备使用等方面的统一政策,不断完善体制机制。县级以上地方各级人民政府要强化短缺药品供应保障的领导责任,将短缺药品供应保障纳入政府绩效考核工作体系,加强督查督办和激励问责,确保取得实效。各相关部门要细化政策措施,明确工作要求,健全长效工作机制。对落实不力的地方政府和相关部门要及时约谈,造成严重后果的,依法依规进行责任追究。鼓励基础条件好、工作积极性高的地区开展试点示范,探索可复制、可推广的典型做法和有效模式。
(二)加大政策扶持。研究制定支持政策,从多方面对短缺药品供应保障给予必要支持。发展改革(价格)等部门要深化药品价格改革,强化价格行为监管,健全价格监测预警体系,结合现有资金渠道对相关监测预警信息系统和供应业务协同应用平台建设给予统筹支持。工业和信息化部门要积极引导短缺药品生产企业进行技术改造,提高生产供给能力。医保管理部门要完善医保用药管理措施,按规定做好短缺药品支付保障。商务部门要鼓励药品流通企业发展现代药品流通方式,优化物流配送网络,提升短缺药品可及性。卫生计生部门要完善国家药物政策体系,优化药品采购机制,强化因价格恶性竞争导致药品质量下降和短缺的风险评估,落实短缺药品直接挂网采购制度,加强医疗卫生机构短缺药品优先配备、统筹调剂和使用监管,确保采购规范、配送及时、合理使用、保障供应。国资委要充分发挥国有企业的作用,推动国有企业在短缺药品供应方面更好履行社会责任。食品药品监管部门要加强短缺药品质量监管,完善短缺药品及原料药注册审批政策,对临床急需的短缺药品及原料药予以优先审评审批,研究实行短缺药品清单内药品及其原料药停产备案制度,保障药品质量安全。
(三)加强政策宣传和科学普及。坚持正确舆论导向,通过电视、广播、报刊、网络等多种形式,广泛宣传短缺药品供应保障的重要意义和主要政策措施,有针对性地做好短缺药品临床使用的科普工作。及时公开相关综合信息,以适当形式定期向社会公开发布报告,积极回应、妥善处理公众关心的药品短缺问题,为企业研发生产、药品流通、临床用药等领域发展方向、资源配置和政策制定提供重要参考,引导行业健康、规范、可持续发展。
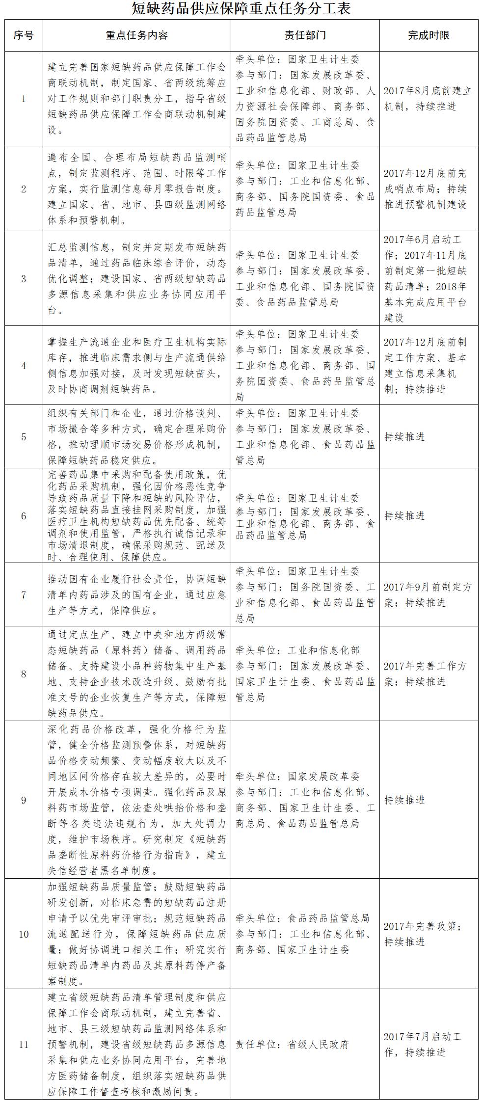
附件:短缺药品供应保障重点任务分工表
国家卫生计生委 国家发展改革委 工业和信息化部
财政部 人力资源社会保障部 商务部
国务院国资委 工商总局 食品药品监管总局
2017年6月27日


扫描二维码 关注我们
您当前的位置:
打印
关闭