国发〔2016〕78号《国务院关于印发“十三五”深化医药卫生体制改革规划的通知》
各省、自治区、直辖市人民政府,国务院各部委、各直属机构:
现将《“十三五”深化医药卫生体制改革规划》印发给你们,请认真贯彻执行。
国务院
2016年12月27日
为全面深化医药卫生体制改革,推进健康中国建设,根据《中华人民共和国国民经济和社会发展第十三个五年规划纲要》、《中共中央国务院关于深化医药卫生体制改革的意见》和《“健康中国2030”规划纲要》,编制本规划。
一、规划背景
“十二五”以来特别是党的十八大以来,在党中央、国务院的坚强领导下,各地区、各有关部门扎实推进医改各项工作,取得了重大进展和明显成效。全民医保体系加快健全,基本医保参保率保持在95%以上,城乡居民医保制度逐步整合,筹资和保障水平进一步提高,城乡居民大病保险、重特大疾病医疗救助、疾病应急救助全面推开,商业健康保险快速发展。县级公立医院综合改革全面实施,城市公立医院综合改革试点持续拓展深化,医疗服务和药品价格改革有序推进,公立医院管理体制和运行机制不断完善。分级诊疗制度建设加快推进,基层医疗卫生机构综合改革持续深化,医疗卫生机构分工协作逐步加强,基本公共卫生服务均等化水平稳步提高。国家基本药物制度得到巩固完善,药品流通领域改革力度不断加大,药品供应保障体系逐步健全。医教协同深化临床医学人才培养改革,住院医师规范化培训制度初步建立,以全科医生为重点的人才队伍建设不断加强,医务人员积极性得到进一步调动。医药卫生监管持续加强,信息化建设积极推进。中医药发展政策机制逐步完善,作用得到更好发挥,惠民效果进一步放大。健康服务业政策环境显著改善,社会办医加快发展。以省为单位实施综合医改试点,积累了有益经验。经过努力,2015年居民人均预期寿命比2010年提高了1.51岁,个人卫生支出占卫生总费用比重由35.29%下降到29.27%,80%以上的居民15分钟内能够到达最近的医疗点,人民健康水平总体上优于中高收入国家平均水平,医药费用不合理过快增长势头得到初步遏制,基本医疗卫生服务公平性、可及性显著提升。实践证明,深化医改方向正确、路径清晰、措施得力、成效显著,用较少的投入取得了较高的健康绩效,群众看病难、看病贵问题得到明显缓解,获得感不断增强,深化医改在国民经济和社会发展中的重要作用日益显现。
“十三五”时期是我国全面建成小康社会的决胜阶段,也是建立健全基本医疗卫生制度、推进健康中国建设的关键时期。当前,人民生活水平不断提高,健康需求日益增长,但我国卫生资源总量不足、结构不合理、分布不均衡、供给主体相对单一、基层服务能力薄弱等问题仍比较突出,维护和促进人民健康的制度体系仍需不断完善。特别是随着医改进入攻坚期和深水区,深层次体制机制矛盾的制约作用日益凸显,利益格局调整更加复杂,改革的整体性、系统性和协同性明显增强,任务更为艰巨。同时,我国经济发展进入新常态,工业化、城镇化、人口老龄化进程加快,以及疾病谱变化、生态环境和生活方式变化、医药技术创新等,都对深化医改提出了更高要求。面对新的形势和挑战,需要在巩固前期改革成果、认真总结经验的基础上,进一步统一思想、坚定信念、增强定力,进一步加强组织领导、制度创新和重点突破,推动医改由打好基础转向提升质量、由形成框架转向制度建设、由单项突破转向系统集成和综合推进,用中国式办法破解医改这个世界性难题,为保障人民健康、促进经济社会发展增添新动力。
二、指导思想、基本原则和主要目标
(一)指导思想。
高举中国特色社会主义伟大旗帜,全面贯彻党的十八大和十八届三中、四中、五中、六中全会精神,以马克思列宁主义、毛泽东思想、邓小平理论、“三个代表”重要思想、科学发展观为指导,深入学习贯彻习近平总书记系列重要讲话精神,紧紧围绕统筹推进“五位一体”总体布局和协调推进“四个全面”战略布局,认真落实党中央、国务院决策部署,牢固树立和贯彻落实创新、协调、绿色、开放、共享的发展理念,坚持以人民为中心的发展思想,坚持正确的卫生与健康工作方针,树立大健康理念,全力推进卫生与健康领域理论创新、制度创新、管理创新、技术创新,加快建立符合国情的基本医疗卫生制度,实现发展方式由以治病为中心向以健康为中心转变,推进医药卫生治理体系和治理能力现代化,为推进健康中国建设、全面建成小康社会、实现“两个一百年”奋斗目标和中华民族伟大复兴中国梦提供坚实基础。
(二)基本原则。
坚持以人民健康为中心。把人民健康放在优先发展的战略地位,以公平可及、群众受益为目标,坚守底线、补齐短板,作出更有效的制度安排,维护基本医疗卫生服务的公益性,使全体人民在共建共享中有更多获得感。
坚持保基本、强基层、建机制。将基本医疗卫生制度作为公共产品向全民提供,推动医疗卫生工作重心下移、医疗卫生资源下沉,提升基层医疗卫生的职业吸引力和服务能力,以问题为导向推动制度创新和攻坚突破。
坚持政府主导与发挥市场机制作用相结合。在基本医疗卫生服务领域,坚持政府主导,落实政府责任,适当引入竞争机制。在非基本医疗卫生服务领域,发挥市场活力,加强规范引导,满足多样化、差异化、个性化健康需求。
坚持推进供给侧结构性改革。实行政事分开、管办分开、医药分开、营利性和非营利性分开,优化供给侧治理能力和要素配置,提升服务效率和质量。对需求侧进行科学引导,合理划分政府、社会、个人责任,促进社会共治。
坚持医疗、医保、医药联动改革。按照腾空间、调结构、保衔接的要求,统筹推进管理、价格、支付、薪酬等制度建设,提高政策衔接和系统集成能力。落实部门责任,解放思想、主动作为,以自我革命的精神推进改革,形成强大合力。
坚持突出重点、试点示范、循序推进。理清改革内在逻辑,突出重要领域和关键环节,及时总结推广地方经验,发挥重点改革的突破性作用和试点的带动效应。把握好改革的力度和节奏,注重统筹兼顾,积极稳妥推进改革。
(三)主要目标。
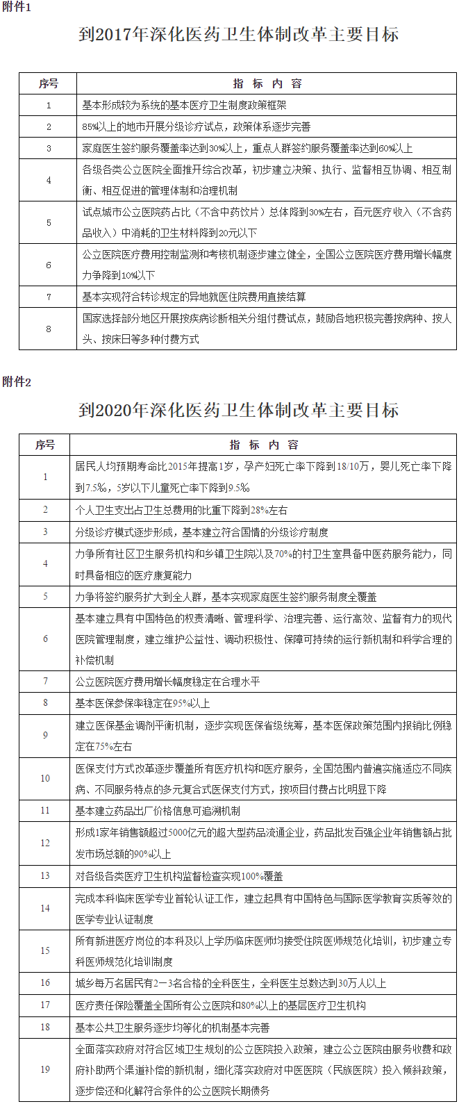
到2017年,基本形成较为系统的基本医疗卫生制度政策框架。分级诊疗政策体系逐步完善,现代医院管理制度和综合监管制度建设加快推进,全民医疗保障制度更加高效,药品生产流通使用政策进一步健全。到2020年,普遍建立比较完善的公共卫生服务体系和医疗服务体系、比较健全的医疗保障体系、比较规范的药品供应保障体系和综合监管体系、比较科学的医疗卫生机构管理体制和运行机制。经过持续努力,基本建立覆盖城乡居民的基本医疗卫生制度,实现人人享有基本医疗卫生服务,基本适应人民群众多层次的医疗卫生需求,我国居民人均预期寿命比2015年提高1岁,孕产妇死亡率下降到18/10万,婴儿死亡率下降到7.5‰,5岁以下儿童死亡率下降到9.5‰,主要健康指标居于中高收入国家前列,个人卫生支出占卫生总费用的比重下降到28%左右。
三、重点任务
“十三五”期间,要在分级诊疗、现代医院管理、全民医保、药品供应保障、综合监管等5项制度建设上取得新突破,同时统筹推进相关领域改革。
(一)建立科学合理的分级诊疗制度。
坚持居民自愿、基层首诊、政策引导、创新机制,以家庭医生签约服务为重要手段,鼓励各地结合实际推行多种形式的分级诊疗模式,推动形成基层首诊、双向转诊、急慢分治、上下联动的就医新秩序。到2017年,分级诊疗政策体系逐步完善,85%以上的地市开展试点。到2020年,分级诊疗模式逐步形成,基本建立符合国情的分级诊疗制度。
1.健全完善医疗卫生服务体系。优化医疗卫生资源布局,明确各级各类医疗卫生机构功能定位,加强协作,推动功能整合和资源共享。合理控制公立综合性医院数量和规模。大力推进面向基层、偏远和欠发达地区的远程医疗服务体系建设,鼓励二、三级医院向基层医疗卫生机构提供远程服务,提升远程医疗服务能力,利用信息化手段促进医疗资源纵向流动,提高优质医疗资源可及性和医疗服务整体效率。推进大医院与基层医疗卫生机构、全科医生与专科医生的资源共享和业务协同,健全基于互联网、大数据技术的分级诊疗信息系统。鼓励社会力量举办医学检验机构、病理诊断机构、医学影像检查机构、消毒供应机构和血液净化机构,鼓励公立医院面向区域提供相关服务,实现区域资源共享。加强医疗质量控制,推进同级医疗机构间以及医疗机构与独立检查检验机构间检查检验结果互认。
实施中医药传承与创新工程,推动中医药服务资源与临床科研有机结合,加强中医适宜技术的应用,充分发挥中医药在“治未病”、重大疾病治疗和疾病康复中的重要作用。在基层中医药服务体系不健全、能力较弱的地区,将中医医院中医门诊诊疗服务纳入首诊范围。按照军民融合发展战略,将军队医疗机构全面纳入分级诊疗体系。建立健全突发急性传染病医疗救治网络,推进构建陆海空立体化的紧急医学救援网络。
2.提升基层医疗卫生服务能力。以常见病、多发病的诊断和鉴别诊断为重点,强化乡镇卫生院、社区卫生服务中心基本医疗服务能力建设。提升乡镇卫生院开展急诊抢救、二级以下常规手术、正常分娩、高危孕产妇初筛、儿科、精神疾病、老年病、中医、康复等医疗服务能力。加强县级公立医院综合能力建设和学科建设,重点加强县域内常见病、多发病相关专业科室以及紧缺专业临床专科建设,进一步降低县域外就诊率。规范社区卫生服务管理,推动实施社区卫生服务提升工程。促进先进适宜技术的普及普惠。建立与开展分级诊疗工作相适应、能够满足基层医疗卫生机构实际需要的药品供应保障体系,实现药品使用的上下联动和相互衔接。通过鼓励大医院医师下基层、退休医生开诊所以及加强对口支援、实施远程医疗、推动建立医疗联合体等,把大医院的技术传到基层。实施基层中医药服务能力提升工程“十三五”行动计划。到2020年,力争所有社区卫生服务机构和乡镇卫生院以及70%的村卫生室具备中医药服务能力,同时具备相应的医疗康复能力。
完善基层管理和运行机制。强化基层医疗卫生机构法人主体地位,落实人事、经营、分配等方面自主权。进一步完善基层医疗卫生机构绩效工资制度,收支结余部分可按规定提取职工福利基金、奖励基金。巩固完善多渠道补偿机制,落实基层医疗卫生机构核定任务、核定收支、绩效考核补助的财务管理办法,加强绩效考核,既调动基层医疗卫生机构和医务人员积极性,又防止出现新的逐利行为。建立基层医疗卫生机构及负责人绩效评价机制,对机构负责人实行任期目标责任制,对其他人员突出岗位工作量、服务质量、行为规范、技术难度、风险程度和服务对象满意度等内容。鼓励有条件的地方实施乡村一体化管理。
3.引导公立医院参与分级诊疗。进一步完善和落实医保支付和医疗服务价格政策,调动三级公立医院参与分级诊疗的积极性和主动性,引导三级公立医院收治疑难复杂和危急重症患者,逐步下转常见病、多发病和疾病稳定期、恢复期患者。鼓励打破行政区域限制,推动医疗联合体建设,与医保、远程医疗等相结合,实现医疗资源有机结合、上下贯通。以资源共享和人才下沉为导向,将医疗联合体构建成为利益共同体、责任共同体、发展共同体,形成责、权、利明晰的区域协同服务模式。探索通过医师多点执业、加强基层医疗卫生机构药物配备、对纵向合作的医疗联合体等分工协作模式实行医保总额付费等方式,引导医疗联合体内部形成顺畅的转诊机制。
4.推进形成诊疗—康复—长期护理连续服务模式。明确医疗机构急慢分治服务流程,建立健全分工协作机制,畅通医院、基层医疗卫生机构、康复医院和护理院等慢性病医疗机构之间的转诊渠道,形成“小病在基层、大病到医院、康复回基层”的合理就医格局。城市大医院主要提供急危重症和疑难复杂疾病的诊疗服务,将诊断明确、病情稳定的慢性病患者、康复期患者转至下级医疗机构以及康复医院、护理院等慢性病医疗机构。基层医疗卫生机构和慢性病医疗机构为诊断明确、病情稳定的慢性病患者、康复期患者、老年病患者、晚期肿瘤患者、残疾人等提供治疗、康复、护理服务。显著增加慢性病医疗机构提供康复、长期护理服务的医疗资源。完善相关政策措施,逐步推行日间手术。探索建立长期护理保险制度。加强残疾人专业康复机构建设,建立医疗机构与残疾人专业康复机构密切配合、相互衔接的工作机制。
5.科学合理引导群众就医需求。建立健全家庭医生签约服务制度,通过提高基层服务能力、医保支付、价格调控、便民惠民等措施,鼓励城乡居民与基层医生或家庭医生团队签约。到2017年,家庭医生签约服务覆盖率达到30%以上,重点人群签约服务覆盖率达到60%以上。到2020年,力争将签约服务扩大到全人群,基本实现家庭医生签约服务制度全覆盖。
遵循医学科学规律,结合功能定位,明确县、乡两级医疗机构的医疗服务范围,对于超出功能定位和服务能力的疾病,为患者提供相应转诊服务。完善双向转诊程序,建立健全转诊指导目录,重点畅通向下转诊渠道,逐步实现不同级别、不同类别医疗机构之间有序转诊。完善不同级别医疗机构的医保差异化支付政策,适当提高基层医疗卫生机构医保支付比例,合理引导就医流向。对符合规定的转诊住院患者连续计算起付线。合理制定和调整医疗服务价格,对医疗机构落实功能定位、患者合理选择就医机构形成有效激励。
(二)建立科学有效的现代医院管理制度。
深化县级公立医院综合改革,加快推进城市公立医院综合改革。到2017年,各级各类公立医院全面推开综合改革,初步建立决策、执行、监督相互协调、相互制衡、相互促进的管理体制和治理机制。到2020年,基本建立具有中国特色的权责清晰、管理科学、治理完善、运行高效、监督有力的现代医院管理制度,建立维护公益性、调动积极性、保障可持续的运行新机制和科学合理的补偿机制。
1.完善公立医院管理体制。妥善处理医院和政府关系,实行政事分开和管办分开,推动医院管理模式和运行方式转变。加强政府在方向、政策、引导、规划、评价等方面的宏观管理,加大对医疗行为、医疗费用等方面监管力度,减少对医院人事编制、科室设定、岗位聘任、收入分配等的管理。逐步取消公立医院行政级别。合理界定政府作为出资人的举办监督职责和公立医院的自主运营管理权限。健全政府办医体制,积极探索公立医院管办分开的多种有效实现形式。采取有效措施,统筹协调政府办医职能,形成合力。加强对政府、军队和企事业单位等各类主体举办公立医院的全行业监管,明确各方职责、权利和义务。落实公立医院独立法人地位。健全公立医院法人治理机制,落实内部人事管理、机构设置、收入分配、副职推荐、中层干部任免、年度预算执行等自主权。实行院长负责制,完善院长选拔任用制度,实行院长任期制和任期目标责任制。公立医院依法制订章程。建立健全公立医院全面预算管理制度、成本核算制度、财务报告制度、总会计师制度、第三方审计制度和信息公开制度。
2.建立规范高效的运行机制。取消药品加成(不含中药饮片),通过调整医疗服务价格、加大政府投入、改革支付方式、降低医院运行成本等,建立科学合理的补偿机制。逐步建立以成本和收入结构变化为基础的医疗服务价格动态调整机制,按照“总量控制、结构调整、有升有降、逐步到位”的原则,降低药品、医用耗材和大型医用设备检查治疗和检验等价格,重点提高诊疗、手术、康复、护理、中医等体现医务人员技术劳务价值的项目价格,加强分类指导,理顺不同级别医疗机构间和医疗服务项目的比价关系。通过规范诊疗行为、医保控费等降低药品、耗材等费用,严格控制不合理检查检验费用,为调整医疗服务价格腾出空间,并与医疗控费、薪酬制度、医保支付、分级诊疗等措施相衔接。放开特需医疗服务和其他市场竞争比较充分、个性化需求比较强的医疗服务价格,由医疗机构自主制定。继续推进公立医院后勤服务社会化。在公立医院综合改革中统筹考虑中医药特点,建立有利于中医药特色优势发挥的运行新机制。推进军队医院参与地方公立医院综合改革。规范公立医院改制,推进国有企业所属医院分离移交和改制试点,原则上政府举办的传染病院、精神病院、职业病防治院、妇幼保健院和妇产医院、儿童医院、中医医院(民族医院)等不进行改制。力争到2017年试点城市公立医院药占比(不含中药饮片)总体降到30%左右,百元医疗收入(不含药品收入)中消耗的卫生材料降到20元以下。
3.建立符合医疗卫生行业特点的编制人事和薪酬制度。创新公立医院编制管理方式,完善编制管理办法,积极探索开展公立医院编制管理改革试点。在地方现有编制总量内,确定公立医院编制总量,逐步实行备案制,在部分大中城市三级甲等公立医院开展编制管理改革、实行人员总量管理试点。落实公立医院用人自主权,对急需引进的高层次人才、短缺专业人才以及具有高级专业技术职务或博士学位人员,可由医院采取考察的方式予以公开招聘。完善医疗机构与医务人员用人关系。
地方可以按国家有关规定,结合实际合理确定公立医院薪酬水平,逐步提高人员经费支出占业务支出的比例,并建立动态调整机制。对工作时间之外劳动较多、高层次医疗人才集聚、公益目标任务繁重、开展家庭医生签约服务的公立医疗机构在核定绩效工资总量时予以倾斜。在绩效工资分配上,重点向临床一线、业务骨干、关键岗位以及支援基层和有突出贡献的人员倾斜,做到多劳多得、优绩优酬。按照有关规定,公立医院可以探索实行目标年薪制和协议薪酬。公立医院主管部门对院长年度工作情况进行考核评价,确定院长薪酬水平,院长薪酬与医院工作人员绩效工资水平保持合理比例关系。
4.建立以质量为核心、公益性为导向的医院考评机制。健全医院绩效评价体系,机构考核应涵盖社会效益、服务提供、质量安全、综合管理、可持续发展等内容,重视卫生应急、对口支援以及功能定位落实和分级诊疗实施情况等体现公益性的工作。将落实医改任务情况列入医院考核指标,强化医院和院长的主体责任。医务人员考核突出岗位工作量、服务质量、行为规范、技术难度、风险程度和服务对象满意度等指标,负责人考核还应包括职工满意度等内容。考核结果与政府投入、医保支付、人员职业发展等挂钩。
5.控制公立医院医疗费用不合理增长。逐步健全公立医院医疗费用控制监测和考核机制。设定全国医疗费用增长控制目标,各省(区、市)根据不同地区医疗费用水平和增长幅度以及不同类别医院的功能定位等,分类确定控费要求并进行动态调整。以设区的市为单位向社会公开辖区内各医院的价格、医疗服务效率、次均医疗费用等信息,对医疗机构费用指标进行排序,定期公示排序结果。落实处方点评制度。卫生计生等有关部门对公立医院药品、高值医用耗材、大型医用设备检查等情况实施跟踪监测。到2017年,全国公立医院医疗费用增长幅度力争降到10%以下,到2020年,增长幅度稳定在合理水平。
(三)建立高效运行的全民医疗保障制度。
按照保基本、兜底线、可持续的原则,围绕资金来源多元化、保障制度规范化、管理服务社会化三个关键环节,加大改革力度,建立高效运行的全民医疗保障体系。坚持精算平衡,完善筹资机制,以医保支付方式改革为抓手推动全民基本医保制度提质增效。建立起较为完善的基本医保、大病保险、医疗救助、疾病应急救助、商业健康保险和慈善救助衔接互动、相互联通机制。
1.健全基本医保稳定可持续筹资和报销比例调整机制。完善医保缴费参保政策,厘清政府、单位、个人缴费责任,逐步建立稳定可持续的多渠道筹资机制,同经济社会发展水平、各方承受能力相适应。在继续加大财政投入、提高政府补助标准的同时,强化个人参保意识,适当提高个人缴费比重。逐步建立城乡居民医保个人缴费标准与居民收入相挂钩的动态筹资机制,使筹资标准、保障水平与经济社会发展水平相适应。到2020年,基本医保参保率稳定在95%以上。
健全与筹资水平相适应的基本医保待遇动态调整机制。明确医保待遇确定和调整的政策权限、调整依据和决策程序,避免待遇调整的随意性。明确基本医保的保障边界。合理确定基本医保待遇标准。结合医保基金预算管理全面推进付费总额控制。改进个人账户,开展门诊费用统筹。按照分级管理、责任共担、统筹调剂、预算考核的基本思路,加快提高基金统筹层次。全面巩固市级统筹,推动有条件的省份实行省级统筹。加快建立异地就医直接结算机制,推进基本医保全国联网和异地就医直接结算,加强参保地与就医地协作,方便群众结算,减少群众“跑腿”、“垫资”。建立健全异地转诊的政策措施,推动异地就医直接结算与促进医疗资源下沉、推动医疗联合体建设、建立分级诊疗制度衔接协调。到2017年,基本实现符合转诊规定的异地就医住院费用直接结算。到2020年,建立医保基金调剂平衡机制,逐步实现医保省级统筹,基本医保政策范围内报销比例稳定在75%左右。
2.深化医保支付方式改革。健全医保支付机制和利益调控机制,实行精细化管理,激发医疗机构规范行为、控制成本、合理收治和转诊患者的内生动力。全面推行按病种付费为主,按人头、按床日、总额预付等多种付费方式相结合的复合型付费方式,鼓励实行按疾病诊断相关分组付费(DRGs)方式。对住院医疗服务主要按病种付费、按疾病诊断相关分组付费或按床日付费;对基层医疗服务可按人头付费,积极探索将按人头付费与高血压、糖尿病、血液透析等慢病管理相结合;对一些复杂病例和门诊费用可按项目付费、按人头付费。有条件的地区可将点数法与预算管理、按病种付费等相结合,促进医疗机构之间有序竞争和资源合理配置。健全各类医疗保险经办机构与医疗卫生机构之间公开、平等的谈判协商机制和风险分担机制。建立结余留用、合理超支分担的激励约束机制。建立健全支付方式改革相关的管理规范、技术支撑和政策配套,制定符合基本医疗需求的临床路径等行业技术标准,规范病历及病案首页的书写,全面夯实信息化管理基础,实现全国范围内医疗机构医疗服务项目名称和内涵、疾病分类编码、医疗服务操作编码的统一。继续落实对中医药服务的支持政策,逐步扩大纳入医保支付的医疗机构中药制剂和针灸、治疗性推拿等中医非药物诊疗技术范围,探索符合中医药服务特点的支付方式,鼓励提供和使用适宜的中医药服务。到2017年,国家选择部分地区开展按疾病诊断相关分组付费试点,鼓励各地积极完善按病种、按人头、按床日等多种付费方式。到2020年,医保支付方式改革逐步覆盖所有医疗机构和医疗服务,全国范围内普遍实施适应不同疾病、不同服务特点的多元复合式医保支付方式,按项目付费占比明显下降。
3.推动基本医疗保险制度整合。在城乡居民基本医保实现覆盖范围、筹资政策、保障待遇、医保目录、定点管理、基金管理“六统一”的基础上,加快整合基本医保管理机构。理顺管理体制,统一基本医保行政管理职能。统一基本医保经办管理,可开展设立医保基金管理中心的试点,承担基金支付和管理,药品采购和费用结算,医保支付标准谈判,定点机构的协议管理和结算等职能。加大改革创新力度,进一步发挥医保对医疗费用不合理增长的控制作用。加快推进医保管办分开,提升医保经办机构法人化和专业化水平。创新经办服务模式,推动形成多元化竞争格局。
4.健全重特大疾病保障机制。在全面实施城乡居民大病保险基础上,采取降低起付线、提高报销比例、合理确定合规医疗费用范围等措施,提高大病保险对困难群众支付的精准性。完善职工补充医疗保险政策。全面开展重特大疾病医疗救助工作,在做好低保对象、特困人员等医疗救助基础上,将低收入家庭的老年人、未成年人、重度残疾人、重病患者等低收入救助对象,以及因病致贫家庭重病患者纳入救助范围,发挥托底保障作用。积极引导社会慈善力量等多方参与。逐步形成医疗卫生机构与医保经办机构间数据共享的机制,推动基本医保、大病保险、医疗救助、疾病应急救助、商业健康保险有效衔接,全面提供“一站式”服务。
5.推动商业健康保险发展。积极发挥商业健康保险机构在精算技术、专业服务和风险管理等方面的优势,鼓励和支持其参与医保经办服务,形成多元经办、多方竞争的新格局。在确保基金安全和有效监管的前提下,以政府购买服务方式委托具有资质的商业保险机构等社会力量参与基本医保的经办服务,承办城乡居民大病保险。按照政府采购的有关规定,选择商业保险机构等社会力量参与医保经办。加快发展医疗责任保险、医疗意外保险,探索发展多种形式的医疗执业保险。丰富健康保险产品,大力发展消费型健康保险,促进发展各类健康保险,强化健康保险的保障属性。鼓励保险公司开发中医药养生保健等各类商业健康保险产品,提供与其相结合的中医药特色健康管理服务。制定和完善财政税收等相关优惠政策,支持商业健康保险加快发展。鼓励企业和居民通过参加商业健康保险,解决基本医保之外的健康需求。
(四)建立规范有序的药品供应保障制度。
实施药品生产、流通、使用全流程改革,调整利益驱动机制,破除以药补医,推动各级各类医疗机构全面配备、优先使用基本药物,建设符合国情的国家药物政策体系,理顺药品价格,促进医药产业结构调整和转型升级,保障药品安全有效、价格合理、供应充分。
1.深化药品供应领域改革。通过市场倒逼和产业政策引导,推动企业提高创新和研发能力,促进做优做强,提高产业集中度,推动中药生产现代化和标准化,实现药品医疗器械质量达到或接近国际先进水平,打造中国标准和中国品牌。建立更加科学、高效的药品审评审批体系。加快推进仿制药质量和疗效一致性评价,鼓励创制新药,鼓励以临床价值为导向的药物创新。加快防治艾滋病、恶性肿瘤、重大传染病、罕见病等临床急需新药及儿童用药等的审评审批。淘汰疗效不确切、风险大于效益的品种。加强医疗器械创新,严格医疗器械审批。建立药品上市许可持有人制度。加快重大传染病用药、儿童用药的研发和生产。在国家基本药物目录(2012年版)中,2007年10月1日前批准上市的化学药品仿制药口服固体制剂应在2018年底前完成一致性评价。
解决好低价药、“救命药”、“孤儿药”以及儿童用药的供应问题。扶持低价药品生产,保障市场供应,保持药价基本稳定。建立健全短缺药品监测预警和分级应对机制,加快推进紧缺药品生产,支持建设小品种药物集中生产基地,继续开展用量小、临床必需、市场供应短缺药品的定点生产试点。完善儿童用药、卫生应急药品保障机制。对原料药市场供应不足的药品加强市场监测,鼓励提高生产能力。
2.深化药品流通体制改革。加大药品、耗材流通行业结构调整力度,引导供应能力均衡配置,加快构建药品流通全国统一开放、竞争有序的市场格局,破除地方保护,形成现代流通新体系。推动药品流通企业兼并重组,整合药品经营企业仓储资源和运输资源,加快发展药品现代物流,鼓励区域药品配送城乡一体化。推动流通企业向智慧型医药服务商转型,建设和完善供应链集成系统,支持流通企业向供应链上下游延伸开展服务。应用流通大数据,拓展增值服务深度和广度,引导产业发展。鼓励绿色医药物流发展,发展第三方物流和冷链物流。支持药品、耗材零售企业开展多元化、差异化经营。推广应用现代物流管理与技术,规范医药电商发展,健全中药材现代流通网络与追溯体系,促进行业结构调整,提升行业透明度和效率。力争到2020年,基本建立药品出厂价格信息可追溯机制,形成1家年销售额超过5000亿元的超大型药品流通企业,药品批发百强企业年销售额占批发市场总额的90%以上。
3.完善药品和高值医用耗材集中采购制度。完善以省(区、市)为单位的网上药品集中采购机制,落实公立医院药品分类采购,坚持集中带量采购原则,公立医院改革试点城市可采取以市为单位在省级药品集中采购平台上自行采购,鼓励跨区域联合采购和专科医院联合采购。做好基层和公立医院药品采购衔接。推进公共资源交易平台整合。每种药品采购的剂型原则上不超过3种,每种剂型对应的规格原则上不超过2种。实施药品采购“两票制”改革(生产企业到流通企业开一次发票,流通企业到医疗机构开一次发票),鼓励医院与药品生产企业直接结算药品货款、药品生产企业与配送企业结算配送费用,严格按合同回款。进一步提高医院在药品采购中的参与度,落实医疗机构药品、耗材采购主体地位,促进医疗机构主动控制药品、耗材价格。完善药品价格谈判机制,建立统分结合、协调联动的国家、省两级药品价格谈判制度。对部分专利药品、独家生产药品进行公开透明、多方参与的价格谈判,逐步增加国家谈判药品品种数量,并做好医保等政策衔接。将加快药品注册审批流程、专利申请、药物经济学评价等作为药品价格谈判的重要内容。对实行备案采购的重点药品,明确采购数量、开具处方的医生,由医疗机构负责人审批后向药品采购部门备案。加强国家药品供应保障综合管理信息平台和省级药品集中采购平台规范化建设,提高药品集中采购平台服务和监管能力,健全采购信息采集共享机制。
开展高值医用耗材、检验检测试剂、大型医疗设备集中采购。规范和推进高值医用耗材集中采购,统一高值医用耗材编码标准,区别不同情况推行高值医用耗材招标采购、谈判采购、直接挂网采购等方式,确保高值医用耗材采购各环节在阳光下运行。
4.巩固完善基本药物制度。巩固政府办基层医疗卫生机构和村卫生室实施基本药物制度成果,推动基本药物在目录、标识、价格、配送、配备使用等方面实行统一政策。加强儿童、老年人、慢性病人、结核病人、严重精神障碍患者和重度残疾人等特殊人群基本用药保障。探索在基本药物遴选调整中纳入循证医学和药物经济学评价方法。在国家基本药物目录中坚持中西药并重。完善基本药物优先和合理使用制度,坚持基本药物主导地位。完善基本药物供应体系。
5.完善国家药物政策体系。健全管理体制,建立国家药物政策协调机制。推动医药分开,采取综合措施切断医院和医务人员与药品、耗材间的利益链。医疗机构应按照药品通用名开具处方,并主动向患者提供,不得限制处方外流。探索医院门诊患者多渠道购药模式,患者可凭处方到零售药店购药。推动企业充分竞争和兼并重组,提高市场集中度,实现规模化、集约化和现代化经营。调整市场格局,使零售药店逐步成为向患者售药和提供药学服务的重要渠道。
进一步完善药品价格形成机制,强化价格、医保、采购等政策的衔接,坚持分类管理,实行不同的价格管理方式,逐步建立符合我国药品市场特点的药价管理体系。建立健全医保药品支付标准,结合仿制药质量和疗效一致性评价工作,逐步按通用名制定药品支付标准。完善国家医药储备体系,在应急保障的基础上,完善常态短缺药品储备。完善中药政策,加强中药材质量管理,鼓励中药饮片、民族药的临床应用。探索建立医院总药师制度,完善医疗机构和零售药店药师管理制度,结合医疗服务价格改革,体现药事服务价值。建立药物临床综合评价体系和儿童用药临床综合评价机制,提高合理用药水平。
(五)建立严格规范的综合监管制度。
健全医药卫生法律体系,加快转变政府职能,完善与医药卫生事业发展相适应的监管模式,提高综合监管效率和水平,推进监管法制化和规范化,建立健全职责明确、分工协作、运行规范、科学有效的综合监管长效机制。
1.深化医药卫生领域“放管服”改革。按照简政放权、放管结合、优化服务的要求,推进医药卫生领域行政审批制度改革。对确需保留的行政审批事项,建立清单制度并向社会公示。转变监管理念,创新监管机制和监管方式,更加注重加强事中事后监管,提升监管效能。优化政府服务,提高服务水平。促进医疗卫生机构转变服务模式,改善服务质量。
2.构建多元化的监管体系。完善政府监管主导、第三方广泛参与、医疗卫生机构自我管理和社会监督为补充的多元化综合监管体系。加强部门联动,加大监管力度,切实防止和减少损害群众健康权益的违法违规行为。引导第三方依法依规参与监管工作。建立医疗卫生机构自我管理制度,加强内涵管理。利用信息化手段对所有医疗机构门诊、住院诊疗行为和费用开展全程监控和智能审核。加强医保智能审核技术应用,推动全国所有统筹地区应用智能监控系统,逐步实现对门诊、住院、购药等各类医疗服务行为的全面、及时、高效监控。健全全国药品信息公共服务平台,公开价格、质量等信息。建立健全社会共治机制,加大信息公开和宣传教育力度,拓宽公众参与监管的渠道,主动接受社会监督。
3.强化全行业综合监管。健全医药卫生法律法规和标准,推动监管重心转向全行业监管。加快出台基本医疗卫生法,建立健全中医药法规,完善相关标准规范。实行属地化监督,加强基层监督机构规范化建设和能力建设,建立健全综合监管保障机制。开展综合监管试点。推行随机抽取检查对象、随机选派执法检查人员的“双随机”抽查,依法查处违法违规行为,抽查情况及查处结果及时向社会公开。建立违法违纪“黑名单”制度,对进入“黑名单”的机构和人员依法依规严肃处理,情节严重的坚决曝光。健全医疗机构绩效考评制度,对医疗机构的基本标准、服务质量、技术水平、管理水平等进行综合评价,确保各医疗机构的功能任务符合医疗机构设置规划要求。强化临床路径管理,完善技术规范,提高诊疗行为透明度。加强对非营利性社会办医疗机构产权归属、财务运营、资金结余使用等方面的监督管理,加强对营利性医疗机构盈利率的管控,加强医疗养生类节目和医疗广告监管,促进社会办医健康发展。到2020年,对各级各类医疗卫生机构监督检查实现100%覆盖。
完善基本医保基金监管制度,加大对骗保欺诈等医保违法行为的惩戒力度。完善医疗保险对医疗服务的监控机制,将监管对象由医疗机构延伸至医务人员。强化药品质量监管,进一步规范药品市场流通秩序。加强药品注册申请、审批和生产、销售的全程监管,建立完善药品信息追溯体系,形成全品种、全过程完整追溯与监管链条。加强药品有效期和包装材料管理,规范过期药品等废弃药品及包装材料的处置。严控药品购销渠道,严格票据管理,减少流通环节,净化流通环境。加强部门之间的配合,依法依规严厉打击药品注册申请中数据造假、制售假劣药品、挂靠经营、“走票”、商业贿赂、非法经营等违法犯罪行为。强化药品价格行为监管,建立健全药品价格信息监测预警和信息发布制度,积极引导行业组织和市场主体加强诚信建设,自觉维护市场价格秩序。加强对市场竞争不充分的药品和高值医用耗材的价格监管。对价格变动频繁、变动幅度较大的,适时开展专项调查,对价格垄断、欺诈、串通等违法行为依法予以查处。
4.引导规范第三方评价和行业自律。完善相关政策制度,鼓励符合条件的第三方积极开展或参与评价标准的咨询、技术支持、考核评价等工作,推动医疗机构考核评价由政府主导逐步向独立第三方评价转变。充分发挥行业协会学会、高等院校、科研院所等作用,积极培育第三方评价机构。强化行业自律,推动行业组织建立健全行业管理规范和准则,规范成员行为。引导和规范医疗机构建立内审制度,加强自我管理和自查自纠,提高医疗服务质量,保障医疗安全。加强全国医疗卫生行业监管信息管理,为医疗机构开展业务以及提升服务质量、服务效率、满意度等提供有效监控依据。
(六)统筹推进相关领域改革。
1.健全完善人才培养使用和激励评价机制。从提升和改善薪酬待遇、发展空间、执业环境、社会地位等方面入手,调动广大医务人员积极性、主动性和创造性,发挥医务人员改革主力军作用。健全医务人员培训培养制度,使每名医务人员都有接受继续教育和职业再培训的机会。创新人才培养机制,基本建成院校教育、毕业后教育、继续教育三阶段有机衔接的标准化、规范化临床医学人才培养体系。完善医学教育质量保障机制,到2020年,完成本科临床医学专业首轮认证工作,建立起具有中国特色与国际医学教育实质等效的医学专业认证制度。深化医学教育改革,深入推进卓越医生教育培养计划,加强医学相关专业人才培养。继续开展农村订单定向医学生免费培养工作。完善毕业后教育制度,到2020年,所有新进医疗岗位的本科及以上学历临床医师均接受住院医师规范化培训,初步建立专科医师规范化培训制度,重点为县级医疗机构和边远地市医院培养一批专科医师。推进基层药学人员培养使用。大力推进全科医生制度建设,加强以全科医生为重点的基层人才队伍建设,通过规范化培训、助理全科医生培训、转岗培训等多种途径加大全科医生培养培训力度。到2020年,初步建立起充满生机和活力的全科医生制度,基本形成统一规范的全科医生培养模式,城乡每万名居民有2—3名合格的全科医生,全科医生总数达到30万人以上。实施中医药传承与创新人才工程,促进中医药传承与发展,建立健全中医药师承教育制度。
创新卫生人才使用机制,完善岗位设置管理制度,推行公开招聘制度,实行全员聘用制度,实现人员分类管理。改善从业环境和薪酬待遇,促进医疗资源向中西部地区倾斜、向基层和农村流动。在总结评估的基础上,继续实施全科医生特岗计划。允许医疗卫生机构突破现行事业单位工资调控水平,允许医疗服务收入扣除成本并按规定提取各项基金后主要用于人员奖励,其中医疗服务收入的内涵和与绩效工资制度衔接的具体办法另行研究制定。合理确定医疗卫生机构编外人员待遇,逐步实现同岗同薪同待遇,激发广大医务人员活力。严禁给医务人员设定创收指标,医务人员薪酬不得与药品、耗材、检查、化验等业务收入挂钩。基层医疗卫生机构内部绩效分配可采取设立全科医生津贴等方式,向承担签约服务等临床一线任务的人员倾斜。落实艰苦边远地区津贴、乡镇工作补贴政策,绩效工资分配向基层倾斜。创新人才评价机制,改革完善以岗位职责要求为基础,以品德、能力、业绩为导向,符合卫生人才特点的科学化、社会化评价机制。完善职称晋升体系和职称晋升办法,增加医疗卫生机构中高级岗位比例并向基层倾斜,拓宽医务人员职业发展空间。关心重视村医队伍建设,合理提高待遇,结合实际建立乡村医生退出机制。鼓励医师到基层、边远地区、医疗资源稀缺地区和其他有需求的医疗机构多点执业。
建立卫生人员荣誉制度,弘扬广大卫生与健康工作者“敬佑生命、救死扶伤、甘于奉献、大爱无疆”的精神,做好“人民好医生”称号评选宣传工作,通过多种形式增强医务人员职业荣誉感。依法严厉打击涉医违法犯罪行为特别是伤害医务人员的暴力犯罪行为,坚决从严查处涉医突发案件,维护正常医疗秩序,保护医务人员安全。完善医疗纠纷调解机制,健全院内调解、人民调解、司法调解、医疗风险分担机制有机结合的“三调解一保险”制度体系,构建和谐医患关系。到2020年,医疗责任保险覆盖全国所有公立医院和80%以上的基层医疗卫生机构。
2.加快形成多元办医格局。持续开展健康领域大众创业、万众创新。鼓励社会力量兴办健康服务业,扩大健康服务相关支撑产业规模,优化健康服务业发展环境。健全非营利性和营利性医疗机构分类管理制度。进一步优化政策环境,督促各地落实在市场准入、社会保险定点、重点专科建设、职称评定、学术地位、医院评审等方面对所有医疗机构同等对待的政策措施。完善医师多点执业政策,改革医师执业注册制度。完善医疗资源规划调控方式,加快社会办医发展。允许公立医院根据规划和需求,与社会力量合作举办新的非营利性医疗机构,支持社会办医疗机构与公立医院加强合作,共享人才、技术、品牌。控制公立医院特需服务规模,提供特需服务的比例不超过全部医疗服务的10%。探索社会力量办营利性医院综合评价机制,鼓励社会力量投向满足群众多元需求的服务领域。鼓励和引导金融机构增加健康产业投入,探索无形资产质押和收益权质押贷款业务,鼓励发展健康消费信贷。支持符合条件的企业利用资本市场直接融资、发行债券和开展并购,鼓励引导风险投资。发挥商业健康保险资金长期投资优势,引导商业保险机构以出资新建等方式兴办医疗、养老、健康体检等健康服务机构。促进医疗与养老融合,发展健康养老产业。支持基层医疗卫生机构为老年人家庭提供签约医疗服务,建立健全医疗卫生机构与养老机构合作机制,支持养老机构开展康复护理、老年病和临终关怀服务,支持社会力量兴办医养结合机构。促进医疗与旅游融合,完善准入、运营、评价、监管等相关配套政策,加快推进健康旅游产业发展。促进互联网与健康融合,发展智慧健康产业。积极发展基于互联网的健康服务,促进云计算、大数据、移动互联网、物联网等信息技术与健康服务深度融合,为健康产业植入“智慧之芯”。促进中医药健康服务发展,推进中医药与养老、旅游等融合发展,实现中医药健康养生文化的创造性转化、创新性发展。到2017年,80%以上的医疗机构开设为老年人提供挂号、就医等便利服务的绿色通道,50%以上的养老机构能够以不同形式为入住老年人提供医疗卫生服务。到2020年,按照每千常住人口不低于1.5张床位为社会办医院预留规划空间,同步预留诊疗科目设置和大型医用设备配置空间;符合国情的医养结合体制机制和政策法规体系基本建立,所有医疗机构开设为老年人提供挂号、就医等便利服务的绿色通道,所有养老机构能够以不同形式为入住老年人提供医疗卫生服务。
3.推进公共卫生服务体系建设。建立专业公共卫生机构与医疗机构、基层医疗卫生机构分工协作机制,健全基本公共卫生服务项目和重大公共卫生服务项目遴选机制。到2020年,基本公共卫生服务逐步均等化机制基本完善。推进政府购买公共卫生服务。完善公共卫生服务项目经费分配方式以及效果评价和激励约束机制,发挥专业公共卫生机构和医疗机构对项目实施的指导和考核作用,考核评价结果与服务经费拨付挂钩。建立健全专业公共卫生人员激励机制,人员和运行经费根据人员编制、经费标准、服务任务完成及考核情况由政府预算全额安排。鼓励防治结合类专业公共卫生机构通过提供预防保健和基本医疗服务获得合理收入,建立有利于防治结合的运行新机制。推进妇幼保健机构内部改革重组,实现保健和临床有机融合。在合理核定工作任务、成本支出的基础上,完善对医疗机构承担公共卫生服务任务的补偿机制。大力推进残疾人健康管理,加强残疾人社区康复。将更多成本合理、效果确切的中医药服务项目纳入基本公共卫生服务。完善现有药品政策,减轻艾滋病、结核病、严重精神障碍等重大疾病以及突发急性传染病患者的药品费用负担。推进居民健康卡、社会保障卡等应用集成,激活居民电子健康档案应用,推动预防、治疗、康复和健康管理一体化的电子健康服务。升级改造卫生应急平台体系,提升突发公共卫生事件早期发现水平。深入开展爱国卫生运动。
四、保障措施
(一)强化组织领导。
各地要高度重视医改工作,由党委和政府主要负责同志或一位主要负责同志担任医改领导小组组长,亲自负责医改工作,充分发挥医改领导小组的统筹协调作用,统一推进医疗、医保、医药联动改革。坚持党总揽全局、协调各方,发挥各级党委(党组)领导核心作用,把医改纳入全面深化改革中同部署、同要求、同考核,为完成规划任务提供坚强保证。各地要依据本规划,结合实际制定具体实施方案,细化政策措施,精心组织实施。各有关部门要及时制定细化配套措施,加强协作配合,指导督促地方落实规划任务。
(二)强化责任落实。
落实各级政府的领导责任、保障责任、管理责任、监督责任,建立责任落实和考核的刚性约束机制。加大政府卫生投入力度,到2020年,全面落实政府对符合区域卫生规划的公立医院投入政策,建立公立医院由服务收费和政府补助两个渠道补偿的新机制,细化落实政府对中医医院(民族医院)投入倾斜政策,逐步偿还和化解符合条件的公立医院长期债务。加强各级各类医药卫生机构党组织建设,强化基层党组织整体功能,在医改中发挥基层党组织战斗堡垒作用和党员先锋模范作用,增强改革执行力。
(三)强化改革探索。
尊重和发扬基层首创精神,充分放权,鼓励地方锐意进取、因地制宜大胆探索,特别是针对一些矛盾和问题多、攻坚难度大的改革,主动作为、勇于攻坚,创造性开展工作。以省为单位深入实施综合医改试点,区域联动推进改革。建立完善常态化调研机制,加强对地方的指导,总结推广改革经验,及时将成熟经验上升为政策,努力做到下有所呼、上有所应。
(四)强化科技支撑。
加强国家医药卫生科技创新体系建设,继续组织国家科技重大专项和重点研发计划项目,提升科技创新能力。依托各类重点实验室、国家临床医学研究中心和协同研究网络,大力推进临床诊疗指南和技术规范的研究和推广。加快科技成果转化和应用,提供更多满足人民群众健康需求的医药卫生技术和健康产品。
(五)强化国际合作。
制订实施中国全球卫生战略,结合“一带一路”建设,建立完善国际交流合作机制,加强多双边交流合作,深入参与全球卫生治理,交流借鉴改革发展有益经验。搭建国际化公共服务平台,大力推进医疗卫生服务贸易发展,加快医疗卫生机构走出去步伐,扩大境外人员来华接受医疗卫生服务的规模。以中医药服务贸易为重点,以服务贸易标准为引领,提高中医药的全球影响力。
(六)强化督查评估。
建立健全督查评估制度,充分发挥第三方评估作用,强化结果运用和激励问责。增强监测实时性和准确性,将监测结果运用到政策制定、执行、督查、整改全过程。国务院医改办会同相关部门对规划落实总体情况进行监督检查和评估分析,统筹研究解决规划实施过程中的重要问题,重大情况及时向国务院报告。支持民主党派、无党派人士围绕深化医改建言献策,就重要改革任务的落实开展民主监督。
(七)强化宣传引导。
坚持正确的舆论导向,加强正面宣传和舆论引导,大力宣传医改进展成效、典型经验和先进人物,加强政策解读,及时回应社会关切,合理引导社会预期,提高群众对改革的知晓率和参与度,提高医务人员投身改革的积极性和能动性,营造全社会关心、理解和支持医改的良好氛围。发展健康文化,净化传播环境,加强健康知识传播,引导公众正确认识医学发展规律,树立正确的生命观念和就医理念,提升公众健康素养水平。加强思想政治工作,进一步引导树立良好医德医风,发扬医务人员职业精神。发挥统一战线优势,最大限度凝聚共识,推动医改向纵深发展。
附件:
1.到2017年深化医药卫生体制改革主要目标
2.到2020年深化医药卫生体制改革主要目标



扫描二维码 关注我们
您当前的位置:
打印
关闭