《国家税务总局中山市税务局中山市医疗保障局关于我市职工基本医疗保险征缴事项的通告》(国家税务总局中山市税务局、中山市医疗保障局通告2021年第7号)
国家税务总局中山市税务局中山市医疗保障局关于我市职工基本医疗保险征缴事项的通告
国家税务总局中山市税务局、中山市医疗保障局通告2021年第7号
《中山市职工医疗保险办法》(中府〔2021〕87号印发,以下简称《办法》)自2021年12月1日起施行。现就我市职工基本医疗保险有关征缴事项通告如下:
一、参保险种、缴费基数和费率
《办法》实施后,用人单位、无雇工个体工商户、灵活就业人员、以个人身份参保缴费的退休人员等缴费人以及几类特殊人群的参保险种、缴费基数和费率设置如下:
(一)用人单位及职工:
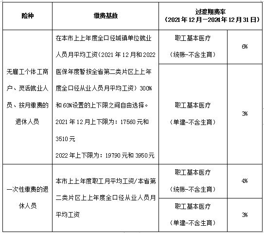
(二)无雇工个体工商户、灵活就业人员、以个人身份参保缴费的退休人员等缴费人:
(三)几类特殊人群:
二、参保缴费规则
(一)用人单位应为其职工选择参加统账结合职工基本医疗保险或单建统筹职工基本医疗保险。同一职工不能同时参加两种类型的保险。
(二)无雇工个体工商户、灵活就业人员、以个人身份参保缴费的退休人员可以个人身份选择参加统账结合职工基本医疗保险或单建统筹职工基本医疗保险。同一个人不能同时参加两种类型的保险。
(三)同一单位的职工、灵活就业人员和达到法定退休年龄未达到规定缴费年限已办理按月缴纳职工医疗保险的人员,选定参保类型后一个医保年度内不得变更。
三、参保缴费注意事项
(一)参保险种转换。为方便缴费人,2021年12月前,税务机关将批量转换原参保险种为新的参保险种。对用人单位职工、无雇工个体工商户、灵活就业人员及以个人身份参保缴费的退休人员等,原参加基本医疗保险但不参加补充医疗保险的,转换为参加单建统筹职工基本医疗保险;原同时参加基本医疗保险和补充医疗保险的,转换为参加统账结合职工基本医疗保险。具体转换事项详见附件。
(二)参保险种变更。上述参保险种转换后,缴费人需变更参保险种的,可在申报社保费前,通过电子税务局或粤税通小程序进行减员再增员,增员时录入新的参保险种类型,再进行申报缴费。相关业务也可到主管税务机关办理。如需在《办法》实施首月变更的,应于2021年12月申报前进行变更。
(三)申报缴款期限。自2021年12月起,我市社保费各险种的申报缴费期限由当月25日统一调整为当月最后一天。
特此通告。
附件:参保缴费险种转换和操作指南
国家税务总局中山市税务局
中山市医疗保障局
2021年11月23日
参保缴费险种转换和操作指南
自 2021年12月1日起,我市医疗保险制度将由城乡一体化转为职工和城乡居民分类保障。职工和个人参保险种在新办法实施后将发生变化,具体如下:
| 人员类别 | 2021年12月前参保缴费情况(不含门诊医疗) | 2021年12月后参保缴费操作指南 | 备注 | |
| 基本医疗保险 | 补充医疗保险 | |||
| 用人单位职工、无雇工个体工商户 | 参加基本医疗保险 | 没有参加补充医疗保险 | 由税务机关为职工(个人)转换险种核定为单建统筹职工基本医疗保险。由用人单位自行申报缴费。 | 需变更险种核定的,可通过电子税务局或粤税通小程序办理。 |
| 参加基本医疗保险 | 在单位参加补充医疗保险 | 由税务机关为职工(个人)转换险种核定为统账结合职工基本医疗保险。由用人单位自行申报缴费。 | ||
| 本市户籍人员以城乡居民身份在家庭户参加补充医疗保险 | 新办法实施后税务机关不再对家庭户的补充医疗保险进行扣费。职工(个人)如需继续享受补充医疗保险待遇,由用人单位在12月申报社保费前为其变更参保险种为统账结合职工基本医疗保险,再进行申报缴费。 | |||
|
灵活就业人员 |
以个人身份在税务机关按月参加基本医疗保险 | 不参加补充医疗保险 | 由税务机关为个人转换险种核定为单建统筹职工基本医疗保险,税务机关将继续按月扣费。 | 需变更险种核定的,可通过粤税通小程序办理。 |
| 以个人身份在税务机关按月参加基本医疗保险 | 在税务机关按月参加补充医疗保险 | 由税务机关为个人转换险种核定为统账结合职工基本医疗保险,税务机关将继续按月扣费。 | ||
| 本市户籍人员以城乡居民身份在家庭户参加补充医疗保险 | 新办法实施后税务机关不再对家庭户的补充医疗保险进行扣费。个人如需继续享受补充医疗保险待遇,应于12月24日前变更参保险种为统账结合职工基本医疗保险,税务机关将于25日进行扣费。 | |||
| 退休人员 | 已一次性缴纳基本医疗保险费 | 不参加补充医疗保险;或已一次性缴纳补充医疗保险费 | 不再缴纳医疗保险费,直接享受对应医疗保险待遇。 | |
| 已一次性缴纳基本医疗保险费;或以个人身份在税务机关按月参加基本医疗保险 | 以个人身份在税务机关按月参加补充医疗保险 | 由税务机关为个人转换险种核定为统账结合职工基本医疗保险,税务机关将继续按月扣费。 | 可选择一次性缴纳统账结合职工基本医疗保险费,请到就近医保经办窗口咨询相关事宜。 | |
| 已一次性缴纳基本医疗保险费;或以个人身份在税务机关按月参加基本医疗保险 | 以居民身份在家庭户按月参加补充医疗保险 | 新办法实施后税务机关不再对家庭户的补充医疗保险进行扣费。如需继续享受补充医疗保险待遇,可选择以个人身份按月缴纳统账结合职工基本医疗保险费。应先到就近医保经办窗口办理继续缴费审核手续,再于12月25日前到主管税务机关办理缴费相关事宜。 | ||

扫描二维码 关注我们
您当前的位置:
打印
关闭