预收账款已开发票交了增值税一定要交企业所得税吗?
浏览量: 时间:2015-12-31 04:58:22
预收账款已经开了发票交了增值税一定要交企业所得税吗?
临近年底了,小编接到的咨询电话也特别多。其中一个问题很典型,问的人也多:企业收到了一笔预收账款,产品没有发出,发票已经开了,要不要确认收入,需要申报缴纳企业所得税吗?其实这应该是两个问题,一是会计问题,要不要确认收入;二是要不要缴纳企业所得税。
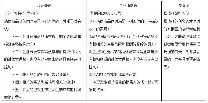
会计问题要看会计准则怎么规定,根据《会计准则第14号-收入》关于销售商品收入确认的条件,仅仅是收到预收账款不符合收入确认条件,不能确认收入。
是否要缴纳企业所得税,要看企业所得税相关政策的规定。《国家税务总局关于确认企业所得税收入若干问题的通知》(国税函〔2008〕875号)第一条第二款第二项规定“销售商品采取预收款方式的,在发出商品时确认收入。”,据此规定,企业所得税也不应确认收入,即不用缴纳企业所得税。
还是来看个例子吧!郑州某商场11月份销售购物卡500张,收到款项100000元,截止11月30日,该月销售的购物卡均未实际消费。
会计处理:
借:银行存款 100000
贷:预收账款 85470
应交税费-应交增值税(销项税额) 14530
有人会问了,为啥要缴增值税?那是因为《中华人民共和国增值税暂行条例》规定增值税纳税义务发生时间“先开具发票的,为开具发票的当天”。
小编给你发张表,会计、企业所得税、增值税关于收入确认差异就一目了然了!


扫描二维码 关注我们
您当前的位置:
打印
关闭