国家税务总局公告2015年第7号解读(2):非居民企业间接转让财产企业所得税若干问题系列解读二
一、公告是填补原有反避税法规的空白
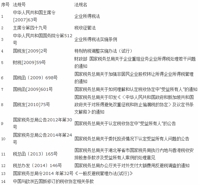
我国反避税已经建立了全面的法律法规体系。围绕一般反避税管理和非居民间接股权转让以及纳税人出于不合理商业目的进行的其他避税安排也已经有了若干专门法,从各个不同方面进行了规范。基本法律法规体系为:

相关政策——国家税务总局公告2015年第7号 国家税务总局关于非居民企业间接转让财产企业所得税若干问题的公告
有了上述法律法规体系,为什么还要出台7号公告?新公告与原法规体系相比增加了哪些新内容?
应该看到,新公告是基于一般反避税角度进行的立法。原有一般反避税管理主要针对受控外国企业和滥用企业组织形式避税而制定的专门法。对受控外国企业管理主要针对并非合理经营需要而不分配利润而进行利润积累;或与受控外国企业发生关联交易转移收入、成本和费用。
滥用企业组织形式则为达成特定目的而设置不具有实质经营业务活动,专为享受税收协定利益,或专门进行集团间利润收付,履行导管公司职能;或专为收取特许权使用费、股息、利息而设立。围绕这两个方面反避税法律已作全面规范。然而对非居民间接转让中国居民财产,哪些认定为等同于直接转让中国居民财产?哪些应税?间接转让中国居民财产的适用条件是什么?哪些可认为符合“合理商业目的”的转让?哪些不属于合理商业目的转让?法律几乎是空白。原有的《国家税务总局关于加强非居民企业股权转让所得企业所得税管理的通知》(国税函〔2009〕698号)对非居民企业间接股权转让仅在第五条一个条款进行描述,非常原则,缺乏法律操作性依据和具体认定标准,该法规对其他间接财产转让没有涉及。所以总体上除个别条款外,非居民企业间接财产转让的法律规范基本是空白。新公告的出台,是一个全面规范非居民企业间接转让中国应税财产的综合性文件。其范围和内容远远超越了698号文件的相关条款精神。由于698号文第五条已经作废,两者实际上的分工是698号文规范非居民企业股权直接转让,新公告规范非居民企业间接转让中国应税财产,包括间接转让中国居民股权。但698号文在股权转让所得、股权转让成本的确定等方面是否适用于新公告的规定,由于前述条款没有废弃,应认为也适用于新公告的股权转让所得计算等。
新公告是单独从非居民企业间接转让中国应税财产的角度进行立法,这在全世界都有新创意义。该创新不是说其他国家没有间接财产转让的税收法规(其他国家对间接转让本国居民应税转让财产主要集中于间接转让不动产和股权),而是全面规范所有非居民企业间接转让中国居民“各类”应税财产的确少见[①]。这样的立法还会改变现有世界各国管辖权行使的规则。当然对落实BEPS计划中双重不征税问题的突破是一个实质性的进展。
新公告在遵循原有一般反避税管理的基本精神和继承698号文件合理精髓的基础上,对一般反避税管理和698号文的空白点进行力所能竭的完善。
二、公告增加了哪些新内容
(一)明确间接转让中国应税财产概念
公告第一条明确, 间接转让中国应税财产,是指非居民企业通过转让直接或间接持有中国应税财产的境外企业(不含境外注册中国居民企业,以下称境外企业)股权及其他类似权益(以下称股权),产生与直接转让中国应税财产相同或相近实质结果的交易,包括非居民企业重组引起境外企业股东发生变化的情形。
(二)明确间接转让中国财产为直接转让中国应税财产的条件
公告第一条明确, 非居民企业通过实施不具有合理商业目的的安排,间接转让中国居民企业股权等财产,规避企业所得税纳税义务的,应按照企业所得税法第四十七条的规定,重新定性该间接转让交易,确认为直接转让中国居民企业股权等财产。
(三)明确本公告适用的所得和非居民企业范围
中国应税财产应包括中国居民的不动产、营业机构动产、整个营业机构财产、无形资产、债权、股权以及其他财产等,至于转让非居民在中国境内的财产,如常设机构财产, 按公告第一条,中国应税财产,是指非居民企业直接持有并转让取得的所得按照中国法律规定应在中国缴纳企业所得税的财产。涉及境内机构、场所的中国应税财产的间接转让,如间接转让非居民企业在中国境内设立的常设机构财产,公告采取与由常设机构转让其营业财产或常设机构整体转让认定来源于中国境内所得一样,应计入常设机构利润征税,适用企业所得税法第三条第二款,由境内常设机构缴纳企业所得税。不适用企业所得税法第三条第三款,不实行由被转让的境外非居民企业源泉扣缴。
根据公告第十四条规定,本公告适用于在中国境内未设立机构、场所的非居民企业取得的间接转让中国应税财产所得,或虽设立机构、场所但取得与其所设机构、场所没有实际联系的间接转让中国应税财产所得。即取得的是《企业所得税法》第三条第三款所得的非居民企业。对于在中国境内设立机构场所而间接转让中国应税财产取得所得与该机构场所有实际联系的,则不适用本公告非居民企业间接转让中国应税财产的范围。
(四)不合理商业目的考虑因素
公告第三条例举了8个方面的因素,来综合考虑“合理商业目的”的判断。这8个方面的因素是:
1.境外企业股权主要价值是否直接或间接来自于中国应税财产;
2.境外企业资产是否主要由直接或间接在中国境内的投资构成,或其取得的收入是否主要直接或间接来源于中国境内;
3.境外企业及其直接或间接持有中国应税财产的下属企业实际履行的功能和承担的风险是否能够证实企业架构具有经济实质;
4.境外企业股东、业务模式及相关组织架构的存续时间;
5.间接转让中国应税财产交易在境外应缴纳所得税情况;
6.股权转让方间接投资、间接转让中国应税财产交易与直接投资、直接转让中国应税财产交易的可替代性;
7.间接转让中国应税财产所得在中国可适用的税收协定或安排情况;
8.其他相关因素。
(五)明确直接认定不具有合理商业目的的范围
不具有“合理商业目的”的情形用同时满足四个条款来明确:
一) 境外企业股权75%以上价值直接或间接来自于中国应税财产;
二)间接转让中国应税财产交易发生前一年内任一时点,境外企业资产总额(不含现金)的90%以上直接或间接由在中国境内的投资构成,或间接转让中国应税财产交易发生前一年内,境外企业取得收入的90%以上直接或间接来源于中国境内;
三)境外企业及直接或间接持有中国应税财产的下属企业虽在所在国家(地区)登记注册,以满足法律所要求的组织形式,但实际履行的功能及承担的风险有限,不足以证实其具有经济实质;
四)间接转让中国应税财产交易在境外应缴所得税税负低于直接转让中国应税财产交易在中国的可能税负。
(六)明确具有合理商业目的的范围
公告五(一)非居民企业在公开市场买入并卖出同一上市境外企业股权取得间接转让中国应税财产所得;
公告五(一)与国税函[2009]698号一、本通知所称股权转让所得------(不包括在公开的证券市场买入并卖出中国居民企业的股票)有些相近。但698号第一规定的本意是非居民企业股权转让所得不包括在公开的证券市场买入并卖出中国居民企业的股票,不适用源泉扣缴规定。而本公告明确的是公告五(一)是属于合理商业目的情形,但本意接近,就不属于、也不适用非居民企业间接转让中国应税财产的范围。
公告五(二)在非居民企业直接持有并转让中国应税财产的情况下,按照可适用的税收协定或安排的规定,该项财产转让所得在中国可以免予缴纳企业所得税。
(七)明确集团内财产转让合理商业目的的条件
公告对集团内财产转让涉及间接转让中国居民企业财产符合“合理商业目的”的条件,也即不再适用第一条的规定。这些条件是:
1.明确转让方、受让方彼此控股条件或同一控制下的控股权比例为80%以上;
对境外企业股权50%以上(不含50%)价值直接或间接来自于中国境内不动产的,要求上述控股权比例达到100%。
2.明确集团内财产转让涉及间接转让中国居民企业股权的税收不会比中国所得税负担少。
(八)明确非居民企业和中国居民要求提供资料的范围
公告第九条明确,间接财产转让交易双方、被间接转让财产的中国居民应税务机关要求而提供资料。这些资料包括:
1.股权转让合同或协议(外文文本的同时附送中文译本,下同);
2.股权转让前后的企业股权架构图;
3.境外企业及其直接或间接持有中国应税财产的下属企业上两个年度财务、会计报表;
公告第十条明确,间接转让中国应税财产的交易双方、被间接转让股权的中国居民企业以及筹划方应按照主管税务机关要求提供以下资料:
这里提供资料的除交易双方、被间接转让财产的中国居民,还包括避税安排的筹划方,至少是四方。具体资料包括:
1.本公告第九条规定的资料(已提交的除外);
2.有关间接转让中国应税财产交易整体安排的决策或执行过程信息;
3.境外企业及直接或间接持有中国应税财产的下属企业在生产经营、人员、账务、财产等方面的信息,以及内外部审计情况;
4.用以确定境外股权转让价款的资产评估报告及其他作价依据;
5.间接转让中国应税财产交易在境外应缴纳所得税情况;
6.与适用公告第五条和第六条有关的证据信息;
(九)不履行资料和缴纳税款的利息收取和加收5个点的利息
公告十三规定,股权转让方未按期或未足额申报缴纳间接转让中国应税财产所得应纳税款,扣缴义务人也未扣缴税款的,除追缴应纳税款外,还应按照企业所得税法实施条例第一百二十一、一百二十二条规定对股权转让方按日加收利息。如转让协议或合同签订30日后未按规定提供资料、未按公告第七条、第八的规定申报缴纳税款的,除按企业所得税法实施条例第一百二十二条规定的基准利率计算利息外,还要加5个百分点计算利息。
(十)明确因同一境外企业股权转让导致间接转让两项以上中国应税财产的,纳税人分别申报、分别缴纳、税务机关按統一方法计算
公告第十二条规定,股权转让方通过直接转让同一境外企业股权导致间接转让两项以上中国应税财产的,按照本公告的规定应予征税,涉及两个以上主管税务机关的,股权转让方应分别到各所属主管税务机关申报缴纳企业所得税。各主管税务机关应相互告知税款计算方法,取得一致意见后组织税款入库;对不能取得一致意见的,应报其共同上一级税务机关协调。
(十一)资产评估和定价依据资料
公告第十条间接转让中国应税财产的,资料提供方(笔者用语)应按照主管税务机关要求提供以下资料:(四)用以确定境外股权转让价款的资产评估报告及其他作价依据。
(十二)明确间接转让应税财产的一般反避税立案要求
公告第十一条规定,主管税务机关需对间接转让中国应税财产交易进行立案调查及调整的,应按照一般反避税的相关规定执行。
三、公告明确废弃的相关法规条款
公告十七本明确,公告自发布之日起施行。本公告发布前发生但未作税务处理的事项,依据本公告执行。《国家税务总局关于加强非居民企业股权转让所得企业所得税管理的通知》(国税函〔2009〕698号)第五条、第六条及《国家税务总局关于非居民企业所得税管理若干问题的公告》(国家税务总局公告2011年第24号)第六条第(三)、(四)、(五)项有关内容同时废止。
[①] 付树林.中国非居民企业所得税政策与管理研究[M]北京.中国税务出版社.2014.97页
政策解读——
国家税务总局公告2015年第7号解读(1):非居民企业间接转让财产企业所得税若干问题系列解读一
国家税务总局公告2015年第7号解读(3):非居民企业间接转让财产企业所得税若干问题系列解读三

扫描二维码 关注我们
您当前的位置:
打印
关闭