财税〔2016〕101号《财政部国家税务总局关于完善股权激励和技术入股有关所得税政策的通知》
财政部国家税务总局关于完善股权激励和技术入股有关所得税政策的通知
各省、自治区、直辖市、计划单列市财政厅(局)、国家税务局、地方税务局,新疆生产建设兵团财务局:
为支持国家大众创业、万众创新战略的实施,促进我国经济结构转型升级,经国务院批准,现就完善股权激励和技术入股有关所得税政策通知如下:
一、对符合条件的非上市公司股票期权、股权期权、限制性股票和股权奖励实行递延纳税政策
(一)非上市公司授予本公司员工的股票期权、股权期权、限制性股票和股权奖励,符合规定条件的,经向主管税务机关备案,可实行递延纳税政策,即员工在取得股权激励时可暂不纳税,递延至转让该股权时纳税;股权转让时,按照股权转让收入减除股权取得成本以及合理税费后的差额,适用“财产转让所得”项目,按照20%的税率计算缴纳个人所得税。
股权转让时,股票(权)期权取得成本按行权价确定,限制性股票取得成本按实际出资额确定,股权奖励取得成本为零。
(二)享受递延纳税政策的非上市公司股权激励(包括股票期权、股权期权、限制性股票和股权奖励,下同)须同时满足以下条件:
1.属于境内居民企业的股权激励计划。
2.股权激励计划经公司董事会、股东(大)会审议通过。未设股东(大)会的国有单位,经上级主管部门审核批准。股权激励计划应列明激励目的、对象、标的、有效期、各类价格的确定方法、激励对象获取权益的条件、程序等。
3.激励标的应为境内居民企业的本公司股权。股权奖励的标的可以是技术成果投资入股到其他境内居民企业所取得的股权。激励标的股票(权)包括通过增发、大股东直接让渡以及法律法规允许的其他合理方式授予激励对象的股票(权)。
4.激励对象应为公司董事会或股东(大)会决定的技术骨干和高级管理人员,激励对象人数累计不得超过本公司最近6个月在职职工平均人数的30%。
5.股票(权)期权自授予日起应持有满3年,且自行权日起持有满1年;限制性股票自授予日起应持有满3年,且解禁后持有满1年;股权奖励自获得奖励之日起应持有满3年。上述时间条件须在股权激励计划中列明。
6.股票(权)期权自授予日至行权日的时间不得超过10年。
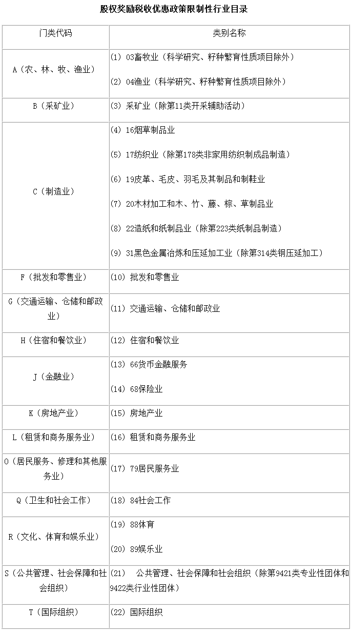
7.实施股权奖励的公司及其奖励股权标的公司所属行业均不属于《股权奖励税收优惠政策限制性行业目录》范围(见附件)。公司所属行业按公司上一纳税年度主营业务收入占比最高的行业确定。
(三)本通知所称股票(权)期权是指公司给予激励对象在一定期限内以事先约定的价格购买本公司股票(权)的权利;所称限制性股票是指公司按照预先确定的条件授予激励对象一定数量的本公司股权,激励对象只有工作年限或业绩目标符合股权激励计划规定条件的才可以处置该股权;所称股权奖励是指企业无偿授予激励对象一定份额的股权或一定数量的股份。
(四)股权激励计划所列内容不同时满足第一条第(二)款规定的全部条件,或递延纳税期间公司情况发生变化,不再符合第一条第(二)款第4至6项条件的,不得享受递延纳税优惠,应按规定计算缴纳个人所得税。
二、对上市公司股票期权、限制性股票和股权奖励适当延长纳税期限
(一)上市公司授予个人的股票期权、限制性股票和股权奖励,经向主管税务机关备案,个人可自股票期权行权、限制性股票解禁或取得股权奖励之日起,在不超过12个月的期限内缴纳个人所得税。《财政部国家税务总局关于上市公司高管人员股票期权所得缴纳个人所得税有关问题的通知》(财税〔2009〕40号)自本通知施行之日起废止。
(二)上市公司股票期权、限制性股票应纳税款的计算,继续按照《财政部国家税务总局关于个人股票期权所得征收个人所得税问题的通知》(财税〔2005〕35号)、《财政部国家税务总局关于股票增值权所得和限制性股票所得征收个人所得税有关问题的通知》(财税〔2009〕5号)、《国家税务总局关于股权激励有关个人所得税问题的通知》(国税函〔2009〕461号)等相关规定执行。股权奖励应纳税款的计算比照上述规定执行。
三、对技术成果投资入股实施选择性税收优惠政策
(一)企业或个人以技术成果投资入股到境内居民企业,被投资企业支付的对价全部为股票(权)的,企业或个人可选择继续按现行有关税收政策执行,也可选择适用递延纳税优惠政策。
选择技术成果投资入股递延纳税政策的,经向主管税务机关备案,投资入股当期可暂不纳税,允许递延至转让股权时,按股权转让收入减去技术成果原值和合理税费后的差额计算缴纳所得税。
(二)企业或个人选择适用上述任一项政策,均允许被投资企业按技术成果投资入股时的评估值入账并在企业所得税前摊销扣除。
(三)技术成果是指专利技术(含国防专利)、计算机软件著作权、集成电路布图设计专有权、植物新品种权、生物医药新品种,以及科技部、财政部、国家税务总局确定的其他技术成果。
(四)技术成果投资入股,是指纳税人将技术成果所有权让渡给被投资企业、取得该企业股票(权)的行为。
四、相关政策
(一)个人从任职受雇企业以低于公平市场价格取得股票(权)的,凡不符合递延纳税条件,应在获得股票(权)时,对实际出资额低于公平市场价格的差额,按照“工资、薪金所得”项目,参照《财政部国家税务总局关于个人股票期权所得征收个人所得税问题的通知》(财税〔2005〕35号)有关规定计算缴纳个人所得税。
(二)个人因股权激励、技术成果投资入股取得股权后,非上市公司在境内上市的,处置递延纳税的股权时,按照现行限售股有关征税规定执行。
(三)个人转让股权时,视同享受递延纳税优惠政策的股权优先转让。递延纳税的股权成本按照加权平均法计算,不与其他方式取得的股权成本合并计算。
(四)持有递延纳税的股权期间,因该股权产生的转增股本收入,以及以该递延纳税的股权再进行非货币性资产投资的,应在当期缴纳税款。
(五)全国中小企业股份转让系统挂牌公司按照本通知第一条规定执行。
适用本通知第二条规定的上市公司是指其股票在上海证券交易所、深圳证券交易所上市交易的股份有限公司。
五、配套管理措施
(一)对股权激励或技术成果投资入股选择适用递延纳税政策的,企业应在规定期限内到主管税务机关办理备案手续。未办理备案手续的,不得享受本通知规定的递延纳税优惠政策。
(二)企业实施股权激励或个人以技术成果投资入股,以实施股权激励或取得技术成果的企业为个人所得税扣缴义务人。递延纳税期间,扣缴义务人应在每个纳税年度终了后向主管税务机关报告递延纳税有关情况。
(三)工商部门应将企业股权变更信息及时与税务部门共享,暂不具备联网实时共享信息条件的,工商部门应在股权变更登记3个工作日内将信息与税务部门共享。
六、本通知自2016年9月1日起施行。
中关村国家自主创新示范区2016年1月1日至8月31日之间发生的尚未纳税的股权奖励事项,符合本通知规定的相关条件的,可按本通知有关政策执行。
财政部
国家税务总局
2016年9月20日
附件:

说明:以上目录按照《国民经济行业分类》(GB/T 4754-2011)编制。

扫描二维码 关注我们
您当前的位置:
打印
关闭