温中法办〔2017〕58号《温州市中级人民法院关于破产管理人履职评价的办法(试行)》
温州市中级人民法院关于破产管理人履职评价的办法(试行)
温中法办〔2017〕58号
为规范管理人工作,促进管理人依法公正高效履行职责,推动破产审判工作健康发展,根据《中华人民共和国企业破产法》、《最高人民法院关于审理企业破产案件指定管理人的规定》及浙江省高级人民法院相关文件精神的规定,结合温州市破产审判实际情况,制定本办法。
一、(评价主体)温州两级法院对温州市进入管理人名册的中介机构和个人进行履职评价。
二、(评价原则)履职评价遵循全面、公开、公正的原则。
三、(评价方式)履职评价的方式采用个案履职评价和年度履职评价相结合的方式进行。
四、(个案评价)个案履职评价由合议庭或独任审判员负责作出。评价时,可向债权人、原债务人的法定代表人或实际控制人等相关人员发放管理人履职评价表征求意见,亦可邀请债权人会议主席或债权人委员会成员参加评价会议。
个案履职评价注重管理人工作质量、效率和效果。
个案履职评价结果分为优秀、合格、不合格三个等级。
个案履职评价一般在破产清算案件程序终结后、重整案件的重整计划(草案)通过后或和解案件的和解计划通过后作出;如有必要,可以根据破产清算程序终结后的后续工作情况或重整计划、和解计划的监督执行情况,追加评价。
五、(年度评价)年度履职评价由本院成立评审委员会负责。年度评审会议召开时可邀请部分经办破产案件数量较多的审判人员或其他有关人员参加。
年度履职评价注重管理人的整体履职情况。具体审查内容包括但不限于:本年度个案履职整体情况、机构规模和从业经验、机构内部专业团队建设情况、破产法理论和实务成果、执业操守等,其中本年度个案履职情况为主要评价因素。
六、(年度评价结果)年度履职评价结果分为优秀、称职、基本称职和不称职四个等级。
1、年度履职评价的优秀率一般为20%;
2、履职评价年度内有一件个案履职评价结果为不合格的,该年度履职评价结果为基本称职或不称职;
3、履职评价年度内有两件或以上个案履职评价结果为不合格的,该年度履职评价结果为不称职;
4、违反廉洁自律原则的,该年度履职评价结果为不称职;
5、履行职务时,因故意或重大过失导致债权人利益受到损害的,该年度履职评价结果为不称职;
6、除优秀、基本称职、不称职以外的,评价结果均为称职。
七、(个案评价异议权)个案履职评价作出后,评价人应当自评价作出之日起五个工作日内告知被评价管理人。管理人如对其被评为不合格有异议的,可在收到通知之日起五天内书面提出复议申请,由案件所在法院的破产审判条线主管领导和破产审判业务庭负责人组成复审小组予以审核(复审小组成员系原合议庭成员的应当回避);管理人对其被评为优秀或合格的,不享有异议权。
八、(建立信息库)个案履职评价作出后应汇总至本院破产审判业务庭,由本院破产审判业务庭和司法鉴定处共同建立管理人履职信息库。
九、(年度评价结果的公开)年度履职评价结果纳入管理人履职信息库,并在本院网站进行公布、抄送省高院,同时向温州市管理人协会进行通报。
十、(个案评价的效果)个案履职评价结果作为确定管理人报酬的重要参考因素。
十一、(年度评价的正面效应)年度履职评价结果为优秀的管理人享有以下权利:
1、下一年度进入当地法院电脑摇号推荐名单的频率不低于当地平均水平(本院受理的案件根据债务人住所地的管理人情况参照执行);
2、下一年度在参与竞争指定管理人时,非省级管理人在排序顺位时视同住所地在债务人企业所在县(含县级市、区)的社会中介机构;省级管理人在参与竞争时,可享有在出现需要摇号才能进入评审阶段(前七名)或进入电脑抽签中标者阶段(前三名)时,享有直接进入评审阶段或电脑抽签阶段的权利两次;如果并列者中年度优秀管理人不止一位,则权利顺延至下一次行使。
十二、(正面效应的期间)年度优秀管理人享有第十一条规定权利的期间为年度履职评价作出后至下一年度履职评价作出时为止,但最长不超过一年;逾期未行使的权利自动失效,不带入下一年度。如期间出现个案履职评价不合格的情形,权利自动终止。
十三、(年度评价的负面效应一)年度履职评价结果为基本称职的管理人给予以下限制:
1、下一年度进入当地法院电脑摇号推荐名单的频率不高于平均水平(本院受理的案件根据债务人住所地的管理人情况参照执行);
2、自评价结果作出起不得参加竞争指定管理人两次;
十四、(年度评价的负面效应二)年度履职评价结果为不称职或连续两年为基本称职的管理人承担以下后果:
1、评审委员会对是否保留其管理人资格进行专项评审;
2、如果保留管理人资格,则暂停其承接新的破产案件的资格三至六个月,并责令其进行整改;整改情况由评审委员会评估后确定恢复其承接破产案件资格的具体时间;如果整改未能通过,评审委员会可以延长暂停期限,也可以对是否保留其管理人资格再次进行专项评审。
十五、(管理人的配合义务)管理人对法院的履职评价工作应当予以积极配合,在收到法院通知之日起七天内及时提交必要的书面报告,接受质询等,以使履职评价工作顺利完成。
管理人怠于履行配合义务,导致履职评价工作无法按时完成的,应按不合格予以评定。
十六、(未结案件的评价规则)年度未结案件出现可以评定为不称职情况的,应当提前作出评价(结案后不再重复评价)。
十七、(非温州地区管理人的参照规则)温州地区以外的管理人被温州两级法院指定为破产案件管理人的,参照本办法对其进行个案履职评价(不作年度履职评价),并由本院评审委员会确定其下一年度在温州地区承接案件的权利和限制措施。
十八、(强清案件的准用)温州两级法院受理的强制清算案件指定管理人名册中的管理人为清算组成员的,适用本办法。
十九、(解释权)本办法由本院审判委员会负责解释。
二十、(施行时间)本办法自公布之日起施行。
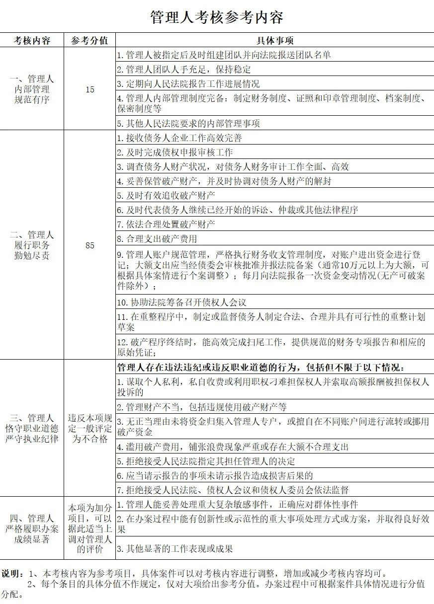
管理人考核参考内容


扫描二维码 关注我们
您当前的位置:
打印
关闭