豫政办明电〔2017〕69号《河南省人民政府办公厅关于明确2017年政务公开工作责任分工的通知》
河南省人民政府办公厅关于明确2017年政务公开工作责任分工的通知
豫政办明电〔2017〕69号
各省辖市、省直管县(市)人民政府,省人民政府各部门:
为认真贯彻落实《国务院办公厅关于印发2017年政务公开工作要点的通知》(国办发〔2017〕24号,以下简称《通知》)精神,全面推进决策、执行、管理、服务、结果公开,加强政策解读,扩大公众参与,增强公开实效,按照《中共河南省委办公厅河南省人民政府办公厅关于全面推进政务公开工作的实施意见》(豫办〔2016〕60号)要求,现就明确责任分工、做好2017年全省政务公开工作通知如下。
一、加强组织领导
各地、各部门要加强对新形势下全面推进政务公开工作重要性的认识,列入重要议事日程,主要负责同志年内至少听取一次政务公开工作汇报,研究部署推进工作;要确定一位负责同志分管政务公开工作,列入工作分工并对外公布。要加强政务公开工作力量建设,使其与全面推进政务公开工作相适应。要加强政务公开宣传培训,强化公开理念,提升专业素养,提高指导、推动政务公开工作的能力水平。
二、明确工作责任
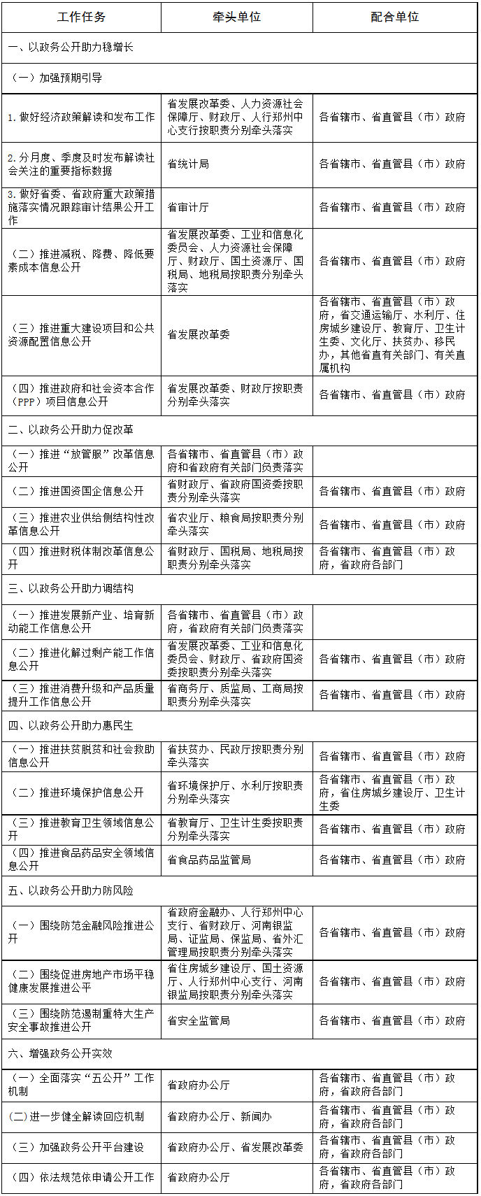
各地、各部门要按照《通知》要求,对照《河南省2017年政务公开工作要点任务分解表》明确的工作分工,细化工作任务,落实责任分工,对涉及本地、本部门的工作要逐项梳理、制定工作措施,认真抓好落实。各牵头单位要按照“谁牵头负责谁组织落实”的原则,切实担负牵头责任,加强组织协调,积极推进各项工作,按时汇总上报工作进展情况。各责任配合单位要切实履行职责,积极支持配合牵头单位抓好各项工作落实,及时向牵头单位反馈工作进展情况。
三、强化监督考核
要把政务公开工作纳入政府绩效考核体系,尚未纳入的抓紧纳入,所占分值权重不得低于4%。各地、各部门要按照《通知》要求,结合实际,制定具体实施方案或工作措施,并在本通知印发后10个工作日内在政府网站公开。各省辖市、省直管县(市)政府及各牵头单位要在2017年12月20日前向省政府办公厅报送2017年政务公开工作要点落实情况。省政府办公厅将适时对各地、各部门落实工作要点情况进行督查,督查情况纳入政务公开考核内容。
附件:河南省2017年政务公开工作要点任务分解表

河南省人民政府办公厅
2017年5月23日

扫描二维码 关注我们
您当前的位置:
打印
关闭