豫建〔2017〕48号 关于印发《河南省农村垃圾治理达标验收办法》的通知
关于印发《河南省农村垃圾治理达标验收办法》的通知
豫建〔2017〕48号
各市、县人民政府,省政府有关部门:
经省政府同意,现将《河南省农村垃圾治理达标验收办法》印发你们,请遵照执行。
河南省住房和城乡建设厅
河南省环境保护厅
河南省农业厅
2017年3月12日
河南省农村垃圾治理达标验收办法
为全面推进农村垃圾治理工作,依据住房城乡建设部等10部门《住房城乡建设部等部门关于印发农村生活垃圾治理验收办法的通知》(建村〔2015〕195号)和《河南省人民政府办公厅关于全面推进农村垃圾治理的实施意见》(豫政办〔2016〕205号)要求,制定本办法。
一、验收主体和对象
由省住房城乡建设厅、省环保厅、省农业厅等部门依据本办法,每年组织对全省县(市、区)农村垃圾治理达标验收。各县(市、区)政府于当年10月底前提出验收申请。
二、验收内容
申报验收的县(市、区)生活垃圾治理应具备“五有”条件;农村生产废弃物利用率达到90%和农膜回收率达到80%以上;农村地区工业危险废物无害化利用处置率达到95%。具体如下:
(一)农村生活垃圾治理具备“五有”
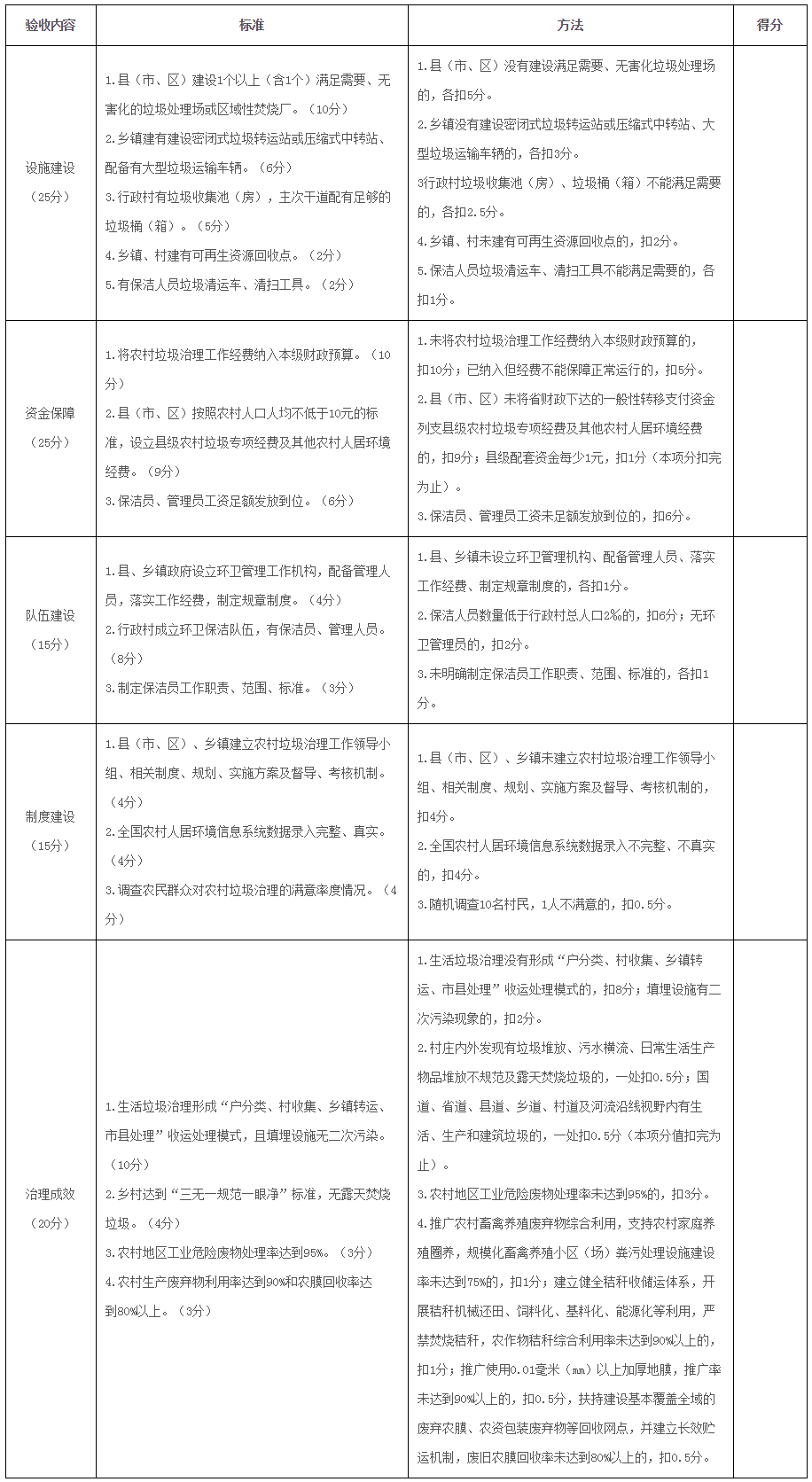
1.有稳定的保洁队伍。村庄配备保洁管理人员,保洁人员数量不低于行政村总人口的2‰,基本满足村庄保洁需要,明确具体的工作职责、范围、标准。
2.有长效的资金保障。建立市、县、乡三级农村垃圾治理经费保障机制。将农村垃圾治理经费纳入财政预算,并建立整合涉农资金、引导社会资本、农户适当缴费等多元投入机制。
3.有完备的设施设备。各县(市、区)农村生活垃圾治理及再生资源的收集、转运、处理等设施基本完备,数量基本符合要求,运行基本正常,所有行政村生活垃圾得到收集、转运和处理。
4.有成熟的治理技术。建立符合农村实际的垃圾收集、转运和处理技术模式,处理工艺不应造成二次污染,基本无露天焚烧和无防渗措施的堆埋。
5.有完善的监管制度。市、县、乡三级应建立领导亲自抓、多部门参与、目标明确、责任清晰的组织领导体系和考核机制,有相关规划或实施方案,农民群众对农村垃圾治理的满意率达90%以上。
(二)规范处置农村地区工业危险废物
按照《中华人民共和国固体废物污染环境防治法》的有关规定,依托现有危险废物处理设施,集中处置农村地区工业危险废物,使农村地区工业危险废物处理率达到要求。
(三)农村生产废弃物利用达到目标
推广农村畜禽养殖废弃物综合利用,支持农村家庭养殖圈养,规模化畜禽养殖小区(场)粪污处理设施建设率达到75%;建立健全秸秆收储运体系,开展秸秆机械还田、饲料化、基料化、能源化等利用,严禁焚烧秸秆,农作物秸秆综合利用率达到90%以上;推广使用0.01毫米以上加厚地膜,推广率达到90%以上,扶持建设基本覆盖全域的废弃农膜、农资包装废弃物等回收网点,并建立长效贮运机制,废旧农膜回收率达到80%以上。有条件的地方开展废旧地膜和农资包装废弃物加工能力建设,进行废弃农膜和农药、化肥农资包装废弃物的再利用。
三、验收程序
(一)各地自验
依据本《办法》,由省辖市政府对本辖区拟申报的县(市、区)进行自验,通过自验并经省辖市政府同意后,可向省住房城乡建设厅等部门提出验收申请;省直管县(市)政府进行自评自验,直接向省住房城乡建设厅等部门提出验收申请。申报材料上报省住房城乡建设厅(具体申报材料见附件1)。
(二)核查验收
1.材料审查。由省住房城乡建设厅会同省环境保护厅、省农业厅等部门,结合全国农村人居环境信息系统数据、各地报送的农村垃圾治理工作情况及其它相关数据,对申请验收材料进行审查。
2.现场核查。对通过材料审查的县(市、区),由省住房城乡建设厅会同省环境保护厅、省农业厅等部门将通过随机抽查的方式进行现场核查,抽查的乡镇不少于总数的30%、行政村抽查的数量不少于被抽查乡镇行政村总数的10%,并再随机确定对抽取的某个乡镇进行全覆盖检查。现场核查由第三方调查机构依据现场核查内容确定现场取证结果,由省住房城乡建设厅会同省环境保护厅、省农业厅等部门依据现场取证结果,判断行政村是否合格。申请的县(市、区)有90%以上的抽样行政村判断合格,认定通过现场核查。
3.综合审定。省住房城乡建设厅会同省环境保护厅、省农业厅等部门成立评审组,依据材料审查、现场核查等对申报的县(市、区)进行综合评审,得分达到85分以上(具体评分标准见附件2),即认定该县(市、区)通过省级达标验收。
四、结果公布
通过省级达标验收后的县(市、区),省政府统一颁发农村垃圾治理验收达标县(市、区)证书,结果通过媒体公布。
附件:
1.申请验收材料
2.河南省农村垃圾治理验收评分标准
申请验收材料
1.省辖市、省直管县(市)级验收请示(政府正式行文)。
2.省辖市、省直管县(市)委政府及有关部门出台的相关文件,包括治理规划或实施方案、指导意见等;农村生活垃圾治理工作基本情况(成效、做法等),包括组织领导体制、监督考核机制、资金投入、保洁队伍建立、农村生活垃圾收集运输处理等情况。
3.各县(市、区)上一年度农村生活垃圾收运处理统计数据表:含总人口、乡镇总数、行政村总数、农村人口总数;农村生活垃圾清运总量、处理率;所有乡镇中转设施类型及数量、用于农村生活垃圾运输的车辆(不包括村内收集车辆)类型及数量、用于农村生活垃圾处理的设施类型及数量;农村保洁员数量;乡镇和村级可再生资源回收站点数量;农村生活垃圾治理总投入(建设费用来源和构成,运行费用来源和构成),农民缴费标准和年度缴费总额。
4.各县(市、区)按照《中华人民共和国固体废物污染环境防治法》的有关规定,现有危险废物处理设施建设情况,集中处置农村地区工业危险废物情况,农村地区工业危险废物处理率情况。
5.各县(市、区)上一年度农村生产废弃物处理统计数据表应包含:各类畜禽养殖存(出)栏量、粪污产生量,规模化以上畜禽养殖存(出)栏量、配套建设废弃物处理设施比例,粪污总处理量;主要粮食作物名称、播种面积、产量、秸秆生产量,秸秆综合利用量(含还田量、堆肥量、饲料量、基料量、能源量、原料量、其它利用量);棚膜使用量,棚膜回收量,地膜覆盖面积、使用量(其中0.01毫米以上地膜使用量),农膜回收网点数和各网点地膜回收量;农药包装废弃物使用量、回收量,化肥包装废弃物使用量、回收量。
6.申请材料一式三份。
河南省农村垃圾治理验收评分标准


扫描二维码 关注我们
您当前的位置:
打印
关闭