豫政办〔2017〕6号《河南省人民政府办公厅关于印发河南省流域水污染防治联防联控制度等2项制度的通知》
河南省人民政府办公厅关于印发河南省流域水污染防治联防联控制度等2项制度的通知
豫政办〔2017〕6号
各省辖市、省直管县(市)人民政府,省人民政府各部门:
《河南省流域水污染防治联防联控制度》《河南省水污染防治攻坚战考核奖惩制度(试行)》已经省政府同意,现印发给你们,请认真贯彻执行。
河南省人民政府办公厅
2017年1月6日
河南省流域水污染防治联防联控制度
第一章 总 则
第一条 为深入贯彻《中华人民共和国环境保护法》《中华人民共和国水法》《中华人民共和国水污染防治法》《水污染防治行动计划》关于实行联防联控和流域共治的要求,承接京津冀及周边地区水污染联动协作机制,推进《河南省碧水工程行动计划(水污染防治工作方案)》(以下简称《碧水工程》)实施,确保我省流域水环境质量持续改善、水生态系统逐步恢复,防范水污染事故发生。按照《河南省人民政府关于打赢水污染防治攻坚战的意见》(豫政〔2017〕2号)要求,制定本制度。
第二条 我省流域水污染防治联防联控,坚持“统一指挥、上下联动、统筹协调、全面推进、分工合作、权责明晰”的工作原则。
第三条 我省流域水污染防治联防联控工作以流域水污染防治协调联动为主线,以统一监测体系、统一水量调配、统一信息共享为基础,以统一规范治理和统一环境监管为重点,以统一应急预警和统一联动执法为手段,以加强督导、定期会商、完善督查评估制度、加大政策支持力度、加强公众监督为保障,强化源头控制、水陆统筹,在做好各自行政区域内水污染防治工作的基础上,建立流域水污染防治联防联控“七统一”工作制度,打破行政区界限,形成治水合力,预防和解决流域突出水环境问题。
第四条 本制度适用于我省行政区域内的水污染防治工作。
第二章 重点任务
第五条 统一监测体系。
建立监测管理体系。省环保厅以环境保护部《跨界(省界、市界)水体水质联合监测实施方案》为指导,负责组织建立跨界断面的水环境质量监测管理体系,积极推进跨界断面联合监测机制实施。省环保厅会同省水利厅负责共同制定流域统一的监测方法,实现环保、水利部门的水环境质量监测体系统筹衔接。
完善水环境监测网络。省环保厅会同省水利厅负责按照国家地表水监测断面考核相关要求,统筹水质监测点位和水文监测站点的位置设置,优化我省主要跨市(县)界以及跨省界监测断面位置,完善自动监测网络,实现水质同步监测,严密监控河流跨界断面的水质和水量,分清上下游、左右岸的治污责任。
加强常规性和应急性监测。省环保厅负责完善并统一全省的常规性和应急性水质监测制度。各地政府负责加快建设流域内产业集聚区污水处理基础设施和自动在线监控设施。
第六条 统一水量调配。
努力改善环境流量。省水利厅负责,各地配合,加大流域内水利工程建设力度,着力改善主要河流的环境流量,优先改善卫河、贾鲁河、大沙河、共产主义渠、马颊河、金堤河、沱河、包河、惠济河、洪河、颍河、沙河、澧河等河流的环境流量。
统筹水量调度。省水利厅负责研究制定主要河流闸坝联合调度相关办法,加强调度管理,合理安排闸坝下泄水量和泄流时间。
第七条 统一信息共享。
构建流域水环境信息共享平台。省环保厅和省水利厅会同各省辖市、省直管县(市)建立流域水环境信息共享机制,建立河南省水环境管理信息共享平台,实现省内水质监测信息、污染源监管信息、水文水资源信息、水污染事故信息、水污染治理技术信息、相关政策信息等跨界多部门互送共享。
第八条 统一规范治理。
统筹区域污染治理。省环保厅负责,省发展改革委、工业和信息化委、住房城乡建设厅配合,制定区域食品、造纸、化工、医药、皮革等重污染行业水污染治理方案;各地以《碧水工程》为统领,逐步制定城市建成区内造纸、皮革等重污染企业改造退出方案。省发展改革委负责,省工业和信息化委、环保厅配合,根据产业结构调整指导目录及相关行业污染物排放标准,结合水质改善要求及产业发展情况,组织制定我省发展规划和产业结构调整方案并负责督促实施,确保从源头上控制流域水环境污染风险。狠抓畜禽养殖污染防治。省畜牧局负责指导各地科学合理地划定畜禽养殖禁养区、限养区,加大畜禽养殖污染治理力度。各地政府负责合理调整优化辖区内畜禽养殖结构、布局和规模。
深化跨界重点河流污染整治。省环保厅会同省水利厅、住房城乡建设厅,各地政府负责,贯彻落实“上下游联动治污”原则,加大对卫河、汤河、大沙河、共产主义渠、贾鲁河、惠济河、双洎河、蟒河、黑河、唐江河、三里河等跨界河流的污染综合整治力度,对主要污染河段实施控源减污、节水及再生水利用、生态净化与修复、增加环境流量等措施,确保水环境质量持续改善。
第九条 统一环境监管。
加强污染源排放监管。各省辖市、省直管县(市)环保部门要严格执行国家和我省流域水污染排放标准和环境准入条件,加大对公共污水处理系统、工业企业以及畜禽养殖等污染源的污染排放监管力度,确保污染源全面稳定达标排放,加快全面实施排污许可证制度。
组织建设项目环评会商。省环保厅组织建立环评会商制度,对可能对流域跨界河流水环境产生重大影响的用水、排水等规划项目实施环评会商,加强跨界河流相邻地区之间的规划项目环评审批、实施等方面的信息通报,限批或禁批食品、造纸、化工、医药、皮革等严重影响流域水环境质量或存在重大环境风险的拟建项目。加强水生态补偿机制实施。省环保厅、水利厅、财政厅负责统筹指导各地实施跨界河流上下游水生态补偿制度,加强对水生态补偿资金的多部门协同管理,加大水生态补偿的奖惩力度。
第十条 统一应急预警。
加强应急处置机制建设。省环保厅负责组织各地制定水污染应急预案,建立应急联动机制,明确预警预报程序,完善应急处置和保障体系。加强应急管理培训和学习交流,开展流域水污染防控应急演练,提高跨界突发水污染事件处置能力与应急管理工作水平。
加强预警体系构建。省环保厅负责组织,各地政府配合,建立健全流域水污染监测预警体系,建立我省综合应急指挥体系,实行常态化管理,并及时发布监测预警信息。确保发生突发水污染事件时能在第一时间开展应急处置。
完善流域跨界水污染事件处理程序。省环境污染防治攻坚战领导小组负责,各地政府配合建立流域跨界水污染事件联合检查、联合处理、联合督察督办机制。上游省辖市、县(市、区)要及时向下游省辖市、县(市、区)政府通报水污染应急事件,并告知下游省辖市、县(市、区)做好预防工作。跨界水污染纠纷发生后,依法由相关省辖市、县(市、区)政府共同协调处理。经协商确实无法达成共识的,由省环境污染防治攻坚战领导小组进行协调。
第十一条 统一联动执法。推进联合执法。省环境污染防治攻坚战领导小组负责组织开展联合执法,相关地方政府及部门要全力支持和配合,共同推动突出水污染问题解决。
加强联合督查。省环境污染防治攻坚战领导小组办公室组织有关部门共同开展流域水环境现场监督检查工作,查处重点污染企业、环境违法行为和环境违法案件,综合发挥监督、预警、警告、查处等作用;根据突发水污染事件情况,共同组成现场检查组,相互配合,共同完成督查任务。
第三章 保障措施
第十二条 加强督导,定期会商。
省环境污染防治攻坚战领导小组定期召开全体会议,协调解决流域内水污染防治联防联控工作中的重大问题,传达省环境污染防治攻坚战领导小组的工作安排,议定工作计划、任务。各成员单位每季度向省环境污染防治攻坚战领导小组办公室报送本季度工作进展情况,每年向省环境污染防治攻坚战领导小组书面报告年度工作完成情况总结和下年度工作计划。
省环境污染防治攻坚战领导小组办公室定期召开会议,通报流域内水环境治理情况,落实省环境污染防治攻坚战领导小组的重大决策;如遇流域重大或突发水污染事件以及需要协商的重大事项,随时召开会议。
第十三条 完善督查评估制度。各级政府是流域水污染防治的责任主体,要切实履行职责,落实水污染防治攻坚战各项任务,统筹指挥辖区内各部门协同开展水污染防治工作,并与其他省辖市、县(市、区)协调开展跨界河流水污染防治工作,落实联防联控各项工作。省环境污染防治攻坚战领导小组定期对各省辖市、省直管县(市)水污染防治联防联控工作情况进行评估检查,并将检查结果向社会公布。
第十四条 加大政策和资金支持力度。
省环境污染防治攻坚战领导小组各成员单位要切实落实“党政同责”“一岗双责”要求,全力支持各省辖市、省直管县(市)及相关部门开展流域水污染防治联防联控工作;研究制定有利于流域水环境质量改善的产业调整、基础建设、水污染防治等规划和政策措施;研究解决流域内突出的水环境、水资源和水生态问题。省财政厅要加大对流域水污染防治工作的资金支持力度。
第十五条 加强公众监督。
各地要组织开展多种形式的水环境保护宣传教育活动,树立“节水洁水、人人有责”的行为准则,动员和邀请公众参与重要的环保执法行动和重大跨界水污染事件调查。定期公布区域水环境质量状况和水污染防治工作进展情况,充分发挥新闻媒体的舆论引导和监督作用。限期办理群众举报投诉的环境问题,一经查实,可给予举报人奖励。同时,通过公开听证、网络征集等形式,充分听取公众对水污染联防联控方面重大决策和建设项目的意见。
第一条 为严格落实各级政府和省直相关部门的水污染防治工作责任,坚决打赢水污染防治攻坚战,切实改善我省水环境质量,根据《国务院关于印发水污染防治行动计划的通知》(国发〔2015〕17号)和《河南省人民政府关于打赢水污染防治攻坚战的意见》(豫政〔2017〕2号),制定本制度。
第二条 本制度适用于对各省辖市、省直管县(市)政府及承担水污染防治攻坚战任务的省直相关部门实施豫政〔2017〕2号文件情况的考核、评价和奖惩。
第三条 各省辖市、省直管县(市)考核指标包括水环境质量目标任务完成情况和水污染防治重点工作完成情况两个方面。
水环境质量目标任务完成情况包括:地表水环境质量目标和建成区黑臭水体整治目标任务完成情况,集中式饮用水水源水质和地下水质量考核点位水质达标情况。
水污染防治重点工作完成情况包括:工业污染防治、城镇污水治理、农业农村污染防治、水资源节约保护、水生态环境保护、饮用水水源保护、地下水污染防治、重点流域治理、环境执法监管、水污染防治资金投入、水污染防治工作长效机制、各方责任及公众参与的落实等12项指标。
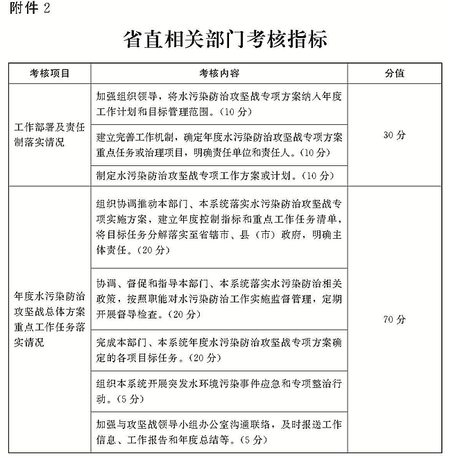
省直相关部门考核指标包括组织领导、工作部署、完善机制、制定方案、分解任务、落实责任、监督管理、督导检查和目标任务完成情况等内容。
第四条 考核采用评分法,各省辖市、省直管县(市)水环境质量改善目标任务完成情况和水污染防治重点工作完成情况满分均为100分。考核总分值为水环境质量改善目标任务完成情况分值的60%与水污染防治重点工作完成情况分值的40%之和。考核总分值在90分以上(含90分)为优秀,80—90分(含80分)为良好,60—80分(含60分)为合格,60分以下为不合格。
省直相关部门年度考核实行百分制,组织领导、工作部署、完善机制、制定方案情况为30分,分解任务、落实责任、监督管理、督导检查和目标任务完成情况为70分。考核结果按评分值排名,前3位的省直相关部门为先进单位,其他完成年度目标任务的为合格单位,未完成年度目标任务的为不合格单位。
遇重大自然灾害(如干旱、洪涝、地震等)或重大工程建设、调度等,对上下游、左右岸水环境质量指标产生重大影响以及其他重大特殊情形的,可结合重点工作完成情况评估结果综合考虑后最终确定年度考核结果。
具体考核细则另行制定。
第五条 各省辖市、省直管县(市)政府是实施豫政〔2017〕2号文件的责任主体,要依据我省确定的水环境质量改善目标,制定本地实施方案,将目标、任务分解落实到各地政府和相关部门及企业,并确定年度水环境质量改善目标,合理安排重点任务和治理项目实施进度,明确资金来源、配套政策、责任部门和保障措施等。实施方案是考核工作的重要依据,要向社会公开,并报送污染防治攻坚战领导小组办公室。
第六条 省直相关部门要将水污染防治攻坚战目标任务纳入年度工作计划和目标管理范围,确定年度重点任务或治理项目,制定并落实本部门、本系统实施方案,建立年度控制指标和重点工作任务清单,将目标任务分解落实到省辖市、省直管县(市)政府,明确主体责任。
第七条 各省辖市、省直管县(市)政府及省直相关部门要按照考核要求,建立工作台账,对豫政〔2017〕2号文件实施情况进行自查,并于每年7月10日和12月30日前将半年、年度自查报告报送省环境污染防治攻坚战领导小组办公室。自查报告应包括水环境质量改善、重点工作任务完成、治理项目进展及资金投入等情况。
第八条 考核工作在省环境污染防治攻坚战领导小组的领导下,由领导小组办公室协调有关成员单位具体组织实施,考核结果于次年1月31日前报省政府。
第九条 考核结果经省政府审定后向社会公开,并交干部主管部门,作为对被考核单位领导班子和领导干部综合考核评价的重要参考依据。
第十条 对水污染防治攻坚战进展情况实行一月一排名通报、一季度一总结、半年一公布、一年度一考核。省环境污染防治攻坚战领导小组办公室每月对各省辖市、省直管县(市)水环境质量目标任务完成情况和水污染防治重点工作开展情况进行排名,对排名后3位的省辖市、后2位的省直管县(市)进行预警通报;对年度内累计3次排名后3位的省辖市、后2位的省直管县(市)进行公开约谈;对年度内累计6次排名后3位的省辖市、后2位的省直管县(市),及水环境污染严重、水环境质量持续恶化的省辖市、省直管县(市),按照《党政领导干部生态环境损害责任追究办法(试行)》规定,追究当地党委和政府主要责任人及其他有关责任人的责任。对年度考核不合格的省辖市、省直管县(市),由省环境污染防治攻坚战领导小组办公室会同组织、监察等部门约谈相关市、县级政府及其有关部门主要负责人,并据实进行追责问责,同时暂停该地新增排放重点水污染物的建设项目(民生项目与节能减排项目除外)的环境影响评价文件审批。对年度考核不合格的省直相关部门,由省环境污染防治攻坚战领导小组办公室会同组织、监察等部门约谈其主要负责人,并据实进行追责问责。
第十一条 省政府将对在水污染防治攻坚战中成绩突出的单位及个人进行通报表彰和奖励。
第十二条 在考核中发现篡改、伪造监测数据的,其考核结果直接确定为不合格,并严肃追究有关单位和人员的责任。
第十三条 省辖市、省直管县(市)政府可根据本制度,结合各自实际情况,对本地豫政〔2017〕2号文件实施情况开展考核。
第十四条 本制度由省环境污染防治攻坚战领导小组办公室负责解释。
附件:
1.省辖市、省直管县(市)考核指标
2.省直相关部门考核指标



扫描二维码 关注我们
您当前的位置:
打印
关闭