浙政发〔2016〕8号《浙江省国民经济和社会发展第十三个五年规划纲要》(全文)
浙江省人民政府关于印发浙江省国民经济和社会发展第十三个五年规划纲要的通知
各市、县(市、区)人民政府,省政府直属各单位:
《浙江省国民经济和社会发展第十三个五年规划纲要》已经省十二届人大四次会议审查批准,现印发给你们,请认真贯彻实施。
浙江省人民政府
2016年3月17日
目 录
一、走在前列谋新篇(6)
(一)发展背景(6)
(二)指导思想(10)
(三)主要目标(12)
二、把创新驱动列为首位战略(15)
(一)聚力建设区域创新平台和载体(16)
(二)倾力营造最优创业创新环境(17)
(三)更大力度推进人才强省建设(18)
三、建立引领经济发展新常态的体制机制(19)
(一)继续深化以治理能力现代化为目标的政府自身改革(19)
(二)大力推进资源要素市场化配置改革(21)
(三)充分激发各类市场主体活力(23)
四、构建全方位开放合作新格局(24)
(一)努力争当“一带一路”建设排头兵(24)
(二)积极参与长江经济带建设和区域合作发展(26)
(三)全力打造重大开放平台(27)
五、加快产业结构战略性调整(28)
(一)推进先进制造业与现代服务业“双轮驱动”和融合发展(28)
(二)重点培育万亿级大产业(30)
(三)积极推动农业现代化(32)
(四)高水平建设产业集聚区和特色小镇(34)
六、努力保持新常态下经济平稳运行(36)
(一)着力推进“三去一降”(36)
(二)大力拓展市场空间(37)
(三)积极扩大有效投资(38)
(四)适应和引领消费升级(40)
七、构筑现代基础设施网络(40)
(一)构建互联互通现代综合交通体系(40)
(二)构筑清洁低碳、安全高效、智慧多元的现代能源体系(42)
(三)打造现代化水利基础设施(44)
(四)建设高速、移动、安全、泛在的信息基础设施网络(46)
八、深入推进新型城市化和城乡区域协调发展(47)
(一)塑造以四大都市区为主体、海洋经济区和生态功能区为两翼的区域发展新格局(47)
(二)深入推进新型城市化(50)
(三)推动城乡建设转型(51)
九、全面提升社会公共服务水平(52)
(一)率先实现教育现代化(53)
(二)着力提升就业质量(55)
(三)促进城乡居民收入持续普遍较快增长(55)
(四)完善社会保障体系(56)
(五)全力打造健康浙江(58)
(六)促进人口均衡发展(61)
十、持续加强生态文明建设(61)
(一)加强资源节约集约循环利用(61)
(二)推进环境治理和生态保护(63)
(三)积极应对气候变化(65)
(四)健全生态文明制度体系(67)
十一、推动文化强省建设迈上新台阶(68)
(一)巩固壮大主流思想舆论(68)
(二)构建现代公共文化服务体系(70)
(三)提升文化产业发展水平(71)
十二、进一步深化法治浙江和平安浙江建设(73)
(一)推进社会主义民主政治建设(73)
(二)加强地方立法能力建设(74)
(三)加快法治政府建设(74)
(四)提升全民法治意识和法律素养(75)
(五)提升平安浙江建设水平(76)
十三、强化“十三五”规划实施保障(77)
(一)坚持党的领导核心作用(78)
(二)广泛调动各方面积极性(78)
浙江省国民经济和社会发展第十三个五年(2016-2020年)规划纲要,依据《中共浙江省委关于制定浙江省国民经济和社会发展第十三个五年规划的建议》制定,是全省人民的共同愿景,是政府履行职责的重要依据,是引导市场主体行为的重要参考。
一、走在前列谋新篇
“十三五”时期是全面建成小康社会的决胜阶段,我省必须肩负起“干在实处永无止境,走在前列要谋新篇”的新使命,努力在提高全面建成小康社会水平上更进一步、在推进改革开放和社会主义现代化建设中更快一步,谱写美丽浙江、美好生活的新篇章。
(一)发展背景。“十二五”时期是我省发展很不平凡的5年。面对错综复杂的宏观环境和艰巨繁重的改革发展稳定任务,全省上下深入实施“八八战略”, 积极适应经济发展新常态,按照干好“一三五”、实现“四翻番”部署,顽强拼搏、开拓创新,胜利实现“十二五”规划目标。综合实力迈上新台阶,2015年全省生产总值42886亿元,人均生产总值77644元。转型升级迈出新步伐,着力打好以治水为突破口的转型升级组合拳,第三产业占生产总值比重超过第二产业,工业结构调整积极推进,现代农业加快发展。创新驱动形成新格局,科技综合实力和区域创新能力继续位居全国前列。社会建设取得新进步,基本公共服务均等化水平明显提高,社会保障体系更加健全。人民生活得到新改善,城乡居民收入稳居全国前列,年人均收入4600元以下贫困现象全面消除。美丽浙江呈现新面貌,地表水和空气质量持续好转,美丽乡村建设深入推进,节能减排完成预定目标。改革开放增添新活力,全面深化改革有力推进,对外开放不断深入,平安浙江和法治浙江建设全面深化,社会主义协商民主得到加强,治理体系和治理能力现代化取得进展。社会主义核心价值观深入人心,文化软实力不断提升。



尤为重要的是,党的十八大以来,全省认真学习贯彻习近平总书记系列重要讲话精神,坚持“四个全面”战略布局,以“八八战略”为总纲引领和统揽各方面工作,为在新的历史条件下推进浙江改革开放和现代化建设提供了行动指南。
未来5年,从国际看,世界多极化、经济全球化、文化多元化、社会信息化深入发展,世界经济在深度调整中曲折复苏,新一轮科技革命和产业变革加速推进,全球治理体系深刻变革,国际力量对比逐步趋向平衡。但全球经济贸易增长乏力,保护主义抬头,国际和区域经贸规则主导权争夺加剧,地缘政治风险导致外部环境更加复杂。从国内看,我国综合国力和国际竞争力达到新高度,经济发展方式加快转变,新的增长动力正在孕育形成,经济长期向好的基本面没有改变,但发展不平衡、不协调、不可持续问题仍然比较突出。
通过打出转型升级系列组合拳,我省经济社会持续平稳健康发展,在市场化改革、制度供给、倒逼转型机制和信息经济等方面形成了新的先发优势。但发展中也存在一些矛盾和问题,主要是自主创新能力不强,粗放型增长方式和低层次低价格产业竞争模式尚未根本转变,城乡区域发展还不够平衡,资源和环境约束趋紧,金融、安全生产、社会治安、网络安全等领域潜在风险隐患较多,加快转型发展比以往任何时候都更为迫切。
综合判断,“十三五”时期是我省强化创新驱动、推进新旧动力转换的关键期,是优化产业结构、全面提升产业竞争力的关键期,是加强制度供给、实现治理体系和治理能力现代化的关键期,是协同推进“两富”“两美”建设、增强人民群众获得感的关键期,是防范化解风险矛盾、夯实长治久安基础的关键期。面对充满重大战略机遇和诸多严峻挑战的转型时代,必须强化忧患意识和底线思维,努力化挑战为机遇,着力以转型促发展,努力谱写走在前列的新篇章。
(二)指导思想。“十三五”时期经济社会发展的指导思想是:高举中国特色社会主义伟大旗帜,以马克思列宁主义、毛泽东思想、邓小平理论、“三个代表”重要思想、科学发展观为指导,深入贯彻习近平总书记系列重要讲话精神,以“四个全面”战略布局为统领,以创新、协调、绿色、开放、共享五大发展理念为引领,以“八八战略”为总纲,以“干在实处永无止境,走在前列要谋新篇”为新使命,以“更进一步、更快一步,继续发挥先行和示范作用”为总要求,坚持发展第一要务,坚持转型升级不动摇,紧扣提高经济发展质量和效益这一中心,加快形成引领经济发展新常态的体制机制和发展方式,统筹推进经济建设、政治建设、文化建设、社会建设、生态文明建设和党的建设,高水平全面建成小康社会,为建设物质富裕精神富有现代化浙江、建设美丽浙江创造美好生活打下更加坚实的基础。
贯彻上述指导思想,“十三五”时期必须聚焦转型发展,坚持五大发展理念,推进产业结构、空间结构、社会结构和政府治理转型,以发展理念转变引领发展方式转变,以发展方式转变推动发展质量和效益提高。
坚持创新发展,加快转型升级。创新是转型发展的第一动力。把创新驱动列为首位战略,更大力度推进人力资本投资,继续发挥全面深化改革的探路者作用,加快形成以创新为引领和支撑的经济体系和发展模式。坚定不移打好转型升级系列组合拳,把产业结构转型摆在发展方式转变的首要位置,全面提升先进制造业竞争力,着力打造现代服务业新引擎,促进先进制造业与现代服务业“双轮驱动”和融合发展,优化现代产业体系。
坚持协调发展,促进均衡高效。协调是转型发展的基本途径。加快空间结构转型,实施主体功能区、都市区和“小县大城”三大空间结构优化战略,以新型城市化引领促进城乡一体、区域协同、陆海统筹,形成集约高效可持续的国土空间开发新格局。统筹推进经济建设和社会发展、物质文明和精神文明建设,补齐发展短板,不断增强发展协调性和整体性。
坚持绿色发展,建设生态文明。绿色是转型发展的重要导向。照着“绿水青山就是金山银山”的路子走下去,坚持生态立省、绿色惠民,加快建设资源节约型、环境友好型社会,促进人口、资源、环境和经济协调发展,构建绿色发展方式和生活方式,推动形成人与自然和谐发展的新格局,加快建设美丽浙江。
坚持开放发展,提升竞争优势。开放是转型发展的必由之路。办好G20峰会,积极参与“一带一路”和长江经济带建设,实施更加主动的国际化发展和区域合作战略,全力打造重大开放平台,遵循市场规律开拓国际国内两个市场、利用两种资源,着力构建有中国特色、浙江特点的市场体系,努力发展更高层次的开放型经济,持续增强浙江经济国际竞争力。
坚持共享发展,增进人民福祉。共享是转型发展的本质要求。加快社会结构转型,调整收入分配格局,推进建设橄榄型社会。创新均等化体制机制,着力增强基本公共服务供给能力,使全体人民在共建共享中有更多获得感。加快政府治理转型,提升基层治理水平,推进具有浙江特色社会治理体系现代化,努力打造社会活力最强、社会秩序最优、社会风气最正的省份。
(三)主要目标。今后5年,要确保实现已经确定的“四翻番”目标,高水平全面建成小康社会。主要目标是:
——综合实力更强。经济保持中高速增长,全省生产总值年均增长7%以上,到2020年生产总值、人均生产总值、城镇居民人均可支配收入、农村居民人均纯收入均比2010年翻一番,经济发展质量和效益稳步提升。自主创新能力加快提升,研究与试验发展经费支出相当于地区生产总值比重达到2.8%左右,率先进入国家创新型省份和人才强省行列。产业迈向中高端水平,工业化和信息化、先进制造业和现代服务业融合发展水平进一步提高,信息经济、节能环保、健康、旅游、时尚、金融、高端装备制造与新材料等万亿级产业增加值年均增长10%以上,服务业增加值占地区生产总值的比重达到53%以上,农业现代化取得新进展,新产业新业态引领作用明显增强。以交通为重点的现代化基础设施更加完善,建成一批具有国际影响力的重大开放平台,开放型经济水平全面提升。
——城乡区域更协调。都市区建设明显提速,海洋经济区和生态功能区布局更加合理,主体功能区布局基本形成。新型城市化有序推进,常住人口城市化率达到70%左右,户籍人口城市化率加快提高。中心城市极核功能大幅提升,杭州、宁波等城市的创新功能和国际化水平明显增强。美丽乡村建设水平进一步提高。城乡之间、区域之间居民收入水平、基础设施通达水平、基本公共服务均等化水平等方面差距进一步缩小,县县建成全面小康,人人享有全面小康。
——生态环境更优美。能源资源开发使用效率大幅提高,能源和水资源消耗、建设用地、碳排放总量得到有效控制,主要污染物排放总量大幅减少。生态环保投入持续增加,生态环境质量继续改善,黑臭河和地表水劣V类水质全面消除、地表水达到或优于III类水质比例达到80%,市级以上城市空气质量优良天数比例达到80%,县县实现基本无违建,林木蓄积量进一步提高,浙江的天更蓝、地更净、水更清、山更绿。
——人民生活更幸福。中国梦和社会主义核心价值观更加深入人心,公民文明素质和社会文明程度显著提高。高质量普及15年基础教育,新增劳动力平均受教育年限达到14年。就业质量不断提升,居民人均可支配收入年均实际增长7.5%,低保水平逐步提高,低收入群众收入持续较快增长。文化、卫生、体育等公共服务体系和社会保障体系更加健全,居民健康水平和生活质量明显提高。
——治理体系更完善。重要领域和关键环节改革取得决定性成果,治理法治化、制度化、规范化、程序化、信息化水平不断提高。人民民主更加健全,法治政府基本建成,司法公信力明显提高,平安浙江、法治浙江建设全面深化,人民群众的安全感满意率位居全国前列,具有浙江特色的现代治理体系日益完善,治理能力逐步提升。


二、把创新驱动列为首位战略
坚持把创新摆在发展全局的核心位置,着力营造大众创业、万众创新生动局面,实施人才优先发展战略,构建立体化人才培育体系,打造人才生态最优省份,率先建成创新型省份和人才强省。
(一)聚力建设区域创新平台和载体。
全力打造具有重要影响力的科创中心。高水平建设杭州国家自主创新示范区,系统整合各类创新资源,规划建设杭州城西科创大走廊,努力建成全国领先、具有全球影响力的“互联网+”创业创新中心。支持宁波争创国家自主创新示范区,努力建设在高端装备制造、新材料等领域具有国际影响力的制造业创新中心。更好发挥环杭州湾地区创新平台优势,对接上海全球科创中心建设,打造高新技术产业密集带。
加快建设高能级科创平台。提升国家级高新区发展水平,支持有条件的高新区创建全国一流创新型高新区,推动省级园区争创国家级高新区,加快省级产业集聚区创建高新园区步伐,力争到2020年,每个设区市均设有规模较大和水平较高的高新园区。加强杭州青山湖科技城、杭州未来科技城、宁波新材料科技城、嘉兴科技城、舟山海洋科学城、温州浙南科技城、金华国际科技城建设,支持其他设区市合理布局建设科技城。支持科技、产业基础较好的县市建设全面创新改革实验区,全面提升全省创新能力。
推进建设新型研发载体和众创空间。突出企业创新主体地位,实施高新技术企业和科技型中小微企业“双倍增”计划,力争到2020年全省高新技术企业和科技型中小微企业数量均比2015年翻一番。推进省级重点企业研究院建设,推动高校、科研机构与企业加强产学研协同创新,形成创新共同体。大力引进大院名校和国外资源共建创新载体,积极争取重大科技项目和重大创新领域国家实验室在我省落户。在中心城市规划建设低成本、便利化、专业化、全要素、开放式众创空间,在省级以上开发区普遍建立孵化器,开发创客空间、创业咖啡等新型孵化模式。依托创新载体,实施一批重大科技专项。

(二)倾力营造最优创业创新环境。
深化科技体制改革。落实高新技术企业税收优惠、企业研发费用加计扣除政策,推动全社会加大研发投入。完善政府科技投入机制,提高软性投资比例,健全绩效评价机制。建立全过程科技创新融资模式,推进科技金融发展,加强对创新产品应用的扶持。推动科技经费管理和使用方式改革,激发科技人员积极性和创造性。加快建设网上网下结合、省市县一体的科技大市场,推进创新链、产业链、资金链精准对接,打造具有全国影响力的科技成果交易中心。深入实施知识产权战略,提高知识产权运用效益,强化知识产权法律保护。
以创业促进创新。完善创业扶持政策,培育勇于创业、敢于创新的文化氛围。加快创业基地、创业项目、创业师资“三库”建设,发挥政府创业投资引导基金和社会资本作用,激发全社会创业创新活力。实施大学生创业引领计划,在本科高校普遍设立创业学院,鼓励以高校毕业生为代表的青年创业,支持科技人才在职创业和企业高管连续创业,加强农村电子商务等新兴领域创业辅导,培育更加活跃的创业创新主体。
(三)更大力度推进人才强省建设。
加强高层次科技人才培养和引进力度。实施高层次人才特殊支持计划和领军型创业创新团队引进培育计划,健全“千人计划”工作体制机制,加大海外高层次人才引进力度,完善省特级专家制度,实施院士智力集聚工程,推进“151”及各领域高层次人才培育工程,造就一批掌握核心技术、引领创新发展的领军人才。
加强企业家人才队伍建设。实施名企、名家、名品“三名”工程和企业经营管理人才素质提升计划,培育具有全球视野的现代企业家,培养创业创新型企业家和职业经理人,更好服务企业转型发展需要。
加强高技能人才培养。强化企业主体作用,实施“百校千企”和“千企千师”培养工程,推进校企合作。加强公共实训基地、技工院校和民办职业培训机构建设,健全面向全体劳动者的终身职业培训制度。
深化人才发展体制机制改革。深入实施人才生态优化工程,建立健全各类人才培养、使用、吸引、激励机制,加快形成更具竞争力的人才制度优势。推进人才管理改革试验区建设,探索一批可复制可推广的人才开发模式。构建多元化人才考评体系,完善以科研能力和创新成果等为导向的人才评价标准,促进形成广纳群贤、人尽其才、能上能下、公平公正、充满活力的干部人事管理制度。

三、建立引领经济发展新常态的体制机制
围绕使市场在资源配置中起决定性作用和更好发挥政府作用,坚持问题导向、需求导向和绩效导向,以经济体制改革为重点,加快推进供给侧结构性改革,在制度和政策供给上加大力度,在要素和服务供给上创新机制,协同推进其他领域改革,再创体制机制新优势。
(一)继续深化以治理能力现代化为目标的政府自身改革。
深化“四张清单一张网”改革。继续完善政府权力清单和责任清单、企业投资项目负面清单、财政专项资金管理清单制度,大力推进权力清单、责任清单向乡镇基层延伸,积极推动权力清单向在浙中央垂直管理部门延伸。健全清单动态调整机制,完善权力清单、责任清单执行情况跟踪督查机制,确保清单管理科学化、规范化、法制化。深入开展权力清单、责任清单再清理和运行流程优化,最大限度精简办事程序。提升浙江政务服务网功能,推动行政权力网上公开透明运行,推进政府和社会信息资源开放共享。整合建立统一的公共资源交易平台,基本实现公共资源交易全过程电子化。
深化行政审批制度改革。按照简政放权、放管结合、优化服务要求,进一步清理、规范和下放行政审批事项。深化投资项目审批制度改革,更好落实企业投资自主权。积极探索试行市场准入负面清单制度,推进企业投资不再审批和50天高效审批试点。推进相对集中行政许可权改革试点,深化行政执法体制改革,全面提高行政效能。推动市县行政审批层级一体化改革。推进审批中介服务配套改革,加快中介机构脱钩改制,完善行业监管和行业自律体系。健全事中事后监管制度,推进协同监管和综合执法。加快推进行政许可、行政处罚双公示上网工作。
深化财税体制改革。完善公开透明规范的预算管理制度,优化财政支出结构,提高财政支出绩效。深化省以下财政体制改革,合理划分事权和支出责任,完善财政转移支付制度。强化产业基金引领作用,加大创新驱动发展财政支持力度,创新多元化基础设施投入机制和多渠道民生保障机制。
深化政府购买服务改革。积极推进政事分开改革,推动政府向社会力量购买服务改革试点。完善社会承接政府职能的事项目录和对接目录,建立政府向社会力量购买服务的招投标机制、资金管理和绩效评估机制。
推进事业单位和社会组织改革。加快生产经营和中介服务类事业单位转企改制和去行政化改革,推进行业协会、商会与行政机关脱钩改革试点。强化公益类事业单位的公益属性,完善法人治理结构,推进管理、人事、财政供给、收入分配、社会保险等配套改革。激发社会组织活力,加大政策扶持和分类指导,创新直接登记和备案登记相结合的新型登记模式。
(二)大力推进资源要素市场化配置改革。
全面开展县域经济体制综合改革。建立以“亩产效益”为导向的资源要素差别化配置机制,构建正向激励与反向倒逼相结合的产业结构调整创新机制,推进城乡发展一体化体制机制创新,健全鼓励和吸引民间资本进入社会事业领域的体制机制,建立企业投资项目高效网络审批制度,为经济转型升级提供体制保障。深化嘉善县域科学发展示范点建设。
创新地方金融体制。着眼于打开资本对接创业创新通道,整合各类金融资源要素,打造钱塘江金融港湾等资本集聚转化大平台。加快民营银行设立步伐,加大地方金融法人机构改革重组力度。推进温州市金融综合改革试验区、台州市小微企业金融服务改革创新试验区建设,深化丽水市农村金融改革试点等各类专项试点,构建普惠金融体系、科技金融体系和绿色金融体系,提升金融服务实体经济水平。大力发展天使、创业、产业投资,推动更多企业上市和挂牌,支持上市公司通过兼并重组做强做大。大力发展现代保险服务业,加快巨灾保险等政保合作项目实施。
完善建设用地配置机制。加强新增建设用地计划分类精细化管理,完善计划分配与节约集约用地相挂钩制度。深化土地有偿使用制度改革,全面实行工业用地弹性年期出让,加快形成合理的土地价格、收益分配与补偿机制。
深化水电气等资源性产品价格改革。加快放开天然气气源和销售价格,有序放开上网电价和公益性以外销售电价,全面建立城镇居民阶梯水价和气价制度,加快推广非居民超计划用水累进加价和差别化水价制度,进一步扩大差别化电价和惩罚性电价实施范围。建立光伏发电市场化推广机制,实现发电上网无障碍、电量补助无差别。实行核定配额内少量收费或不收费、新增用能量有偿申购、超限额差别加价收费制度,限制高耗能行业发展。
深化排污权有偿使用制度改革。健全排污权交易制度,探索生态环境资产证券化机制。完善生态保护补偿机制,全面实施主要污染物排放总量财政收费和奖惩制度,建立按入网污水有害污染物浓度多因子复合计收污水处理费制度。完善“三位一体”环境准入制度,实施排污许可证制度,探索污染源一证式管理制度。
建立区域性要素交易综合平台。整合排污权、用能指标、土地、产权、人才、技术等各类要素交易平台,提升平台功能,完善运行规则和交易流程,推动土地、排污权、用能、碳排放权等资源要素自由交易和市场化配置。
完善社会信用体系。全面落实公民、法人和其他社会组织统一社会信用代码制度,完善全省公共信用信息服务平台和企业信用信息公示系统。健全事前信用承诺、事中分类监管、事后联合惩戒的新型市场监管体系,建立各行业各领域失信黑名单制度。利用大数据、互联网技术完善网上信用监管机制,规范网上市场经营秩序。
(三)充分激发各类市场主体活力。
分类推进国有企业改革。加大省市县国有资本、资源整合力度,推动国有资本向基础设施与民生保障、战略性新兴产业等关键领域集聚。以资产证券化为重点,积极推进混合所有制改革,完善现代企业制度,打造一批引领转型升级、在全国有较强影响的大型企业集团。围绕交通基础设施建设,打造国有资本投融资和运营平台。完善国有资产监管体制,推进经营性资产统一监管,有效整合监督资源,妥善解决历史遗留问题,确保国有资产保值增值。
再造民营经济新优势。继续深入实施浙商回归工程,充分发挥浙商总会等工商团体、商会组织的力量和作用,拓展浙商回归领域,提升浙商回归规模和质量。继续推进市场主体升级,深入实施小微企业成长计划,推动全省中小微企业总量持续扩大、效益持续提升、贡献持续增强。支持民间资本参与国有企业改革重组,全面放开竞争性行业和垄断行业竞争性业务,消除限制民间资本进入的各种隐性壁垒,拓展民营经济发展新空间。提升民营企业家素质,培育新生代企业家,与时俱进弘扬浙商精神,增强开放、诚信、守法意识,引导民营企业加强管理创新。推进产权保护法治化,依法保护企业家财产权和创新收益。建设温台民营经济创新示范区,积极探索投资、创业、贸易便利化。
深化商事登记及配套制度改革。推进工商登记前置审批事项改为后置审批,推行“一址多照”、集群注册等工商管理便利化措施。强化企业登记注册后的事中事后监管,明确行政审批部门、行业主管部门的监管职责,实现监管部门间的企业监管信息互联互享,实现协同监管、依法监管。
四、构建全方位开放合作新格局
抓住建设“一带一路”和长江经济带等国家战略的契机,更大范围、更高层次参与全球竞争和区域合作,大力提升国际市场份额和竞争力,争创开放合作新优势。
(一)努力争当“一带一路”建设排头兵。
深入实施更加主动的“走出去”战略。落实中央“一带一路”建设战略规划和我省实施方案,打造国际商贸物流枢纽、国际产能合作示范区和跨境电子商务引领区。发展浙江人经济,建设“海外浙江”。扩大国际优势产能和装备制造合作,以“一带一路”沿线国家为重点,布局建设境外经贸合作区和境外产业集聚区,推动优势产能在境外集群发展。积极培育本土跨国企业,支持企业尤其是上市公司开展跨国并购重组。鼓励大企业到境外建立生产基地、研发机构、设计中心、展销中心,实现资源全球配置和产业链价值链全球布局。大力发展对外承包工程,努力承揽附加值较高、影响力较大的交通、能源、通信等基础设施项目,带动成套设备、技术、标准、服务和品牌走出去。引导企业用好国家金融政策工具,发挥财政资金和政府产业基金引导作用,推动设立我省参与“一带一路”建设投资基金,为重大项目建设和企业“走出去”提供金融支撑。建立健全参与“一带一路”建设工作机制和风险防控机制。
进一步提高利用外资质量和水平。优化利用外资结构,促进外资规模稳中有升,鼓励外资投向高端制造业、高新技术产业和现代服务业,引导外资在浙中、浙西南地区发展符合环保要求的劳动密集型产业。创新利用外资方式,鼓励外资参与省内企业改组改造,探索民营企业以海外上市、引入战略投资者等方式与外商合资合作,支持省内企业与海外跨国公司开展深度合作。发挥浙江侨省优势,重视引进华侨资金,加强国际友城工作。
创新对外开放体制机制。完善法治化、国际化、便利化营商环境。健全贸易便利化体制机制,全面实施单一窗口和通关一体化,健全服务贸易促进体系。进一步放开投资领域,实行外商投资准入前国民待遇加负面清单管理制度,完善投资者权益有效保障机制。改革境外投资管理方式,对境外投资开办企业实行以备案制为主的管理方式。

(二)积极参与长江经济带建设和区域合作发展。
积极参与长江经济带建设。统筹铁路、公路、水运、航空、管道建设,推动多式联运发展,率先建成对接长江经济带的现代立体综合交通运输体系。加强省际产业合作,建设长江经济带国家级转型升级示范开发区,引进消化吸收国际高端技术产品,努力向长江中上游地区输出技术、资本、人才、信息和管理经验,促进产业有序转移和生产要素合理流动。
深入推进长三角区域协同协调发展。主动接轨上海,重点推动交通、环保、公共服务、科技创新等领域共建共治共享,合力打造长三角世界级城市群。加强与上海的沟通协商和对接合作,加快推进小洋山北侧陆域和大洋山区域开发建设。积极对接上海制造业和服务业发展,支持临沪地区共建产城融合平台。推动浙闽赣皖四省九市协同发展,加强与海西区对接融合,合力打造国家东部生态文明旅游区。
深化国内合作和对口支援(帮扶)。积极参与西部大开发、东北等老工业基地振兴、中部崛起和京津冀协同发展等区域发展战略实施。加强与能源资源富集省份的合作交流,重点抓好与新疆和宁夏等省区的能源合作、与黑龙江等粮食主产区的粮食产销合作。进一步做好对口支援新疆阿克苏(生产建设兵团农一师)、西藏那曲、青海海西、四川藏区(阿坝州、凉山州木里县)、重庆涪陵和对口帮扶贵州黔东南、黔西南等工作。进一步拓展与港澳台地区合作空间。

(三)全力打造重大开放平台。
全方位提升宁波舟山口岸开放水平。争取设立舟山自由贸易港区,充分发挥省海港集团大平台作用,统筹建设大宗商品储备加工交易基地,加快建设舟山江海联运服务中心,支持宁波规划建设梅山新区,打造面向环太平洋经济圈的海上开放门户。
深化义乌市国际贸易综合改革。加快建成国际邮件互换局和交换站,促进航空口岸、铁路口岸全面开放,推进义新欧班列线路扩展延伸,开展内贸流通体制改革,探索与新疆合作共建国际陆港,打造国际商贸中心和国际化陆港城市。谋划建设义甬舟开放大通道,推动开放型经济从沿海向内陆拓展布局。
加快建设中国(杭州)、宁波跨境电子商务综合试验区。推进空港开放步伐,完善综合服务功能,大力发展企业对企业跨境电商,打造“网上丝绸之路”战略枢纽,加快体制、政策、模式的复制推广,推进跨境电商海外物流体系建设,促进全省传统外贸和制造业企业通过“互联网+外贸”实现优进优出。
打造温台沿海开放合作平台。加快建设海峡两岸(温州)民营经济创新发展示范区,在温台沿海地区建设若干民外合作产业发展大平台,争当民企民资参与“一带一路”建设的开路先锋。
推进各类开放载体建设。加快各综合保税区全面封关运作和功能提升,推动现有海关特殊监管区域整合优化升级,支持有条件的地区申报和创建综合保税区。改进口岸工作,推进大通关建设。统筹推动产业集聚区、经济开发区、高新区等各级各类开发区空间整合和体制融合,规划建设一批高水平中外合作产业园。
五、加快产业结构战略性调整
大力推动产业创新,联动提升现代农业、先进制造业和现代服务业发展水平,重点培育万亿级大产业,优化现代产业体系。
(一)推进先进制造业与现代服务业“双轮驱动”和融合发展。
全面提升先进制造业竞争力。实施《中国制造2025浙江行动纲要》和“四换三名”工程,统筹推进战略性新兴产业、高新技术产业发展与传统产业改造提升,培育一批具有国际竞争力的创新型龙头企业,抢占制造业新一轮竞争制高点。以国内和国际市场引领制造业发展,联动推进标准强省、质量强省、品牌强省建设,深入开展标准引领、质量提升、技术培养三大行动,构建浙江标准体系,提高浙江产品品质,打响浙江制造品牌。推进工业化和信息化深度融合,谋划实施智能化改造工程,大力发展柔性制造、智能制造、精细制造,加快“浙江制造”向“浙江智造”转型。推进互联网和制造业统筹发展,推动制造方式和营销方式变革。改造提升传统产业,加快推动石油化工、纺织印染、五金机电、冶金、建材等产业转型升级,重点突破核心基础零部件、先进基础工艺、关键基础材料、产业技术基础等瓶颈,全方位提升产业发展水平。加大企业技术改造力度,推动设备更新和新技术应用。深化先进制造业强县(市、区)建设工作,切实消除环境污染以及安全生产和治安隐患,加快培育现代产业集群。推动建筑生产方式工业化,培育一批建筑业大集团和建筑强县(市、区)。
着力打造现代服务业新引擎。提升发展金融、信息、物流、会展等生产性服务业,支持发展养老、家政、教育、文化等生活性服务业,推动生产性服务业向专业化和产业链高端延伸,生活性服务业向精细化和高品质转变。优化中心城市服务业设施配套和功能布局,开展服务业强县(市、区)培育工作。强化规划引领与政策支持,推进国家、省、市三级联动的服务业改革试点。提升服务业发展载体,推进现代服务业集聚示范区等重大平台和项目建设,加大服务业重点企业培育力度,鼓励新技术、新业态、新模式发展。深化服务业对外开放,开展浙港、浙澳、浙台以及长三角服务业合作,吸引国内外著名服务业企业来浙设立地区总部及功能总部,促进服务业规模化、品牌化、国际化发展。
大力推动产业融合发展。实施“互联网+”行动计划,建设特色鲜明、全国领先的电子商务、物联网、云计算、大数据、互联网金融创新、智慧物流、数字内容产业中心,发展分享经济,促进互联网和经济社会深度融合。推进产业组织、商业模式、供应链、物流链创新,支持基于互联网的各类创新。办好世界互联网大会,推进乌镇互联网创新发展试验区建设。促进先进制造业与生产性服务业融合发展,推动制造企业由单一生产型向生产服务复合型转变。深度贯彻军事需求,充分发挥浙江民用产业优势,加强军民两用技术研发交流,引进军工优质资源项目,推进重点产业“民参军”“军转民”。积极创建国家军民融合创新示范区,加快构建全要素、多领域、高效益的军民深度融合发展格局。
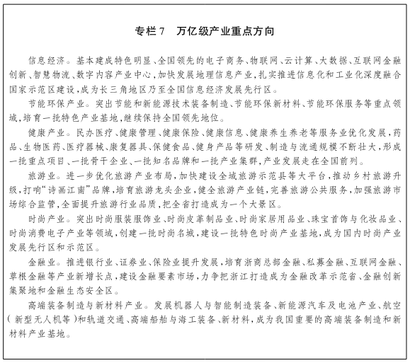
(二)重点培育万亿级大产业。
明确万亿级大产业发展重点。组织实施万亿级产业发展规划,集中力量发展信息经济、节能环保、健康、旅游、时尚、金融、高端装备制造与新材料等万亿级产业,做强做精丝绸、黄酒、茶叶等历史经典产业,着力把文化创意产业培育成万亿级产业。聚焦产业主攻方向和重点领域,引导各类要素资源有效集聚,形成一批具有全国意义的大产业基地。
实施一批带动力强、创新作用突出、影响面较大的重大产业项目。信息经济,重点推进通信网络与智能终端、专用集成电路与新型元器件、云计算和大数据、地理信息产业、物联网和电子商务等重大项目。节能环保产业,重点推进新能源和节能环保装备、节能环保服务业等重大项目。高端装备制造与新材料产业,重点推进机器人与智能制造装备、新能源汽车、航空和轨道交通、高端船舶与海工装备、新材料等重大项目。健康产业,重点推进健康养老服务、生物医药和高性能医疗器械等重大项目。加快推进一批时尚产业、旅游产业、金融产业的重大项目。
创新产业引导扶持政策。加强金融资本与产业资本有效对接,更好发挥省转型升级产业基金示范作用,加快设立各级政府产业引导基金,组建壮大浙商转型升级母基金、浙商回归基金、“浙民投”等产业投资基金,撬动更多社会资本参与战略性新兴产业培育和传统产业转型升级。提高政策措施针对性和精准性,加大技术、人才、土地、财税等方面支持力度。

(三)积极推动农业现代化。
确保粮食安全及主要农产品生产供给稳定。深入推进现代农业园区和粮食生产功能区建设,完善农田水利等基础设施,增强农业高产稳产能力。牢牢守住300亿斤粮食生产能力红线,大力发展旱粮和木本油料生产。坚守耕地红线,划定和保护好永久基本农田。实施千万亩耕地质量提升工程,全面完成800万亩粮食生产功能区建设任务。坚持国有粮食购销企业储粮为主体,探索社会化储粮,引导民营企业参与储备粮管理。统筹强化本省粮食生产能力和省外粮源掌控能力,开展粮食产销省际合作,确保我省粮食储备可控、可调、可用。
构建现代农业产业体系。加快农业全产业链建设,推动一二三产业融合发展。加强农产品品牌建设,大力推进农业标准化,加强农产品质量安全建设,建设一批农业产业集聚区和特色农业强镇。开发观光农业、农事体验、民宿经济等新业态,提升乡村旅游发展水平。大力发展生态循环农业,加快推进畜牧业转型升级。创新农产品流通方式,支持大型零售企业、批发市场参与生产基地建设,推进农业领域“电商换市”,构建现代农产品流通体系。
创新农业经营方式。积极促进土地流转和规模经营,着力提升专业大户、家庭农场、合作农场、农民专业合作社、农业龙头企业等现代农业经营主体的经营水平,引导各类经营主体有序合作、共同发展。不断健全农业社会化服务体系,继续完善“三位一体”合作经济组织体系。深入实施千万农民素质提升工程,培养新型职业农民。积极探索推进农业经营诚信机制建设。
提升农业科技创新和设施装备水平。突出应用导向,深化农业科技体制改革,建设新型农业技术体系,建立一批以新型农业经营主体为依托的科技示范基地和农业综合体,促进农业科研、教育和生产紧密结合。实施现代种业工程,提高种业创新能力,健全种业监管体系。大力发展农业机械化,加强农业设施装备建设。积极推进农业“机器换人”“设施增地”“节水增地”。支持信息技术体系建设,发展精准农业、智慧农业、创意农业,建设农村信息化示范省。

(四)高水平建设产业集聚区和特色小镇。
提升发展产业集聚区。以提高空间集聚度、加快产业集群化、增强科技创新力为重点,深化体制机制改革,突出推进核心区块建设。加大政策支持力度,优化投资发展环境,积极引导大产业、大企业、大项目布点落户,加快打造全省有代表性、国内有影响力、国际有竞争力的大产业集聚发展高地。

规划建设特色小镇。聚焦万亿级大产业,兼顾历史经典产业,坚持产业、文化、旅游和社区功能“四位一体”,高标准建设100个左右产业支撑有力、高端人才集聚、具有独特文化内涵和旅游功能的特色小镇,加强创新链与产业链对接,实现生产、生活、生态融合发展。
六、努力保持新常态下经济平稳运行
我省经济正处于发展动力转换阶段,要以市场为引领,着力加强供给侧结构性改革,提高产品供给能力和水平,充分释放有效需求新潜能,切实做好新老动力交替接续工作。从需求侧和供给侧两端同时发力,构建市场拓展、有效投资、消费升级和降低企业成本有机结合的发展路径,努力保持新常态下经济平稳运行。
(一)着力推进“三去一降”。
积极稳妥去产能。按照企业主体、政府推动、市场引导、依法处置的办法,分类有序化解过剩产能和处置“僵尸企业”,通过兼并重组、债务重组以及破产清算等举措,实现市场出清。完善财税支持、不良资产处置、失业人员再就业和生活保障以及专项奖补等配套政策。严格控制增量,防止新的产能过剩。
打通供需去库存。加快农民工市民化,扩大有效需求,化解房地产库存,稳定房地产市场。落实户籍制度改革方案,允许农业转移人口等非户籍人口在就业地落户,形成就业地买房或长期租房的需求。深化住房制度改革,以满足新市民住房需求为主要出发点,建立购租并举的住房制度。坚持实物保障和货币保障相结合、政府建设和市场筹集相结合,加快建设和运营模式创新,健全住房保障体系,努力实现住房保障人群全覆盖。加大农村危旧房改造力度,加快改善困难群众居住条件。
主动应对去杠杆。主动释放信用违约风险,打破刚性兑付。有效化解地方政府债务风险,完善全口径政府债务管理,改进地方政府债券发行办法。强化经济运行监测,运用大数据技术,深化重点行业、重点领域趋势性分析。建立经济风险识别和预警机制,重点提高财政、金融和企业运营等方面的风险防控能力。加强重点领域、行业和地区的风险隐患排查化解,加大不良资产处置力度,坚决守住不发生系统性和区域性风险的底线。
多措并举降成本。开展降低实体经济企业成本行动,制定企业减负方案以及防止反弹的总体安排。进一步转变政府职能、简政放权,降低制度性交易成本。落实中央 “五险一金” 精简归并和正税清费政策,降低企业社保成本和税费负担。支持金融机构完善利率正常化的政策环境,降低企业财务成本。建立电价市场化和煤电价格联动机制,降低电力价格。围绕提高运输效率深化流通体制改革,降低各种物流费用。
(二)大力拓展市场空间。
完善有中国特色浙江特点的市场网络。发挥市场大省优势,改造提升传统市场,推动实体市场“走出去”发展、网络化扩张、连锁化经营。顺应“互联网+”趋势,大力发展网络市场,推动传统实体市场上网。深入推进网上网下融合发展,加快建设现代化、标准化、精品化市场网络,打造实体经济发展的信息和渠道平台,不断扩大市场份额。
提升国际市场竞争优势。实施优进优出战略,提高传统优势产品竞争力,鼓励高新技术产品出口,培育大型成套设备等新的出口拳头产品,扩大高附加值服务贸易在对外贸易总额中比重。支持龙头企业加大力度兼并国际上有品牌、有技术、有营销渠道、有研发团队的知名企业,抢占市场发展制高点。实施“品质浙货,行销天下”工程,提高“浙江制造”在国内外市场的知名度和认可度,构筑以技术、品牌、质量为核心的市场竞争新优势。瞄准国内市场热销的进口产品,加大研发创新力度,努力实现进口替代并开拓国际市场。
妥善应对国际贸易摩擦。加强政府、企业、行业协会、中介机构之间协调配合,通过业界合作等方式化解贸易摩擦,支持企业积极应对反倾销、反补贴调查。加强进出口预警监测和防控,加快完善贸易摩擦和信息服务平台,建立健全主要进出口商品公平贸易预警点,做好贸易摩擦事前预防。
(三)积极扩大有效投资。
优化投资方向。发挥政策撬动作用,重点投向民生、农业农村、清洁能源、轨道交通、城市功能提升、特色小镇、生态建设、七大万亿级产业、工业技术改造、研究开发等领域。强化节能节地节水、环境、技术、安全等市场准入标准,以效益和生态论英雄、挑项目,从源头上防止低水平重复建设。坚持问题导向,找准薄弱环节补短板。
创新投融资体制。坚持社会投资为主和市场化运作为主原则,加快推进各级政府投融资平台转型整合提升,积极构建政府资产证券化、政府投资基金、政府投资公司等多元化投融资体制和资本运作机制。进一步拓展重大建设项目境内外融资渠道,扩大直接融资规模。完善政银企合作机制,全面推广政府与社会资本合作模式,发挥政府资金、专项建设债券引导作用,形成“政府投资+金融资本”“政府投资+民间资本”等多种融资机制,深化台州民间投资创新综合改革试点建设。努力提高审批和核准效率,建立完善投资项目在线审批监管平台,实行投资项目平台受理、在线办理、限时办结、依法监管、全程监察,为扩大有效投资提供良好环境。
推进重大项目建设。建立重大项目库,科学确定“十三五”战略重点、投资规模、空间布局、建设时序,安排一批全局性、战略性、标志性、引领性的重大项目。按照国家推进粮食水利、城市轨道交通等重大投资工程包要求,分类分级精准实施。抓好省重点建设项目,建立健全重大项目与土地、资金、人才和环境容量等资源要素供给的联动保障机制,做到竣工一批、续建一批、新开工一批、谋划一批。

(四)适应和引领消费升级。
着力提高供给体系质量和效率。顺应居民消费升级需求,培育形成更多新技术、新产业、新业态、新模式,以花色品种多样、服务品质提升为导向,增加优质新型产品和服务等有效供给,适应和引领消费升级,促进跨境消费回流。积极拓展服务消费、信息消费、绿色消费、时尚消费、品质消费、农村消费等发展新空间,培育养老、家政、健康、信息、旅游休闲、绿色、文化、教育、体育等新的消费热点,巩固汽车、家电、电子等传统消费热点,支持新能源汽车消费,促进扩消费与惠民生有机结合。鼓励企业扩大消费品进口,丰富消费者境内购物选择。
优化改善消费环境。进一步完善消费政策促进体系,培育发展消费信贷和信用消费。完善城乡商贸设施布局,支持推进城市智慧商圈、社区和乡镇商业中心、农村电商网点建设。建立健全消费品质量安全监管、追溯、召回制度,严肃查处制售假冒伪劣行为。加大反价格垄断执法力度,坚决查处乱收费行为,保护消费者合法权益。
七、构筑现代基础设施网络
以交通网络化、能源清洁化、水利现代化、信息快捷化为目标,加快完善基础设施网络体系,不断提高基础设施现代化水平。
(一)构建互联互通现代综合交通体系。
构建“三纵四横、对角贯通”的综合交通网络。以发展城际铁路和打通高速公路省际“断头路”、提升“扩容路”为重点,进一步扩容提升沿海、沪(宁)浙赣纵向通道和浙北(沪嘉湖)、杭绍甬(舟)、浙南(衢丽温)横向通道,加快构建以临金高速、黄衢南高速、建德至衢州铁路、衢州至宁德铁路等为支撑的浙西(皖建衢)纵向通道和以龙丽温高速、龙泉至浦城高速等为支撑的浙西南(温丽闽)横向通道,全面形成以“三纵四横”为主骨架的综合运输通道。加快建设以甬金高速、金甬舟铁路等为支撑的义甬舟大通道和以杭绍台城际铁路、杭温高铁、杭绍台高速等为支撑的杭台、杭温通道,实施运输机场改扩建和通用机场市市通工程,实现四大都市区对角贯通和更高水平互联互通,努力打造省会至各设区市高铁1小时交通圈和全省空中1小时交通圈。
构建功能完善、全面升级的综合交通枢纽。按照零距离换乘、无缝化衔接要求,全面提升杭州、宁波国家级综合交通枢纽和温州、金华–义乌等区域性综合交通枢纽功能。优化杭州综合客运枢纽建设布局,完善杭州萧山国际机场集疏运体系,加快空港物流平台建设,研究推进杭州铁路西客站建设。推进宁波栎社国际机场、梅山保税港区、铁路公路大型枢纽、跨杭州湾铁路通道等建设,提升大宗散货江海、海铁联运功能。加快温州机场改扩建和温州港转型升级,推动市域铁路等轨道交通发展,完善温州火车南站综合客运枢纽。优化金华铁路枢纽布局,强化义乌国际陆港枢纽功能。加快推进湖州、嘉兴、绍兴、衢州、舟山、台州、丽水等地方性综合交通枢纽规划建设。
构建内畅外联、引领发展的经济支撑走廊。深入推进现代交通“五大建设”,实施“万亿综合交通工程”,高标准建设 “四大交通走廊”。构建都市经济交通走廊,加快城际(市域)铁路建设,健全杭州、宁波城市轨道交通网络,加快建成多制式一体化轨道交通体系骨干网。构建海洋经济交通走廊,加快整合沿海港口资源,完善江海、河海、海铁等多式联运体系,提升现代航运服务水平。构建开放经济交通走廊,以海港、陆港、空港和国家物流信息平台为载体,拓展加密远洋航线、义新欧班列和国际航空航线,加快形成海陆空一体化国际交通网络。构建美丽经济交通走廊,加快通景公路建设,创建绿色交通示范省。

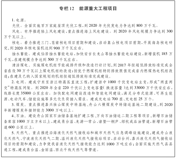
(二)构建清洁低碳、安全高效、智慧多元的现代能源体系。
打造“五基地”。打造可再生能源综合利用基地,大力发展光伏,有序推进风电、抽水蓄能、海洋能、生物质能。安全发展核电,形成秦山、三门湾、苍南为重点的沿海核电基地。建设“互联网+”智慧能源实验基地,率先建立智慧能源管理平台、信息系统和监测中心。打造能源综合储运基地,以宁波舟山港、嘉兴港、温州港、台州港为重点,建设国际煤炭、石油、液化天然气综合储运基地。打造能源科技装备产业基地,全面实施清洁能源产业工程,建设吉瓦级太阳能电池生产基地,实现储能装备、核电关联设备、智能电网设备等制造的产业化。
构建“四张网”。构筑安全、高效、智能电网,建成宁东至浙江特高压直流工程,扩建浙中1000千伏变电站主变,建成以特高压站及电源基地为支撑的坚强500 千伏骨干网,完善220 千伏主干网,建设现代配电网。建设覆盖全省、多气源衔接互通的天然气管网,全面实施天然气管道县县通工程,建设城市天然气调峰储备设施,县域天然气管网通达率达到95%以上,县级以上城市天然气储备能力达到3天以上。建设设施先进、安全可靠的成品油管网,建成甬台温、绍杭等主干网,基本实现输油管道市市通。建设高效、快捷的热力管网,以全省产业集聚区、工业园区为重点,全面实施集中供热,确保全省热负荷100蒸吨/时以上工业园区全面实现集中供热。
建设能源大宗商品国际交易中心。在舟山等地建设石油、液化天然气等能源大宗商品交易平台,逐步成为全球能源重要交易、交割、周转、配送中心,探索建立国际石油现货定价 “舟山指数”和国际液化天然气交易“浙江液化天然气指数”。

(三)打造现代化水利基础设施。
加快实施“五原扩排”工程。以强排成网为目标,杭嘉湖平原重点推进太湖流域治理骨干引排工程及后续等工程,萧绍平原重点推进杭州大江东片外排、绍虞平原东入曹娥江等工程,宁波平原重点推进余姚市扩大北排、姚江上游西排西分、姚江二通道等工程,台州沿海平原重点推进洪家场浦、青龙浦等工程,温州沿海平原重点推进温瑞平原、江南垟等工程,拓浚通道、连通水系、扩大外排,着力提高五大平原排涝能力。
继续实施“六江固堤”工程。以构筑主要江河干流两岸防洪保安生命线为重点,进一步弥补短板、巩固“中防”,着力提高河流沿线城市、重点镇、规模以上农村防护区的防洪能力。持续推进钱塘江、瓯江、甬江、椒江、飞云江、鳌江等六大主要江河干流堤防加固工程,不断完善杭州、宁波、温州、衢州、丽水等城市防洪工程体系,实现城市和重点镇所在防洪闭合圈全面封闭,主要江河干流防洪能力基本达到20年一遇,保障沿海重点区域防洪安全。
积极推进“十库八引”工程。以进一步提升城乡水资源保障水平为中心,加快重点水源和引调水工程建设,全省设区市主城区形成多源共济、联调互补的供水格局,90%县级以上城市建立“一源一备”的供水体系。力争新昌钦寸、台州朱溪、台州方溪、诸暨永宁等10座大中型水库建成蓄水或具备蓄水条件,开工建设永嘉南岸、开化钱江源、缙云潜明等10座大中型水库,进一步增加流域水资源供给能力。加快实施杭州市第二水源千岛湖配水、舟山大陆引水三期、嘉兴市域外引水等八大引调水工程,提高区域水资源调控能力。
全面推行水利工程标准化管理。力争大中型水利工程、水电站、重点小型水库标准化管理率达到100%,按照国家基本建设程序实施项目管理的水利工程质量监督覆盖率达到100%。

(四)建设高速、移动、安全、泛在的信息基础设施网络。
加快宽带网络建设。大力推进骨干网、城域网和接入网升级改造,争取设立互联网络区域交换中心和国际出口直连点,加快下一代互联网的部署和商用。实施城市百兆光纤工程和宽带乡村工程,实现城市住宅光纤全覆盖,商务楼宇光纤、行政村宽带通达率均达100%。发展新一代移动通信,推进5G技术研发商用。建设无线城市群,实现全省宽带无线网络全覆盖。加速城乡有线电视网络整合和高清数字电视整体转换,构建以高清交互式数字电视为基础的下一代广播电视网。统筹资源配置,促进城乡区域信息基础设施均衡发展。
全面推进“三网融合”。统筹新一代移动通信网、下一代互联网和下一代广播电视网建设,强化基础设施标准规范,促进共建共享和互联互通,实现网络高效利用。加快全省光电网络“一省一网”整合提升和数字化、双向化改造。推进电信、广电业务双向进入,鼓励发展交互式网络电视(IPTV)、手机视频、优先电视宽带服务等融合性业务,确保省IPTV集成播控平台和传输系统安全稳定。
实施大数据战略。打造数据基础设施统一平台,推进政府数据资源共享交换,加快完善全省人口、法人单位、自然资源和空间地理、宏观经济等基础数据库建设,深化公共数据统一开放平台建设,统筹政府数据基础设施建设。建立社会治理大数据应用体系,促进社会治理精细化。建立监测分析大数据支撑体系,促进经济运行科学化。开展公共服务大数据创新,促进民生服务普惠化。夯实产业生态体系基础,推进数据应用产业化。建立大数据安全支撑体系,强化网络和信息安全保障能力。
八、深入推进新型城市化和城乡区域协调发展
以新型城市化为引领,实施主体功能区、都市区和“小县大城”三大空间结构优化战略,科学布局省域国土空间,促进城乡发展一体化和区域协同协调发展。
(一)塑造以四大都市区为主体、海洋经济区和生态功能区为两翼的区域发展新格局。
落实主体功能区制度。制定实施基于主体功能区的差别化财政、人口、产业、环境等综合配套政策,建立资源环境承载能力监测预警机制。按照全省一张图一盘棋要求,建立空间规划体系,以主体功能区规划为基础,编制实施省域国土空间总体规划,统筹各类空间性规划,积极推进“多规合一”。合理划定城镇建设区、农业发展区、生态保护区,切实加强农业空间和生态空间保护红线管控。加快构建以四大都市区为主体、海洋经济区和生态功能区为两翼的区域发展新格局,实现生产空间集约高效、生活空间舒适宜居、生态空间山清水秀。
加快建设四大都市区。推进县域经济向都市区经济转型,以都市区为主体形态优化空间布局,促进中心城市与周边县域协同协调发展。编制实施杭州、宁波、温州、金华–义乌四大都市区规划纲要,推进都市区轨道交通网络和中心城市综合交通枢纽建设,加快实现都市区通勤一体化;着力强化都市区产业分工协作,在中心城市加快构建以服务经济为主的产业结构,在周边区域加快建设一批先进制造业强县(市、区)和强镇;合理配置都市区公共服务资源,增强中心城市高端服务资源辐射能力,加强周边区域基本公共服务资源配置,疏解中心城市过密人口,提高周边区域人口接纳和承载能力。建立健全都市区协调发展机制,努力在交通共联、产业共兴、生态共保、服务共享等方面取得实质性进展,探索推进电信服务、金融服务同城化。
着力建设海洋经济区。统筹海洋经济发展示范区建设,大力推进海港、海湾、海岛“三海联动”, 推动海洋经济发展迈上新台阶。创新舟山群岛新区管理体制,鼓励新区开发开放、先行先试,建成拓展蓝色经济空间、建设海洋强国的示范区。以宁波舟山港为龙头,大力整合全省海洋港口资源,实现从大港向强港的转变,促进海港、陆港、空港、信息港一体化发展,打造集散并重、全球一流的现代化枢纽港和国际港航物流中心,建设覆盖长三角、辐射长江经济带、服务“一带一路”的港口经济圈。实施蓝色海湾整治行动,大力发展湾区经济,统筹推进杭州湾、象山港、三门湾、台州湾、乐清湾、瓯江口等湾区保护和开发,协同推进湾区基础设施互联、沿湾产业提升、湾区新城建设,打造海洋经济发展新增长极。加强重要海岛开发和无居民海岛保护利用,积极发展清洁能源、港口物流、绿色石化、船舶制造、海洋旅游等产业。着力构建浙江渔业海外平台,不断做强远洋渔业。

合理布局生态功能区。突出重点生态功能区建设,适时扩大重点生态功能区范围。加强自然资源和生态保护,增强生态产品供给能力,加快转型发展和绿色发展。大力发展高效生态农业,打造生态循环农业先行区和绿色农产品主产区。着力发展农产品精深加工、绿色低碳制造等生态工业和环保、健康、旅游等现代服务业,实施“互联网+”“旅游+”行动计划,培育电商支撑、农旅结合的新兴产业。完善生态补偿机制,健全与污染物减排、生态环境质量等相挂钩的补偿和奖惩机制,持续加大财政转移支付力度。完善考核制度,对重点生态功能区不再考核生产总值及相关指标,大幅提高生态经济、生态保护、民生保障、居民增收的考核权重。以钱塘江、瓯江等主要水系为轴带,在衢州、丽水等地区建设生态经济走廊。
深化实施山海协作工程。拓展协作内涵,完善协作平台,创新协作机制,实施产业平台建设、绿色经济发展、群众增收共享、人才智力合作和浙商助推发展等行动计划,推进山海协作向更宽领域、更高层次提升,打造山海协作工程升级版。
(二)深入推进新型城市化。
积极有序推进户籍制度改革和农业转移人口市民化。以人群有序、领域有序、空间有序、时间有序为原则,加快户籍制度改革,制定差别化落户政策,建立积分落户制度,促进农业转移人口在城镇落户。实行与积分评价相挂钩的公共服务供给制度,稳步推进城镇常住人口基本公共服务均等化。加强农业转移人口技能和文化培训,完善政府购买就业培训服务制度,提高农业转移人口素质和融入城镇能力。
健全城乡发展一体化体制机制。深化三权到人(户)、权跟人(户)走改革,全面完成确权登记颁证工作,依法赋予抵押、担保、流转等权能,积极探索进城农民有偿退出或转让土地承包经营权、宅基地使用权、集体经济股权。积极稳妥推进农村土地制度改革,探索建立与国有土地同权同价、流转顺畅、收益共享的农村集体经营性建设用地入市机制。建立城乡公用事业运营、维护、管理长效化机制,理顺市政公共产品和服务价格形成机制,进一步推动城市优质资源下沉,提高农村教育、卫生、养老、助残等公共服务水平。加快城市商贸流通网络向农村延伸,促进农村电子商务和生活服务业发展。
促进大中小城市(镇)和城乡协调发展。贯彻中央城市工作会议精神,尊重城市发展规律,统筹空间、规模、产业三大结构,统筹规划、建设、管理三大环节,统筹改革、科技、文化三大动力,统筹生产、生活、生态三大布局,统筹政府、社会、市民三大主体,建设和谐宜居、富有活力、各具特色的现代化城市。启动新一轮城镇体系规划修编,全面提升四大都市区中心城市集聚辐射能力,进一步发展壮大其他省域中心城市,因地制宜实施“一城数镇”“小县大城”建设。深化国家新型城镇化综合试点、中小城市综合改革试点和杭州都市经济圈转型升级综合改革试点,推进我省小城市培育试点和中心城镇改革发展,积极培育新生中小城市和特色小城镇。科学编制村庄规划,积极推进中心村建设,合理引导农村居民点布局。
(三)推动城乡建设转型。
积极推进国家城乡建设转型综合示范区建设,打造美丽乡村升级版。继续强势推进“三改一拆”,注重拆改结合,强化依法治违长效机制。持续深化“四边三化”,彻底消除沿线脏乱差现象,建成覆盖全省、环境优美的绿道网、景观带、致富线。深入实施交通拥堵治理工程,实现全省城市交通拥堵状况明显改观。推进城市设计、村庄设计全覆盖,依托山水地貌优化城乡形态。加快城市有机更新,加强城市地下空间和综合管廊建设。改造城中村,提高农房设计水平和建设质量,建设 “浙派民居”。推进绿色城市建设,绿色建筑强制性标准在城镇新建公用、民用建筑领域覆盖率达到100%,可再生能源占建筑领域能源消费比重达到10%以上。推进智慧城市建设,逐步将智慧服务向有条件的村庄延伸。推进人文城市建设,加强历史文化名城、名镇和街区、村落保护利用,突出乡村自然风貌和文化特色,打造具有浙江记忆、彰显江南特色的城乡风貌。

九、全面提升社会公共服务水平
以增进人民福祉为出发点和落脚点,加强社会资源整合,深化社会体制改革,构建城乡一体、优质均衡的社会公共服务体系,让改革发展成果更广泛、更公平、更实在地惠及广大人民群众。
(一)率先实现教育现代化。
高质量普及15年基础教育。扎实推进义务教育学校标准化建设,大力发展覆盖城乡的学前教育,到2020年义务教育标准化学校比例和等级幼儿园在园幼儿数占比均超过95%。统筹城乡义务教育发展,推动名校办分校、集团化办学,加强农村教师队伍建设,推进农村教育信息化,打造城乡教育共同体。科学规划普通高中教育,鼓励和支持学校特色发展,到2020年全省特色示范高中比例达到80%以上。完善特殊教育布局,推进特殊教育与普通教育深入融合。
实现高等教育实力进位。推进高校分类改革和管理,优化高等教育结构。扎实推进重点高校建设计划,支持浙江大学等高校创建一流大学,力争全省高等教育竞争力和综合实力进入全国前6位。实施“一流学科建设工程”,加大重点学科建设力度。实施高等教育质量提升计划,推进教育教学改革,提高人才培养质量。
推进职业教育创新发展。支持一批本科高校强化应用型建设。实施“现代职业教育提升计划”“名校名师名专业工程”,继续保持高职教育在全国领先地位。拓宽职业教育办学渠道,推动产教融合、校企合作,鼓励社会力量参与和举办职业教育,扶持一批示范性职业教育集团。支持职业院校开展国际合作,对接国际先进标准开展专业和课程体系建设。
扎实开展终身教育。稳步发展学历继续教育,广泛开展城乡社区教育,积极构建全覆盖的终身教育网络。深入推进学习型组织建设,大力推广全民阅读,规范发展社会培训。发挥公共文化机构、新闻媒体社会教育作用,统筹各类教育资源,推进学习资源社会化。以“学分银行”制度为抓手,探索建立成人教育学分积累与转换制度,健全继续教育体制。重视发展老年教育。
完善现代化教育支撑体系。加强教师队伍建设,完善考核评价机制,培养一支高素质专业化教师队伍,完善义务教育学校校长、教师校际间定期交流机制。深化统一高考招生改革,完善高职提前招生、单独考试招生和“三位一体”招生改革,推进中考招生制度改革,畅通普通高中学校与中职学校之间学分互认和学生互转通道。规范义务教育及幼儿园招生行为,科学合理划定片区,全面落实义务教育免试就近入学。支持社会力量办学,满足人民群众多样化教育需求。推进大中小学课程改革,创新教育方式和人才培养模式。多形式扩大教育开放,提高教育国际化水平。

(二)着力提升就业质量。
强化就业服务。实施离校未就业毕业生就业计划和大学生创业引领计划,建立就业困难人员实名登记数据库,做好以高校毕业生为重点的青年就业和农村转移劳动力、就业困难人员、退役军人、残疾人就业。加强就业培训,提高劳动者就业素质。发挥公益性岗位托底安置作用,建立政府购买公共就业服务成果制度。完善就业失业监测体系,建立调查失业率制度,优化全省企业用工、劳动力市场供求、失业动态监测三大平台。
巩固和谐劳动关系。推动企业依法落实劳动合同制度,加强执法监察,规范合同履约行为。创新劳动关系协调机制,完善争议调解仲裁和监察执法制度,畅通职工表达合理诉求渠道,构建以“双爱”为核心的劳动关系系统治理、源头治理体系。

(三)促进城乡居民收入持续普遍较快增长。
完善收入分配制度和劳动报酬增长机制。确保居民收入增长和经济增长同步、劳动报酬提高和劳动生产率提高同步,提高居民收入在国民收入分配中的比重,提高劳动报酬在初次分配中的比重。健全工资决定和正常增长机制,完善行业平均工资信息发布制度、企业工资集体协商制度和最低工资标准调整机制。完善适应机关和事业单位特点的工资制度,建立地区附加津贴,健全优绩优酬的绩效工资运行机制。完善资本、知识、技术、管理等要素市场决定的报酬机制。努力增加城乡居民财产性收入和经营性收入,提高中等收入者比重。多渠道促进农民增收,继续缩小城乡居民收入差距。
推动低收入群众加快增收。以低收入困难农户为重点,坚持开发式帮扶与扶助式帮扶并举,强化低保兜底功能。完善帮扶制度,强化“一村一计一部门”和“一户一策一干部”帮扶举措,实行点对点、滴灌式精准帮扶。有机整合生态环保有关财政政策,支持生态功能区加快绿色发展。加大对革命老区、民族地区帮扶力度。增强低收入群体自我发展能力,确保低收入群体收入增长高于居民收入平均增长。

(四)完善社会保障体系。
构建更加公平、更可持续社会保险体系。大力推进全民参保计划,加强海洋捕捞渔民等重点人群的养老保障,基本实现法定人员全覆盖。完善社会保险体系,健全社会保险待遇正常增长机制,完善稳定可持续的筹资机制。厘清政府、企业、个人社会保险责任,适当降低社会保险费率。加快推进各类养老保险制度衔接,健全多缴多得、长缴多得的基本养老保险激励机制。建立基本养老金合理调整机制。划转部分国有资本充实社保基金,拓宽社会保险基金投资渠道,加强风险管理,提高投资回报率。发展职业年金、企业年金、商业养老保险。深入推进城乡统筹,加快建立全省统一的城乡居民基本医疗保险制度和经办管理体制。完善医保支付制度,推动医保总额预算管理下按病种付费方式改革。加强医保监管,推进医保智能监管平台建设。完善大病保险制度,健全罕见病医疗保障机制。
建立灵敏有效社会救助体系。打造省市县三级社会救助信息资源互通共享平台,构建社会救助一机制。完善最低生活保障制度,建立科学合理的低保标准确定机制。健全灾害、医疗、教育、住房、司法等专项救助,加大临时救助力度。创新社会救助服务管理方式,开展志愿服务活动。探索发展型社会救助模式,提供就业指导、技能培训、创业支持等积极性救助服务。大力发展社会福利和慈善事业,构建组织化、专业化、多元化现代慈善事业发展格局。
完善多层次养老服务体系。积极开展应对人口老龄化行动,弘扬敬老、养老、助老社会风尚,建设以居家为基础、社区为依托、机构为补充的城乡养老服务体系。完善养老政策、服务设施和项目,加快养老服务队伍建设,推动医疗卫生和养老服务相结合,探索推行长期护理保险。全面放开养老服务市场,通过购买服务、股权合作等方式支持各类市场主体增加养老服务和产品供给,更好满足养老服务需求。
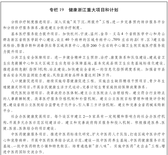
(五)全力打造健康浙江。
深化医药卫生体制改革。加快公立医院综合改革,建立现代医院管理制度和法人治理结构。推行基层首诊、双向转诊、急慢分治、上下联动的分级诊疗制度,促进有序就医。巩固和完善基本药物制度,改革公立医院药品采购机制和价格机制。大力发展社会办医,引导创办特色化、规模化、高端化医疗机构,鼓励社会力量参与公立医院改革。到2020年,建立起覆盖城乡居民、更加完善、更高水平的基本医疗卫生制度,人群主要健康指标达到中高收入国家水平。
完善基本医疗卫生服务体系。优化城乡医疗卫生资源配置,合理调控城市公立医院数量、规模、布局和结构,强化县域医疗卫生体系建设,提升医疗服务整体实力。深入实施优质医疗资源“双下沉、两提升”工程,纵向整合形成医疗联合体和医疗集团。推动城市社区卫生服务“市区共建”,推进县乡村卫生一体化管理。全面推行责任医生签约服务,建立健康守门人制度。加强中医药事业内涵建设,推动中医药健康服务发展。建设智慧医疗服务体系,加快区域医学共享中心建设。
提升基本公共卫生均等化水平。围绕重点人群和重点疾病,加强精神卫生、卫生应急、院前急救、健康教育等公共卫生薄弱环节,强化血液质量和安全管理,构建标准化、规范化重大传染病防治体系、主要慢性病管理体系、妇幼保健优质服务体系和综合监督执法体系。完善专业公共卫生机构与基层医疗卫生机构、医院的分工协作机制,推进医防整合服务新模式。
提升全民健康体质。贯彻全民健身国家战略,实施公共体育服务惠民计划,促进体育社会组织培育,推进群众体育活动发展。加强体育场地设施利用和建设,实现学校体育场地和公共体育场馆面向社会全面开放。实施竞技体育争光计划,完善竞技体育项目布局,以足球为重点推进竞技体育职业化改革,促进竞技体育转型发展。实施体育产业促进计划,大力推动民间资本兴办体育,积极培育体育产业发展平台,全面提升我省体育产业的规模和层次。认真做好2022年杭州亚运会筹备工作。


(六)促进人口均衡发展。
坚持计划生育基本国策。实施全面两孩政策,适当提高生育水平。促进生殖健康、妇幼健康和优生优育工作,多途径加强出生缺陷干预,综合治理出生人口性别比偏高问题,提高出生人口素质。完善计划生育管理服务制度和家庭发展支持体系,建立健全计划生育家庭扶助保障政策,妥善解决计划生育特殊家庭生活资料、养老保障、大病医疗、精神慰藉等问题。实施人口发展规划,引导人口合理分布,有效调控人口总量。
加强人群权益保护。更加重视妇女、儿童和青少年身心健康,建立健全农村留守儿童、妇女、老人关爱服务体系,切实保障妇女儿童合法权益。健全残疾人社会保障和服务体系,完善残疾人扶助政策,加强残疾人服务设施和服务能力建设,加快推进残疾人全面小康进程。加强流动人口服务管理,切实把外来常住人口纳入各地经济社会发展规划和公共服务体系。
十、持续加强生态文明建设
坚持走“绿水青山就是金山银山”的发展路子,推进资源节约和永续利用,以改善环境质量为核心,实行最严格的环境保护制度,加大突出环境问题综合治理,提高应对气候变化能力,建立生态文明制度体系,加快建设美丽浙江。
(一)加强资源节约集约循环利用。
推进资源节约与综合利用。落实能源和水资源消耗、建设用地等总量和强度双控行动。实施全民节能行动计划,推广使用高效节能环保产品,遏制高耗能行业过快增长,淘汰落后过剩产能。落实最严格水资源管理制度,全面推进节水型社会建设,逐步推行“分质供水、优水优用、优水优价”的供水节水模式,加强雨洪资源利用,加快海绵城市建设。深入推进空间换地和城镇低效用地再开发,支持地下空间开发利用,推进土地节约集约利用。积极研制和推广节电节水工艺、技术和装备,努力降低资源消耗,加快废弃物资源化进程,重点解决工业“三废”的回收利用,提高资源综合利用水平。
大力发展循环经济。切实抓好石化、钢铁、电力、化工、建材、有色金属、纺织印染、造纸等重点行业的资源消耗减量化,着力在产业集聚区、开发区(工业园区)构建循环型产业链。积极推进农业标准化、清洁化生产,大力推广设施栽培、生态养殖、立体种养、种养加一体化等农业发展模式,构建生态循环农业产业链。积极推进农作物秸秆和农业废弃物综合利用。
全面推行企业清洁生产。积极支持企业开展ISO14000环境管理体系、环境标志产品和其他绿色认证。对超标、超总量排污和使用、排放有毒有害物质的企业实施强制性清洁生产审核,扩大自愿性清洁生产审核范围,鼓励企业积极运用先进技术开展污染防治,深化资源回收利用工程。

(二)推进环境治理和生态保护。
以治污水为重点持续深化“五水共治”。大力实施“十百千万治水大行动”,严格落实河长制,抓好垃圾河、黑臭河治理,推进河道综合整治,构建江河生态廊道。推进重点流域、主要污染河段以及平原河网污染整治,开展污染严重的江河流域、重要水体水生态修复。推进城镇污水处理厂和配套管网建设,加快污水处理厂提标改造,基本实现县城和城市建成区污水全收集、全处理、全达标。抓好农业和农村污染治理,强化畜禽养殖、种植和水产养殖污染治理,基本实现农村生活污水处理设施全覆盖。加强饮用水水源安全保障,全面完成饮用水水源污染隐患整治。健全水质监控、预警和应急处置机制,全面完成地表水交接断面自动监测系统建设,加强流域上下游和跨界水体水环境治理协调配合和联防联控。强化陆海域统筹,推进近岸海域和重点海湾污染防治,加强直排海污染源、沿海工业园区和船舶港口污染监管,实施总氮、总磷总量控制。
全面推进治气治霾。深入实施大气污染防治计划。推进大气重污染企业关停搬迁,加大清洁能源开发力度。加强钢铁、水泥、玻璃等行业粉尘控制。强化挥发性有机物污染控制,抓好石化、有机化工等重点行业综合治理。加强机动车排气污染防治,加快黄标车和老旧车辆淘汰,加快车用油品全面升级,推广新能源汽车。开展港口船舶大气污染防治,建设排放控制区,实施港口码头岸电供应系统,推进船舶和港作机械清洁能源替代。开展城市和农村烟粉尘控制,加强施工和道路扬尘控制,严格餐饮油烟、装修和干洗废气控制,全面禁止秸秆露天焚烧。建立重污染天气监测、预警和应急响应体系,推进落实大气污染区域联防联控机制,完善大气复合污染立体监测系统建设。
强化土壤综合治理。实施农业“两区”土壤污染防治行动计划,确保全省耕地土壤环境质量保持稳定。实施永久基本农田土壤污染治理,推进农田土壤污染长期监测省控点建设,加快农田土壤污染修复示范区建设,优化重金属排放企业空间布局,基本消除重金属污染隐患。强化污染场地开发利用的监督管理。实行最严格的危险废物和污泥全过程监管措施,推进危险废物、污泥和城乡生活垃圾处置设施建设。实施城乡垃圾分类处理全覆盖,推进农林废弃物、建筑垃圾、餐厨废弃物处理减量化、无害化、资源化。
统筹推进生态保护。推进浙西南、浙中省级重点生态功能区建设,提高自然保护区、森林公园等各类禁止开发区域的管护能力,统筹推进生态环境保护、生态经济发展和生态城镇建设,确保主要流域源头地区维持原生态,构筑绿色生态屏障。推进平原绿化、珍贵彩色森林建设和森林扩面提质,修复湿地生态系统,加强物种保护。实施海洋生态保护区建设计划,加大海洋自然保护区、海洋特别保护区建设与管理力度,打造蓝色生态屏障。深入实施海上“一打三整治”专项行动,加快东海渔场修复振兴,建设“海上粮仓”,实现海洋环境资源可持续利用。加强地质灾害防控和隐患排查,强化水土流失治理和矿山生态保护与恢复治理。推进湖州、杭州、丽水、宁波国家生态文明先行示范区建设,开展国家主体功能区建设试点和省级重点生态功能区示范区建设试点,积极推进开化国家公园体制机制创新试点。

(三)积极应对气候变化。
严格控制温室气体排放。发展低碳产业,有效控制电力、建材、钢铁、化工、造纸、有色金属、航空等重点行业以及种植业、畜禽养殖业和渔业碳排放。推进低碳城镇化,倡导低碳生活和文化。支持优化开发区域率先实现碳排放峰值目标。增强森林、湿地的碳汇能力。
提高适应气候变化能力。完善水文、水资源监测体系,提高气候灾害下水资源保障能力。建设现代化海洋观测体系,提高海洋灾害预警和应急能力,保障海岛和海礁安全。增强种植业、林业、畜牧水产养殖业等气候敏感产业适应能力。增强市政、交通、能源、水利等基础设施抵御极端天气变化能力。加强气候变化敏感疾病科学研究,建立气候变化敏感疾病监测预警系统。建立健全防御极端天气灾害体系。在有条件的城市开展气候适应型城市试点。
强化制度支撑和能力建设。探索建立全省碳排放总量和强度控制机制。健全设区市碳强度下降目标考核制度,构建省市县三级应对气候变化统计核算监测体系,推进市县温室气体清单编制常态化。按照国家部署建立碳排放权交易机制和初始分配制度,在园区、重点企事业单位、项目层面推行温室气体排放管理体系。完善浙江省气候变化研究交流平台,强化重点领域技术研发、应用和推广,完善应对气候变化的政策体系、科研体系和标准体系。

(四)健全生态文明制度体系。
建立差异化绩效考核评价体系。修订市、县(市、区)党政领导班子和领导干部综合考核考评实施办法及其指标体系,进一步完善生态文明建设评价体系。根据不同区域的主体功能定位,实行发展要求、评价指标和权重不同的差异化考核。
建立环境损害惩治制度和责任追究制度。建立以环境损害赔偿为基础的环境污染责任追究体系,对造成生态环境损害的责任者严格实行赔偿制度。探索建立环境污染损害赔偿责任风险基金,鼓励推行环境污染损害责任保险制度,对高风险企业实行环境污染强制责任保险。加强地理国情监测,有重点地将水、土地、森林、矿产、海洋等自然资源资产纳入审计范围,探索编制自然资源资产负债表,建立党政领导干部自然资源资产离任审计制度和生态环境损害责任追究制度。
切实强化公众参与。依法尊重和保障公众的环境知情权、参与权、表达权和监督权。构建公众参与环境管理决策的有效渠道和合理机制,积极创设公众参与平台,有效利用网络信息化平台,引导鼓励公众对政府、企业环保行为进行监督评价。构建“家庭–学校–社会”三位一体的环境教育和培训体系,深入推进绿色细胞创建,提高环境宣传教育效果。
十一、推动文化强省建设迈上新台阶
坚持社会主义先进文化前进方向,坚持以人民为中心的工作导向,坚持把社会效益放在首位、社会效益和经济效益相统一,加强社会主义精神文明建设,加快文化改革发展,不断增强文化软实力和竞争力,努力建成文化强省。
(一)巩固壮大主流思想舆论。
强化理论武装工作。深入推进中国特色社会主义理论体系特别是习近平总书记系列重要讲话精神的学习宣传,深化以中国梦为主题的中国特色社会主义宣传教育,切实增强干部群众的道路自信、理论自信、制度自信。深入实施马克思主义理论研究和建设工程,加强中国特色社会主义理论体系研究中心、马克思主义学会等“四大平台”建设,坚持以重大理论和现实问题为主攻方向,推出一批有分量、有价值、有影响的研究成果。繁荣发展哲学社会科学,加强社科院、党校和高校社科机构建设,建设一批高水平新型智库。深化“四个全面”战略布局和“八八战略”等重大课题研究,积极实施第二期“浙江文化研究工程”,不断扩大浙江学术和文化的影响力。
推进社会主义核心价值观建设。大力弘扬以“务实、守信、崇学、向善”为内涵的当代浙江人共同价值观,深入实施核心价值普及、优秀文化传承、文化礼堂建设、最美风尚培育、网络空间清朗、诚信建设推进等“六大行动”。广泛开展优秀共产党员、劳动模范、道德模范等评选宣传活动。深化“最美浙江人”主题宣传活动,做好时代楷模、道德模范、身边好人等先进典型的培育、选树和关爱工作,组织开展“最美家庭”“最美行为”“最美群体”创建活动。加强和改进基层宣传思想文化工作,深入持久开展群众性精神文明创建活动,积极推进志愿服务制度化、学雷锋活动常态化,大力推进“好家风”建设,创新发展乡贤文化,精心培育区域道德文化品牌。加强和改进高校思想政治工作和中小学育人工作。开展非公有制经济人士理想信念教育。
加强舆论引导能力建设。牢牢把握正确舆论导向,坚持团结稳定鼓劲、正面宣传为主的方针,精心组织重大主题报道、成就报道、典型报道,健全完善突发事件和社会热点问题舆论引导工作机制,加强和改进舆论监督工作,推动舆论引导工作内容、形式、手段和机制创新。加强重要新闻媒体建设,推动传统媒体和新兴媒体融合发展,加快媒体数字化建设。强化新闻媒体舆论导向管理,加强和改进新闻媒体绩效考核、新闻媒体社会责任报告、新闻道德委员会建设。加强网上思想文化阵地建设,实施网络内容建设工程,切实加强互联网管理,净化网络环境。
(二)构建现代公共文化服务体系。
完善公共文化设施网络。加强中国美术学院、浙江音乐学院、浙江传媒学院等重点文艺院校和浙江自然博物园等重大文化设施建设,打造一批浙江文化标志平台。建设以中心城市标志性公共文化设施为龙头,城镇特色公共文化设施为纽带,乡村(社区)普及型公共文化设施为基础的公共文化设施网络。推进图书馆、文化馆、博物馆、非物质文化遗产馆等为主要内容的省之江文化中心建设。整合基层宣传文化、党员教育、科学普及、体育健身等设施,有序推动城市社区文化建设,以农村文化礼堂为重点建设农村文化服务综合体,推进覆盖全省的数字文化服务网络建设。
统筹推进公共文化服务均衡发展。坚持公共文化资源向基层、偏远山区和特殊群体倾斜,推动基本公共文化服务均等化。健全群众文化供需对接平台,加大“文化三送(送戏、送电影、送出版物)”“文化走亲”等文化惠农力度,深化提升“流动文化加油站”等流动文化样式,倡导全民阅读。实施基层特色文化品牌建设项目,推进民间文化艺术之乡建设。建立与我省经济社会发展水平相适应的基本公共文化服务标准体系,把农业转移人口纳入城市公共文化服务体系。
加强文化遗产传承和保护。构建优秀传统文化传承体系,巩固提高西湖、大运河世界文化遗产保护水平,推进以良渚遗址为重点的申遗工作,打响湖州“世界丝绸之源”品牌,支持开展丝绸起源和保护研究。加强历史文化名城名镇名村、历史建筑、古树名木和文物保护工作。深入实施大遗址保护计划,大力推进考古遗址公园建设。制定非物质文化遗产名录项目保护与管理办法,加强非物质文化遗产的有效保护和活态传承。加强文化生态保护,建设一批非物质文化遗产生态保护区、民族传统节日标志地和非物质文化遗产展示中心。
推动文化艺术繁荣发展。深入实施地方戏曲振兴、当代文学提升、美术书法创作、影视精品打造、网络文艺发展、基层文艺繁荣、文艺浙军培育等繁荣文艺“七大工程”,大力扶持重大革命历史题材、现实题材、浙江本土题材的文艺创作,打造一批文化艺术精品和全国知名的文化品牌。深入实施 “五个一批”人才工程和文化名家造就计划,加强创新型艺术团队建设,加大青年文艺人才培养力度,建立省级文化荣誉制度。切实加强和改进文艺评奖、评论工作。拓展对外文化交流渠道,提升文化对外传播力。
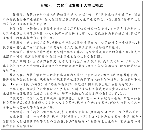
(三)提升文化产业发展水平。
提升文化产业发展质量。推进广播影视、新闻出版、文化演艺、动漫游戏、文化产品制造等传统优势产业转型升级,大力发展数字内容、创意设计、文化交易、文化旅游、文化会展等新兴产业,争取文化产业增加值占地区生产总值比重达到8%以上。支持文化企业兼并重组,培育一批具有核心竞争力的文化企业、产品和品牌。加快文化“走出去”,扩大文化产品出口。
培育文化产业园区和文化小镇。合理规划空间布局和主导产业,引导文化产业园区特色发展、错位发展。制定文化产业园区标准,推动园区建设规范化、标准化。培育一批文化元素特征突出、产业基础较好、产业融合潜力较大的文化小镇,支持文化产业创客空间建设,加强公共服务平台建设,完善创业创新服务体系。
大力推进文化体制机制改革创新。完善国有文化资产管理体制,深化国有经营性文化单位改革,推进省级重点国有文化集团公司制股份制改造,进一步完善公司法人治理结构。鼓励非公有资本进入文化产业领域,允许参与对外出版、网络出版,允许以控股形式参与国有影视制作机构、文艺院团改制经营,探索发展混合所有制。开展新闻出版传媒企业实行特殊管理股制度试点。推进文化产品交易平台、文化资本市场、文化产权市场建设,创新文化市场综合执法方式和监管模式。

十二、进一步深化法治浙江和平安浙江建设
坚持以党的领导为根本,以深化改革为动力,以公平正义为追求,以基层建设为基础,不断提升法治浙江和平安浙江建设水平。
(一)推进社会主义民主政治建设。
坚持依宪执政、依法执政,以宪法为根本活动准则,严格遵守和维护宪法法律,落实宪法宣誓制度。坚持党委总揽全局、协调各方,统筹推进法治建设各领域工作。支持人民代表大会制度与时俱进,推进全省各级人大“两个联系、一个发挥”工作。支持协商民主广泛多层制度化发展,充分发挥政协作为协商民主重要渠道和专门协商机构作用。推进司法体制机制改革,确保依法独立公正行使审判权和检察权,建立健全领导干部干预司法活动、插手具体案件处理的记录、通报和责任追究制度。打造社会主义法治工作队伍,提高党员干部法治思维和依法办事能力,切实做到法无授权不可为、法定职责必须为,全面提高依法执政能力和水平。
(二)加强地方立法能力建设。
进一步完善立法体制。专业性、技术性较强的地方性法规和规章草案探索引进第三方起草、评估机制。进一步提高立法质量,拓宽公民有序参与立法途径,完善立法项目立项、起草、论证、协调、审议、评估机制,建立立法工作基层联系点制度和重大利益调整论证咨询制度。坚持立法先行,加强重点领域地方立法,推进国家发展战略实施、创新型省份建设、资源能源节约集约利用、公共文化服务保障、文化产业发展、教育、就业、社会保障、医疗卫生、食品安全、安全生产、生态补偿、污染防治、海洋生态环境保护以及政府建设等方面立法。加快改革成果的制度转化,推动实现立法和改革决策相衔接。
(三)加快法治政府建设。
依法全面正确履行政府职能。推进政府机构、职能、责任法定化,构建科学合理的政府职责体系。深入贯彻《浙江省重大行政决策程序规定》,认真落实重大行政决策公众参与、专家论证、风险评估、合法性审查、集体讨论决定的法定程序,普遍推行政府法律顾问制度,健全依法决策机制。深化行政执法体制机制建设,进一步规范行政执法主体,健全行政执法和刑事司法相衔接机制,在市县全面推进和完善综合行政执法改革。坚持严格规范公正文明执法,全面落实行政执法责任制,健全行政裁量权基准制度,完善行政执法程序,加强对食品药品安全、安全生产、国土资源、规划建设、环境保护、资源节约、社会治安、劳动保障等关系群众切身利益的重点领域执法监管。促进民族团结进步事业发展,依法加强对宗教事务管理。加强反腐倡廉建设,坚持反腐无禁区、全覆盖、零容忍,完善政府及部门内部层级监督,强化审计、监察等专项监督。自觉接受民主监督、司法监督和社会舆论监督。依托浙江政务服务网,全面推进政务公开,创新完善政府管理服务方式。到2020年,全省各级政府在依法全面履行职能、严格规范公正文明执法、强化行政监督等方面力争走在前列,切实将政府各项工作纳入法治轨道,努力构建现代政府治理体系。
(四)提升全民法治意识和法律素养。
始终围绕中心工作拓展法治实践平台,利用正反典型,善于以案释法,推动形成全民守法良好氛围,发挥法治对中心工作的保障和推动作用。促进全社会学法尊法守法用法,加强法治宣传教育,健全普法宣传教育机制,推动落实“谁执法、谁普法”的普法责任制,把法治教育纳入国民教育体系和精神文明创建内容,建立社会大普法工作格局。加强社会诚信建设和道德建设,发挥政府诚信在社会诚信建设中的导向作用,强化社会公众诚信教育,建立社会信用评价体系。强化法律对道德建设的促进作用,发挥法治在解决道德领域突出问题中的作用。完善法律服务供给机制,构建覆盖城乡、惠及全民的公共法律服务体系。完善法律援助制度,扩大援助范围,健全司法救助体系。加强律师事务所、公证行业内部管理,健全司法鉴定管理体制,推进基层法律服务业规范发展。加强涉外法律服务,优化外商投资环境,依法维护本省居民、浙商在海外的正当权益和海外侨胞权益。
(五)提升平安浙江建设水平。
加快构建现代社会治理格局。完善党委领导、政府主导、社会协同、法治保障的社会治理体制,推进社会治理精细化,构建全民共建共享社会治理格局。完善全省“一张网”的基层社会治理网络体系,以乡镇(街道)社会服务管理中心和县级有关工作平台为基础,扎实推进县乡两级社会治理综合指挥平台建设,深化平安建设信息系统与网格化管理、组团式服务“两网”融合。加强基层群众自治组织建设,实现政府治理和社会调节、居民自治良性互动。积极探索多元主体参与治理模式,联动推进社区、社会组织、社会工作专业人才队伍建设,动员和鼓励群团组织参与社会治理。坚持和发展“枫桥经验”,完善矛盾纠纷多元化解工作体系。落实重大决策社会稳定风险评估机制,深化信访工作制度改革。健全完善社会治安综合治理和平安建设责任体系。
切实保障社会公共安全。加强情报信息、防范控制和快速处置能力建设,健全和落实社会治安重点地区排查整治工作机制、社会风险隐患排查化解管控机制、社会应急联动机制和突发事件应急处置机制,构建立体化社会治安防控体系。依法严厉打击各类违法犯罪活动,加强禁毒工作。完善互联网应用和管理机制,加大依法管理网络力度,确保网络信息安全。创新安全生产监管体制机制,深化火灾、道路交通等安全事故防控综合体系建设,有效防范较大事故,坚决遏制重特大事故。实施食品药品安全战略,强化源头治理和全过程监管,保障人民群众饮食、用药安全。加快档案安全基础设施和数字档案馆建设,确保重要档案信息安全。切实做好国家安全工作,积极支持国防建设和军队改革,加强国防动员体系和能力建设,强化全社会国防意识。深入开展双拥工作和双拥模范城(县)创建活动,扩大社会力量拥军优属成果。
全面提升防灾减灾救灾能力。提高对自然灾害和重大公共事件的预警能力,实施台风、暴雨预报精准工程,做好重特大自然灾害的应急预案,加强核电设施建设事故、港口危险品、化工医药企业等重大应急工作。加强气象、水文、海洋、地震、测绘等部门协作,整合各类灾害信息资源和应急技术系统,建立统一灵敏的应急指挥体系。加强避灾工程和消防等专业救灾队伍建设。
十三、强化“十三五”规划实施保障
保障“十三五”规划有效实施,要在党的坚强有力领导下,更好履行各级政府职责,最大程度激发各类主体的活力和创造力,形成高水平全面建成小康社会的强大合力。
(一)坚持党的领导核心作用。
坚持各级党委(党组)在经济社会发展工作中的领导核心作用,为实现“十三五”规划提供坚强保证。发挥基层党组织战斗堡垒作用和党员先锋模范作用,更好带领群众高水平全面建成小康社会。支持群团组织改革,注重发挥工会、共青团、妇联等作用,巩固和发展最广泛的爱国统一战线,全面落实党的知识分子、民族、宗教、侨务等政策,充分发挥民主党派、工商联和无党派人士作用,最大限度凝聚全社会共识和力量,推进改革发展,维护社会和谐稳定。
(二)广泛调动各方面积极性。
健全“十三五”规划体系和实施管理。各地、各部门要细化落实本规划纲要提出的目标任务,编制实施专项规划、区域规划、地方规划、年度计划等,加强与本规划纲要的衔接协调,形成规划合力。积极探索“多规合一”,加快编制实施能够统领经济社会发展和各类空间布局的“顶层规划”,建立分工明确、有机衔接的空间规划体系。推进发展规划体制改革,加快规划立法进程,建立完善以国民经济和社会发展规划纲要为统领,以主体功能区规划为基础,以区域规划、专项规划为支撑的发展规划体系。各地、各部门要加强对“十三五”规划实施的组织、协调和督导,开展实施情况动态监测和评估工作,把监测评估结果作为改进政府工作和绩效考核的重要依据。
完善重点任务落实机制。本规划纲要确定的约束性指标以及重大工程、重大项目、重大政策和重大改革任务,要明确责任主体、实施进度要求,确保如期完成。对纳入本规划纲要的重大工程项目,要简化审批核准程序,优先保障规划选址、土地供应和融资安排。
强化财力保障。加强财政预算与规划实施的衔接协调,在明晰各级政府支出责任的基础上,强化各级财政对“十三五”规划实施的保障作用。中期财政规划和年度预算要结合本规划纲要提出的目标任务和财力可能,合理安排支出规模和结构,充分考虑实施实际需要。年度预算安排要优先考虑本规划纲要实施的年度需要。加快政府投资立法,建立与“十三五”规划实施相匹配的政府投资规模形成机制。
充分调动全社会积极性。本规划纲要提出的预期性指标和产业发展、结构调整等任务,主要依靠市场主体的自主行为实现。要激发全省人民参与规划实施、建设美好生活的主人翁意识,充分发挥各级政府、社会各界的积极性、主动性和创造性,尊重基层首创精神,汇聚人民群众的力量和智慧,形成全体人民群策群力、共建共享的生动局面。
“十三五”规划是贯彻落实“四个全面”战略布局的重要规划。全省人民要更加紧密地团结在以习近平同志为总书记的党中央周围,在中共浙江省委的领导下,用好新机遇,迎接新挑战,谱写新篇章,为圆满完成“十三五”规划确定的各项目标任务,高水平全面建成小康社会而努力奋斗!
浙江省人民政府办公厅 2016年3月22日印发

扫描二维码 关注我们
您当前的位置:
打印
关闭