苏政办发〔2019〕19号《江苏省人民政府办公厅关于印发基本公共服务领域省与市县共同财政事权和支出责任划分改革方案的通知》
江苏省人民政府办公厅关于印发基本公共服务领域省与市县共同财政事权和支出责任划分改革方案的通知
苏政办发〔2019〕19号
各市、县(市、区)人民政府,省各委办厅局,省各直属单位:
《基本公共服务领域省与市县共同财政事权和支出责任划分改革方案》已经省委、省政府同意,现印发给你们,请结合实际认真贯彻落实。
江苏省人民政府办公厅
2019年2月18日
基本公共服务领域省与市县共同财政事权和支出责任划分改革方案
为全面贯彻落实党的十九大和十九届二中、三中全会精神,进一步提高各级政府提供基本公共服务的能力和水平,根据《国务院关于推进中央与地方财政事权和支出责任划分改革的指导意见》(国发〔2016〕49号)、《国务院办公厅关于印发基本公共服务领域中央与地方共同财政事权和支出责任划分改革方案的通知》(国办发〔2018〕6号)、《省政府办公厅关于印发江苏省十三五”基本公共服务均等化规划的通知》(苏政办发〔2016〕168号)、《江苏省人民政府办公厅关于印发江苏省“十三五”时期基本公共服务清单的通知》(苏政办发〔2017〕65号)等文件规定,现就基本公共服务领域省与市县共同财政事权和支出责任划分改革制定如下方案:
一、总体要求
(一)指导思想。
以习近平新时代中国特色社会主义思想为指导,全面贯彻落实党的十九大和十九届二中、三中全会精神,在党中央、国务院统一领导下,坚持稳中求进工作总基调,坚持新发展理念,按照高质量发展的要求,统筹推进“五位一体”总体布局和协调推进“四个全面”战略布局,按照加快建立现代财政制度,建立权责清晰、财力协调、区域均衡的省与市县财政关系的要求,遵循相关法律法规规定,科学界定省与市县权责,确定基本公共服务领域省以下共同财政事权范围,制定基本公共服务保障省基础标准,规范省与市县支出责任分担方式,加大基本公共服务投入,加快推进基本公共服务均等化,织密扎牢民生保障网,不断满足人民日益增长的美好生活需要。
(二)基本原则。
——坚持以人民为中心。从解决人民最关心最直接最现实的利益问题入手,首先将教育、医疗卫生、社会保障等领域中与人民群众直接相关的主要基本公共服务事项明确为省与市县共同财政事权,并合理划分支出责任,同时完善相关转移支付制度,确保更好地为人民群众提供基本公共服务。
——坚持财政事权划分由省决定。在中央确定的框架内,基本公共服务领域省与市县共同财政事权范围、支出责任分担方式、全省基础保障标准由省确定;明确省与市县政府职责,发挥市县政府就近管理优势,保障政策落实。
——坚持保障标准合理适度。既要尽力而为,加快推进基本公共服务均等化,适时调整省基础保障标准,逐步提高保障水平;又要量力而行,兼顾省与市县财政承受能力,不作过高的承诺,不超越经济社会发展阶段,兜牢基本民生保障底线。
——坚持差别化分担。充分考虑我省各地经济社会发展不平衡、基本公共服务成本和财力差异较大的实际情况,省承担的支出责任要有所区别,体现向困难地区倾斜,并逐步规范、适当简化基本公共服务领域共同财政事权支出责任的分担比例。
——坚持积极稳妥推进。基本公共服务领域省与市县共同财政事权和支出责任划分是一个动态调整、不断完善的过程,既要加强顶层设计,明确改革路径和方式,又要加强与各领域管理体制改革的衔接,在管理体制和相关政策比较明确、支出责任分担机制相对稳定的民生领域首先实现突破。
(三)主要目标。
通过基本公共服务领域省与市县共同财政事权和支出责任划分改革,力争到2020年,逐步建立起权责清晰、财力协调、标准合理、保障有力的省以下基本公共服务制度体系和保障机制。
二、主要内容
(一)明确共同财政事权范围。
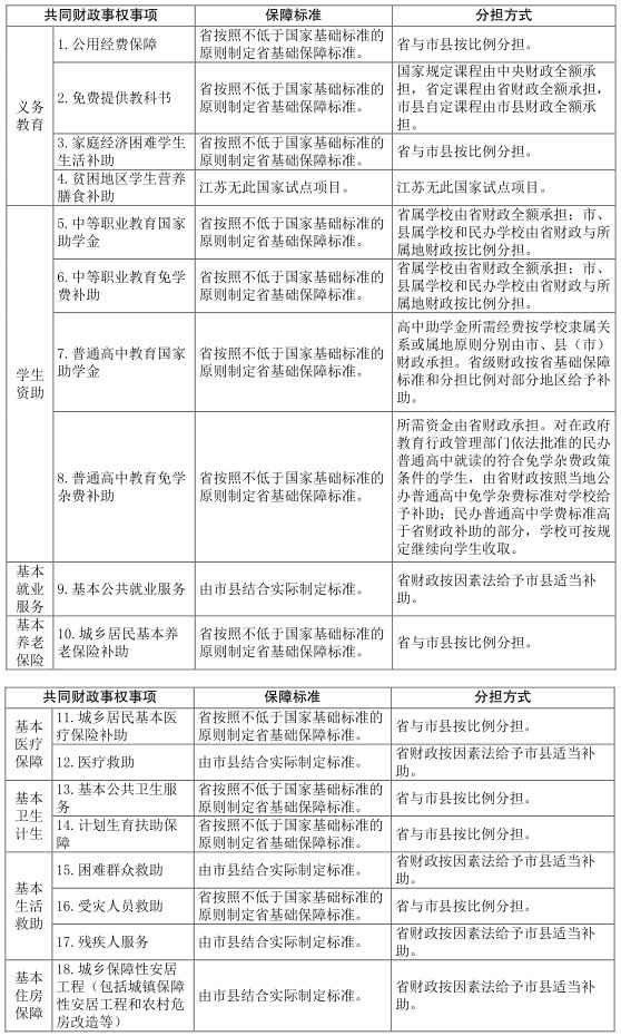
根据国办发〔2018〕6号文件规定,先将涉及人民群众基本生活和发展需要、现有管理体制和政策比较清晰、由省与市县共同承担支出责任、以人员或家庭为补助对象或分配依据、需要优先和重点保障的主要基本公共服务事项,纳入省与市县共同财政事权范围,目前暂定为八大类18项:一是义务教育,包括公用经费保障、免费提供教科书、家庭经济困难学生生活补助、贫困地区学生营养膳食补助4项;二是学生资助,包括中等职业教育国家助学金、中等职业教育免学费补助、普通高中教育国家助学金、普通高中教育免学杂费补助4项;三是基本就业服务,包括基本公共就业服务1项;四是基本养老保险,包括城乡居民基本养老保险补助1项;五是基本医疗保障,包括城乡居民基本医疗保险补助、医疗救助2项;六是基本卫生计生,包括基本公共卫生服务、计划生育扶助保障2项;七是基本生活救助,包括困难群众救助、受灾人员救助、残疾人服务3项;八是基本住房保障,包括城乡保障性安居工程1项。
已在《国务院关于推进中央与地方财政事权和支出责任划分改革的指导意见》(国发〔2016〕49号)、《国务院关于印发“十三五”推进基本公共服务均等化规划的通知》(国发〔2017〕9号)文件中明确但暂未纳入上述范围的基本公共服务事项,根据中央统一部署,在分领域改革中,再根据事权属性明确财政事权和支出责任划分。基本公共服务领域省与市县共同财政事权范围,随着经济社会发展和中央相关领域管理体制改革相应进行调整。
(二)制定省基础保障标准。
根据中央制定的国家基础标准,满足人民群众基本生活和发展需要,立足全省经济社会发展水平,兼顾财力可能,按照不低于国家基础标准的原则制定省基础保障标准;市县在确保省基础保障标准落实到位和财力可持续的前提下,可以逐步提高保障标准。市县保障标准高于省基础保障标准的,应当事先按程序报省备案后执行,高出部分所需资金自行负担。
国办发〔2018〕6号明确由中央制定国家基础标准的义务教育公用经费保障、免费提供教科书、家庭经济困难学生生活补助、贫困地区学生营养膳食补助、中等职业教育国家助学金、城乡居民基本养老保险补助、城乡居民基本医疗保险补助、基本公共卫生服务、计划生育扶助保障等9项事权,市县制定保障标准应当按照国家和省制定的备案办法执行;中央暂未制定国家基础标准、由地方结合实际制定地区标准的困难群众救助等其余9项事权,市县制定保障标准应当按照苏政办发〔2017〕65号等省有关文件规定执行。法律法规或党中央、国务院另有规定的,从其规定。
(三)规范支出责任分担方式。
基本公共服务领域省与市县共同财政事权的支出责任实行省与市县按比例分档差别化分担,并保持基本稳定,3-5年视财力情况予以调整。省统筹中央分担资金和自身财力制定分档分担比例,具体根据市县财政综合保障能力分档确定,并向经济薄弱地区倾斜。市县财政综合保障能力以人均一般公共预算财力为核心指标,适当选取与其分布差异较大的其他经济社会发展指标,综合计算确定。具体明确和规范如下:
第一档:省分担20%,包括昆山市、太仓市、苏州市、张家港市、无锡市、南京市、江阴市、扬中市、常州市、常熟市。
第二档:省分担30%,包括镇江市、泰州市、南通市、扬州市、海门市、靖江市、海安市、启东市、宜兴市、溧阳市、丹阳市。
第三档:省分担40%,包括盐城市、徐州市、仪征市、金湖县、如东县、东台市、句容市、建湖县。
第四档:省分担50%,包括连云港市、淮安市(市对淮安区、淮阴区两个省重点帮扶区分担70%)、泰兴市、如皋市、新沂市、沛县。
第五档:省分担60%,包括宿迁市、高邮市、邳州市、盱眙县、宝应县、兴化市。
第六档:省分担70%,包括响水县、睢宁县、灌南县、阜宁县、沭阳县、泗阳县、丰县、泗洪县、滨海县、涟水县、灌云县、东海县、射阳县。
国办发〔2018〕6号明确按项目分担、按标准定额补助的事项按国家规定执行,除此以外事项原则上按上述规定实行分档差别化分担。
(四)调整完善转移支付制度。
在省对市县一般性转移支付下设立共同财政事权分类分档转移支付,原则上将改革前一般性转移支付和专项转移支付安排的基本公共服务领域共同财政事权事项,统一纳入共同财政事权分类分档转移支付,完整反映和切实履行省承担的基本公共服务领域共同财政事权的支出责任。
(五)推进市区、县乡支出责任划分改革。
对市县承担的基本公共服务领域共同财政事权的支出责任,市县政府要综合考虑本地区实际情况,根据各项基本公共服务事项的重要性、受益范围和均等化程度等因素,结合现行财政体制,合理划分市区、县乡各级政府的支出责任;设区市政府要加强统筹,适当增加和上移支出责任,在分配省级补助资金和自身安排资金时,向涉农区给予重点补助。上级政府要通过调整收入划分、加大转移支付力度,增强下级政府基本公共服务保障能力;下级政府要将自有财力和上级转移支付优先用于基本公共服务,承担提供基本公共服务的组织落实责任。
三、配套措施
(一)明确部门管理职责。
省财政在落实省级承担的支出责任、做好资金保障的同时,要切实加强对市县财政履行支出责任的指导和监督。省有关部门要积极推动相关基本公共服务领域管理体制改革,调整完善相关政策与管理制度,指导和督促市县落实相关服务标准。市县财政要确保市县承担的支出责任落实到位。市县有关部门要认真落实相关政策与管理制度,履行好提供基本公共服务的职责。
(二)加强基本公共服务项目预算管理。
省财政要根据省基础保障标准、分担比例等因素,优先足额安排并按规定及时下达共同财政事权分类分档转移支付。市县财政要完整、规范、足额安排编制基本公共服务项目预算,及时下达和拨付资金,完善基本公共服务项目预算管理流程,加大预算公开力度。
(三)推进基本公共服务大数据平台建设。
市县政府要建立规范的数据采集制度,统一数据标准,加快基本公共服务大数据平台建设,实现信息共享,为落实各方责任、实现基本公共服务便利可及提供技术支撑。各级相关部门要对基本公共服务数据广泛采集、及时上传、综合分析、深度加工,加强各部门各类业务数据的相互关联,通过信息化手段实现对不同部门数据的比对、分析和加工利用,为资金分配和使用监督提供数据保障,切实堵塞政策漏洞,强化支出管理,防止资金浪费。
(四)强化监督检查和绩效管理。
加强对基本公共服务事项省基础保障标准落实、基础数据真实性、资金管理使用规范性、服务便利可及性等方面的监督检查,保证支出责任落实。按照“谁使用、谁负责”的原则,对基本公共服务项目全面实施绩效管理,不断提高资金使用效益和基本公共服务质量。
四、实施时间
本方案自2019年1月1日起实施。
基本公共服务领域省与市县共同财政事权清单及保障标准、支出责任划分情况表


扫描二维码 关注我们
本文链接://m.0798ci.com/policy/104166.html
本文关键词: 苏政办发, 江苏省, 办公厅, 基本, 公共服务, 领域, 财政, 事权, 支出, 责任, 划分, 改革, 方案, 通知
您当前的位置:
打印
关闭