《2015年信息经济报告》(全文)PDF下载-联合国贸易与发展会议发布
2015年 信息经济报告
中 文 概 述
(附英文全文)

说 明
贸发会议技术和物流司信通技术分析科就信息和通信技术(信通技术) 的发展影响,开展着眼于政策的分析工作。该科负责编写《信息经济报告》。信通技术分析科提倡就信通技术促进发展相关问题开展国际对话,并协助发展中国家建设测量信息经济以及设计和实施相关政策和法律框架的能力。
本报告“国家/经济体”等词酌情指领地或地区。本报告所用的名称以及材料的编排方式并不意味着联合国秘书处对任何国家、领土、城市或地区或其主管当局的法律地位表示任何意见,或者对其边界或疆界的划分表示任何意见。此外,国家类别名称的使用完全是为了便于统 计或分析,未必表示对某一国家或地区在发展进程中所处的发展阶段 作出判断。本报告所用主要国家类别沿用联合国统计厅的分类,即:
• 发达国家:经济合作与发展组织(经合组织)成员国(墨西哥、大韩民国和土耳其除外),加上不属于经合组织成员国的欧洲联盟新成员国(保加利亚、塞浦路斯、拉脱维亚、立陶宛、马耳他和罗马尼亚),外加安道尔、列支敦士登、摩纳哥和圣马力诺;
• 经济转型期国家:东南欧国家和独立国家联合体;
• 发展中经济体:泛指所有不在以上之列的经济体。出于统计目的,中国的数据不包括香港特别行政区(中国香港)、澳门特别行政区(中国澳门)或中国台湾省的数据。
当贸发会议述及某一公司及其活动时,不代表对该公司或其活动的认可。
图表中使用了下列符号:
两点(..)表示没有数据或没有单独开列的数据。表格中如果某行中整行均无数据,则予删除;
破折号(-)表示该项数据等于零或可略去不计; 除非另有说明,否则表格中的空白表示该项目不适用;代表年份的数字之间的斜线(/),如1994/95,表示财政年度;在代表年份的数字之间使用连接符(-),如1994-1995,指所涉整个时期,包括开始年份和结束年份;
除非另有说明,否则“元”($)指美元; 除非另有说明,否则年增长率或变动率均指年复合率;表内各分项数字或百分数由于四舍五入的缘故,其合计数未必与总计数相等。
本报告所载资料尽可引用,但需适当注明出处。
UNCTAD/IER/2015 (Overview)
© Copyright United Nations 2015
All rights reserved. Printed in Switzerland
序 言
贸发会议2015年版《信息经济报告》研究电子商务问题,详细展示如何利用信息和通信技术来支持经济增长和可持续发展。
电子商务在量和地域范围这两方面都在不断扩大,越来越多地出现在国际发展议程上,包括在信息社会世界高峰会议成果文件中和在世界贸易组织第九届部长级会议成果中。
《2015年信息经济报告》突出表明电子商务领域某些最活跃的动态可以在发展中国家看到,但这一潜力远未得到充分开发。报告考察了发展中国家希望获得和利用电子商务的企业所面临的机遇和挑战。它突显了最新的市场趋势,用贸发会议电子商务指数衡量了各国的表现,审评了农村地区和低收入国家电子商务的具体例子,讨论了相关法律问题并提出政策建议。
全世界期待着为我们下一代的发展工作实施新的议程,因此我将该报告推荐给在争取为发展中国家释放电子商务潜力的所有人。
联合国秘书长 潘基文
鸣 谢
《2015年信息经济报告》是在技术和物流司司长 Anne Mi roux 的全面监督下,由以下成员组成的小组编写的: Torbjörn Fredriksson (组长)、Cécile Barayre、Scarlett Fondeur Gil、Suwan Jang、Min-Jae Kim、Diana Korka、Smita Lakhe、Ngozi Onodugo和 Marie Sicat。
报告得益于以下人员提供的实质性意见:Kim Andreasson、Martin Falk、Eva Hagsten、Harsha Liyanage、Ben Lyon、Michael Minges和Thao Nguyen。以下人员提出了补充意见Dominique Chantrel、Giuseppe di Capua、Pavan Duggal、Mohamed Es Fih、Rocío Martinez Houssay和Marco Fugazza。
2014年12月在日内瓦参加同行审评会议的专家们就报告的一个草拟版本提出了评论,他们是:Brigitte Acoca、José Ansón、Olga Cavalli、Maria Rosaria Ceccarelli、Paul Donohoe、James Howe、Denis Kibirige、Nir Kshetri、Silvia Monzón de Bidart、Fiorella Niro、Ian Walden和Kee Hwee Wee。以下人员 在报告编写的各个阶段提出了补充评论:Luca Castellani、Angel González- Sanz、Richard Heeks、Arnau Izaguerri、Jan Hoffman、Steve MacFeely、David Souter、Lee Tuthill和Hans-Peter Werne。
贸发会议感谢各国统计局分享数据,还感谢就贸发会议关于企业信通技术使用情况和信通技术部门情况的年度调查问卷所提供的答复。贸发会议还高度赞赏国际电信联盟(电联)和万国邮政联盟(万国邮联)为该报告分享数据。
贸发会议同样感谢以下人员和机构为互联网法律的全球勘察分享数据:Gema Campillos、Graham Greenleaf、Stephen Mason、Heidemarie Mendel、Eva Vaňková、Polona Zavbi、英联邦秘书处、欧洲委员会、欧华律师事务所、谷歌、诺顿罗氏富布莱特、经合组织、The Paypers、联合国国际贸易法委员会(贸易法委员会)、联合国毒品和犯罪问题办公室,以及西亚经济社会委员会。
《2015年信息经济报告》由 Nadège Hadjemian 制作封面和图表,由 Nathalie
Loriot 完成桌面排版,经 John Rogers 编辑。
衷心感谢芬兰政府提供的资助。
概 述
全球电子商务快速扩展,发展中经济体的作用日益突出
《2015年信息经济报告》研究发展中国家想要从事电子商务的企业所面临的机遇和挑战。随着企业和消费者日益青睐网上交易,全球格局正在快速变化,而全体发展中国家作为网上商品和服务的买方和卖方,正在发挥日益突出的作用。
贸发会议估计,2013年全球企业对企业(B2B)电子商务的产值超过15万亿美元,总产值中超过四分之三来自美利坚合众国、大不列颠及北爱尔兰联合王国、日本和中国(按金额大小排列)。电子商务的重要性在过去十年中显著提升。例如,电子商务占美国制造业总收入的份额从2002年的19%攀升至2012年的一半以上。
2013年,全球企业对消费者(B2C)电子商务的产值估计为1.2万亿美元。虽然其规模仍远小于B2B,但增长速度似乎更快。在发展中国家,B2C电子商务正在快速扩展,尤其是在亚洲和非洲。以网上买家数量和收入衡量,中国已经成为全球B2C电子商务的最大市场。亚洲和大洋洲区域占全球B2C电子商务的比重有望在2013年至2018年间从28%攀升至37%,中东和非洲的比重将从2.2%小幅上升至2.5%。相反,西欧和北美 的占比总和预计将从61%下降到53%。
过去几年间,小件和小包的国际邮递业务快速增长,主要原因是跨境电子商务的发展。2011年至2014年间,这类贸易量增加了48%。在此期间,发达国家寄货人的占比从70%多下降至不到60%。发达国家以及亚洲和大洋洲区域在相关投递业务方面呈现出显著的贸易顺差,而其他区域则呈现出贸易逆差。
报告概述电子商务的关键机遇和挑战……
B2B和B2C电子商务呈现出多种已被证实和潜在的好处,例如加强参与国际价值链、扩大市场准入和市场范围、提高内部效率和市场效率,以及降低交易成本。电子商务可以促进信息和通信技术(信通技术)部门以及因网上购销而更具竞争力的企业创造就业。报告收录了欧洲的新证据,指明在互联网上销售可以显著提高生产率,并且表明,对小企业和服务业的这种效应更大。
但是电子商务带来的好处不是自动产生的,这种贸易形式也引起了对一些现有从业者的挑战。随着提供新的产品功能和客户服务的竞争者的进入,电子商务对市场进行了重新界定。例如,传统的“商场店铺式”商店日益需要提供新的网上销售渠道,对新设备和服务进行投资,建设补充 技能并修订业务战略,以适应价格更透明、竞争更激烈的环境。向网上销售过渡不是一件容易的工作,即便是世界领先的零售商也一直在努力克服这一挑战。也存在着这样一种风险:通晓技术的外国竞争者超越本地公司,通过电子商务获得比本地公司更大的市场份额。网上贸易已经 使某些犯罪和欺诈活动的数量更多、影响地域更广。此外,政府可能担 心税基侵蚀和转移定价。
……以及主要障碍和推动力,尤其对微型和小型企业而言
一些因素会对电子商务起到潜在的抑制作用。经济上的障碍包括:信通技术基础设施及其应用不足,电力供应不稳定且成本高昂,信用卡的使用有限,购买力缺乏,金融系统发展不充分。社会政治上的障碍包括:法律和监管框架薄弱(这影响到民众和企业是否信任网上交易),文化上更倾向于面对面互动,社会上依赖现金。最后,还有认知上的障碍,包括:信通技术知识水平低,以及消费者和企业对电子商务相关的意识和知识不足。由于“电子商务生态系统”(它是一种网络,由各行为方、机构和基础设施组成,形成有效电子商务所必需的环境)发生了变化,有些障碍现在更容易克服了。
虽然发展中国家的大多数微型和小型企业尚未开始在网上购买或销售产品,但最近的发展却扩展了它们从电子商务所中获利的机会。第一,连通性已经极大改善,主要是由于移动电话和社交媒体被广泛应用,以及国际和国内光纤网络的铺设使得互联网的使用程度越来越高。第二,新的应用软件、平台和服务正在降低市场进入壁垒。第三,新的支付解决方案为企业和消费者拓宽了开展在线交易的选择。第四,本地电子商务公司(有时得到了外国投资者的支持)正在发展中国家快速出现,能够具体满足本地用户的需要和需求。第五,企业和消费者日益准备好开展网上业务,政府和法律制定者也越来越意识到增强网上信任的相关法律、法规的重要性。
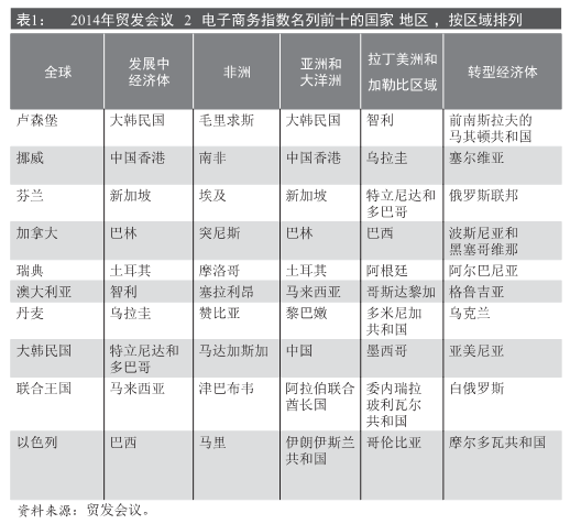
贸发会议B2C电子商务指数:一个衡量电子商务准备情况的新工具为了评估各国对电子商务的准备情况,本报告提出新的贸发会议B2C电子商务指数,涵盖了130个经济体在四个指标方面的数据:互联网的使 用情况、安全的服务器、信用卡渗透情况和邮递服务。贸发会议B2C电子商务指数与个人网上购物的比重差异之间存在强烈的正相关性。它表明,对电子商务准备最充分的是卢森堡、挪威和芬兰(表1)。在发展中经济体和新兴经济体中,名列前茅的是大韩民国、中国香港和新加坡,都位于东亚。
该指数使各国得以把自身的准备情况与其他国家进行比较,也表明了各国在电子商务流程的不同要素方面的相对优势和劣势,例如互联网基础设施的质量,以及支付、邮递解决方案的可用情况。区域层面存在显著差异。例如,相对于大多数发展中区域,转型经济体的上门邮递程度较高,而信用卡渗透率较低。在拉丁美洲和加勒比区域,以及亚洲和大洋洲区域,上门邮递的覆盖率存在提升空间;非洲与其他区域相比,互联网总体渗透率低阻碍了电子商务。
全球来看,信用卡渗透情况在指数四个指标中的平均值最低。大多数零售电子商务仍然是通过信用卡支付的,但其他方式的作用预期会在将来有所扩大。因此,如果替代支付解决方案的吸引力日益增大,信用卡使用情况作为决定因素的重要性就会降低。例如,到2017年,移动支付预期只占电子商务支付总额的3%。然而,在互联网使用有限而移动付款系 统运转顺畅的国家,移动支付已经非常重要。在几个非洲国家,由于金 融排斥程度高,固定电话服务有限,固定电话和银行卡基础设施成本高昂,因此移动解决方案是最可行的电子服务基础设施。在肯尼亚,通过移动电话进行网上购物付款占2012年电子商务总交易额的19%;这一比重高于货到付款,但低于信用卡付款。
大多数顶尖的电子商务公司来自美国和中国
电子商务的格局正在形成,其特点是越来越多的企业既提供全球性的解决方案,又提供根据本地环境认真设计的服务。这些全球性企业中,有一些只从事网络销售的专业电子商务公司,在市场上发挥显著作用。这些公司中,网上收入最大的有亚马逊(美国)、京东(中国)、戴尔(美国)和 齐家网(中国)。除此以外,几家全球平台也允许个人和小企业在网上提 供商品和服务,例如阿里巴巴集团(中国)、eBay(美国)和乐天株式会社 (日本)。按商品总值计算,2013年世界最大的电子商务网站是阿里巴巴集团,其次是亚马逊和eBay。
亚马逊、eBay、阿里巴巴和OLX等业务遍布世界各地的电子商务平台为 许多小企业提供解决方案。它们可以为进入国际市场提供便利,开展贸易,以及组织境内外运输和金融交易。然而,发展中国家的商家往往不能平等地享受到这些服务。例如,只有一个发展中国家(印度)的商家能 够在亚马逊上以卖家身份注册。就eBay来说,用户可以在联合国24个会 员国内注册,在其平台上销售商品,其中包括9个发展中国家。其他的 eBay网站允许购买商品,但不允许销售商品。这种非对称性市场准入可能会加重电子商务中已经存在的贸易不平衡,因为从一国向另一国出口商品会更容易。
但新兴企业在发展中国家提供适应本地需要的解决方案
全球平台提供商无法覆盖各个地区,这就为本地企业创造了填补空白的空间。例如,在撒哈拉以南的非洲,多种电子商务解决方案已经适应了利用功能型手机发展商业。非洲有数千家初创的电子商务企业,但只有少数几家达到较大规模。也出现了许多新的电子商务支付门户。与此同时,在孟加拉国和柬埔寨等亚洲最不发达国家,新的电子商务网站以国内市场为目标,使消费者能够在线浏览和订购产品。
电子商务立法的全球勘察突出了进步和差距
网上买卖引起了必须由政府和行业自身共同解决的法律挑战。国内电子商务如此,国际交易更是如此。即便在发达区域,国家法律中作出的不同法律规定也阻碍了跨境电子商务。虽然在制定法律方面取得了巨大进展,许多区域实现了某种程度的法律统一,但仍需要使法律与国际法律 文书一致。此外,几个政府,尤其是发展中国家的政府,需要在不存在 基线法律的法律领域通过基线法律,并确保执法。
《2015年信息经济报告》勘察了在互联网立法规的四个关键领域中国 家立法的完备情况:电子交易、网上消费者保护、数据保护及隐私、网络犯罪。发达国家大多在这些领域制定有相关法律,但在世界许多其他地方,情况仍有不足。已经通过了电子交易法律的国家比重最高,而通 过了网上消费者保护法律的国家比重最低。各区域的情况存在差别(表2)。例如,中美洲区域八个国家中的七个制定了消费者保护法规,但超 过一半的国家缺乏与数据保护和网络犯罪相关的法律。电子商务立法覆盖情况最差的次区域是中部非洲,九个国家中仅有两个具备电子交易、 网上消费者保护和数据保护方面的法律,只有一个国家已经制定了网络法规。
国家战略和国际政策可以帮助从电子商务中获得可持续收益
随着数字经济的扩展,越来越多的商业活动受到影响,因此必须考虑能够有利于利用电子商务促进可持续发展的政策。在这一背景下,与相关利益攸关方一道制定的电子商务国家战略可以发挥有益作用。可以特别注意促进微型和小型企业有效参与的措施。
评估电子商务的准备情况是朝着制定有效的电子商务国家战略、确定优先事项而自然迈出的第一步。这就要利用贸发会议B2C电子商务指数等具,逐步了解国家需求、特征、优势和劣势。任何评估都应包括综合回顾电子商务的演变,包括与电子商务相关的各种倡议,并对可能有助于电子商务发展的资源和能力进行清点。这可能需要通过案头研究并与相关利益攸关方进行直接磋商,从而收集信息。
适当查明主要挑战和障碍,并揭示其深层动态机制,将有助于确保采取的政策措施的效力。关键政策领域包括:结合有利的国际环境,发展信通技术基础设施、物流和贸易便利化、法律和监管环境、电子支付、平台和技能发展。
在法律领域,政策和法律制定者需要采取各种行动。第一,应该统一电子签名和电子合同方面的法律,使其与国际接轨。第二,网上保护消费者应该把经济合作与发展组织和联合国正在进行的、更新消费者保护国 际指南的努力考虑起来。第三,设定数据保护和网络犯罪的最低标准,有助于确保在设计并落实相关的立法和更强大的执法体制方面实现跨 境协调。第四,由于网络立法在发展中世界的大部分地区还是一个较新的领域,因此需要进一步努力,增强法律制定者和司法机关的能力。最后,需要提高所有利益攸关方对现有网络立法的意识。
国际层面需要特别注意的领域有:国际贸易规则、税收以及对发展中国家的能力建设提供支持。国际发展议程、信息社会世界高峰会议关于“2015年后愿景”的成果文件、世界贸易组织巴厘岛部长级会议的成果,均体现出对电子商务的重视。各项国际宣言也一致认为,扩展电子商务的包容性和益处仍然有充分的空间。
在今后几年,商务有望进一步从线下转向线上。这将进一步变革消费者和企业之间的互动方式。有些人更具备适应这种转型的能力。从政策角 度出发,必须创造一个环境,为不同地点和社会领域的利益攸关方参与这一进程提供更多的平等机会。在此背景下,政策制定者与其他利益攸关方之间的国际合作和有效对话将仍然大有裨益。
贸发会议秘书长 穆希萨•基图伊
下载:《2015年信息经济报告》中文概述
下载:《2015年信息经济报告》英文全文

扫描二维码 关注我们
本文关键词: 2015年信息经济报告, 全文, PDF, 下载, 联合国贸易与发展会议, 发布
您当前的位置:
打印
关闭