中国保监会2015年政府信息公开工作年报
中国保监会2015年政府信息公开工作年报
2015年,中国保监会深入贯彻落实党的十八届三中全会、四中全会、五中全会精神,按照《中华人民共和国政府信息公开条例》和《2015年政府信息公开工作要点》要求,围绕国务院决策部署和保险监管重点工作,推进主动公开、强化依申请公开、扩大公众参与,完善制度机制,政府信息公开工作取得良好实效。根据《中华人民共和国政府信息公开条例》和《中国保监会政府信息公开办法》,中国保监会编制了2015年政府信息公开工作报告,现向社会公布。
一、主动公开政府信息情况
(一)主动公开中国保监会贯彻落实党中央、国务院政策部署的有关情况

主动公开了中国保监会开展“三严三实”专题教育、加强廉政制度建设、推进简政放权、开展“两加强、两遏制”专项检查等方面的具体措施,以及城乡居民大病保险制度建设、商业车险改革、加强互联网保险监管等专项工作的进展情况、经验做法和主要成果,有力促进了工作开展,增强了宣传效果。根据行政审批制度改革情况,重新梳理形成了全面规范的《中国保监会行政审批办事指南》,列明设定依据、申请条件、申请材料、审批时限等内容。
(二)全面公开各类监管信息

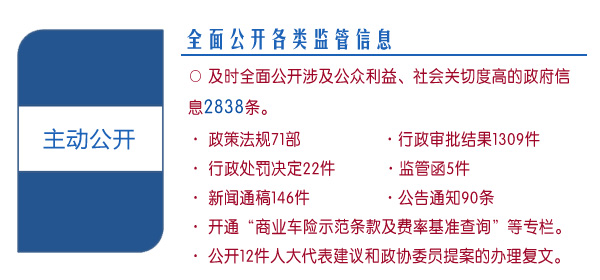
及时全面公开规范性文件、行政审批、行政处罚、统计数据等涉及公众利益、社会关切度高的政府信息,保障公众知情权和参与权,增强了监管政策效能。2015年全年通过网站等载体公开各类信息2838条,包括保监会规章9部(含修订)、规范性文件62部、行政审批结果1309件、行政处罚决定22件、监管函5件、新闻通稿146件、公告通知90条。开通了“首台(套)重大技术装备保险补偿机制试点工作专栏”、“商业车险示范条款及费率基准查询”等专题栏目。落实《国务院办公厅关于做好全国人大代表建议和政协委员提案办理结果公开工作的通知》要求,公开了12件中国保监会办理的人大代表建议和政协委员提案的办理复文。
(三)细化公开财政资金运用信息

认真组织开展预决算信息公开,进一步细化资金科目,丰富公开内容,主动公开了2015年部门预算和2014年部门决算。具体说明了预算执行情况分析、“三公”经费增减变化及原因分析、因公出国(境)团组数及人次、公务接待的批次及人数、机关运行经费安排使用情况、政府采购信息、国有资产占有使用情况、公务用车购置数及保有量、预算绩效目标管理及绩效评价情况等。为便于社会公众理解,还对专业名词进行了说明。
(四)加大政策解读回应力度

强化新闻发布和政策解读意识,在政策制定的各个节点充分发布信息,多方位进行解读。全年召开各类新闻发布会22次,发布新闻稿、答记者问共计156篇,中央电视台新闻联播播出保险业新闻20余条。进一步营造良好的舆论环境,组织保险业发展成就宣传,策划召开两会代表委员座谈会,协调会领导网上直播与广大网民互动,多批次组织中央主要新闻单位记者赴基层采访,进一步树立行业形象。健全舆情工作体制机制,印发《中国保监会舆情工作暂行办法》,明确舆情工作的主要内容、责任主体、运行机制等,督促机关各部门、各保监局、保险社团组织强化舆情预警和提示功能,形成舆情应对齐抓共管的局面。
(五)完善公开平台建设

根据国务院部署,及时组织开展中国保监会系统第一次全国政府网站普查工作,按时完成了网站基本信息的填报、审核与报送。认真开展网站问题自查整改,多次进行内部摸底并聘请权威机构进行了辅助检查,较好地解决了“不准确、不及时、不回应、不实用”的问题,全系统网站面貌有了根本改观。
二、依申请公开情况

2015年,中国保监会进一步优化政府信息依申请公开渠道,完善办理机制,提高办理效率,累计接收政府信息公开申请549件。从申请渠道看,通过依申请公开平台收到484件,通过信函收到65件。从办结时间来看,按时办结514件,依法延期办结35件。

从答复情况看,属于已主动共公开的13件,同意公开答复的103件,同意部分公开答复的56件,不同意公开答复的166件,不属于本行政机关公开的108件,申请信息不存在的33件,告知做出更改补充的18件,告知通过其他途径办理的52件。在不同意公开答复的申请中,绝大部分系由于所申请信息不属于政府信息公开范围,此外少数信息系涉及商业秘密、个人隐私。
三、公众参与情况
2015年,中国保监会就《保险机构信息化监管规定》、《保险公司资本补充管理办法》、《保险资金运用内部控制指引》等13项监管规定的制定或修改向社会公开征求了意见。中国保监会还通过各类互动渠道,听取了保险消费者的意见建议,解答了社会公众关于保险监管政策的咨询。
四、建立健全制度机制情况

中国保监会进一步完善政府信息公开的工作机制,建立了信息公开的源头认定和责任追究机制,将信息公开与公文办理的具体程序相衔接,形成了顺畅可靠可追溯的公开流程。印发了《关于进一步做好新闻发布与政策解读工作的通知》等制度文件。加强了政府信息公开指南梳理,复查、补充和更新内容,突出便民性和服务性。及时向社会公开了2014年政府信息公开工作年报,并运用图文图表等形式,加强生动性和可读性。强化了政府信息公开统计,完善数据分析与运用,为监管工作提供参考。
五、政府信息公开收费及减免情况
2015年,中国保监会未收取与政府信息公开相关的信息复制、邮寄等费用。
六、因政府信息公开申请行政复议、提起行政诉讼情况
2015年,中国保监会共收到涉及政府信息公开工作的行政复议96件,其中维持具体行政行为的64件,被依法纠错的10件,其他情形22件。因政府信息公开工作被提起行政诉讼16件,其中维持具体行政行为或判决驳回原告诉讼请求的12件,其他情形4件。
七、2016年工作思路
2016年,中国保监会将认真贯彻落实《关于全面推进政务公开工作的意见》,围绕保险监管重点工作,强化组织领导,坚持以公开为常态、不公开为例外,不断拓展政府信息公开的广度和深度,优化提升服务质量,建立健全制度机制,切实提高政府信息公开实效,促进依法监管、透明监管、创新监管。
附件:中国保监会政府信息公开情况统计表(2015年度)
|
统 计 指 标 |
单位 |
保监会机关 |
保监会系统(含各派出机构) |
|
一、主动公开情况 |
|||
|
(一)主动公开政府信息数 (不同渠道和方式公开相同信息计1条) |
条 |
2838 |
34520 |
|
其中:主动公开规范性文件数 |
条 |
73 |
223 |
|
制发规范性文件总数 |
件 |
73 |
240 |
|
(二)通过不同渠道和方式公开政府信息的情况 |
|||
|
1.政府公报公开政府信息数 |
条 |
0 |
2 |
|
2.政府网站公开政府信息数 |
条 |
2838 |
31761 |
|
3.政务微博公开政府信息数 |
条 |
156 |
240 |
|
4.政务微信公开政府信息数 |
条 |
156 |
1815 |
|
5.其他方式公开政府信息数 |
条 |
0 |
562 |
|
二、回应解读情况 |
|||
|
(一)回应公众关注热点或重大舆情数 (不同方式回应同一热点或舆情计1次) |
次 |
9 |
252 |
|
(二)通过不同渠道和方式回应解读情况 |
|||
|
1.参加或举办新闻发布会总次数 |
次 |
24 |
71 |
|
2.政府网站在线访谈次数 |
次 |
2 |
8 |
|
3.政策解读稿件发布数 |
篇 |
102 |
399 |
|
4.微博微信回应事件数 |
次 |
2 |
10 |
|
5.其他方式回应事件数 |
次 |
9 |
92 |
|
三、依申请公开情况 |
|||
|
(一)收到申请数 |
件 |
549 |
1674 |
|
1.当面申请数 |
件 |
0 |
41 |
|
2.传真申请数 |
件 |
0 |
9 |
|
3.网络申请数 |
件 |
484 |
1275 |
|
4.信函申请数 |
件 |
65 |
351 |
|
(二)申请办结数 |
件 |
549 |
1673 |
|
1.按时办结数 |
件 |
514 |
1516 |
|
2.依法延期办结数 |
件 |
35 |
158 |
|
(三)申请答复数 |
件 |
549 |
1656 |
|
1.属于已主动公开范围数 |
件 |
13 |
126 |
|
2.同意公开答复数 |
件 |
103 |
518 |
|
3.同意部分公开答复数 |
件 |
56 |
170 |
|
4.不同意公开答复数 |
件 |
166 |
382 |
|
5.不属于本行政机关公开数 |
件 |
108 |
176 |
|
6.申请信息不存在数 |
件 |
33 |
109 |
|
7.告知作出更改补充数 |
件 |
18 |
99 |
|
8.告知通过其他途径办理数 |
件 |
52 |
82 |
|
四、行政复议数量 |
件 |
96 |
189 |
|
(一)维持具体行政行为数 |
件 |
64 |
129 |
|
(二)被依法纠错数 |
件 |
10 |
23 |
|
(三)其他情形数 |
件 |
22 |
45 |
|
五、行政诉讼数量 |
件 |
16 |
60 |
|
(一)维持具体行政行为或者驳回原告诉讼请求数 |
件 |
12 |
35 |
|
(二)被依法纠错数 |
件 |
0 |
2 |
|
(三)其他情形数 |
件 |
4 |
23 |
|
六、举报投诉数量 |
件 |
17 |
292 |
|
七、依申请公开信息收取的费用 |
万元 |
0 |
0 |
|
八、机构建设和保障经费情况 |
|
||
|
(一)政府信息公开工作专门机构数 |
个 |
1 |
29 |
|
(二)设置政府信息公开查阅点数 |
个 |
0 |
23 |
|
(三)从事政府信息公开工作人员数 |
个 |
3 |
65 |
|
1.专职人员数(不包括政府公报及政府网站工作人员数) |
个 |
1 |
10 |
|
2.兼职人员数 |
个 |
2 |
61 |
|
(四)政府信息公开专项经费(不包括用于政府公报编辑管理及政府网站建设维护等方面的经费) |
万元 |
0 |
0 |
|
九、政府信息公开会议和培训情况 |
|
||
|
(一)召开政府信息公开工作会议或专题会议数 |
次 |
0 |
33 |
|
(二)举办各类培训班数 |
次 |
0 |
16 |
|
(三)接受培训人员数 |
人次 |
0 |
837 |

扫描二维码 关注我们
您当前的位置:
打印
关闭