发改高技〔2016〕440号《长江经济带创新驱动产业转型升级方案》(全文)
国家发展改革委科技部工业和信息化部关于印发《长江经济带创新驱动产业转型升级方案》的通知
上海市、江苏省、浙江省、安徽省、江西省、湖北省、湖南省、重庆市、四川省、云南省、贵州省发展改革委,科技厅(委),工业和信息化主管部门:
为落实《国务院关于依托黄金水道推动长江经济带发展的指导意见》(国发〔2014〕39号),经商推动长江经济带发展领导小组办公室同意,现将《长江经济带创新驱动产业转型升级方案》印发你们,请认真贯彻落实。
国家发展改革委
科技部
工业和信息化部
2016年3月2日
目 录
一、发展现状
(一)基础条件
(二)提升空间
二、方案取向
(一)战略定位
(二)实施目标
三、重点任务
(一)增强创新能力
(二)打造工业新优势
(三)壮大现代服务业
(四)促进农业现代化
(五)优化产业布局
四、保障支撑
(一)加强统筹协调,形成发展合力
(二)推动改革创新,增强内生动力
(三)完善市场环境,营造创新氛围
(四)拓宽融资渠道,引导多元投入
(五)优化人才环境,加强智力建设
五、组织实施
推动长江经济带发展是党中央、国务院做出的重大战略部署,以创新驱动促进产业转型升级是长江经济带实现经济提质增效和绿色发展的重要任务。按照中共中央关于制定国民经济和社会发展第十三个五年规划的建议要求,为贯彻落实《国务院关于依托黄金水道推动长江经济带发展的指导意见》(国发〔2014〕39号),加快创新驱动促进产业转型升级,构建长江经济带现代产业走廊,特制定本方案。
一、发展现状
(一)基础条件
长江经济带横贯我国东中西三大区域,覆盖11个省市,地域面积约205万平方公里,人口和经济总量超过全国40%,经济增速持续高于全国平均水平,经济带动作用强、辐射范围广,是全球重要的内河经济带,在我国发展大局中具有举足轻重的战略地位。长江经济带产业优势突出,是我国重要的农业主产区、工业走廊和现代服务业聚集区。粮食总产量占全国三分之一以上,水稻、油菜籽、淡水产品等重点农产品产量占比超过50%。电子信息、装备制造、有色金属、纺织服装等产业规模占全国比重均超过50%,新型平板显示、集成电路、先进轨道交通装备、船舶和海洋工程装备、汽车、电子商务、生物医药、航空航天等产业已具备较强国际竞争力。金融保险、航运、工业设计、文化创意等服务业特色优势突出。长江经济带是我国创新驱动的重要策源地,对外开放程度高,创新资源丰富,集中了全国1/3的高等院校和科研机构,拥有全国一半左右的两院院士和科技人员,各类国家级创新平台超过500家,涌现了高性能计算机、量子保密通信等一批具有国际影响力的重大创新成果。研发投入成效显著,研发经费支出、有效发明专利数、新产品销售收入占全国比重分别为43.9%、44.3%、50%,形成了一批创新引领示范作用显著的城市群。
(二)提升空间
长江经济带具备良好发展基础,区域互动合作前景广阔,未来发展空间巨大。但区域发展不平衡、自主创新能力不强、中低端产业比重过高等问题较为突出。根据区域资源禀赋条件、生态环境容量和主体功能定位,引导沿江各省市坚持创新驱动、协同发展,加快提升区域布局、产业结构和创新能力。围绕战略规划布局,发挥上中下游比较优势,推动资源要素合理利用、产业布局更趋完善。围绕产业结构优化,培育新技术、新产品、新业态、新商业模式,实现产业服务化、高端化、智能化、知识化、低碳化发展。围绕优势产业集聚,打造一批世界级产业集群,加快重点产业领域规模化、体系化、高端化发展。围绕创新能力提升,加强创新成果转化和创新资源合理配置,使创新成为经济发展的动力源泉。围绕政策改革创新,完善区域内资源共建共享和利益平衡机制,促进跨区域发展实现互惠互利、合作共赢。
二、方案取向
(一)战略定位
全面贯彻落实创新、协调、绿色、开放、共享的发展理念,深入推进实施创新驱动发展战略,加快长江经济带产业向中高端水平迈进,增强对全国的辐射带动作用。坚持以优化为主线,调整产业存量、做优产业增量,完善现代产业体系。坚持以创新为动力,依托科技创新、制度创新双轮驱动,构建全方位创新发展体系。坚持以融合为导向,推进科技、产业、教育、金融深度融合发展,建立要素资源联动机制。坚持以协同为抓手,打破地区封锁和利益藩篱,形成全面合作的发展机制。
创新驱动的引领带。发挥人才、智力密集优势,健全区域创新体制机制,深化创新要素合作,激发创新主体活力,扩大创新成果影响,探索区域综合集成创新模式,形成一批可复制、可推广的改革举措和创新政策,推动创新驱动发展战略的有效实施。
产业融合的先行带。依托完善的产业门类和体系,发挥新一代信息技术的渗透作用和贯通作用,构建以信息经济为主导的新型经济模式,推动物质资源、人才资源、信息资源的紧密结合,加速产业联动和企业跨界,实现信息化推动新型工业化、城镇化、农业现代化同步发展。
区域协同的示范带。充分发挥长江经济带各地区比较优势,建立区域联动合作机制,统筹规划、科学布局,引导产业合理分工和有序转移,推进区域优势产业集聚发展,形成区域间产业良性互动,实现长江经济带整体发展和各区域特色发展协同共进。
开放合作的共赢带。充分利用国内外两种资源、两个市场,发挥自贸区示范作用,与“一带一路”等对外合作战略互动推进,借鉴国际区域经济发展的成熟经验,统筹海陆双向开放,深度参与国际竞争与合作,形成沿海沿江沿边全面开放合作的新格局。
(二)实施目标
到2020年,长江经济带在创新能力、产业结构、经济发展等方面取得突破性进展。
——创新能力大幅提升。基本实现由要素驱动向创新驱动转变,研发投入不断加强,专利布局不断完善。战略性新兴产业自主创新能力全面提升,新一代信息技术、生物、高端装备继续保持领先水平,节能环保、新材料、新能源、新能源汽车与发达国家差距大幅缩小。突破一批关键核心技术,获得一批重要技术专利,创新成果显著增加。形成若干世界级产业集群和具有国际先进水平的产业基地,打造一批创新型领军企业。
——产业结构明显优化。产业空间布局更加合理,生产要素实现区域内自由、合理流动,下游地区高端产业、科技资源、人才要素优势更为突出,中上游地区承接产业转移规模进一步扩大,东中西协同发展的格局基本形成。产业结构调整和转型升级效果明显,信息化与产业融合发展水平显著提升,现代服务业和高技术服务业比重持续提高,制造业在全球价值链中的整体地位大幅提升,现代农业和特色农业快速发展。
——对全国经济带动作用进一步增强。经济总量占全国比重稳步上升,对全国的辐射带动示范作用进一步显现。消费在全国经济发展中作用进一步增强,居民消费水平稳步提高,消费结构更趋合理。外向型经济快速发展,出口产品规模持续扩大,涌现一批具有国际影响力的品牌,国际分工地位显著提升。

注:数据测算依据中国统计年鉴(2011-2014),全国总量为各省市区地区生产总值加总,高于国家统计局公布的年度GDP数据。
到2030年,创新驱动型产业体系和经济格局全面建成,创新能力进入世界前列,区域协同合作一体化发展成效显著,成为引领我国经济转型升级、支撑全国统筹发展的重要引擎。
三、重点任务
(一)增强创新能力
1、完善区域创新体系
加快推动区域创新资源引进和整合,促进创新资源流动和创新成果交流。加强上中下游合作,统筹协调各区域的技术创新主体,建立共同参与、利益共享、风险共担的产学研用协同创新机制。创建具有国际竞争力的创新资源集聚区,系统推进上海、安徽(合芜蚌)、武汉、四川(成德绵)的全面创新改革试验,研究推动国家自主创新示范区布局。建设一批高新技术产业开发区、创新型(试点)城市和创新型省份,进一步发挥国家高技术产业基地的集聚与引领作用。推动上海加快建设具有全球影响力的科技创新中心,发挥长三角地区对长江经济带创新发展的龙头带动作用。推进攀西战略资源创新开发,打造国内资源富集地科学开发利用示范区。
2、推动产业技术创新平台建设
加强统筹规划、共建共享,布局一批面向长远、技术先进的国家创新平台。完善和新建一批工程(技术)研究中心、工程实验室、国家(部门)重点实验室,支持建设一批国家地方联合创新平台。优先布局一批区域制造业创新中心,推动有条件的地方研究建立长江经济带工业技术研究院,建设和完善一批面向企业的公共技术服务平台。加强企业技术中心建设,继续培育和认定一批企业技术中心和技术创新示范企业。实施创新企业百强工程试点,面向重点行业和领域提升骨干企业创新能力。促进国家重大科技基础设施和大型科研仪器向社会开放,实现跨机构、跨地区开放运行和共享。
3、加快科技创新成果转移转化
支持骨干企业联合高校、科研机构、行业协会组建产业技术创新战略联盟,共建科技成果产业化试验平台,面向产业需求开展中试和技术熟化,加快新技术、新工艺、新产品的示范应用。在产业基础较好的地区,探索建立长江经济带技术交易网络平台、技术转移中心和知识产权交易中心。选择有条件的高校、科研机构试点建设专业化的技术转移机构和职业化人才队伍,促进创新成果与市场需求对接。完善创新成果转化资金保障机制,加强科技成果转化引导基金、新兴产业创业投资基金联动,引导金融和社会资本投资区域创新创业。开展重点产业专利导航试点,制定知识产权布局导向目录,引导产业创新方向和专利战略布局。深化科技成果使用、处置和收益权改革,为创新成果转化营造良好的外部环境。
4、激发社会创新创业活力
构建大众创业、万众创新良好氛围,培育开放式创新创业生态系统,促进创新成果与市场需求及资本的有效对接。加快实施“互联网+”创业创新行动,充分利用移动互联网、云计算、大数据、电子商务等新技术新模式,降低全社会创新创业门槛和成本,推动将互联网创新创业纳入国家创新和就业体系。在有条件的地方研究探索创业券、创新券等公共服务新模式,为创业者和创新企业提供培训、咨询、管理、设计等服务。发展“创业咖啡”、“创新工场”、“星创天地”等新型孵化模式,加快建设一批市场化、专业化、集成化、网络化的众创空间,为小微创新提供低成本、便利化、全要素、开放式的创新创业综合服务平台。完善科技人员创新创业股权激励机制,推进科技特派员创新创业,深入实施大学生创业引领计划,支持返乡创业人员因地制宜开展创业。

(二)打造工业新优势
1、大力发展战略性新兴产业
结合《中国制造2025》战略,瞄准未来产业竞争制高点,加快发展高端装备制造、新一代信息技术、节能环保、现代生物、新材料、新能源、新能源汽车等战略性新兴产业,着力提升技术研发水平,推动产业转型升级和结构调整。在高端装备制造领域,重点发展航空航天、智能制造、海洋工程、轨道交通、工程机械,提升关键系统及装备研制能力,推动高端装备产品应用推广。在新一代信息技术领域,重点发展物联网、云计算、大数据、移动互联网、高性能集成电路、新型平板显示、高端软件,加快建设宽带、融合、安全、泛在的信息网络基础设施,推动信息技术融合应用示范。在节能环保领域,重点发展高效节能、资源循环利用、先进环保装备,加大先进节能技术创新和示范,加强节能标准宣贯与实施,提升能源利用效率,发展节能型、高附加值的产品和装备。在现代生物领域,重点发展生物医药、生物农业、生物制造和现代中药,进一步提升生物技术创新水平,完善生物技术服务体系,开展生物医药国际合作,打造生物示范产业链。在新材料领域,重点发展新型功能材料、先进结构材料、高性能复合材料及前沿新材料,大力发展区域特色新材料,加快新材料产业基地建设。在新能源领域,依托沿江绿色能源产业带,重点发展核能、风电、智能电网、页岩气、太阳能光伏、生物质能源。在新能源汽车领域,重点发展插电式混合动力汽车、纯电动汽车,提升新能源汽车信息化、智能化水平,推动新能源汽车在沿江地区的应用示范。
|
专栏3 战略性新兴产业发展重点 |
||
|
重点领域 |
实施内容 |
|
|
高端装备制造业 |
航空航天 |
在上海、四川、江西、贵州、重庆、安徽、湖北、湖南,发展飞机设计与制造、动力系统、机载系统、服务系统等航空专用装备,以及卫星导航、通信、遥感设备等航天专用装备。 |
|
智能制造 |
在浙江、安徽、湖南、重庆、湖北、四川、云南,发展高档数控机床、工业机器人、3D打印、智能仪器仪表等智能制造装备。 |
|
|
海洋工程 |
在上海、浙江、江苏、湖北、四川、重庆、湖南,发展海洋油气勘探开发设备、系统、平台等海洋工程装备。 |
|
|
轨道交通 |
在湖南、安徽、四川、贵州发展高铁整车及零部件制造。在湖南、重庆、浙江、江苏发展城市轨道车辆制造。 |
|
|
工程机械 |
在上海、江苏、浙江、湖南、重庆、安徽、四川,发展液压件、控制件、发动机等工程机械关键核心部件。在湖南、江苏,发展起重机械、路面机械、隧道施工机械、桥梁施工机械等大型工程机械整车。 |
|
|
新一代信息技术产业 |
物联网云计算 |
依托物联网重大应用示范工程区域试点省市,在上海、杭州、无锡等云计算示范城市,推动云计算、物联网融合应用示范。 |
|
高性能集成电路 |
在上海、江苏、安徽、湖北、重庆、四川,发展以芯片设计与制造、设备与材料、封装测试为主的高性能集成电路产业。 |
|
|
新型平板显示 |
在安徽、湖北、重庆、四川,发展以高世代面板为主的新型平板显示产业。 |
|
|
高端软件 |
依托上海、南京、武汉、成都、长沙、杭州、重庆等国家软件产业基地和中国软件名城,支持具有自主知识产权的软件产品产业化,重点发展行业应用软件、嵌入式软件、软件技术服务。 |
|
|
大数据 |
在有条件的省市深化大数据应用,推进数据开放共享,促进数据要素流通,推动大数据产业集聚发展。 |
|
|
节能环保产业 |
高效节能 |
实施国家重大节能技术与装备产业化工程,加快重大节能技术研发,推动形成一批拥有自主知识产权和核心竞争力的重大节能装备与产品。 |
|
先进环保装备 |
开展大气治理技术装备示范应用,支持开发新型水处理技术装备和监测仪器仪表,推动垃圾处理技术装备成套化发展。 |
|
|
资源循环利用 |
提升再制造技术装备水平,推动再生资源清洁化回收、规模化利用和产业化发展,深化废弃物综合利用,提高循环资源产出率。 |
|
|
现代生物产业 |
生物医药 |
依托上海、杭州、武汉、长沙、成都、昆明、重庆、南昌等国家生物产业基地,发展以生物制药、医疗器械为主的生物医药产业。 |
|
生物农业 |
在浙江、江西、湖南、湖北、四川、贵州、重庆、安徽、云南,发展以生物育种、生物农药、生物肥料、生物循环农业、生物质能源等为主的生物农业产业。 |
|
|
生物制造 |
在贵州、四川、云南、江西、重庆、安徽、湖北,发展食品工业精深加工,推广生物发酵新产品、生物基材料和微生物制造工艺应用,加快培育以替代石油化工原料、化学工艺和推动大宗发酵产业升级为主的生物制造产业。 |
|
|
现代中药 |
发挥浙江、江西、四川、云南、贵州、安徽、湖北、湖南、重庆中药材资源丰富的优势,发展现代中药产业。 |
|
|
新材料产业 |
新型功能材料 |
在上海、浙江、湖北、四川、云南、湖南、江西、重庆,发展以信息材料、储能材料、生物医用和环保材料为主的新型功能材料。 |
|
先进结构材料 |
在浙江、江西、湖南、湖北、云南、贵州、安徽、四川、重庆,发展以高强度合金等新型金属材料、工程塑料等新型化工材料为主的先进结构材料。 |
|
|
高性能复合材料 |
在上海、浙江、江西、江苏、湖南、四川、重庆,发展以石油基、碳基、金属基和陶瓷基为主的高性能复合材料。 |
|
|
前沿新材料 |
在上海、浙江、湖北、云南、重庆,发展纳米、超导等前沿新材料。 |
|
|
新能源产业 |
核能 |
在四川、上海、浙江、江苏,开展新一代核能技术和先进反应堆研发。 |
|
风电 |
在四川、上海、江苏、浙江、湖南、湖北、重庆、云南,推进风电产业规模化发展,提高风电技术水平。 |
|
|
智能电网 |
在江苏、浙江、湖南、湖北、四川、重庆,开展智能电网输变电研发及应用工程。 |
|
|
页岩气 |
在四川、云南、贵州、重庆、湖南、安徽、江西、湖北,开展页岩气勘探开发及产业化,推动页岩气资源合理开发应用。 |
|
|
太阳能光伏 |
在上海、江苏、浙江、江西、安徽、湖南、四川、重庆、云南,开展太阳能光伏核心技术研发,开拓多元化发电市场。 |
|
|
生物质能源 |
在江苏、浙江、上海、四川、重庆,开展生物燃气、液体燃气等技术研发。 |
|
|
新能源汽车 |
新能源汽车技术研发 |
在上海、江苏、安徽、湖北、重庆、四川,推动插电式混合动力汽车和纯电动汽车产业化,重点支持驱动电机及控制系统、储能系统、整车控制和信息系统、快速充电等关键技术研发。 |
|
纯电动汽车应用推广 |
在沿江地区,加快充电基础设施建设,在公共交通、物流、邮政等领域推动纯电动汽车应用示范。 |
|
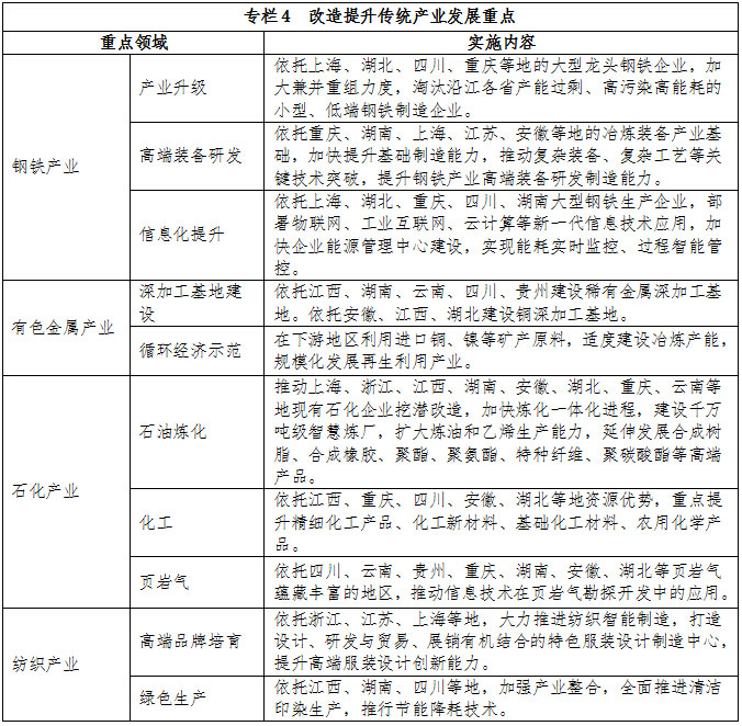
2、加快改造提升传统产业
加快钢铁、有色金属、石化、纺织等领域技术改造,提高传统产业竞争力,提升重点行业清洁生产水平,淘汰落后产能。发展“互联网+”协同制造新模式,在重点领域推进智能制造、大规模个性化定制、网络化协同制造和服务型制造,提升资源使用效率。在钢铁领域,推动沿江钢铁企业加快兼并重组步伐,推动钢铁制造向高端方向发展,以数控技术为依托,提升钢铁制造柔性生产装备研发制造能力,重点实现产业优化、关键技术突破、智能化能力提升。在有色金属领域,适度控制资源开发强度,积极利用低温低压电解、强化熔炼、生物冶金等先进适用技术,提高资源利用水平,以轻质、高强、大规格、耐高温、耐腐蚀、低成本为方向,积极发展精深加工产品,重点实现优化产能布局、发展循环经济、延伸产业链。在石化领域,加快推进炼化一体化项目,扩大炼油和乙烯生产能力,延伸发展合成树脂、合成橡胶、聚酯、聚氨酯、特种纤维、聚碳酸酯等产业链,完善石化生产力布局,重点提升大型炼化能力、做精做优化学工业、页岩气产业化。在纺织领域,加强纺织行业整合能力,加快纤维新材料开发应用,培育高端产业用纺织品,推行节能降耗技术,全面推进清洁印染生产,提高服装材料技术含量,重点加强品牌建设、结构优化、绿色生产。

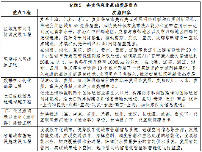
3、积极夯实信息化发展基础
加快“宽带中国”战略实施,推进光纤宽带网络建设,城市新建区域推动光纤到户,已建区域加快光纤化改造进程,统筹提高宽带网络接入能力和普及水平。进一步加快4G网络部署,持续推进移动宽带网络建设。大力推进无线局域网建设,加快下一代互联网规模化商用,推动下一代广播电视网络建设。构建沿江信息大通道,提升国际通信互联互通水平,加强国际出入口局建设,支持骨干网络向大容量高智能方向演进。加快云计算数据中心建设布局,积极引导大型云计算数据中心在能源优势、地质结构稳定地区有序建设。推动信息网络集约化发展,统筹宽带网络与公路、铁路、市政等公共基础设施的共建共享。加强智慧城市基础设施建设,不断提升公共服务便捷化、基础设施智能化、城市管理精细化。

(三)壮大现代服务业
1、重点发展高技术服务业和科技服务业
依托国家高技术服务业基地、高新技术产业开发区和高新技术产业化基地,重点发展高技术的延伸服务和相关科技支撑服务,推动信息技术服务、研发设计服务、知识产权服务、检验检测服务、创业孵化、科技咨询、科技金融、数字内容服务、科技成果转化服务、电子商务服务、生物技术服务等领域加快发展。健全高技术服务业人才评价体系,完善职业资格制度。培育和壮大服务市场主体,创新服务模式和业态,促进高技术服务业和科技服务业专业化、网络化、规模化、国际化发展。着力培育一批创新能力强、创业环境好、特色突出的高技术服务业和科技服务业领军企业。

2、优先发展生产性服务业
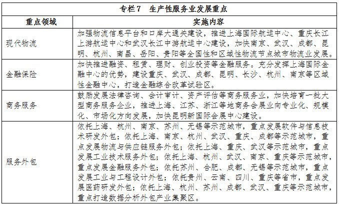
以服务实体经济、延伸重点产业链为着力点,完善融资保险、物流配送、航运服务、节能环保、市场营销等服务环节,加快现代物流、金融保险、商务会展等行业发展。加快发展高技术、高附加值服务外包产业,搭建具有国际先进水平的服务外包产业创新平台、交易平台和培训平台。进一步放开生产性服务业领域市场准入,鼓励社会资本以多种方式发展生产性服务业。鼓励制造业企业增加服务环节投入,发展个性化定制服务、全生命周期管理、网络精准营销和在线支持服务。推动云计算、大数据、物联网等信息技术在生产性服务业的应用,加快培育新兴生产性服务业态。

3、大力发展生活性服务业
以加快推进新型城镇化建设为契机,围绕人民群众日益增长的旅游、文化、医疗、养老等消费需求,发展旅游休闲、健康养老、家庭服务、文化教育等生活性服务业。支持互联网、移动互联网在益民服务、便捷交通等领域的深度应用,推动以互联网为载体的线上线下互动。积极促进医疗保障、健康检测、卫生保健、康复护理等健康服务业发展,鼓励社会资本进入养老服务领域。扶持现代传媒、数字出版、动漫游戏等文化创意产业发展,打造一批大型文化企业集团。加快建设国际黄金旅游带,加大长江经济带沿线旅游资源整合力度,搭建互联互通的旅游信息平台。

(四)促进农业现代化
1、推进农村一二三产业融合发展
发展多类型农村产业融合方式,加快农业结构调整,大力发展绿色农业、特色农业和品牌农业,加快种养结合、农牧结合,推进粮改饲和种养一体化模式试点,积极发展多种形式的适度规模经营,构建优势区域布局和专业生产格局,推动产销区合作和区域融合。延伸农业产业链,支持发展农机服务、疫病防控、农产品运销等农业生产性服务业,大力发展农产品加工业,加快发展农产品流通业,提高农产品附加值。大力拓展农业多种功能,推进田园风光、民俗文化、特色村镇等特色观光休闲农业和乡村旅游,鼓励农民以庭前屋后等资源为载体发展农家乐,积极拓展农业功能、传承农耕文化、适宜度假体验的休闲旅游区,打造形式多样、特色鲜明的乡村旅游休闲产品。大力发展农业新型业态,引入资本、技术等要素、产业组织方式和新的商业模式,实施“互联网+”现代农业行动,支持农产品电商、农资和农技网络服务、农村互联网金融、智慧农业等新型业态发展。

2、加快农村信息化建设
推进“宽带乡村”工程建设,全面提高农村宽带普及率和接入带宽。加快移动网络基础设施建设,提升网络服务质量。完善电信普遍服务补偿机制,提升普遍服务能力,支持农村及偏远地区宽带网络发展。加快研发和推广适合农民需求的低成本智能终端。持续提高农业信息化水平,实现信息化在农业生产经营管理服务活动中的深度融合,为改造传统农业提供现代生产要素和管理手段。推进全国农业信息化服务体系建设,依托国家电子政务网,基本建成综合高效的县、乡(镇)、村级信息共享和业务协同框架。

3、完善现代农业服务体系
加快土地承包经营权制度改革,推进农村土地流转和农业机械化,发展适度规模经营,完善农业生产经营体系。提升农业技术创新能力,重点研发产业化技术,推广农业生产环节节能技术和农业机械节油技术。构建新型农业社会化服务体系,加强培育专业大户和家庭农场,建立健全自主形成的农业合作社组织机制,推进国家有机食品生产基地建设。打造具有农业前沿技术、产业化实践经验、产业链辐射广的龙头企业,支持通过多种方式形成与农户的紧密联系。大力发展农村电子商务,开拓和完善农产品供销市场体系,推动沿江和城乡农产品产地和销地批发市场建设,建立具有区域特色的现代农产品流通和贸易体系。

(五)优化产业布局
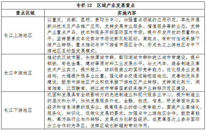
1、推动产业协同发展
以产业链为整体,加强上中下游产业互动,推进区域协同发展。发挥上中下游各自优势,推动建立科学合理、分工协作的产业布局。结合重大生产力布局规划、主体功能区定位,坚持政府引导和市场机制相结合、产业转移与升级相结合、优势互补与互利共赢相结合、资源开发与生态保护相结合,创新园区合作管理模式和运作机制。推进安徽皖江城市带、江西赣南、湖北荆州、湖南湘南、重庆沿江、四川广安等国家级承接产业转移示范区建设。搭建区域间产业转移促进服务平台,推动区域间的园区跨省市合作共建,引导长江经济带地区间产业合作和有序转移。综合运用产业政策、土地政策、环境容量和资源配置等手段,加强产业转移的政策引导和宏观调控。

2、培育世界级产业集群
以沿江国家级、省级开发区为载体,以大型企业为骨干,发挥中心城市的产业优势和辐射带动作用,在新型平板显示、集成电路、先进轨道交通装备、汽车制造、电子商务等五大重点领域,布局一批战略性新兴产业集聚区、国家高新技术产业化基地、国家新型工业化产业示范基地和创新型产业集群,打造世界级产业集群。发挥沿江产业带重点省市的优势条件和基础,瞄准发展潜力较强、市场前景广阔的产业领域,在生物医药、研发设计服务、检验检测服务、软件和信息技术服务、新材料产业、现代物流、现代金融服务、节能环保、新能源装备、航空航天等领域,培育一批具有国际竞争力的本土跨国企业和专精特新的中小企业,形成骨干企业领军、中小企业配套协同发展的良好产业生态体系,培育十大新兴产业集群。

四、保障支撑
(一)加强统筹协调,形成发展合力
在推动长江经济带发展领导小组的统一领导下,建立跨行政区域的创新驱动产业转型升级工作协调机制,加强对长江经济带产业协同创新发展的规划、组织、协调。建立政府、企业、金融机构联动机制,引导各类金融机构紧密结合战略规划、产业政策以及区域发展实际,创新金融服务,进一步优化信贷结构,充分发挥金融支持实体经济发展的独特优势。加强督促检查,探索将创新驱动产业转型升级纳入政府绩效考核,建立常态化第三方机构评估、企业调查和社会公开评价制度,动态调整优化各项政策措施。
(二)推动改革创新,增强内生动力
进一步加大简政放权工作力度,精简审批事项,规范中介服务,清理废除妨碍创新创业发展的制度规定,实行企业投资项目网上并联审批。推动建立统一要素市场,打破地区封锁和行业垄断,推动劳动力、资本、技术等要素跨区域流动和优化配置。实行差异化产业政策,引导一般制造业项目向上中游转移,强化负面清单管理,建立和完善环境保护约束和利益补偿机制。在重要领域和关键环节开展创新驱动改革试验示范,积极在知识产权、金融创新、激励机制、市场准入、国际合作、人才流动、科研机构、科技管理体制等方面进行探索试验。鼓励长江经济带各省市加快落实科技体制改革相关举措和已推广的国家自主创新示范区有关试点政策。加大政府部门采购云计算服务力度,积极开展试点示范。开放专利信息基础数据,加强各类创新信息资源互联共享。加快要素价格市场化改革,放开竞争性环节价格,结合沿江产业结构调整提高环境、安全、节能节地节水及技术等市场准入标准。
(三)完善市场环境,营造创新氛围
完善公共投资、市场准入相关规定与程序,优化管制流程,提高社会化服务审批效率。完善市场退出机制,淘汰落后产能,倒逼无竞争力或达不到节能环保、安全生产、食品药品、工程质量等强制性标准的企业退出市场。完善知识产权统计监测体系,积极开展知识产权分析评议及标准体系建设。加强知识产权执法协作,推动知识产权法院建设,探索跨地区知识产权案件异地审理机制。加强形势分析监测,推动专业服务机构建设,提供政策、市场、法律、境外投资等方面的信息服务。加快市场主体信用信息平台建设,建立健全守信激励和失信惩戒机制,强化对市场主体的信用监管。加快出台公平竞争审查制度,限制滥用市场支配地位以及其他不正当竞争行为。深化商事制度改革,加快实施住所登记改革,为创业创新提供便利工商登记服务。
(四)拓宽融资渠道,引导多元投入
统筹研究设立产业投资基金、创业投资基金,通过政府投资引导撬动社会资金。整合现有资金渠道,在信息基础设施建设、科技成果转化、新兴产业发展、传统产业改造升级、跨区域重大工程、骨干企业等方面加大支持力度。结合产业政策导向适度扩大企业研发费用税前加计抵扣范围,简化研发费用加计扣除执行程序。完善政府首购、采购政策,探索开创创新约定政府采购试点,研究设定政府采购中小企业创新产品的最低比例。加快开展首台(套)重大技术装备保险补偿机制试点工作。在若干有条件的地区,对使用新能源、新能源汽车、节能环保产品等新兴产品和服务的用户,完善简化政府补贴申请及审批程序。探索为企业创新活动提供相关股权和债券相结合的融资试点服务,开展知识产权质押融资市场化风险补偿机制试点工作。探索设立长江经济带政府性创新再担保基金,强化科技担保服务。
(五)优化人才环境,加强智力建设
结合长江经济带人才需求加大支持力度,落实个人所得税减免、薪酬补贴等优惠政策,吸引高层次人才创新创业。加强人才培养战略布局,统筹推进产业、人才、区域、科技一体化发展。设立专项资金用于创新领军人才培育和海外高水平人才引进。建立高水平人才双向流动机制,对企业引进急需紧缺的高层次、高技能人才给予一定的薪酬补贴。推动沿江各省市联合设立若干大型专业人才服务平台,完善人才需求信息发布方式,增强人才供需衔接。通过设立科技创新平台、开展合作教育、共同实施重大项目,推行“双导师制”等联合培养方式,构建创新型人才培养模式,集聚高层次人才和创新团队。
五、组织实施
长江经济带各省市要切实履行职能,加强对方案实施的组织领导,研究支持长江经济带创新驱动产业转型升级的具体措施,在有关重大改革、规划编制、政策实施、项目安排、体制创新等方面给予积极支持。各省市要按照本方案确定的任务要求,完善定期协商和工作推进机制,落实责任,制定实施方案和专项规划,抓紧推进重大项目的组织实施,对本方案落实过程中的新情况、新问题、重大布局变化等及时通报。国家发展改革委、科技部、工业和信息化部会同有关部门将加强对本实施方案的跟踪分析和指导,协调解决重大问题,做好各项工作和政策措施落实的监督检查,适时会同有关省市组织开展方案实施情况评估。

扫描二维码 关注我们
您当前的位置:
打印
关闭