卫医发〔2003〕287号《卫生部关于印发〈医疗废物分类目录〉的通知》【全文废止】
浏览量: 时间:2021-12-01 21:30:08
卫生部关于印发《医疗废物分类目录》的通知【全文废止】
卫医发〔2003〕287号
全文废止,废止依据:2021年11月25日发布的《国家卫生健康委生态环境部关于印发〈医疗废物分类目录(2021年版)〉的通知》(国卫医函〔2021〕238号)
各省、自治区、直辖市卫生厅局、环境保护局,新疆生产建设兵团卫生局、环境保护局:
根据《医疗废物管理条例》,卫生部和国家环境保护总局制定了《医疗废物分类目录》。现印发给你们,请遵照执行。
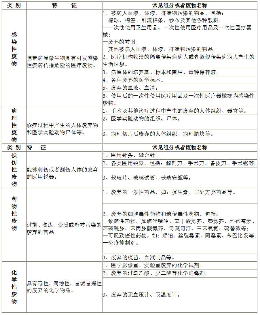
附件:医疗废物分类目录
二〇〇三年十月十日

说明:
一次性使用卫生用品是指使用一次后即丢弃的,与人体直接或者间接接触的,并为达到人体生理卫生或者卫生保健目的而使用的各种日常生活用品。
一次性使用医疗用品是指临床用于病人检查、诊断、治疗、护理的指套、手套、吸痰管、阴道窥镜、肛镜、印模托盘、治疗巾、皮肤清洁巾、擦手巾、压舌板、臀垫等接触完整粘膜、皮肤的各类一次性使用医疗、护理用品。
一次性医疗器械指《医疗器械监督管理条例》及相关配套文件所规定的用于人体的一次性仪器、设备、器具、材料等物品。
医疗卫生机构废弃的麻醉、精神、放射性、毒性等药品及其相关的废物的管理,依照有关法律、行政法规和国家有关规定、标准执行。

扫描二维码 关注我们
您当前的位置:
打印
关闭