内政发〔2016〕11号《内蒙古自治区人民政府关于调整自治区本级设定工商登记前置审批事项的决定》
浏览量: 时间:2016-02-21 23:00:05
内蒙古自治区人民政府关于调整自治区本级设定工商登记前置审批事项的决定
内政发〔2016〕11号
各盟行政公署、市人民政府,自治区各委、办、厅、局,各大企业、事业单位:
按照国务院先照后证改革工作要求,自治区人民政府决定,将4项工商登记前置审批事项改为后置审批(见附件)。
各地区、各相关部门要继续坚定不移推进行政审批制度改革,深入推进简政放权、放管结合、优化服务,推进工商注册便利化,促进市场主体持续健康发展,加强事中事后监管,不断提高政府管理科学化、规范化、法治化水平。
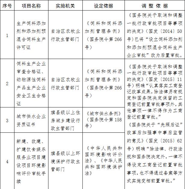
附件:自治区人民政府决定改为后置审批的工商登记前置审批事项目录(共计4项)
2016年1月22日
附件
自治区人民政府决定改为后置审批的 工商登记前置审批事项目录
(共计4项)


扫描二维码 关注我们
您当前的位置:
打印
关闭