豫政〔2014〕75号《河南省人民政府关于加快发展现代职业教育的意见》
各省辖市、省直管县(市)人民政府,省人民政府各部门:
为认真贯彻落实《国务院关于加快发展现代职业教育的决定》(国发〔2014〕19号),深入实施我省职业教育攻坚工程和全民技能振兴工程,加快发展现代职业教育,培养一大批适应我省经济社会发展需要的技术技能人才,现提出如下意见。
一、总体要求
1.指导思想。以邓小平理论、“三个代表”重要思想、科学发展观为指导,坚持以立德树人为根本,以服务发展为宗旨,以促进就业为导向,适应技术进步和生产方式变革以及社会公共服务的需要,以省部共建国家职业教育改革试验区和全国技工院校改革试验区为平台,全面深化职业教育改革,统筹发挥政府和市场的作用,以品牌示范职业院校、特色职业院校建设和部分本科院校转型发展为抓手,加快现代职业教育体系建设,大力推进产教融合、校企合作,培养一大批高素质劳动者和技术技能人才,为全面实施我省三大国家战略(国家粮食生产核心区、中原经济区、郑州航空港经济综合实验区)规划,加快实现中原崛起、河南振兴、富民强省做出新的贡献。
2.基本原则。坚持政府推动、市场引导,既要发挥政府保基本、促公平作用,又要充分发挥市场机制作用;坚持加强统筹、分类指导,统筹发展各级各类职业教育,加强行业部门对职业教育的指导;坚持服务需求、就业导向,服务经济社会发展和人的全面发展,重点提高青年就业能力;坚持产教融合、特色办学,强化校企协同育人,突出职业教育办学特色;坚持系统培养、多样成才,推进中等和高等职业教育紧密衔接,加强职业教育与普通教育沟通,搭建多元互通的人才成长“立交桥”。
3.目标任务。到2020年,形成适应发展需求、产教深度融合、中职高职衔接、职业教育与普通教育相互沟通,体现终身教育理念的现代职业教育体系。
———结构规模更加合理。保持中等职业学校和普通高中招生规模大体相当,高等职业教育规模占高等教育的一半以上。到2020年,中等职业教育在校生达到160万人,高等职业教育(含专科层次、应用技术类型本科和专业学位研究生)在校生达到130万人。从业人员继续教育达到2500万人次。
———院校布局和专业设置更加适应经济社会发展需求。调整、优化职业教育布局和专业结构,到2020年,中等职业学校和高等职业院校(以下统称职业院校)调整到500所左右,重点建设10所示范性应用技术类型本科院校、100所品牌示范职业院校和200所特色职业院校,重点建设30个左右省级品牌示范专业(群)和50个左右省级特色专业(群)。
———职业院校办学水平普遍提高。各类专业的人才培养水平大幅提升,办学条件明显改善,实训设备配置水平与技术进步要求更加适应,现代信息技术广泛应用。专兼结合的“双师型”教师队伍建设进展显著。“双师型”、一体化教师占专业课教师的比例达到70%以上;重点建设500个左右具备教学、生产、培训和鉴定等多种功能的综合实训基地,其中重点建设100个生产性实训基地;职业院校基本建成标准化数字校园;职业院校毕业生就业率分别保持在95%和90%以上。
———发展环境更加优化。现代职业教育制度基本建立,政策法规更加健全,相关标准科学规范,监管机制不断完善。引导和鼓励社会力量参与的政策更加健全。全社会人才观念显著改善,支持和参与职业教育的氛围更加浓厚。
二、加快构建现代职业教育体系
4.巩固提高中等职业教育发展水平。各地要统筹做好中等职业学校和普通高中招生工作,制定统筹发展高中阶段教育的意见,落实中等职业学校和普通高中招生规模大体相当的要求。加强中等职业学校基础能力建设,通过加大投入、资源整合、布局调整等措施,到2020年,中等职业学校办学条件基本达到国家制定的标准。
5.创新发展高等职业教育。专科层次高等职业院校要密切产学研合作,培养服务区域发展的技术技能人才,搭建产学研结合的技术推广服务平台,重点服务企业特别是中小微企业的技术研发和产品升级,加强社区教育和终身学习服务。探索发展本科层次职业教育,培养本科层次技术技能人才。建立以职业需求为导向、以实践能力培养为重点、以产学研结合为途径的专业学位研究生培养模式。原则上中等职业学校不升格为或并入高等职业院校,专科高等职业院校不升格为或并入本科高等学校,形成定位清晰、科学合理的职业教育层次结构。
6.积极引导普通本科高等学校转型发展。采取试点推动、示范引领等方式,引导一批普通本科高等学校向应用技术类型高等学校转型。到2020年,重点建设10所示范性应用技术类型本科院校,在经费投入、专业硕士学位授权点设置等方面予以倾斜支持。调整普通本科招生规模,扩大应用技术类型本科招生计划。独立学院转设为独立设置高等学校时,鼓励其定位为应用技术类型高等学校。鼓励本科高等学校与示范性高等职业学校通过合作办学、联合培养等方式培养高层次应用技术人才。应用技术类型高等学校同时招收在职优秀技术技能人才、职业院校优秀毕业生和普通高中、综合高中毕业生。建立高等学校分类体系,实行分类管理,加快建立高等学校分类设置、评价、指导、拨款制度。
7.建立职业教育内部衔接机制。加快构建从中职、专科、本科到专业学位研究生教育的技术技能人才培养体系。加强中高职衔接,推进中等和高等职业教育在培养目标、专业设置、课程体系、教学过程等方面的衔接。完善以初中为起点的五年制高职人才培养制度,开展“3+4”中职与应用技术类型本科贯通试点,探索应用技术类型本科与高职专科联合开展“3+2”本科人才培养试点。探索搭建高等职业教育与技师教育的沟通途径。
8.推动职业教育与产业布局对接。进一步调整、优化职业院校布局,建立优胜劣汰的竞争机制,通过“合并、共建、联办、划转”等方式,推动职业院校布局与产业集聚区布局紧密对接。各省辖市要统筹本区域职业院校的专业布局,调整、优化专业结构,推动专业设置和产业需求有效对接,提升专业建设与产业发展的契合度。
9.大力实施全民技能振兴工程。以职业院校、各类职业培训机构和企业为载体,健全劳动者终身职业培训体系,积极发展多种形式的继续教育。坚持“六路并进”,充分发挥人力资源社会保障、教育、农业、民政、扶贫、残联等部门优势,统筹各部门的职业培训项目和资金,深入实施全民技能振兴工程。着力建设一批综合性、多功能就业创业技能培训品牌基地,全面提升劳动者职业技能和就业创业能力。推进农民继续教育工程实施,加强涉农专业、课程和教材建设,创新农学结合模式。建立有利于全体劳动者接受职业教育和培训的灵活学习制度,服务全民学习、终身学习,推进学习型社会建设。以争创国家级、省级社区教育示范区和实验区为抓手,切实加强社区教育工作。推动职业院校社区化办学,建立社区与职业院校联动机制。
三、大力推进职业教育改革创新
10.改革职业教育办学体制。在职业院校开展股份制、混合所有制办学试点,允许以资本、知识、技术、管理等要素参与办学并享有相应权利。推动公办职业院校改革办学体制,支持公办职业院校采取集团化办学、“公办民助”等形式,吸纳行业、企业、科研院所、社会组织、个人等参与办学。探索公办和社会力量举办的职业院校相互委托管理和购买服务的机制。要落实支持政策,进一步健全政府补贴、购买服务、助学贷款、基金奖励、捐资激励等制度,落实教育、财税、土地、金融等政策,引导各类办学主体通过独资、合资、合作等多种形式举办职业教育,落实民办与公办职业院校的同等法律地位,推动公办和民办职业教育共同发展。
11.改革职业教育财政拨款方式。在公办职业院校实行按专业大类、在校生规模和就业状况核定财政拨款的办法。进一步加大职业教育专项投入,对公办职业院校实行“以补促改”,对民办及企业办职业院校实行“以奖代补”。财政拨款重点支持专业设置符合市场需求、教学质量高、就业率高、在校生规模大的职业院校。
12.改革考试招生制度。加快推进“文化素质+职业技能”考试招生制度改革,逐步建立分类考试、综合评价、多元录取的考试招生模式,完善单独招生、自主招生和技能拔尖人才免试等考试招生政策,为学生接受不同层次高等职业教育提供多种机会。较大幅度地扩大应用技术类型本科高等学校招收中职和高职专科毕业生的比例。统筹职业教育和普通教育、继续教育发展,建立学分积累与转换制度,推进学习成果互认衔接。
13.扩大职业院校办学自主权。扩大职业院校在专业设置和调整、人事管理、教师评聘、收入分配等方面的办学自主权。职业院校要完善现代职业学校制度,依法制定体现职业教育特色的章程和制度,完善治理结构,提升治理能力。建立学校、行业、企业、社区等共同参与的学校理事会或董事会。引导职业院校深化内部分配制度改革,逐步将教职工绩效工资与学校发展、所聘岗位及其个人贡献挂钩。
四、持续深化产教融合、校企合作
14.完善产教融合、校企合作机制。进一步发挥省职业教育校企合作促进委员会的作用,建立教育与产业对话协作机制,健全行业职业教育校企合作指导委员会,完善校企合作规划、合作治理、合作培养机制,搭建对话协作平台,促进职业教育与产业深度融合。建立职业院校与企业工作联系制度,职业院校要主动与企业在学生实习、专业设置与课程开发、订单式教育与就业推荐、师资交流与培训等方面开展合作。建立职业教育校企合作奖励制度,各级政府要对校企合作成绩突出的企业和职业院校给予奖励。
15.健全企业参与制度。研究制定促进校企合作办学的激励政策,鼓励行业和企业举办或参与举办职业教育,发挥企业重要办学主体作用。规模以上企业要有机构或人员组织实施职工教育培训、对接职业院校,设立学生实习和教师实践岗位。企业因接受实习生所实际发生的与取得收入有关的合理支出,按现行税收法律规定在计算应纳税所得额时扣除。各级财政采取“以奖代补”的办法,支持企业与职业院校共建兼具生产与教学功能的实训基地。对举办职业院校的企业,其办学符合职业教育发展规划要求的,各地可通过政府购买服务等方式给予支持。对职业院校自办的以服务学生实习实训为主要目的的企业或经营活动,按照国家有关规定享受税收等优惠。支持企业通过校企合作共同培养培训人才,不断提升企业价值。企业开展职业教育的情况纳入企业社会责任报告。
16.加强行业指导、评价和服务。加强行业指导能力建设,分类制定行业指导政策。充分发挥省行业职业教育校企合作指导委员会的作用,通过授权委托、购买服务等方式,把适宜行业组织承担的职责交给行业组织,给予政策支持并强化服务监管。行业组织要履行发布行业人才需求、推进校企合作、参与指导教育教学、开展质量评价等职责,建立行业人力资源需求预测和就业状况定期发布制度。深入推动职业教育集团化发展,完善现有职业教育集团的治理结构、发展机制,逐步提高各类职业院校参与率,到2020年,基本覆盖所有职业院校,初步建成10个富有活力和发挥引领作用的示范性职业教育集团。支持开展多元投资主体依法组建具有法人资格的职业教育集团改革试点工作。
17.强化职业教育的技术技能积累作用。制定多方参与的支持政策,推动政府、学校、行业、企业联动,促进技术技能积累与创新。推动职业院校与行业企业共建技术工艺和产品开发中心、实验实训平台、技能大师工作室等,成为技术技能积累与创新的重要载体。职业院校教师和学生拥有知识产权的技术开发、产品设计等成果,可依法依规在企业作价入股。
五、全面提高人才培养质量
18.加强职业道德、职业精神教育。职业教育必须坚持育人为本、德育为先,把立德树人、成人成才作为根本任务,把社会主义核心价值观融入到人才培养全过程。职业院校要根据学生毕业后主要在生产服务一线工作的特点,切实加强职业精神、职业道德、法律意识、合作意识、交流能力、学习能力、创新能力等职业素质培养,着力培养学生的诚信品质、敬业精神、责任意识,提高劳动者的综合职业素养和适应能力,培养德技双馨、身心双健的技术技能人才和高素质劳动者。
19.加强品牌示范院校、特色院校和专业、课程体系建设。深入实施职业教育品牌示范院校和特色院校建设计划,按照“省市共建、地方为主、分步推进、动态调整”的工作机制,加大投入力度,重点建设100所品牌示范职业院校和200所特色职业院校,引领、带动全省职业院校深化改革、提高质量、培育特色、打造品牌,在构建现代职业教育体系中发挥示范引领作用。
建立面向市场、优胜劣汰的专业动态调整机制,重点加强特色优势专业(群)建设。实施职业教育品牌示范专业和特色专业建设计划,重点建设300个左右品牌示范专业点和500个左右特色专业点,重点培育和打造“少林武术”、“漯河食品”、“长垣厨师”、“林州建工”、“邓州护理”、“信阳茶艺”等一批具有地方产业特色的职教知名品牌。推进专业设置、专业课程内容与职业标准相衔接,推进中等和高等职业教育培养目标、专业设置、课程体系、教学过程等方面的衔接,重点开发50个中高职衔接、特色鲜明、动态调整的专业课程体系,研发一批校企合作精品教材。全面实施素质教育,科学合理设置课程,将职业道德、人文素养教育贯穿培养全过程。实施职业教育示范性实训基地建设计划,重点建设500个左右具备教学、生产、培训和鉴定等多种功能的综合实训基地,其中重点建设100个左右生产性实训基地。
20.加强“双师型”教师队伍建设。实施职业教育“双师型”教师队伍建设计划,建设一支结构合理、素质优良、专兼结合的“双师型”教师队伍。实施省职业院校高技术技能人才引进计划,引进高技术技能人才、能工巧匠到职业院校任教。职业院校可以将编制总数的30%用于聘任高技能人才和能工巧匠作为兼职教师。修改完善职业院校教师专业技术职务评审办法。继续开展省职业教育教学专家评选工作和职业教育教学名师评审、认定工作。重点支持建设100个左右由企业、职业院校的高技能人才领衔的技能大师工作室。加强校长、教学管理和教学研究人员培训,实行五年一周期的教师全员培训制度,专业教师每两年到企业专业实践的时间累计不少于2个月。推进高水平学校和大中型企业共建“双师型”教师培养培训基地。加强职业教育科研教研队伍建设,建立健全省、市、县、校四级职业教育科研教研体系。
21.创新人才培养模式。坚持产教融合、校企合作、工学结合、知行合一,开展教学、学习、实训相融合的教育教学活动。推行项目教学、案例教学、工作过程导向教学等教学模式。加大实习实训在教学中的比重,创新顶岗实习形式,强化以育人为目标的实习实训考核评价。健全学生实习责任保险制度。积极推行“双证书”(学历证书和职业资格证书)制度。开展校企联合招生、联合培养现代学徒制试点,完善支持政策,推进校企一体化育人。在保障学生技术技能培养质量的基础上,加强文化基础教育,实现就业有能力、升学有基础。在普通初中和高中阶段学校开设职业发展规划课程。健全职业教育技能大赛制度,深入开展职业技能竞赛和素质能力比赛活动。进一步完善省级职业教育科研和职业教育教学成果奖励制度,用优秀成果引领职业教育改革创新。
22.加快推进信息化、国际交流与合作进程。实施职业教育信息化建设计划,加快推进信息化基础设施建设和优质数字教育资源开发,促进信息技术与教育教学深度融合。到2020年,全省职业院校基本建成标准化数字校园,基本实现宽带网络校校通、优质资源班班通、网络学习空间人人通。加强对教师信息技术应用能力的培训,将其作为教师评聘考核的重要标准。加强国际交流与合作,进一步吸引国外留学生来我省就读,支持职业院校引进优质教育资源,合作举办职业教育机构和实施办学项目。鼓励中外职业院校教师互派、学生互换。开展职业教育管理人员和骨干教师出国(境)研修培训。聘请国(境)外高水平专家来我省任教。
六、着力提升发展保障水平
23.完善经费稳定投入机制。各级政府要多渠道筹措资金,建立与办学规模和培养要求相适应的经费投入制度。各级财政要加大职业教育投入力度,职业教育财政投入逐年增长,重点支持职业教育品牌示范院校、特色院校和专业、实训基地、“双师型”教师队伍、信息化等建设计划实施及课程体系建设。逐步提高职业院校生均经费标准。教育费附加和地方教育附加用于职业教育的比例均不低于30%。加大县级以上政府经费统筹力度,发挥企业职工教育培训经费以及就业经费、扶贫和移民安置资金等各类资金在职业培训中的作用,提高资金使用效益。县级以上政府要建立职业教育经费绩效评价制度、审计监督公告制度、预决算公开制度。
24.健全社会力量投入的激励政策。鼓励社会力量捐资、出资兴办职业教育,拓宽办学筹资渠道。通过公益性社会团体或县级以上政府及其部门向职业院校进行捐赠的,其捐赠按照现行税收法律规定在税前扣除。完善财政贴息贷款等政策,健全民办职业院校融资机制。鼓励发展实习实训设备融资租赁业务。支持营利性职业教育机构通过金融手段和资本市场融资。企业要依法履行职工教育培训和足额提取教育培训经费的责任,一般企业按照职工工资总额的1.5%足额提取教育培训经费,从业人员技能要求高、实训耗材多、培训任务重、经济效益较好的企业可按2.5%提取,其中用于一线职工教育培训的比例不低于60%。除国家另有规定外,企业发生的职工教育经费支出,不超过工资薪金总额2.5%的部分准予扣除;超过部分,准予在以后纳税年度结转扣除。对不按规定提取和使用教育培训经费并拒不改正的企业,由县级以上政府依法收取企业应当承担的职业教育经费,统筹用于本地的职业教育。探索利用国外、境外资金发展职业教育的途径和机制。
25.完善资助政策体系。进一步健全公平公正、多元投入、规范高效的职业教育国家资助政策。实行普惠性的中等职业教育政策,从2015年秋季学期起,对各类中等职业学校全日制正式学籍在校学生全部免除学费。逐步建立职业院校助学金覆盖面和补助标准动态调整机制,加大对农林水地矿油核等专业学生的助学力度。有计划地支持集中连片特殊困难地区内限制开发和禁止开发区初中毕业生到省内外经济较发达地区接受职业教育。完善面向农民、农村转移劳动力、在职职工、失业人员、残疾人、退役士兵等接受职业教育和培训的资助补贴政策,积极推行以直补个人为主的支付办法,完善政策设计、台账管理和监督检查机制。有关部门和职业院校要切实加强资金管理,严查“双重学籍”、“虚假学籍”等问题,确保资助资金有效使用。
26.加大对农村职业教育的支持力度。服务国家粮食生产核心区建设,积极发展现代农业职业教育,重点支持涉农专业建设。建立公益性农民培养培训制度,大力培养新型职业农民。采取“以奖代补”的办法,推动有条件的城市职业院校和县(市)中等职业学校,以“结对子”的方式建立紧密、有效的合作关系,以城带乡、以强带弱,形成城乡职业院校共同发展的良好局面。以加强县级职教中心建设为重点,以争创国家级“农村职业教育和成人教育示范县”为载体,完善各级职业教育和成人教育培训网络,加快县域职业教育改革发展,提高职业教育服务新型城镇化和农业现代化协调发展的能力。
27.健全就业和用人的保障政策。认真执行就业准入制度,对从事涉及公共安全、人身健康、生命财产安全等特殊工种的劳动者,必须从取得相应学历证书或职业培训合格证书并获得相应职业资格证书的人员中录用。支持符合条件的职业院校设立职业技能鉴定所(站),修改完善职业院校开设的与国家职业标准相符合专业的合格毕业生职业技能鉴定理论免试、操作技能考核合格即可取得相应等级的职业资格证书的办法措施。各级政府要创造平等就业环境,消除城乡、行业、身份、残健、性别等一切影响平等就业的制度障碍和就业歧视;党政机关和企事业单位招用人员不得歧视职业院校毕业生。深化收入分配制度改革,促进企业提高技能人才收入水平。扩大高技能人才享受政府特殊津贴的比例。鼓励企业建立高技能人才技能职务津贴和特殊岗位津贴制度。
七、切实加强组织领导
28.落实政府职责。各级政府要切实履行发展职业教育的主要责任,着力营造制度环境、制定发展规划、改善基本办学条件、加强规范管理和监督指导等,深化重要领域和关键环节的改革,切实解决职业教育发展中的问题。政府主要领导是发展现代职业教育的第一责任人,要亲自抓、负总责。省直有关部门要有效运用总体规划、政策引导等手段以及金融、财政转移支付等杠杆,加强对职业教育发展的统筹协调和分类指导。
29.强化督导评估。要健全职业教育定期督导评估和专项督导评估制度,加强对政府及有关部门履行发展职业教育职责的督导,建立督导报告公布制度。省政府要对各省辖市、省直管县(市)政府和省直有关部门推进职业教育改革创新情况、完成省市共建品牌示范院校和特色院校任务情况、职业教育经费投入和引导社会力量办学情况等进行督导,督导评估结果作为省辖市、省直管县(市)政府年度考核的重要依据。省教育厅、人力资源社会保障厅每年要对省辖市、省直管县(市)职业院校改革创新、校企合作、教学质量等方面进行督导,督导评估结果向社会公布。省财政厅每年要对市、县级职业教育投入情况进行专项检查,检查结果向社会公布。完善职业教育质量评价制度,鼓励社会力量参与职业教育办学、管理和评价,逐步建立健全以行业、企业、非行政部门为主体的第三方评价机构,定期开展职业院校人才培养水平和教学质量评估工作。
30.营造良好环境。大力宣传高素质劳动者和技术技能人才的先进事迹和重要贡献,引导全社会确立尊重劳动、尊重知识、尊重技术、尊重创新的观念,弘扬“劳动光荣、技能宝贵、创造伟大”的时代风尚,营造“崇尚一技之长、不唯学历凭能力”的社会氛围,提高职业教育社会影响力和吸引力。
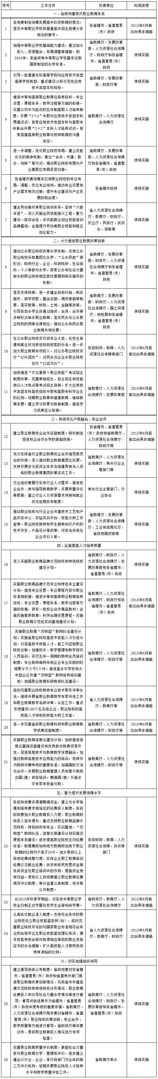
附件:重点任务分工及进度安排表
河南省人民政府
2014年9月24日
附件:重点任务分工及进度安排表


扫描二维码 关注我们
本文链接://m.0798ci.com/law/7692.html
本文关键词: 豫政〔2014〕75号, 河南省, 加快发展, 现代职业教育, 意见
您当前的位置:
打印
关闭