《风暴潮、海浪、海啸和海冰灾害应急预案》2015年修订版(全文)
沿海各省、自治区、直辖市及计划单列市海洋厅(局),国家海洋局属各单位、机关各部门:
为进一步提高海洋灾害应对工作的科学性和可操作性,我局根据近年来取得的应急工作实际经验,对《风暴潮、海浪、海啸和海冰灾害应急预案》进行了修订,现印发你们,请遵照执行。
国家海洋局
2015年5月28日
1 总则
1.1 目的
依据《中华人民共和国突发事件应对法》和《海洋观测预报管理条例》,为履行海洋部门的海洋灾害预警和海洋灾害应急处置职责,保障人民生命和财产安全,特制定本预案。
1.2 适用范围
本预案适用于国家海洋局及其所属相关单位针对影响我国管辖海域的风暴潮、海浪、海啸和海冰灾害,开展的应急观测、预警、灾情调查报送等工作。
本预案可作为沿海省、自治区、直辖市及计划单列市海洋部门制定当地应急预案、开展海洋灾害应急响应工作的参考。
2 应急组织体系职责
国家海洋局承担风暴潮、海浪、海啸和海冰灾害应急任务的部门和局属单位分工如下:
2.1 国家海洋局办公室(以下简称局办公室)
在应急响应启动期间,负责局机关24小时应急值守,与国务院及其相关部门、局属单位的应急信息收发和承转;向国务院上报有关海洋灾害应急处置工作的《海洋局值班信息》,在发生社会影响巨大的海洋灾害时,与中央媒体联系,正确引导媒体报道和公众舆论。
2.2 国家海洋局预报减灾司(以下简称局减灾司)
负责风暴潮、海浪、海啸和海冰灾害应急预案的修订和完善;组织建立海洋灾害观测预警体系;组织研判应急响应级别,开展行政部署;监督管理应急期间的海洋观测、预警和灾害调查评估工作;组织开展Ⅰ级应急响应的海洋灾害调查评估工作。
2.3 国家海洋局国际合作司(以下简称局国际司)
负责组织协调与香港、澳门和台湾地区的海啸灾害应急响应联络和信息沟通。
2.4 国家海洋局各分局(以下简称各分局)
监督指导本海区应急期间的海洋观测、预警和灾害调查工作;组织所辖中心站和海洋站开展应急观测;组织所辖预报机构发布本海区的海洋灾害警报,为海区内相关政府和企事业单位提供海洋灾害应急决策服务和业务咨询;开展本海区海洋灾害调查评估工作。
2.5 国家海洋环境预报中心(国家海洋局海啸预警中心,以下简称预报中心)
参与研判应急响应级别;牵头开展全国海洋灾害预警业务,发布全国海洋灾害预警报,组织海洋灾害应急预警报会商,向国务院有关部门、军方有关单位和大型央企提供海洋灾害应急决策服务和业务咨询。
2.6 国家海洋局海洋减灾中心(以下简称减灾中心)
参与研判应急响应级别;牵头开展海洋灾情调查评估业务;负责海洋灾情统计并制作灾情分析产品;开展海洋减灾决策服务和业务咨询。
2.7 国家海洋环境监测中心(以下简称监测中心)
负责鲅鱼圈岸基测冰雷达站运行管理,开展海冰观测,并提供海冰灾害发生期间的雷达观测分析处理资料。
2.8 国家卫星海洋应用中心(以下简称卫星中心)
负责向国家、海区和省级海洋预报机构提供海洋灾害发生期间的卫星遥感分析处理实时资料。
3 风暴潮、海浪、海啸和海冰灾害应急响应标准
3.1 Ⅰ级海洋灾害应急响应
出现下列情况之一时,国家海洋局将启动Ⅰ级应急响应:
(1)预报中心发布风暴潮灾害红色警报。
(2)预报中心针对我国近岸海域发布海浪灾害红色警报。
(3)预报中心发布海啸灾害橙色及以上级别警报。
(4)预报中心针对渤黄海海域连续2天发布海冰灾害红色警报,且预计未来3天预警海域内冰情会持续发展,海冰灾害警报级别将维持;海冰灾害已经或者预计对海上油气生产作业、海上航运、水产养殖等造成重大影响。
3.2 Ⅱ级海洋灾害应急响应
出现下列情况之一时,国家海洋局将启动Ⅱ级应急响应:
(1)预报中心发布风暴潮灾害橙色警报。
(2)预报中心针对我国近岸海域发布海浪灾害橙色警报,或针对我国近海海域发布海浪灾害红色警报。
(3)预报中心发布海啸灾害黄色警报。
(4)预报中心针对渤黄海海域连续2天发布海冰灾害橙色警报,且预计未来3天预警海域内冰情会持续发展,海冰灾害警报级别将维持或升级;海冰灾害已经或者预计对海上油气生产作业、海上航运、水产养殖等造成重大影响。
3.3 Ⅲ级海洋灾害急响应
出现下列情况之一时,国家海洋局将启动Ⅲ级应急响应:
(1)预报中心发布风暴潮灾害黄色警报。
(2)预报中心针对我国近岸海域发布海浪灾害黄色警报;或针对我国近海海域发布海浪灾害橙色警报。
(3)预报中心针对渤黄海海域连续2天发布海冰灾害黄色警报,且预计未来3天预警海域内冰情会持续发展,海冰灾害警报级别将维持或升级;海冰灾害已经或者预计对海上油气生产作业、海上航运、水产养殖等造成较大影响。
3.4 Ⅳ级海洋灾害急响应
出现下列情况之一时,国家海洋局将启动Ⅳ级应急响应:
(1)预报中心发布风暴潮灾害蓝色警报。
(2)预报中心针对我国近岸海域发布海浪蓝色警报,或针对我国近海海域发布海浪灾害蓝色、黄色警报。
(3)预报中心针对渤黄海海域连续2天发布海冰蓝色警报,且预计未来3天预警海域内冰情会持续发展,海冰灾害警报级别将维持或升级;海冰灾害已经或者预计对海上油气生产作业、海上航运、水产养殖等造成一定影响。
3.5 应急响应启动标准简表(各类警报均以预报中心发布为准)

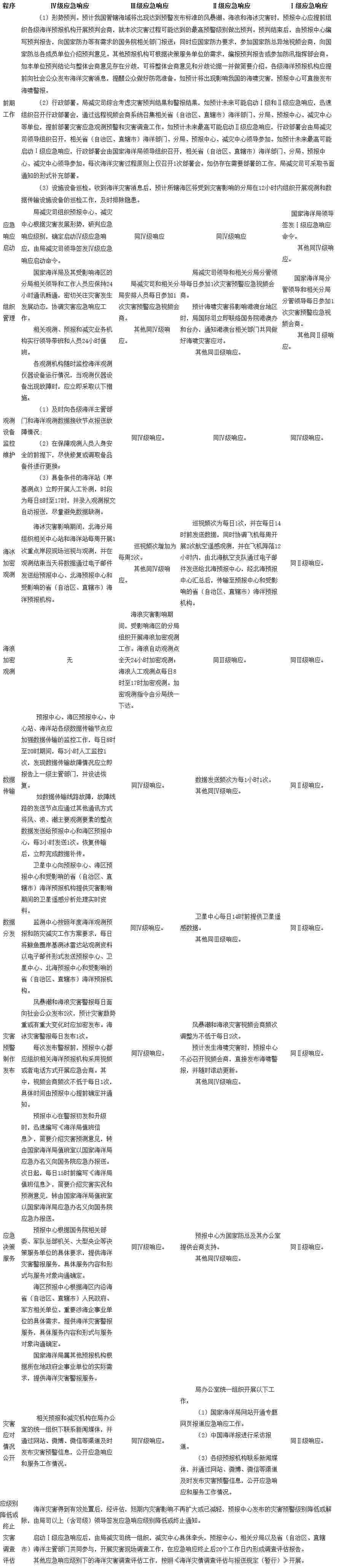
4 应急响应程序
4.1应急响应启动前期工作
4.1.1形势预判
预计我国管辖海域将出现达到预警发布标准的风暴潮、海浪和海冰灾害时,预报中心应提前组织各级海洋预报机构开展预判会商,就本次灾害过程可能达到的最高预警级别做出预判。预判结束后,由预报中心编写预判报告,向国家防办等有需求的国务院相关部门报送;同时应国家防办要求,参加国家防总异地视频会商,向国家防总各成员单位介绍预判意见。其他预报机构可根据决策服务单位的需求,编报预判报告或参加防汛指挥部会商。如本单位预判结论与整体会商意见存在分歧,可将整体会商意见和分歧论据一并做简要介绍。
各级海洋预报机构应提前向社会公众发布海洋灾害消息,提醒公众做好防范准备。
如预计将出现影响我国的海啸灾害,预报中心可直接发布海啸警报,不必组织预判会商。
4.1.2 行政部署
局减灾司综合考虑灾害预判结果和警报结果,如预计未来可能启动Ⅰ级和Ⅱ级应急响应,迅速组织召开行政部署会,通过远程视频会商系统召集相关省(自治区、直辖市)海洋部门、分局、预报中心、减灾中心等单位,提前部署灾害应急观测预警灾害调查工作。
如预计未来最高可能启动Ⅱ级应急响应,行政部署会由局减灾司领导组织召开,相关省(自治区、直辖市)海洋部门、分局、预报中心、减灾中心领导参加。
如预计未来最高可能启动Ι级应急响应,行政部署会由国家海洋局领导组织召开,相关省(自治区、直辖市)海洋部门、分局、预报中心、减灾中心领导参加。
每次海洋灾害过程原则上仅召开1次部署会。如仍存在需要部署的工作,局减灾司可采取书面通知的形式补充部署。
4.1.3 设施设备巡检
收到海洋灾害消息后,预计所辖海区将受到灾害影响的分局在12小时内组织开展观测和数据传输设施设备的巡检工作,及时排除隐患。
4.2 Ⅰ级应急响应
4.2.1 应急响应启动
局减灾司组织预报中心、减灾中心根据灾害发展形势,研判应急响应级别,确定启动Ⅰ级应急响应,由国家海洋局领导签发Ⅰ级应急响应启动命令。
4.2.2 组织管理
国家海洋局及受影响海区的分局相关领导和工作人员应保持24小时通讯畅通,密切关注灾害发生发展动态,协调灾害应急响应工作。国家海洋局分管领导和相关分局的分管领导每日参加1次灾害预警应急视频会商。
相关观测、预报和减灾业务机构实行领导带班和人员24小时值班。
预计海啸灾害将影响港澳台地区时,局国际司立即联络国务院港澳办和国务院台办,通知港澳台相关部门共同做好海啸灾害应对工作。
4.2.3 观测设备监控维护
各观测机构随时监控海洋观测仪器设备运行情况,当仪器设备出现故障时,应立即采取以下措施:
(1)及时向各级海洋主管部门和观测数据接收节点报送故障情况;
(2)在保障观测人员人身安全的前提下,尽快修复或调取备品备件进行更换;
(3)具备条件的海洋站(岸基测点)立刻开展人工补测,时段为每日8时至17时,并录入观测报文自动报送,尽量避免数据缺测。
4.2.4 应急加密观测
海浪灾害影响期间,受影响海区的分局组织开展海浪加密观测工作。海浪自动观测点全天24小时加密观测;海浪人工观测点每日8时至17时加密观测。加密观测指令由分局统一下达。
海冰灾害影响期间,北海分局组织相关中心站和海洋站每日开展1次重点岸段现场巡视与观测,并在每日14时前将数据通过电子邮件发送预报中心和受影响的省(自治区、直辖市)海洋预报机构;同时协调飞机每周开展2次航空遥感观测,并在飞机降落12小时内,由北海航空支队通过电子邮件传输至北海预报中心,经北海预报中心汇总后,传输至预报中心和受影响的省(自治区、直辖市)海洋预报机构。
海啸灾害影响期间,预报中心利用全球地震监测预警系统密切监视地震、海啸发生发展动态,并及时从中国地震台网中心、太平洋海啸警报中心、西北太平洋海啸预警中心获取海啸预警信息。
4.2.5 数据传输与分发
预报中心、海区预报中心、中心站、海洋站各级数据传输节点应加强数据传输的监控工作,每日8时至20时期间,每3小时人工监控1次,发现观测数据传输故障情况应立即报告上一级主管部门,并设法恢复。数据传输中断期间,数据传输故障线路的发送节点应通过其他通讯方式将风、浪、潮主要观测要素的整点数据发送给预报中心和海区预报中心,每1小时发送1次。恢复传输后,立即完成数据补传。
卫星中心每日向预报中心、海区预报中心和受影响的省(自治区、直辖市)海洋预报机构提供灾害影响期间的卫星遥感分析处理实时资料。
监测中心按照年度海洋观测预报和防灾减灾工作方案要求,每日将鲅鱼圈岸基测冰雷达站观测资料以电子邮件形式发送预报中心、卫星中心、北海预报中心和受影响的省(自治区、直辖市)海洋预报机构。
4.2.6 灾害预警制作与发布
风暴潮和海浪灾害警报每日面向社会公众至少发布2次,预计灾害趋势加重或有重大变化时应加密发布。海冰灾害警报每日发布1次,海啸灾害警报可随时滚动更新。
每次发布警报前,预报中心应组织各级海洋预报部门利用视频或者电话方式开展应急会商,其中,风暴潮和海浪灾害视频会商频次不低于每日2次,海冰灾害每日安排1次视频会商,具体时间由预报中心提前确定通知。
预计发生海啸灾害时,预报中心不必召开视频会商,直接发布海啸预警。
4.2.7 决策服务
预报中心在警报初发和升级时,迅速编写《海洋局值班信息》,简要介绍灾害预测意见,转由国家海洋局值班室以国家海洋局应急办名义向国务院应急办报送。次日起,每日15时前编写《海洋局值班信息》,简要介绍灾害实况和预测意见,转由国家海洋局值班室以国家海洋局应急办名义向国务院应急办报送。
预报中心为国家防总及其办公室提供会商支持,根据国务院相关部委、军队总部机关、大型央企等决策服务单位的具体要求,提供海洋灾害警报服务,具体服务内容和形式与服务对象沟通确定。
海区预报中心根据海区内沿海省(自治区、直辖市)人民政府、军方相关单位、重要涉海企事业单位的具体需求,提供海洋灾害警报服务,具体服务内容和形式与服务对象沟通确定。
国家海洋局属其他预报机构根据所在地政府和企事业单位的实际需求,提供海洋灾害警报服务。
如本单位警报结论与整体会商意见存在分歧,预报机构在提供决策服务时,可将整体会商意见和分歧论据一并介绍。
4.2.8 灾害应对情况公开
局办公室统一组织开展如下工作:
(1)国家海洋局网站开通专题网页报道应急响应工作。
(2)中国海洋报进行采访报道。
(3)相关预报和减灾机构联系新闻媒体,并通过网站、微博、微信等渠道及时发布灾害预警信息,公开应急响应和服务工作情况。
4.3 Ⅱ级应急响应
4.3.1 应急响应启动
局减灾司组织预报中心、减灾中心根据灾害发展形势,研判应急响应级别,确定启动Ⅱ级应急响应,由局减灾司领导签发Ⅱ级应急响应启动命令。
4.3.2 组织管理
国家海洋局及受影响海区的分局相关领导和工作人员应保持24小时通讯畅通,密切关注灾害发生发展动态,协调灾害应急响应工作。局减灾司领导和分局分管领导每日参加1次灾害预警应急视频会商。
相关观测、预报和减灾业务机构实行领导带班和人员24小时值班。
预计海啸灾害将影响港澳台地区,局国际司立即联络国务院港澳办和台办,通知港澳台相关部门共同做好海啸灾害应对工作。
4.3.3 观测设备监控维护
各观测机构随时监控海洋观测仪器设备运行情况当观测仪器设备出现故障时,应立即采取以下措施:
(1)及时向各级海洋主管部门和海洋观测数据接收节点报送故障情况;
(2)在保障观测人员人身安全的前提下,尽快修复或调取备品备件进行更换;
(3)具备条件的海洋站(岸基测点)立即开展人工补测,时段为每日8时至7时,并录入观测报文自动报送,尽量避免数据缺测。
4.3.4 应急加密观测
海浪灾害影响期间,受影响海区的分局组织开展海浪加密观测工作。海浪自动观测点全天24小时加密观测;海浪人工观测点每日8时至17时加密观测。加密观测指令由分局统一下达。
海冰灾害影响期间,北海分局组织相关中心站和海洋站每日开展1次重点岸段现场巡视与观测,并在每日14时前将数据通过电子邮件发送预报中心和受影响的省(自治区、直辖市)海洋预报机构;同时协调飞机每周开展2次航空遥感观测,并在飞机降落12小时内,由北海航空支队通过电子邮件传输至北海预报中心,经北海预报中心汇总后,传输至预报中心和受影响的省(自治区、直辖市)海洋预报机构。
当因海啸灾害启动Ⅱ级应急响应时,预报中心利用全球地震监测预警系统密切监视地震、海啸发生发展动态,并及时从中国地震台网中心、太平洋海啸警报中心、西北太平洋海啸预警中心获取海啸预警信息。
4.3.5 数据传输与分发
预报中心、海区预报中心、中心站、海洋站各级数据传输节点应加强数据传输的监控工作,每日8时至20时期间,每3小时人工监控1次,发现观测数据传输故障情况应立即报告上一级主管部门,并设法恢复。数据传输中断期间,数据传输故障线路的发送节点应通过其他通讯方式将风、浪、潮主要观测要素的整点数据发送给预报中心和海区预报中心,每1小时发送1次。恢复传输后,立即完成数据补传。
卫星中心每日向预报中心、海区预报中心和受影响的省(自治区、直辖市)海洋预报机构提供灾害影响期间的卫星遥感分析处理实时资料。
监测中心按照年度海洋观测预报和防灾减灾工作方案要求,每日将鲅鱼圈岸基测冰雷达站观测资料以电子邮件形式发送预报中心、卫星中心、北海预报中心和受影响的省(自治区、直辖市)海洋预报机构。
4.3.6 灾害预警制作与发布
风暴潮和海浪害警报每日面向社会公众至少发布2次,预计灾害趋势加重或有重大变化时应加密发布。海冰灾害警报每日发布1次,海啸灾害警报可随时滚动更新。
每次发布警报前,预报中心应组织各级海洋预报部门利用视频或者电话方式开展应急会商。其中,风暴潮和海浪灾害视频会商频次不低于每日2次,海冰灾害每日安排1次视频会商,具体时间由预报心提前确定并通知。
预计发生海啸灾害时,预报中心不必召开视频会商,直接发布海啸预警。
4.3.7 决策服务
预报中心在警报初发和升级时,迅速编写《海洋局值班信息》,简要介绍灾害预测意见,转由国家海洋局值班室以国家海洋局应急办名义向国务院应急办报送。次日起,每日15时前编写《海洋局值班信息》,简要介绍灾害实况和预测意见,转由国家海洋局值班室以国家海洋局应急办名义向国务院应急办报送。
预报中心为国家防总及其办公室提供会商支持,根据国务院相关部委、军队总部机关、大型央企等决策服务单位的具体要求,提供海洋灾害警报服务,具体服务内容和形式与服务对象沟通确定。
海区预报中心根据海区内沿海省(自治区、直辖市)人民政府、军方相关单位、重要涉海企事业单位的具体需求,提供海洋灾害警报服务,具体服务内容和形式与服务对象沟通确定。
国家海洋局属其他预报机构根据所在地政府和企事业单位的实际需求,提供海洋灾害警报服务。
如本单位警报结论与整体会商意见存在分歧,预报机构在提供决策服务时,可将整体会商意见和分歧论据一并介绍。
4.3.8 灾害应对情况公开
局办公室统一组织开展如下工作:
(1)国家海洋局网站开通专题网页报道应急响应工作。
(2)中国海洋报进行采访报道。
(3)各级预报机构联系新闻媒体,并通过网站、微博、微信等渠道及时发布灾害预警信息,公开应急响应和服务工作情况。
4.4 Ⅲ级应急响应
4.4.1 应急响应启动
局减灾司组织预报中心、减灾中心根据灾害发展形势,研判应急响应级别,确定启动Ⅲ级应急响应,由局减灾司领导签发Ⅲ级应急响应启动命令。
4.4.2 组织管理
国家海洋局及受影响海区的分局相关领导和工作人员保持24小时通讯畅通,密切关注灾害发生发展动态,协调灾害应急响应工作,同时安排人员每日参加次灾害预警应急视频会商。
相关观测、预报和减灾业务机构实行领导带班和人员24小时值班。
4.4.3 观测设备监控维护
各观测机构随时监控海洋观测仪器设备运行情况,当观测仪器设备出现故障时,应立即采取以下措施:
(1)及时向各级海洋主管部门和海洋观测数据接收节点报送故障情况;
(2)在保障观测人员人身安全的前提下,尽快修复或调取备品备件进行更换;
(3)具备条件的海洋站(岸基测点)立即开展人工补测,时段为每日8时至17时,并录入观测报文自动报送,尽量避免数据缺测。
4.4.4 应急加密观测
海浪灾害影响期间,受影响海区的分局组织开展海浪加密观测工作。海浪自动观测点全天24小时加密观测;海浪人工观测点每日8时至17时加密观测。加密观测指令由分局统一下达。
海冰灾害影响期间,北海分局组织相关中心站和海洋站每周开展2次重点岸段现场巡视与观测,并在观测结束当天将观测数据通过电子邮件发送给预报中心和受影响的省(自治区、直辖市)海洋预报机构。
4.4.5 数据传输与分发
预报中心、海区预报中心、中心站、海洋站各级数据传输节点应加强数据传输的监控工作,每日8时至20时期间,每3小时人工监控1次,发现数据传输故障情况应立即报告上一级主管部门,并设法恢复。如数据传输线路故障,故障线路的发送节点应通过其他通讯方式将风、浪、潮主要观测要素的整点数据发送预报中心和海区预报中心,每3小时发送1次。恢复传输后,立即完成数据补传。
卫星中心每日向预报中心、海区预报中心和受影响的省(自治区、直辖市)海洋预报机构提供灾害影响期间的卫星遥感分析处理实时资料。
监测中心按照年度海洋观测预报和防灾减灾工作方案要求,每日将鲅鱼圈岸基测冰雷达站观测资料以电子邮件形式发送预报中心、卫星中心、北海预报中心和受影响的省(自治区、直辖市)海洋预报机构。
4.4.6 灾害预警制作与发布
风暴潮和海浪灾害警报每日面向社会公众发布2次,预计灾害趋势加重或有重大变化时应加密发布。海冰灾害警报每日发布1次。
每次发布警报前,预报中心都应组织相关海洋预报机构利用视频或者电话方式开展应急会商。其中,每日开展视频会商的次数不少于1次,具体时间由预报中心提前确定并通知。
4.4.7 决策服务
预报中心在警报初发和升级时,迅速编写《海洋局值班信息》,简要介绍灾害预测意见,转由国家海洋局值班室以国家海洋局应急办名义向国务院应急办报送。次日起,每日15时前编写《海洋局值班信息》,简要介绍灾害实况和预测意见,转由国家海洋局值班室以国家海洋局应急办名义向国务院应急办报送。
预报中心根据国务院相关部委、军队总部机关、大型央企等决策服务单位的具体要求,提供海洋灾害警报服务,具体服务内容和形式与服务对象沟通确定。
海区预报中心根据海区内沿海省(自治区、直辖市)人民政府、军方相关单位、重要涉海企事业单位的具体需求,提供海洋灾害警报服务,具体服务内容和形式与服务对象沟通确定。
国家海洋局属其他预报机构根据所在地政府和企事业单位的实际需求,提供海洋灾害警报服务。
如本单位警报结论与整体会商意见存在分歧,预报机构在提供决策服务时,可将整体会商意见和分歧论据一并介绍。
4.4.8 灾害应对情况公开
各预报减灾机构在局办公室的统一组织下联系新闻媒体,并通过网站、微博、微信等渠道及时发布灾害预警信息,公开应急响应和服务工作情况。
4.5 Ⅳ级应急响应
4.5.1 应急响应启动
局减灾司组织预报中心、减灾中心根据灾害发展形势,研判应急响应级别,确定启动Ⅳ级应急响应,由局减灾司领导签发Ⅳ级应急响应启动命令。
4.5.2 组织管理
国家海洋局及其受影响海区的分局相关领导和工作人员应保持24小时通讯畅通,密切关注灾害发生发展动,协调灾害应急响应工作。
相关观测、预报和减灾业务机构实行领导带班和人员24小时值班。
4.5.3 观测设备监控维护
各观测机构随时监控海观测仪器设备运行情况,当观测仪器设备出现故障时,应立即采取以下措施:
(1)及时向各级海洋主管部门和海洋观测数据接收节点报送故障情况;
(2)在保障观测人员人身安全的前提下,尽快修复或调取备品备件进行更换;
(3)具备条件的海洋站(岸基测点)立即开展人工补测,时段为每日8时至17时,并录入观测报文自动报送,尽量避免数据缺测。
4.5.4 应急加密观测
海冰灾害影响期间,北海分局组织相关中心站和海洋站每周开展1次重点岸段现场巡视与观测,并在观测结束当天将数据通过电子邮件发送预报中心、北海预报中心和受影响的省(自治区、直辖市)海洋预报机构。
4.5.5 数据传输与分发
预报中心、海区预报中心、中心站、海洋站各级数据传输节点应加强数据传输的监控工作,每日8时至20时期间,每3小时人工监控1次,发现数据传输故障情况应立即报告上一级主管部门,并设法恢复。如数据传输线路故障,故障线路的发送节点应通过其他通讯方式将风、浪、潮主要观测要素的整点数据发送给预报中心和海区预报中心,每3小时发送1次。恢复传输后,立即完成数据补传。
卫星中心每日向预报中心、海区预报中心和受影响的省(自治区、直辖市)海洋预报机构供灾害影响期间的卫星遥感分析处理实时资料。
监测中心按照年度海洋观测预报和防灾减灾工作方案要求,每日将鲅鱼圈岸基测冰雷达站观测资料以电子邮件形式发送预报中心、卫星中心、北海预报中心和影响的省(自治区、直辖市)海洋预报机构。
4.5.6 灾害预警制作与发布
风暴潮和海浪灾害警报每日面向社会公众发布2次,预计灾害趋势重或有重大变化时应加密发布。海冰灾害警报每日发布1次。
每次发布警报前,预报中心都应组织相关海洋预报机构采取视频或者电话方式开展应急会商。其中,视频会商频次不低于每日1次,具体时间由预报中心提前确定并通知。
4.5.7 决策服务
预报中心在警报初发和升级时,迅速编写《海洋局值班信息》,简要介绍灾害预测意见,转由国家海洋局值班室以国家海洋局应急办名义向国务院应急办报送。次日起,每日15时前编写《海洋局值班信息》,简要介绍灾害实况和预测意见,转由国家海洋局值班室以国家海洋局应急办名义向国务院应急办报送。
预报中心根据国务院相关部委、军队总部机关、大型央企等决策服务单位的具体要求,提供海洋灾害警报服务,具体服务内容和形式与服务对象沟通确定。
海区预报中心根据海区内沿海省(自治区、直辖市)人民政府、军方相关单位、重要涉海企事业单位的具体需求,提供海洋灾害警报服务,具体服务内容和形式与服务对象沟通确定。
国家海洋局属其他预报机构根据所在地政府和企事业单位的实际需求,提供海洋灾害警报服务。
如本单位警报结论与整体会商意见存在分歧,预报机构在提供决策服务时,可将整体会商意见和分歧论据一并介绍。
4.5.8 灾害应对情况公开
各预报减灾机构在局办公室的统一组织下联系新闻媒体,并通过网站、微博、微信等渠道及时发布灾害预警信息,公开应急响应和服务工作情况。
4.6 应急响应级别降低或终止
海洋灾害得到有效处置后,经评估,短期内灾害影响不再扩大或已减轻,预报中心发布的灾害预警级别降低或解除,由局司以上(含司级)领导签发应急响应级别降低或终止通知。
4.7灾害调查评估
启动Ⅰ级应急响应后,由局减灾司统一组织,减灾中心具体牵头,预报中心、相关分局以及省(自治区、直辖市)海洋主管部门共同参与,开展灾害现场调查工作,在应急响应终止后20个工作日内形成调查评估报告。
其他应急响应级别下的海洋灾害调查评估工作,按照《海洋灾情调查评估与报送规定(暂行)》开展。
4.8 应急响应程序简表

5 工作总结
风暴潮、海浪、海啸、海冰灾害Ⅰ级、Ⅱ级应急响应终止后,参与灾害应急响应的各省(自治区、直辖市)海洋部门和国家海洋局所属相关单位立即开展灾害应对工作总结,回顾本次灾害应急管理和观测预警服务工作情况,于海洋灾害警报解除后2个工作日内将工作总结报局减灾司。
6 保障措施
国家海洋局属相关单位,局机关相关部门应当落实风暴潮、海浪、海冰和海啸应急响应责任制,明确应急岗位职责和责任人,建立健全应急响应机制,采取切实必要措施保障应急工作开展。
7 预案管理
本预案由国家海洋局制定并负责解释。
各分局、预报中心、减灾中心、监测中心根据本预案,制定本单位执行预案,并向国家海洋局备案。沿海各省(自治区、直辖市)海洋行政主管部门参照本预案,组织制定本省(自治区、直辖市)的海洋灾害应急预案,并向国家海洋局备案。
本预案自发布之日起实施。

扫描二维码 关注我们
您当前的位置:
打印
关闭