国务院令第599号《电力安全事故应急处置和调查处理条例》(全文)
中华人民共和国国务院令第599号
《电力安全事故应急处置和调查处理条例》已经2011年6月15日国务院第159次常务会议通过,现予公布,自2011年9月1日起施行。
总 理 温家宝
二○一一年七月七日
第一章 总 则
第一条 为了加强电力安全事故的应急处置工作,规范电力安全事故的调查处理,控制、减轻和消除电力安全事故损害,制定本条例。
第二条 本条例所称电力安全事故,是指电力生产或者电网运行过程中发生的影响电力系统安全稳定运行或者影响电力正常供应的事故(包括热电厂发生的影响热力正常供应的事故)。
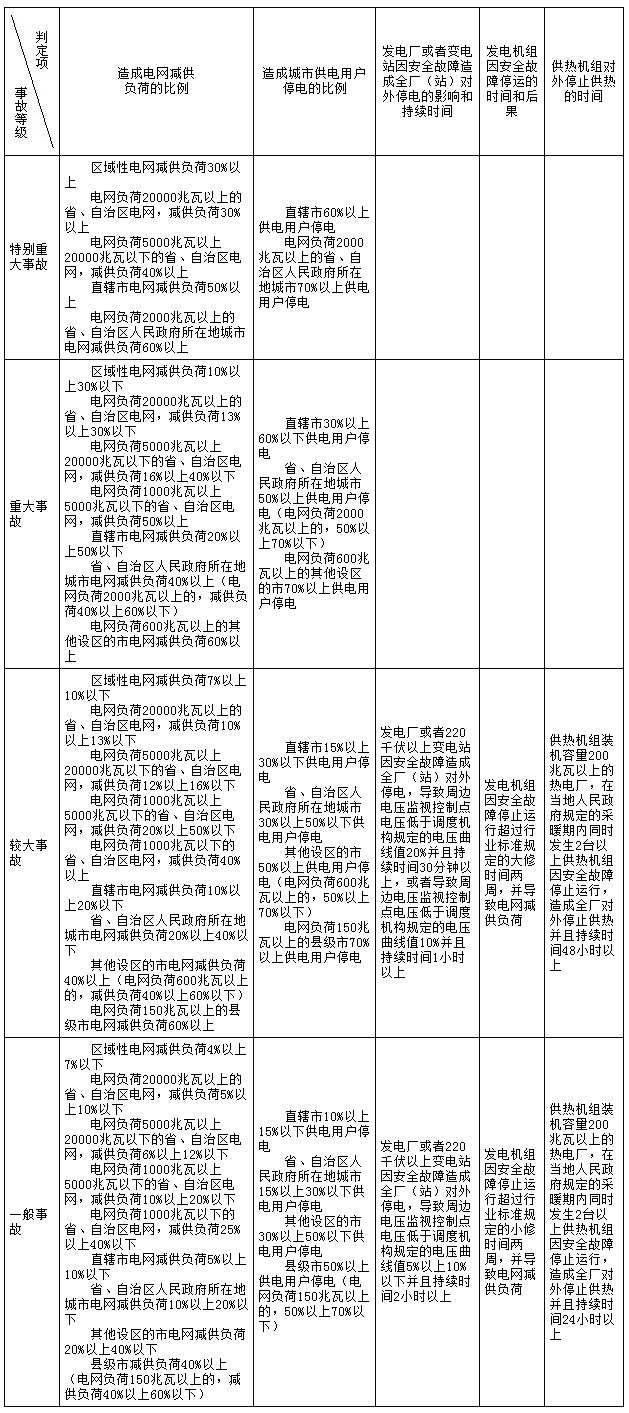
第三条 根据电力安全事故(以下简称事故)影响电力系统安全稳定运行或者影响电力(热力)正常供应的程度,事故分为特别重大事故、重大事故、较大事故和一般事故。事故等级划分标准由本条例附表列示。事故等级划分标准的部分项目需要调整的,由国务院电力监管机构提出方案,报国务院批准。
由独立的或者通过单一输电线路与外省连接的省级电网供电的省级人民政府所在地城市,以及由单一输电线路或者单一变电站供电的其他设区的市、县级市,其电网减供负荷或者造成供电用户停电的事故等级划分标准,由国务院电力监管机构另行制定,报国务院批准。
第四条 国务院电力监管机构应当加强电力安全监督管理,依法建立健全事故应急处置和调查处理的各项制度,组织或者参与事故的调查处理。
国务院电力监管机构、国务院能源主管部门和国务院其他有关部门、地方人民政府及有关部门按照国家规定的权限和程序,组织、协调、参与事故的应急处置工作。
第五条 电力企业、电力用户以及其他有关单位和个人,应当遵守电力安全管理规定,落实事故预防措施,防止和避免事故发生。
县级以上地方人民政府有关部门确定的重要电力用户,应当按照国务院电力监管机构的规定配置自备应急电源,并加强安全使用管理。
第六条 事故发生后,电力企业和其他有关单位应当按照规定及时、准确报告事故情况,开展应急处置工作,防止事故扩大,减轻事故损害。电力企业应当尽快恢复电力生产、电网运行和电力(热力)正常供应。
第七条 任何单位和个人不得阻挠和干涉对事故的报告、应急处置和依法调查处理。
第二章 事故报告
第八条 事故发生后,事故现场有关人员应当立即向发电厂、变电站运行值班人员、电力调度机构值班人员或者本企业现场负责人报告。有关人员接到报告后,应当立即向上一级电力调度机构和本企业负责人报告。本企业负责人接到报告后,应当立即向国务院电力监管机构设在当地的派出机构(以下称事故发生地电力监管机构)、县级以上人民政府安全生产监督管理部门报告;热电厂事故影响热力正常供应的,还应当向供热管理部门报告;事故涉及水电厂(站)大坝安全的,还应当同时向有管辖权的水行政主管部门或者流域管理机构报告。
电力企业及其有关人员不得迟报、漏报或者瞒报、谎报事故情况。
第九条 事故发生地电力监管机构接到事故报告后,应当立即核实有关情况,向国务院电力监管机构报告;事故造成供电用户停电的,应当同时通报事故发生地县级以上地方人民政府。
对特别重大事故、重大事故,国务院电力监管机构接到事故报告后应当立即报告国务院,并通报国务院安全生产监督管理部门、国务院能源主管部门等有关部门。
第十条 事故报告应当包括下列内容:
(一)事故发生的时间、地点(区域)以及事故发生单位;
(二)已知的电力设备、设施损坏情况,停运的发电(供热)机组数量、电网减供负荷或者发电厂减少出力的数值、停电(停热)范围;
(三)事故原因的初步判断;
(四)事故发生后采取的措施、电网运行方式、发电机组运行状况以及事故控制情况;
(五)其他应当报告的情况。
事故报告后出现新情况的,应当及时补报。
第十一条 事故发生后,有关单位和人员应当妥善保护事故现场以及工作日志、工作票、操作票等相关材料,及时保存故障录波图、电力调度数据、发电机组运行数据和输变电设备运行数据等相关资料,并在事故调查组成立后将相关材料、资料移交事故调查组。
因抢救人员或者采取恢复电力生产、电网运行和电力供应等紧急措施,需要改变事故现场、移动电力设备的,应当作出标记、绘制现场简图,妥善保存重要痕迹、物证,并作出书面记录。
任何单位和个人不得故意破坏事故现场,不得伪造、隐匿或者毁灭相关证据。
第三章 事故应急处置
第十二条 国务院电力监管机构依照《中华人民共和国突发事件应对法》和《国家突发公共事件总体应急预案》,组织编制国家处置电网大面积停电事件应急预案,报国务院批准。
有关地方人民政府应当依照法律、行政法规和国家处置电网大面积停电事件应急预案,组织制定本行政区域处置电网大面积停电事件应急预案。
处置电网大面积停电事件应急预案应当对应急组织指挥体系及职责,应急处置的各项措施,以及人员、资金、物资、技术等应急保障作出具体规定。
第十三条 电力企业应当按照国家有关规定,制定本企业事故应急预案。
电力监管机构应当指导电力企业加强电力应急救援队伍建设,完善应急物资储备制度。
第十四条 事故发生后,有关电力企业应当立即采取相应的紧急处置措施,控制事故范围,防止发生电网系统性崩溃和瓦解;事故危及人身和设备安全的,发电厂、变电站运行值班人员可以按照有关规定,立即采取停运发电机组和输变电设备等紧急处置措施。
事故造成电力设备、设施损坏的,有关电力企业应当立即组织抢修。
第十五条 根据事故的具体情况,电力调度机构可以发布开启或者关停发电机组、调整发电机组有功和无功负荷、调整电网运行方式、调整供电调度计划等电力调度命令,发电企业、电力用户应当执行。
事故可能导致破坏电力系统稳定和电网大面积停电的,电力调度机构有权决定采取拉限负荷、解列电网、解列发电机组等必要措施。
第十六条 事故造成电网大面积停电的,国务院电力监管机构和国务院其他有关部门、有关地方人民政府、电力企业应当按照国家有关规定,启动相应的应急预案,成立应急指挥机构,尽快恢复电网运行和电力供应,防止各种次生灾害的发生。
第十七条 事故造成电网大面积停电的,有关地方人民政府及有关部门应当立即组织开展下列应急处置工作:
(一)加强对停电地区关系国计民生、国家安全和公共安全的重点单位的安全保卫,防范破坏社会秩序的行为,维护社会稳定;
(二)及时排除因停电发生的各种险情;
(三)事故造成重大人员伤亡或者需要紧急转移、安置受困人员的,及时组织实施救治、转移、安置工作;
(四)加强停电地区道路交通指挥和疏导,做好铁路、民航运输以及通信保障工作;
(五)组织应急物资的紧急生产和调用,保证电网恢复运行所需物资和居民基本生活资料的供给。
第十八条 事故造成重要电力用户供电中断的,重要电力用户应当按照有关技术要求迅速启动自备应急电源;启动自备应急电源无效的,电网企业应当提供必要的支援。
事故造成地铁、机场、高层建筑、商场、影剧院、体育场馆等人员聚集场所停电的,应当迅速启用应急照明,组织人员有序疏散。
第十九条 恢复电网运行和电力供应,应当优先保证重要电厂厂用电源、重要输变电设备、电力主干网架的恢复,优先恢复重要电力用户、重要城市、重点地区的电力供应。
第二十条 事故应急指挥机构或者电力监管机构应当按照有关规定,统一、准确、及时发布有关事故影响范围、处置工作进度、预计恢复供电时间等信息。
第四章 事故调查处理
第二十一条 特别重大事故由国务院或者国务院授权的部门组织事故调查组进行调查。
重大事故由国务院电力监管机构组织事故调查组进行调查。
较大事故、一般事故由事故发生地电力监管机构组织事故调查组进行调查。国务院电力监管机构认为必要的,可以组织事故调查组对较大事故进行调查。
未造成供电用户停电的一般事故,事故发生地电力监管机构也可以委托事故发生单位调查处理。
第二十二条 根据事故的具体情况,事故调查组由电力监管机构、有关地方人民政府、安全生产监督管理部门、负有安全生产监督管理职责的有关部门派人组成;有关人员涉嫌失职、渎职或者涉嫌犯罪的,应当邀请监察机关、公安机关、人民检察院派人参加。
根据事故调查工作的需要,事故调查组可以聘请有关专家协助调查。
事故调查组组长由组织事故调查组的机关指定。
第二十三条 事故调查组应当按照国家有关规定开展事故调查,并在下列期限内向组织事故调查组的机关提交事故调查报告:
(一)特别重大事故和重大事故的调查期限为60日;特殊情况下,经组织事故调查组的机关批准,可以适当延长,但延长的期限不得超过60日。
(二)较大事故和一般事故的调查期限为45日;特殊情况下,经组织事故调查组的机关批准,可以适当延长,但延长的期限不得超过45日。
事故调查期限自事故发生之日起计算。
第二十四条 事故调查报告应当包括下列内容:
(一)事故发生单位概况和事故发生经过;
(二)事故造成的直接经济损失和事故对电网运行、电力(热力)正常供应的影响情况;
(三)事故发生的原因和事故性质;
(四)事故应急处置和恢复电力生产、电网运行的情况;
(五)事故责任认定和对事故责任单位、责任人的处理建议;
(六)事故防范和整改措施。
事故调查报告应当附具有关证据材料和技术分析报告。事故调查组成员应当在事故调查报告上签字。
第二十五条 事故调查报告报经组织事故调查组的机关同意,事故调查工作即告结束;委托事故发生单位调查的一般事故,事故调查报告应当报经事故发生地电力监管机构同意。
有关机关应当依法对事故发生单位和有关人员进行处罚,对负有事故责任的国家工作人员给予处分。
事故发生单位应当对本单位负有事故责任的人员进行处理。
第二十六条 事故发生单位和有关人员应当认真吸取事故教训,落实事故防范和整改措施,防止事故再次发生。
电力监管机构、安全生产监督管理部门和负有安全生产监督管理职责的有关部门应当对事故发生单位和有关人员落实事故防范和整改措施的情况进行监督检查。
第五章 法律责任
第二十七条 发生事故的电力企业主要负责人有下列行为之一的,由电力监管机构处其上一年年收入40%至80%的罚款;属于国家工作人员的,并依法给予处分;构成犯罪的,依法追究刑事责任:
(一)不立即组织事故抢救的;
(二)迟报或者漏报事故的;
(三)在事故调查处理期间擅离职守的。
第二十八条 发生事故的电力企业及其有关人员有下列行为之一的,由电力监管机构对电力企业处100万元以上500万元以下的罚款;对主要负责人、直接负责的主管人员和其他直接责任人员处其上一年年收入60%至100%的罚款,属于国家工作人员的,并依法给予处分;构成违反治安管理行为的,由公安机关依法给予治安管理处罚;构成犯罪的,依法追究刑事责任:
(一)谎报或者瞒报事故的;
(二)伪造或者故意破坏事故现场的;
(三)转移、隐匿资金、财产,或者销毁有关证据、资料的;
(四)拒绝接受调查或者拒绝提供有关情况和资料的;
(五)在事故调查中作伪证或者指使他人作伪证的;
(六)事故发生后逃匿的。
第二十九条 电力企业对事故发生负有责任的,由电力监管机构依照下列规定处以罚款:
(一)发生一般事故的,处10万元以上20万元以下的罚款;
(二)发生较大事故的,处20万元以上50万元以下的罚款;
(三)发生重大事故的,处50万元以上200万元以下的罚款;
(四)发生特别重大事故的,处200万元以上500万元以下的罚款。
第三十条 电力企业主要负责人未依法履行安全生产管理职责,导致事故发生的,由电力监管机构依照下列规定处以罚款;属于国家工作人员的,并依法给予处分;构成犯罪的,依法追究刑事责任:
(一)发生一般事故的,处其上一年年收入30%的罚款;
(二)发生较大事故的,处其上一年年收入40%的罚款;
(三)发生重大事故的,处其上一年年收入60%的罚款;
(四)发生特别重大事故的,处其上一年年收入80%的罚款。
第三十一条 电力企业主要负责人依照本条例第二十七条、第二十八条、第三十条规定受到撤职处分或者刑事处罚的,自受处分之日或者刑罚执行完毕之日起5年内,不得担任任何生产经营单位主要负责人。
第三十二条 电力监管机构、有关地方人民政府以及其他负有安全生产监督管理职责的有关部门有下列行为之一的,对直接负责的主管人员和其他直接责任人员依法给予处分;直接负责的主管人员和其他直接责任人员构成犯罪的,依法追究刑事责任:
(一)不立即组织事故抢救的;
(二)迟报、漏报或者瞒报、谎报事故的;
(三)阻碍、干涉事故调查工作的;
(四)在事故调查中作伪证或者指使他人作伪证的。
第三十三条 参与事故调查的人员在事故调查中有下列行为之一的,依法给予处分;构成犯罪的,依法追究刑事责任:
(一)对事故调查工作不负责任,致使事故调查工作有重大疏漏的;
(二)包庇、袒护负有事故责任的人员或者借机打击报复的。
第六章 附 则
第三十四条 发生本条例规定的事故,同时造成人员伤亡或者直接经济损失,依照本条例确定的事故等级与依照《生产安全事故报告和调查处理条例》确定的事故等级不相同的,按事故等级较高者确定事故等级,依照本条例的规定调查处理;事故造成人员伤亡,构成《生产安全事故报告和调查处理条例》规定的重大事故或者特别重大事故的,依照《生产安全事故报告和调查处理条例》的规定调查处理。
电力生产或者电网运行过程中发生发电设备或者输变电设备损坏,造成直接经济损失的事故,未影响电力系统安全稳定运行以及电力正常供应的,由电力监管机构依照《生产安全事故报告和调查处理条例》的规定组成事故调查组对重大事故、较大事故、一般事故进行调查处理。
第三十五条 本条例对事故报告和调查处理未作规定的,适用《生产安全事故报告和调查处理条例》的规定。
第三十六条 核电厂核事故的应急处置和调查处理,依照《核电厂核事故应急管理条例》的规定执行。
第三十七条 本条例自2011年9月1日起施行。
附:电力安全事故等级划分标准

注:
1.符合本表所列情形之一的,即构成相应等级的电力安全事故。
2.本表中所称的“以上”包括本数,“以下”不包括本数。
3.本表下列用语的含义:
(1)电网负荷,是指电力调度机构统一调度的电网在事故发生起始时刻的实际负荷;
(2)电网减供负荷,是指电力调度机构统一调度的电网在事故发生期间的实际负荷最大减少量;
(3)全厂对外停电,是指发电厂对外有功负荷降到零(虽电网经发电厂母线传送的负荷没有停止,仍视为全厂对外停电);
(4)发电机组因安全故障停止运行,是指并网运行的发电机组(包括各种类型的电站锅炉、汽轮机、燃气轮机、水轮机、发电机和主变压器等主要发电设备),在未经电力调度机构允许的情况下,因安全故障需要停止运行的状态。

扫描二维码 关注我们
您当前的位置:
打印
关闭