国办发〔2014〕53号《国务院办公厅关于印发中央预算单位2015-2016年政府集中采购目录及标准的通知》
浏览量: 时间:2015-11-25 23:40:58
国务院办公厅关于印发中央预算单位2015-2016年政府集中采购目录及标准的通知
国务院各部委、各直属机构:
《中央预算单位2015-2016年政府集中采购目录及标准》已经国务院同意,现印发给你们,请遵照执行。
国务院办公厅
2014年10月29日
中央预算单位2015-2016年政府集中采购目录及标准
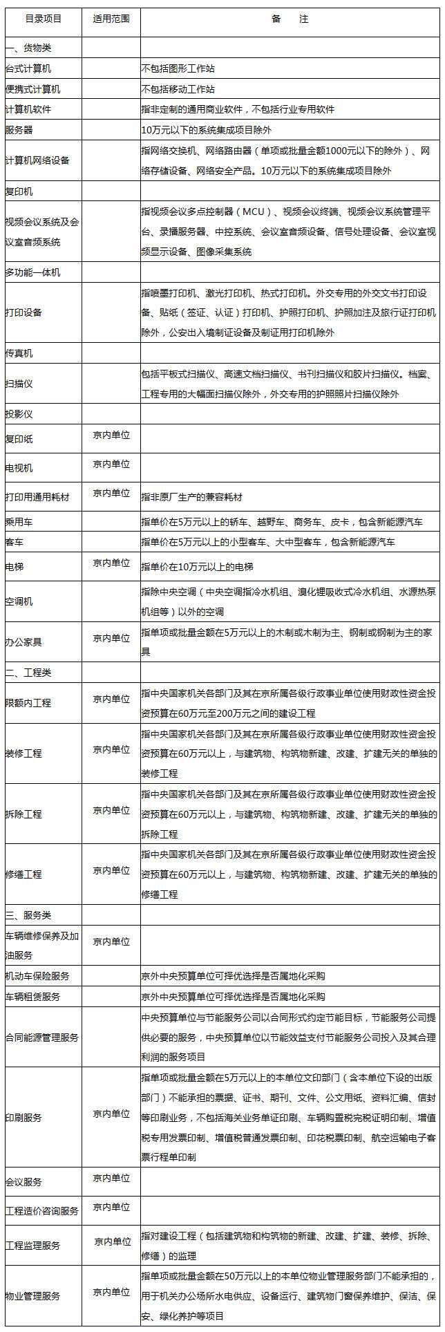
一、集中采购机构采购项目
以下项目必须按规定委托集中采购机构代理采购:

注:表中“适用范围”栏中未注明的,均适用所有中央预算单位。
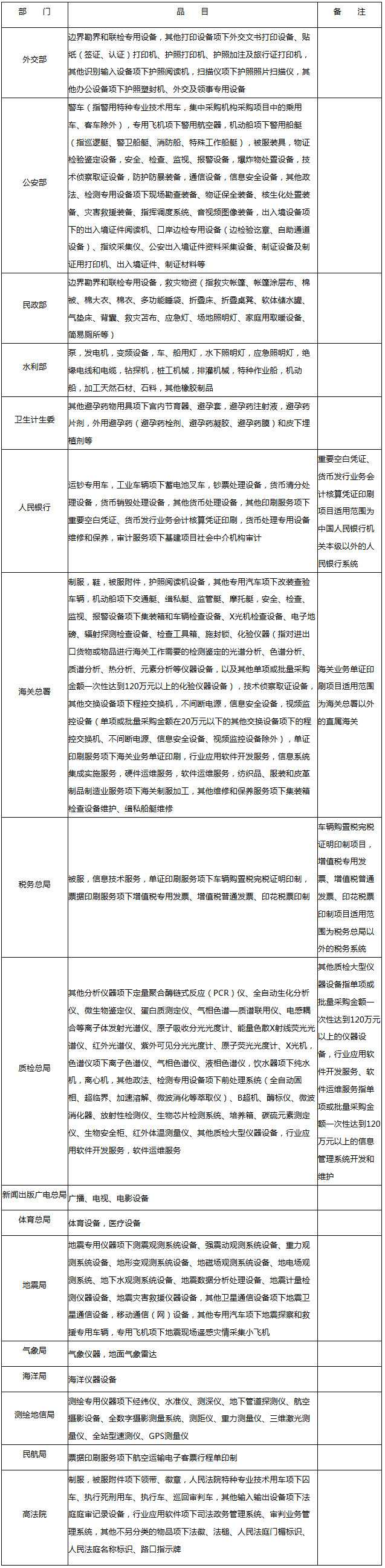
二、部门集中采购项目
部门集中采购项目是指部门或系统有特殊要求,需要由部门或系统统一配置的货物、工程和服务类专用项目。

注:
①表中“品目”栏中所列项目名称均为《政府采购品目分类目录》(财库〔2013〕189号)中的专有名称。
②表中所列部门所属各级中央预算单位均执行本目录,地方预算单位不包括在内。
三、分散采购限额标准
除集中采购机构采购项目和部门集中采购项目外,各部门自行采购单项或批量金额达到50万元以上的货物和服务的项目、60万元以上的工程项目应按《中华人民共和国政府采购法》和《中华人民共和国招标投标法》有关规定执行。
四、公开招标数额标准
政府采购货物或服务的项目,单项采购金额达到120万元以上的,必须采用公开招标方式。政府采购工程公开招标数额标准按照国务院有关规定执行。

扫描二维码 关注我们
本文链接://m.0798ci.com/law/7327.html
本文关键词: 国办发〔2014〕53号, 国务院办公厅, 中央预算单位, 2015, 2016年, 政府集中采购, 目录, 标准, 通知
您当前的位置:
打印
关闭