豫政办〔2015〕130号《河南省人民政府办公厅关于加快“宽带中原”建设推进网络提速降费的意见》
河南省人民政府办公厅关于加快“宽带中原”建设推进网络提速降费的意见
各省辖市、省直管县(市)人民政府,省人民政府各部门:
宽带网络是国家战略性公共基础设施,是推进网络强省建设的重要载体。加快建设高速畅通、覆盖城乡、质优价廉、服务便捷的宽带网络基础设施和服务体系,有利于拉动有效投资、扩大信息消费、降低创业成本,对于完善信息网络系统,推动“互联网+”发展,促进经济结构调整和发展方式转变,支撑服务我省三大国家战略规划实施和全面建成小康社会具有重要意义。近年来,随着“宽带中原”战略的启动实施和持续推进,我省宽带发展水平显著提升,但与人民群众的需求仍有一定差距,网络速率相对国内先进水平依然较低,数据流量消费潜力有待释放,城乡区域发展不平衡,服务质量和网络安全运行环境仍需改善。为认真贯彻落实《国务院办公厅关于加快高速宽带网络建设推进网络提速降费的指导意见》(国办发〔2015〕41号),经省政府同意,现就加快“宽带中原”建设、推进网络提速降费提出以下意见:
一、完善宽带基础设施,大幅提高网络速率
(一)加大建设投入,统筹推进高速宽带网络建设。加快推进“全光网河南”和4G(第四代移动通信技术)网络建设,2015年网络建设投资超过270亿元,2016—2017年累计投资不低于410亿元。加快光纤到户进程,2015年完成2.5万个以上既有住宅小区光纤到户改造,新增光纤到户覆盖家庭900万户以上。推行电信普遍服务,实施宽带乡村工程,加大农村及贫困地区宽带网络建设力度,2015年新增1.56万个行政村通光纤,着力缩小城乡“数字鸿沟”。持续优化4G网络覆盖,深化载波聚合技术应用,提升移动宽带速率,鼓励移动用户向4G网络迁移。
2015年年底前完成“全光网河南”建设,省辖市、县(市、区)城区全光纤网络覆盖率达到100%,全省行政村全光纤网络覆盖率达到85.2%以上。其中:郑州、洛阳市及所辖县(市、区)城区96%的家庭具备100Mbps(兆比特/秒)光纤接入能力,宽带用户平均接入速率达到20Mbps;其他省辖市及所辖县(市、区)、省直管县(市)城区89%的家庭具备100Mbps光纤接入能力,宽带用户平均接入速率达到13Mbps;全省行政村光纤宽带通达率达到96.4%以上,农村宽带用户平均接入速率达到12Mbps。鼓励有条件的地方推广50Mbps、100Mbps等高带宽接入服务。全省建成4G基站8.5万个以上,全省行政村实现TD—LTE(时分双工模式移动通信长期演进技术)网络全覆盖,乡镇及以上实现LTEFDD(频分双工模式移动通信长期演进技术)网络连续覆盖,4G用户超过2500万户。
2017年年底前行政村全光纤网络覆盖率达到96%以上,行政村光纤通达率达到98%以上。各省辖市、县(市、区)城区家庭具备100Mbps光纤接入能力,郑州、洛阳等省辖市宽带用户平均接入速率超过30Mbps,达到全国平均水平,其他省辖市、县(市、区)城区宽带用户平均接入速率达到20Mbps;农村家庭固定宽带普及率大幅提升。全省建成4G基站12.5万个以上,4G网络全面覆盖城市和农村,移动宽带人口普及率超过全国平均水平。
(二)优化骨干网架构,持续提升骨干传输网络容量。充分发挥郑州国家级互联网骨干直联点综合带动作用,落实郑州直联点疏通区域,优化扩容互联带宽,2015年网间互联带宽扩容至280Gbps(吉比特/秒)。加快推动连接国际通信出入口局的高速通道建设,积极参与国家互联网骨干网络架构优化调整,增强我省区域国际通信能力,提升郑州全国通信网络核心枢纽地位。适度超前建设高速大容量光通信传输系统,持续提升骨干传输网络容量,2015年骨干传输网扩容至11300Gbps。
(三)加强技术创新,持续改善用户上网体验。加快推动内容分发网络向大容量、广覆盖、智能化演进,不断增强网络流量承载和分发能力。积极开展IPv6(互联网协议第6版)部署和应用,推动引导政府、学校及企事业单位网站系统及商用网站系统进行IPv6改造和建设,推进基于IPv6的互动电视平台升级改造工作,全面实现IPv6在网络、平台、终端和服务各环节的部署和规模应用,促进向下一代互联网演进升级。提升网站服务能力,增加主要业务应用带宽配置,实现互联网信源高速接入、网络流量高效疏通,促进应用基础设施与骨干网络协同发展,持续改善用户上网体验。
(四)实施项目带动,持续完善云计算、大数据基础设施。依托我省全国数据中心建设布局二类地区优势,深化与国家三大通信集团、国内外知名互联网企业以及金融、证券、保险、物流等企业的战略合作,加快中国联通中原数据基地、中国移动(河南)数据中心、奇虎360数据中心、中原云大数据中心等项目建设,集约布局一批公共服务、互联网应用服务、重点行业和大型企业云计算数据中心和远程灾备中心。2017年完成中国移动(河南)数据中心一期工程和中国联通中原数据基地二期工程建设,新增服务器机架7700架。2015—2017年奇虎360数据中心新增服务器机架4500架。
二、有效降低网络资费,持续提升服务水平
(五)坚持让利于民,有效降低网络资费。电信企业要树立大局意识,积极承担社会责任,增强服务能力,及时向社会发布网络提速降费方案计划,实现网络资费合理下降。鼓励电信企业开展宽带免费提速活动,将具备网络条件的4Mbps以下铜缆用户接入速率免费提升到8Mbps以上,下调光纤接入网费标准,2015年50M、100M宽带资费分别下调20%、30%以上,全省固定宽带资费低于全国平均水平10%,持续提升高速率宽带用户占比。推动电信企业通过定向流量优惠、闲时流量赠送等多种方式,持续降低流量资费水平,提升性价比,2015年年底移动流量资费降至全国平均水平。鼓励电信企业推出流量不清零、流量转赠、套餐匹配等服务,指导电信企业完善流量提醒服务措施,让广大用户放心消费。
(六)强化产业协同,提高电信企业运营效率。建立健全电信企业与互联网企业、广电企业、信息内容供应商等市场主体间的合作和公平竞争机制,促进专业化分工合作,探索产业链互利共赢发展模式。推动电信企业加大管理机制创新力度,深化改革、强化管理、加快转型、增强活力,抓住“互联网+”、云计算、物联网、大数据等发展机遇,积极开展技术创新、产品创新和商业模式创新,丰富业务品种,提高服务质量,加快培育新的增长点。
(七)充实市场主体,推动电信市场有序开放。深入开展宽带接入业务开放试点和移动通信转售业务开放试点工作,充分发挥民间资本的创新活力,推动形成多种主体相互竞争、优势互补、共同发展的市场格局,通过有序竞争持续促进宽带服务质量提升和资费水平降低。2015年年底前宽带接入业务开放试点企业超过8家,带动民间资本投资超过5000万元。积极争取洛阳等省辖市尽快被列为宽带接入业务开放试点城市。2016年实现移动通信转售业务全面开放,2017年宽带接入业务开放试点范围扩大到全省。持续扩大增值电信企业规模,积极培育增值电信业务龙头企业。全面推进“三网”(电信网、广播电视网、互联网)融合,充分发挥通信网和有线电视网信息基础设施的作用,推动基础信息网络平等互联,提升网络能力,支持IPTV(交互式网络电视)、双向数字电视等业务发展,为消费者提供高速优质服务。
(八)加强行业监管,营造安全可靠的信息消费环境。加强电信监管能力建设,推动电信监管队伍向省辖市、省直管县(市)延伸,进一步维护宽带市场竞争秩序。加强资费行为和宽带接入服务监管,严厉打击价格违法以及虚假宣传、限制用户自由选择宽带接入服务、非法网站和应用程序窃取用户流量等损害消费者合法权益的违法违规行为。加强互联网骨干网通信质量监管,加快网间通信质量监测、应急保障、安全运行维护管理、网络信息安全等配套系统建设,保障网间互联畅通。加强互联网域名实名注册管理,加大网络数据和用户信息保护力度,完善网络信息安全配套工程。加快木马和僵尸病毒、移动互联网恶意程序的监测和处置等技术手段建设,建立完善移动互联网应用程序安全管理机制,深入开展新技术新业务网络信息安全评估,确保网络运行安全可靠。
(九)实施“互联网+”行动,提升公共服务水平。实施“互联网+”益民服务行动,应用互联网、物联网、云计算、大数据等新一代信息技术,加快发展在线医疗、智慧健康、智慧养老、新型教育、智慧旅游、在线社保等民生领域新兴服务,创新公共服务模式,积极推进各类民生公共服务信息系统互联互通,推动数据资源向社会开放,提高资源利用效率。通过深化应用带动,促进网络建设发展,为打造大众创业、万众创新和增加公共产品、公共服务“双引擎”提供有力支撑。
三、完善配套支持政策,凝聚工作推进合力
(十)推进简政放权,提高行政服务效能。认真落实国务院关于简政放权的有关要求,坚持放管结合,强化事中事后监管。各地、各有关部门要进一步改进行政审批工作,简化申报材料要求,努力为企业经营活动创造便利条件。积极推进电子政务和政务公开,加快实现网上申请、受理、审核流转、公示审批结果等,着力提升工作效率,不断提高服务能力和管理水平,切实减轻企业负担,充分激发市场活力。
(十一)完善配套政策,支持宽带建设发展。省通信管理局、发展改革委、财政厅要认真落实国家以宽带为重点内容的电信普遍服务补偿机制,加快农村宽带基础设施建设。落实全省宽带网络基础设施建设奖励资金,进一步发挥中央和省财政资金引导作用,运用中央无线电频占费、省级“互联网+”产业发展基金、省级众创空间宽带网络补贴等资金、政策,支持全省光纤到户改造、终端补贴和农村及偏远地区宽带网络建设运行维护,推进电信普遍服务工作。金融部门要加大融资支持力度,对重大项目投资给予有效贷款支持。环保部门要进一步完善移动通信基站环境监管机制,加快环评审批进度。电力部门要优先保障宽带网络设施用电需求,加快移动通信基站直供电改造。国土资源部门要加大宽带网络设施建设用地支持力度,优先安排用地指标。省通信管理局要认真贯彻实施网络速率监测标准、电信服务质量标准等,加强对各地宽带网络速率和建设发展情况的监测分析通报。积极配合《河南省信息通信条例》立法工作,进一步完善我省宽带网络建设发展的法治环境。
(十二)保障设施建设,强化宽带网络基础设施保护。各地要认真贯彻落实《河南省通信基础设施建设与保护办法》(河南省人民政府令第165号),在经济社会发展规划、城乡规划、土地利用总体规划、城市地下综合管廊建设规划等综合性和专项规划以及机场、铁路、地铁、高速公路等重大项目中,同步安排通信光缆、管道、基站、机房等宽带网络设施建设内容。市政设施和政府机关、企事业单位、公共机构等所属公共设施应向宽带网络设施建设开放,并提供通行便利,保障公平进入,禁止巧立名目收取进场费、协调费、分摊费等不合理费用。对因征地拆迁、城乡建设等造成的宽带网络设施迁移或毁损,严格按照最高人民法院、最高人民检察院、工业和信息化部、公安部印发的《公用电信设施损坏经济损失计算方法》予以补偿。深入开展全省“平安通信”创建工作,各地要将宽带网络基础设施保护工作纳入当地社会治安综合治理年度考核内容,严厉打击盗窃、破坏宽带网络基础设施违法犯罪,及时制止人为阻挠宽带网络建设维护、借机强买强卖等行为。
(十三)落实标准规范,拓展光纤到户覆盖范围。各地要严格执行光纤到户国家标准和我省房屋建筑宽带网络设施技术标准,确保新建房屋建筑同步建设规划用地红线内的通信管道、配线管网、电信间、设备间、入户光纤、配线设备等宽带网络设施,实现多家电信业务经营者平等接入,防止宽带接入垄断,切实保障用户的自由选择权。要大力支持既有住宅小区光纤到户改造,任何机构和个人不得无故阻碍通信设施建设或收取不合理费用。各级通信管理、住房城乡建设部门要进一步完善新建房屋建筑光纤到户通信设施规划建设和验收备案等工作机制,加大对光纤到户国家及地方标准实施情况的督查力度,确保执行到位。
(十四)推进共建共享,促进宽带网络绿色集约发展。完善省、市两级电信基础设施共建共享协调机制,充分发挥铁塔公司体制机制创新优势,加快推进集中统一建设和专业化运营,促进铁塔等电信基础设施资源整合共享,加强公共交通类、建筑楼宇类等重点场所宽带接入设施及室内分布系统共建共享,提高效率和效益,避免重复建设。
各地、各有关部门要充分认识加快宽带网络提速降费工作的重要意义,把思想行动统一到国务院和省决策部署上来,加强组织领导,明确工作责任。在省通信信息网络基础设施建设领导小组统一领导下,各地、各有关部门要按照职责分工,加强协作配合,形成工作合力,共同推进宽带网络提速降费。省通信管理局要加强与各地、各相关部门的协调沟通,做好统筹推动和督促检查工作,每年向社会公布全省和各地进展情况,接受社会监督。
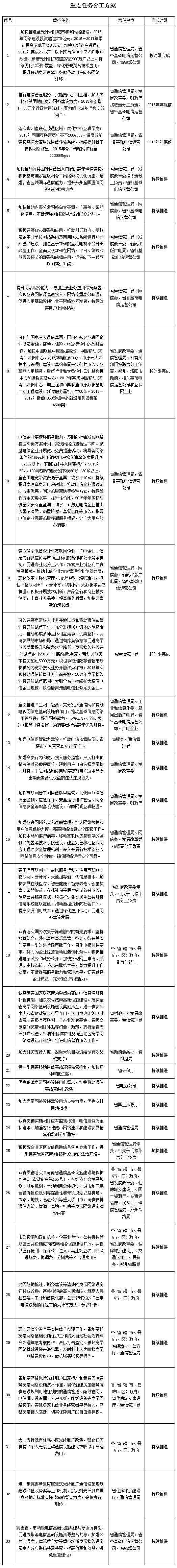
附件:重点任务分工方案
河南省人民政府办公厅
2015年10月14日


扫描二维码 关注我们
本文链接://m.0798ci.com/law/6939.html
本文关键词: 豫政办〔2015〕130号, 河南省, 宽带中原, 提速降费, 意见
您当前的位置:
打印
关闭