国发〔2015〕60号《国务院关于在北京市暂时调整有关行政审批和准入特别管理措施的决定》
浏览量: 时间:2015-10-28 01:14:11
国务院关于在北京市暂时调整有关行政审批和准入特别管理措施的决定
国发〔2015〕60号
各省、自治区、直辖市人民政府,国务院各部委、各直属机构:
根据《国务院关于北京市服务业扩大开放综合试点总体方案的批复》(国函〔2015〕81号),国务院决定,即日起至2018年5月5日,在北京市暂时调整下列行政法规和经国务院批准的部门规章规定的行政审批和准入特别管理措施:
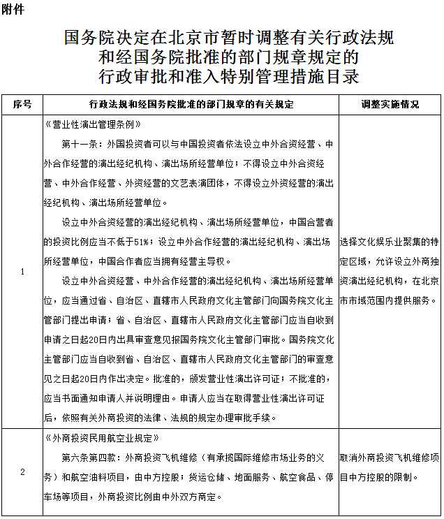
暂时调整《营业性演出管理条例》第十一条、《外商投资民用航空业规定》第六条规定的有关行政审批、股比限制等准入特别管理措施(目录附后)。允许在北京市设立符合条件的中外合资旅行社经营中国内地居民出国旅游业务以及赴香港特别行政区、澳门特别行政区旅游业务。
国务院有关部门、北京市人民政府要根据上述调整,及时对本部门、本市制定的规章和规范性文件作相应调整,建立与试点工作相适应的管理制度。
北京市服务业扩大开放综合试点期满,国务院将根据实施情况对本决定的内容进行调整。
附件:国务院决定在北京市暂时调整有关行政法规和经国务院批准的部门规章规定的行政审批和准入特别管理措施目录
国务院
2015年10月15日


扫描二维码 关注我们
您当前的位置:
打印
关闭