《海峡两岸服务贸易协议》全文
海峡两岸服务贸易协议(全文)
为加强海峡两岸经贸关系,促进服务贸易自由化,依据《海峡两岸经济合作框架协议》及世界贸易组织《服务贸易总协定》,海峡两岸关系协会与财团法人海峡交流基金会经平等协商,达成协议如下:
第一章 总 则
第一条 目标
本协议致力于:
一、逐步减少或消除双方之间涵盖众多部门的服务贸易限制性措施,促进双方服务贸易进一步自由化及便利化;
二、继续扩展服务贸易的广度和深度;
三、增进双方在服务贸易领域的合作。
第二条 定义
就本协议而言:
一、“服务贸易”指:
(一)自一方内向另一方内提供服务;
(二)在一方内向另一方的服务消费者提供服务;
(三)一方服务提供者通过在另一方内的商业存在提供服务;
(四)一方服务提供者通过在另一方内的自然人存在提供服务。
二、“服务部门”指:
(一)对于一具体承诺,指一方承诺表中列明的该项服务的一个、多个或所有次部门;
(二)在其他情况下,指该服务部门的全部,包括其所有的次部门。
三、“人”指自然人或法人。
四、“法人”指根据两岸任一方相关规定在该方设立的实体。
五、“服务提供者”指两岸任一方提供服务的任何人。如该服务不是由法人直接提供,而是通过分支机构或代表处等其他形式的商业存在提供,则该服务提供者(即该法人)仍应通过该商业存在享有本协议所给予的待遇。此类待遇应扩大至提供该服务的存在方式,但不需扩大至该服务提供者位于提供服务的一方之外的任何其他部分。
六、“服务消费者”指接受或使用服务的任何人。
七、“措施”指两岸任一方的规定、规则、程序、决定或任何其他形式的措施。
八、“一方影响服务贸易的措施”包括关于下列事项的措施:
(一)服务的购买、支付或使用;
(二)与服务提供有关,且该方要求向公众普遍提供的服务的获得和使用;
(三)另一方的人为在该方内提供服务的存在,包括商业存在。
九、“商业存在”指任何类型的商业或专业机构,包括以下列方式在一方内提供服务:
(一)设立、收购或维持一法人,或
(二)设立或维持一分支机构或代表处。
第三条 范围
一、本协议适用于双方影响服务贸易的措施。
二、本协议不适用于:
(一)公共采购;
(二)在一方内为行使公共部门职权时提供的服务;
(三)一方提供的补贴或补助,或者附加于接受或持续接受这类补贴的任何条件。但如果前述补贴显著影响一方在本协议下所作具体承诺,另一方可请求磋商,以友好解决该问题。应另一方请求,一方应尽可能提供与本协议下所作具体承诺有关的补贴讯息;
(四)两岸间航空运输安排,即《海峡两岸空运协议》与《海峡两岸空运补充协议》及其后续修正文件所涵盖的措施及内容;
(五)与两岸间航空运输安排的行使直接有关的服务,但不包括《海峡两岸经济合作框架协议》及其后续协议项下的服务贸易市场开放承诺表所列措施;
(六)双方有关海运协议的相关措施,但不包括《海峡两岸经济合作框架协议》及其后续协议项下的服务贸易市场开放承诺表所列措施;
(七)双方同意的其他服务或措施。
三、世界贸易组织《服务贸易总协定》关于自然人流动的附件经必要调整后适用于本协议。
四、双方各级业务主管部门及其授权的机构应履行本协议项下的义务和承诺。
第二章 义务与规范
第四条 公平待遇
一、一方对于列入其在世界贸易组织中所作服务贸易具体承诺减让表、《海峡两岸经济合作框架协议》附件四“服务贸易早期收获部门及开放措施”及本协议附件一“服务贸易具体承诺表”的服务部门,在遵守前述减让表、开放措施或承诺表所列任何条件和资格的前提下,就影响服务提供的所有措施而言,对另一方的服务和服务提供者所给予的待遇,不得低于其给予该一方同类服务和服务提供者的待遇。
二、本条第一款不适用于一方现有的不符措施及其修改,但该一方应逐步减少或消除该等不符措施,且对该等不符措施的任何修改或变更,不得增加对另一方服务和服务提供者的限制。
三、根据本条第一款所作的具体承诺不得解释为要求任一方对于因相关的服务或服务提供者的非当地特性而产生的任何固有的竞争劣势作出补偿。
四、一方可对另一方的服务和服务提供者给予与该一方同类服务和服务提供者形式上相同或不同的待遇,以满足本条第一款要求。如此类形式上相同或不同的待遇改变竞争条件,且与另一方的同类服务或服务提供者相比有利于该一方的服务或服务提供者,则应被视为较为不利的待遇。
五、关于一方影响服务贸易的措施,除符合世界贸易组织《服务贸易总协定》第二条第二款规定的豁免外,该一方对另一方的服务和服务提供者所给予的待遇,不得低于该一方给予的普遍适用于其他任何世界贸易组织成员的同类服务和服务提供者的待遇。
六、本条第五款不适用于一方现有的不符措施及其修改,但该一方应逐步减少直至消除该等不符措施,且对该等不符措施的任何修改或变更,不得增加对另一方服务和服务提供者的限制。
第五条 讯息公开与提供
一、一方应依其规定,及时公布或用其他方式使公众知悉普遍适用的或针对另一方与服务贸易有关的措施。
二、应另一方请求,一方应依其规定,及时就已公布并影响另一方服务提供者的措施的变化提供讯息。
三、一方不得要求另一方提供一经披露即妨碍执行相关规定或有违公共利益,或损害特定企业正当商业利益的机密讯息。
第六条 管理规范
一、一方对已作出具体承诺的部门,应确保所有影响服务贸易的普遍适用措施以合理、客观且公正的方式实施。
二、双方应依其规定赋予受影响的服务提供者对业务主管部门作出的决定申请行政救济的权利,并确保该行政救济程序提供客观和公正的审查。
三、对已作出具体承诺的服务,如提供此种服务需要取得许可,则一方业务主管部门应依其规定在申请人提出完整的申请资料后的一定期间内,将申请的审核结果通知申请人。应申请人请求,该一方业务主管部门应提供有关申请的讯息,不得有不当迟延。
四、为确保有关资格要求、资格程序、技术标准和许可要求的各项措施不构成不必要的服务贸易壁垒,对于一方已作出具体承诺的部门,该方应致力于确保上述措施:
(一)依据客观及透明的标准,例如提供服务的能力;
(二)不得比为确保服务品质所必需的限度更难以负担;
(三)如属许可程序,则该程序本身不成为对服务提供的限制。
五、一方可依其规定或其他经双方同意的方式,承认另一方服务提供者在该另一方已获得的实绩、经历、许可、证明或已满足的资格要求。
六、在已就专业服务作出具体承诺的部门,一方应提供适当程序,以验证另一方专业人员的能力。
第七条 商业行为
一、一方应确保该方内的任何垄断服务提供者在相关市场提供垄断服务时,并未采取违反其在本协议附件一及《海峡两岸经济合作框架协议》附件四中所作承诺的行为。
二、一方的垄断服务提供者直接或经关联企业,参与其垄断权范围外且属该方具体承诺表中服务的竞争时,该方应确保该服务提供者不滥用其垄断地位在该方内采取违反此类承诺的行为。
三、一方有理由认为另一方的垄断服务提供者的行为违反本条第一款或第二款规定时,在该方请求下,经双方协商,可由另一方提供有关经营的讯息。
四、一方在形式上或事实上授权或设立且实质性阻止少数几个服务提供者在该方内相互竞争时,本条第一款及第二款规定应适用于此类服务提供者。
五、除本条第一款至第四款所指的商业行为外,服务提供者的相关商业行为可能会抑制竞争,从而限制服务贸易。在此情形下,一方应就另一方请求进行磋商,以期消除此类商业行为。被请求方对此类请求应给予充分和积极的考虑,并尽可能提供与所涉事项有关且可公开获得的非机密讯息。被请求方依其规定,在与请求方就保障机密性达成一致的前提下,应向请求方提供其他可获得的讯息。
第八条 紧急情况的磋商
若因实施本协议对一方的服务部门造成实质性负面影响,受影响的一方可要求与另一方磋商,积极寻求解决方案。
第九条 支付和转移
除本协议第十条规定的情况外,一方不得对与其具体承诺有关的经常项目交易的对外资金转移和支付实施限制。
第十条 确保对外收支平衡的限制
一方对外收支出现或可能出现严重失衡时,可依规定或惯例暂时限制与服务贸易相关的资金转移和支付,但实施该等限制应遵循公平、非歧视和善意的原则。
第十一条 例外
本协议的任何规定不得解释为妨碍一方采取或维持与世界贸易组织《服务贸易总协定》规则相一致的例外措施。
第十二条 合作
双方应本着互惠互利的原则,加强各个服务部门的合作,以进一步提升双方服务部门的能力、效率与竞争力。
第三章 具体承诺
第十三条 市场开放
对于本协议第二条第一款所指的服务提供模式的市场开放,一方对另一方的服务和符合本协议附件二及本协议其他所列条件的服务提供者给予的待遇,不得低于该方在本协议附件一及《海峡两岸经济合作框架协议》附件四中列明的内容和条件。对以本协议第二条第一款第一项、第三项所指模式提供的服务,如一方就其作出市场开放承诺,则该方应允许相关的资本移动。
第十四条 其他承诺
双方可就影响服务贸易,但不属于依本协议第十三条列入具体承诺表的措施,包括资格、标准、许可事项或其他措施,展开磋商,并将磋商结果列入具体承诺表。
第十五条 具体承诺表
一、双方经过磋商达成的具体承诺表,作为本协议附件一。
二、具体承诺表应列明:
(一)作出承诺的部门或次部门;
(二)市场开放承诺;
(三)本协议第十四条所述其他承诺;
(四)双方同意列入的其他内容。
三、本协议附件一所列金融服务部门的开放承诺方式不受本条第二款规定的限制。
四、本协议附件一及《海峡两岸经济合作框架协议》附件四所列服务部门及市场开放承诺适用本协议附件二关于服务提供者的具体规定。
第十六条 逐步减少服务贸易限制
一、为逐步减少或消除双方之间涵盖众多部门的服务贸易限制性措施,促进服务贸易自由化,经双方同意,可在互惠互利的基础上,就服务贸易的进一步市场开放展开磋商。
二、依据本条第一款展开磋商形成的结果,构成本协议的一部分。
三、任一方均可在本协议规定的开放承诺的基础上自主加速开放或消除限制性措施。
第十七条 承诺表的修改
一、在承诺表中任何承诺实施之日起三年期满后的任何时间,一方可依照本条规定修改或撤销该承诺。如该承诺不超出其在世界贸易组织承诺水平,则对该承诺的修改不得比修改前更具限制性。
二、修改一方应将本条第一款所述修改或撤销承诺的意向,在不迟于实施修改或撤销的预定日期前三个月通知另一方。
三、应受影响一方的请求,修改一方应与其进行磋商,以期就必要的补偿性调整达成一致,调整后结果不得低于磋商前具体承诺的总体开放水平。
四、如双方无法就补偿性调整达成一致,可根据本协议第二十条规定解决。修改一方根据争端解决结果完成补偿性调整前,不得修改或撤销其承诺。
第四章 其他条款
第十八条 联系机制
一、双方同意由两岸经济合作委员会服务贸易工作小组负责处理本协议及与服务贸易相关事宜,由双方业务主管部门各自指定的联络人负责联系,必要时,经双方同意,可指定其他单位负责联络。
二、服务贸易工作小组可视需要设立工作机制,处理本协议及与服务贸易相关的特定事项。
第十九条 审议
自本协议生效之日起十二个月后,双方可每年召开会议审议本协议,以及双方同意的其他与服务贸易相关的议题。
第二十条 争端解决
双方关于本协议解释、实施和适用的争端,应依《海峡两岸经济合作框架协议》第十条规定处理。
第二十一条 文书格式
基于本协议所进行的业务联系,应使用双方商定的文书格式。
第二十二条 附件
本协议的附件构成本协议的一部分。
第二十三条 修正
本协议修正,应经双方协商同意,并以书面形式确认。
第二十四条 生效
一、本协议签署后,双方应各自完成相关程序并以书面通知另一方。本协议自双方均收到对方通知后次日起生效。
二、本协议附件一所列内容应于本协议生效后尽速实施。
本协议于六月二十一日签署,一式四份,双方各执两份。四份文本中对应表述的不同用语所含意义相同,四份文本具有同等效力。
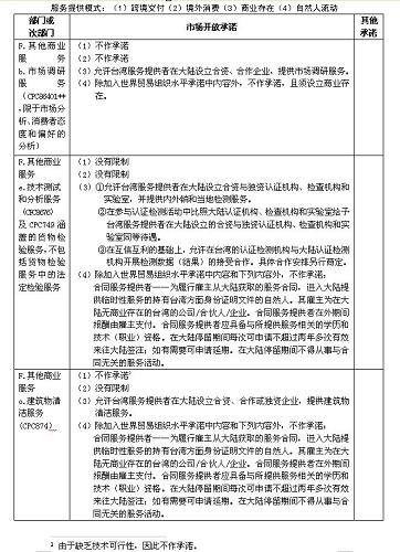
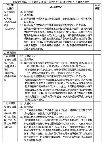
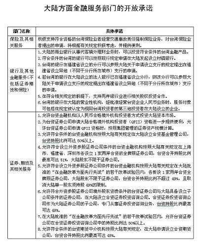
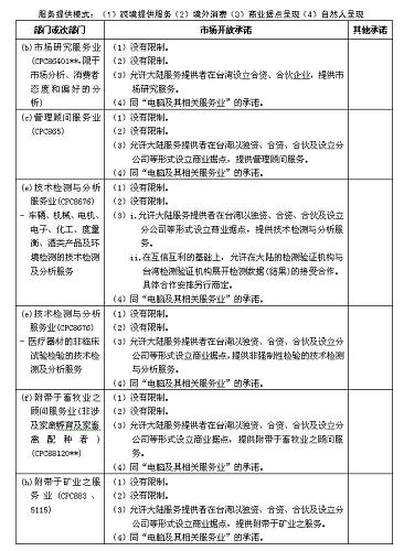
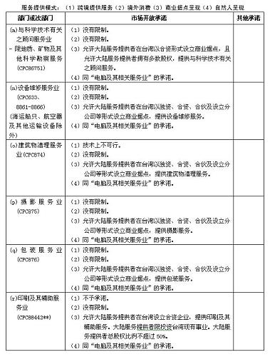
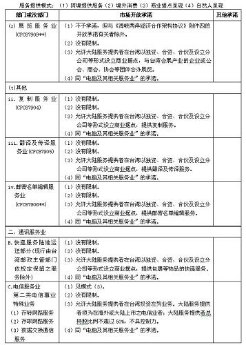
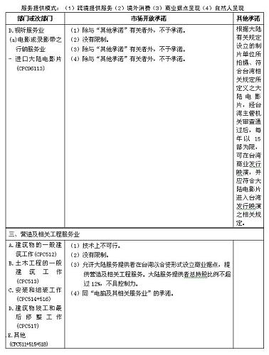
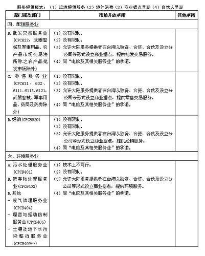
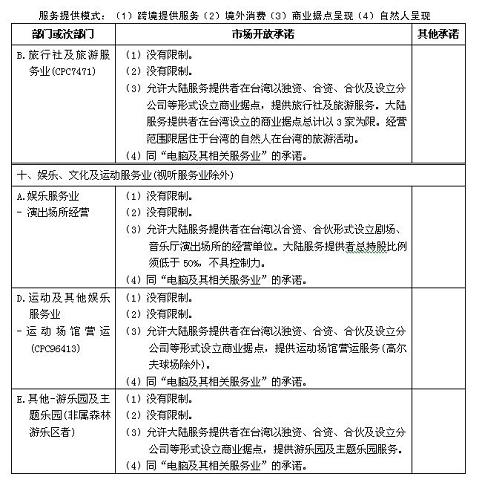
附件一 服务贸易具体承诺表
附件二 关于服务提供者的具体规定
海峡两岸关系协会 财团法人海峡交流基金会
会长 陈德铭 董事长 林中森
附件一






























附件二:
关于服务提供者的具体规定
双方同意,关于本协议附件一和《海峡两岸经济合作框架协议》附件四所列并超出各自在世界贸易组织承诺的服务部门及市场开放承诺中的服务提供者(注19),具体规定如下:
一、本规定所指的服务提供者,指为另一方提供服务的一方自然人或一方法人。(注20)
(一)“一方自然人”指持有两岸任一方身份证明文件的自然人;
(二)“一方法人”指根据两岸任一方相关规定在该方设立的实体,包括任何公司、信托、合伙企业、合资企业、独资企业或协会(商会)。
二、一方法人服务提供者应同时具备下列条件:
(一)在该方提供服务的性质和范围,应包含其拟在另一方提供服务的性质和范围;(注21)
(二)在该方从事实质性商业经营,应符合下列规定:
1.在该方从事与拟在另一方提供服务的性质和范围相同的商业经营持续三年以上(注22),其中:
从事建筑和相关的工程服务的一方服务提供者,应已在该方注册或登记设立且从事商业经营持续五年以上;
从事银行及其他金融服务(不包括证券期货和保险)的一方银行机构,应在该方获得银行业监督管理机构营业许可并注册或登记设立且从事商业经营持续五年以上;
从事证券期货及其相关服务的一方证券期货公司,应在该方获得证券期货监督管理机构营业许可并注册或登记设立且从事商业经营持续五年以上;
从事保险及其相关服务的一方保险公司,应在该方获得保险业监督管理机构营业许可并注册或登记设立且从事商业经营持续五年以上;
2.在该方缴纳所得税;
3.在该方拥有或租用经营场所。
三、一方服务提供者为享有本协议附件一和《海峡两岸经济合作框架协议》附件四所列并超出在世界贸易组织承诺的优惠待遇,应按下列规定向该方业务主管部门或其委托机构提供文件、资料,申请“服务提供者证明书”:
(一)一方自然人服务提供者应提供身份证明文件,及业务主管部门或其委托机构认为需要提供的其他文件、资料;
(二)一方法人服务提供者应提供:
1.注册登记证明副本;
2.最近三年或五年的完税证明副本;
3.最近三年或五年经审计的财务报表;
4.拥有或租用经营场所的证明文件或其副本;
5.其他证明提供服务性质和范围的文件或其副本;
6.业务主管部门或其委托机构认为需要提供的其他文件、资料。
四、一方服务提供者按本附件第三条规定提供相关文件、资料,业务主管部门或其委托机构认为符合本附件规定,向其核发服务提供者证明书。
五、一方服务提供者申请在另一方提供本协议附件一和《海峡两岸经济合作框架协议》附件四所列并超出在世界贸易组织承诺的服务时,应向另一方的相关业务主管部门提交有效的服务提供者证明书,及申请所涉服务部门规定的文件、资料。
六、已在另一方提供服务的一方服务提供者可按本附件相关规定申请取得服务提供者证明书,以享有本协议附件一和《海峡两岸经济合作框架协议》附件四所列并超出在世界贸易组织承诺的优惠待遇。
(注19)仅适用于拟以商业存在模式提供服务的服务提供者。
(注20)不包括在一方登记的分公司、办事处、联络处和其他非法人机构。
(注21)就台湾方面医疗服务提供者而言,包括:(1)法人医疗机构;(2)医疗机构的设置人;(3)医疗机构设置的特定目的公司。
(注22)就台湾方面医疗服务提供者而言,注21规定的医疗机构应符合此项规定。

扫描二维码 关注我们
您当前的位置:
打印
关闭