黑政办发〔2015〕58号《黑龙江省人民政府办公厅关于印发黑龙江省“四证合一、一照一码”登记制度改革实施方案的通知》
黑龙江省人民政府办公厅关于印发黑龙江省“四证合一、一照一码”登记制度改革实施方案的通知
黑政办发〔2015〕58号
各市(地)、县(市)人民政府(行署),省政府各直属单位:
《黑龙江省“四证合一、一照一码”登记制度改革实施方案》已经省政府同意,现印发给你们,请认真贯彻执行。
黑龙江省人民政府办公厅
2015年9月29日
黑龙江省“四证合一、一照一码”登记制度改革实施方案
为贯彻落实《国务院办公厅关于加快推进“三证合一”登记制度改革的意见》(国办发〔2015〕50号,以下简称《意见》)、《国务院关于批转发展改革委等部门法人和其他组织统一社会信用代码制度建设总体方案的通知》(国发〔2015〕33号,以下简称《方案》)精神,切实转变政府职能,深化行政审批制度改革,结合我省实际,制定本方案。
一、指导思想
深入贯彻党的十八大和十八届二中、三中、四中全会精神,认真落实国务院加快推进“三证合一”登记制度改革的工作部署,结合我省实际,继续实施“四证合一”登记制度,全面实行“一照一码”登记模式,建立程序更为便利、内容更为完善、流程更为优化、资源更为集约的市场准入新模式,优化营商环境,激发市场活力,持续推动大众创业、万众创新。
二、总体目标
按照《意见》和《方案》要求,以依法行政、方便企业办事、降低行政成本为出发点,通过“一窗受理、互联互通、信息共享”,自2015年10月1日起在全省范围内实行“四证合一、一照一码”登记模式,各级工商部门向新设立企业、变更企业发放加载法人和其他组织统一社会信用代码(以下简称统一代码)的营业执照,推动“一照一码”营业执照在各部门、各领域得到广泛认可和普遍应用。加快信用信息共享交换平台建设,有效推动相关部门工作衔接,实现信息共享,建立完善跨层级、跨地域、跨部门的信息交换传递和数据共享机制。
三、主要任务
(一)全面实行“四证合一、一照一码”登记模式。根据国家有关要求和标准,建立统一登记流程和统一编码赋码规则,将由工商、质监、税务、人社部门分别核发不同证照改为由工商部门核发加载统一代码的营业执照,企业、农民专业合作社和外国地区(企业)常驻代表机构(以下统称企业)的组织机构代码证、税务登记证、社会保险登记证不再发放。按照“保留必须、合并同类、优化简化”的原则,实行统一的登记条件、登记程序和登记申请文书材料规范,申请人办理企业注册登记时只需填写“一表”、向“一个窗口”提交“一套材料”,工商部门审核后,直接核发加载统一代码的营业执照,并在全国企业信用信息公示系统公示。
(二)构建信息交换传递和数据共享机制。全省统一利用省信用信息共享交换平台,实现“四证合一、一照一码”登记信息的共享和应用。各相关部门要提出信息共享和数据交换需求,明确工作职责,落实责任人员,严格操作规程,完善信息数据存储、管理、使用和维护工作制度,建立跨层级、跨区域、跨部门的信息交换传递和数据共享机制。企业登记机关核准企业新设登记、变更登记(备案)后,应当将其基本登记信息、变更登记(备案)信息即时共享到省信用信息共享交换平台。税务机关确认纳税人信息后,应当将该税务主管机关全称即时共享到交换平台。企业登记机关应当及时到交换平台获取税务主管机关信息,并建立与企业登记信息的关联关系。税务主管机关办理完生产经营地、财务负责人、核算方式等事项变更或出具清税证明后,应当即时将上述事项的变更信息、清税信息共享到交换平台,企业登记机关应当及时到交换平台获取并更新相关变更信息、清税信息,并建立与企业登记信息的关联关系。
(三)改造升级业务系统,实现信息实时共享。省工商局、质监局、国税局、地税局、人社厅要适应“一照一码”登记模式的变化,以统一代码为标识,加快改造升级各自业务管理系统,实现与省信用信息共享平台的互联互通,实现内部管理业务有序衔接和内部信息顺畅流转,保障业务数据的稳定交换和高效应用。
(四)完善业务衔接流程,确保登记规范有序。自2015年10月1日起,已登记企业申请变更登记或者申请换发营业执照的,应当换发加载统一代码的营业执照。原营业执照、组织机构代码证、税务登记证、社会保险登记证由企业登记机关收缴、存档。原证件遗失的,申请人应当提交刊登遗失公告的报纸报样。生产经营地、财务负责人、核算方式由企业登记机关在新设立时采集。在税务管理过程中,上述信息发生变化的,由企业向税务主管机关申请变更。已按照“四证合一、一照一码”模式登记的企业办理注销登记,申请人应持税务机关出具的《清税证明》,向企业登记机关申请办理注销登记。过渡期内未换发“四证合一、一照一码”营业执照的企业申请注销,企业登记机关按照原规定办理。
(五)梳理完善相关制度,强化法制保障。工商、质监、国税、地税、人社部门以及其他相关部门包括应用部门要按照《意见》要求,及时梳理本部门与“四证合一、一照一码”登记模式相冲突的地方性法规、政府规章及规范性文件,对有冲突的,尽快在制度框架内依法及时进行修订和完善,确保改革在法治轨道内运行。
(六)统筹有序衔接,明晰部门权责。要统筹做好实施“一照一码”登记模式前后衔接工作,尽快完成现有登记模式向“四证合一、一照一码”登记模式的过渡。要与统一代码过渡期相衔接,有序做好已登记企业证照的换发工作。工商部门在办理企业变更登记时,对已领取组织机构代码证的,核发加载嵌入原9位组织机构代码的统一代码的营业执照,收缴其原来发放的营业执照、组织机构代码证、税务登记证,已经核发社会保险登记证的一并收缴;没有领取组织机构代码证的,按照“四证合一、一照一码”登记模式核发加载统一代码的营业执照,收缴其相关证照。在过渡期内,未换发的证照(包括“一照四号”营业执照)可继续使用。截至2017年底过渡期结束,未换发的营业证照不再有效,一律使用加载统一代码的营业执照办理相关业务。
(七)实现“一照一码”成果广泛认可和应用。实行“四证合一、一照一码”登记制度改革后,企业的组织机构代码证、税务登记证、社会保险登记证不再发放,企业原来需要使用组织机构代码证、税务登记证、社会保险登记证办理相关事务的,一律改为使用“一照一码”营业执照办理。各相关部门要采取有效措施,在各自领域推广和应用“一照一码”营业执照。
四、工作要求
(一)加强组织领导。加快完善黑龙江省实行企业“四证合一”登记制度联席会议制度,按照“一照一码”登记模式的要求落实职责,协调指导全省“四证合一、一照一码”工作。联席会议日常工作机构设在省工商局,各成员单位要加强登记和信息技术力量配备,密切协作。各市(地)、县(市)政府(行署)要健全政府主导、相关部门参与的改革领导机制,加强对“四证合一、一照一码”改革工作的组织领导和协调,落实工作责任,确保改革的各项措施落到实处。
(二)加强部门协同推进。工商、机构编制、税务、质监、法制等部门要各司其职,各负其责,协同配合,使“四证合一、一照一码”登记制度改革各个环节运行顺畅。省工商局要倒排时间,按照任务分工,协调各相关部门完成包括梳理和完善制度、整合规范文书材料、升级改造对接各部门业务系统、建设信用信息共享交换平台、实现信息共享等任务。省编办要及时调整部门职责,理顺权责关系,为“四证合一、一照一码”登记制度改革提供体制机制保障。省国税局、地税局、质监局、人社厅要加快本部门业务系统的改造,实现内部管理业务有序衔接。省政府法制办要配合各相关部门,做好地方性法规、省政府规章、省政府及省政府办公厅文件的系统审查、审核、修订工作。
(三)加强“一照一码”登记窗口队伍建设。选派政治素质好、业务能力强的干部充实到“一照一码”登记窗口,落实AB角工作制度,原则上登记窗口工作人员不得低于登记注册企业总户数的万分之十,确保与“一照一码”登记模式相适应的干部配备。要积极落实窗口工作人员加班补助,在成长进步上予以重点培养。要保持登记干部队伍的相对稳定,提高为企业和群众的服务效率和质量。
(四)加强培训宣传。各相关部门要围绕“四证合一、一照一码”登记模式涉及的法律法规、技术标准、业务流程、文书规范、信息传输等开展专门的业务培训,切实提高相关工作人员的思想认识和业务水平。同时利用好各种新闻媒介,及时向相关部门、单位和社会公众宣传“四证合一、一照一码”登记制度改革,加大对改革内容的宣传解读,及时解答和回应社会关注的热点问题,使社会各界充分知晓改革、支持改革,自觉应用改革成果。
(五)加强督促检查。省工商局、质监局、国税局、地税局、人社厅要按照责任单位、时间节点和工作要求,加强跟踪了解和督促检查。要严肃工作纪律,加大问责和考核力度,对实施改革工作协调配合不力,造成工作脱节、延误改革进程的单位和个人给予通报批评,确保“四证合一、一照一码”登记制度顺利实施。
按照《意见》和《方案》的要求,《黑龙江省人民政府办公厅关于实行企业“四证合一”登记制度的实施意见》(黑政办发〔2015〕17号)与本方案不一致的,按照国家有关规定和本方案执行。
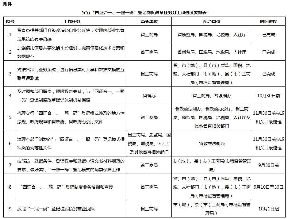
附件:实行“四证合一、一照一码”登记制度改革任务分工和进度安排表


扫描二维码 关注我们
您当前的位置:
打印
关闭