商建发〔2015〕306号《关于加快发展农村电子商务的意见》
关于加快发展农村电子商务的意见
商建发〔2015〕306号
各省、自治区、直辖市、计划单列市及新疆生产建设兵团商务、发展改革、工业和信息化、财政、人力资源社会保障、交通运输、农业、人民银行、工商、质监(市场监督管理)、银监、证监、保监、邮政、扶贫、供销合作、共青团、妇联、残联主管部门:
近年来,随着互联网的普及和农村基础设施的完善,我国农村电子商务快速发展,农村商业模式不断创新,服务内容不断丰富,电子商务交易规模不断扩大。但总体上我国农村电子商务发展仍处于起步阶段,存在着市场主体发育不健全、物流配送等基础设施滞后、发展环境不完善和人才缺乏等问题。
加快发展农村电子商务,是创新商业模式、完善农村现代市场体系的必然选择,是转变农业发展方式、调整农业结构的重要抓手,是增加农民收入、释放农村消费潜力的重要举措,是统筹城乡发展、改善民生的客观要求,对于进一步深化农村改革、推进农业现代化具有重要意义。根据《中共中央国务院关于加大改革创新力度加快农业现代化建设的若干意见》(中发〔2015〕1号)和《国务院关于大力发展电子商务加快培育经济新动力的意见》(国发〔2015〕24号)的要求,为加快推进农村电子商务发展,现提出以下意见:
一、总体要求
(一)指导思想。
以邓小平理论、“三个代表”重要思想、科学发展观为指导,深入贯彻落实党的十八大和十八届三中、四中全会精神,按照全面建成小康社会目标和新型工业化、信息化、城镇化、农业现代化同步发展的要求,主动适应经济发展新常态,充分发挥市场在资源配置中的决定性作用,加强基础设施建设,完善政策环境,深化农村流通体制改革,创新农村商业模式,培育和壮大农村电子商务市场主体,发展线上线下融合、覆盖全程、综合配套、安全高效、便捷实惠的现代农村商品流通和服务网络。
(二)基本原则。
1.市场为主、政府引导。充分发挥市场在资源配置中的决定性作用,突出企业的主体地位。加快转变政府职能,完善政策、强化服务、搭建平台,加强事中事后监管,依法维护经营者、消费者合法权益。为农村电子商务发展营造平等参与、公平竞争的环境,激发各类市场主体的活力。
2.统筹规划、创新发展。将发展农村电子商务纳入区域发展战略和新型城镇化规划,作为农村发展的重要引擎和产业支撑,促进城乡互补、协调发展。以商业模式创新推动管理创新和体制创新,改造传统商业的业务流程,提升农村流通现代化水平,促进农村一二三产业融合发展。
3.实事求是、因地制宜。结合本地区农村经济社会发展水平、人文环境和自然资源等基础条件,认真研究分析,着眼长远,理性推进。注重发挥基层自主性、积极性和创造性,因县而异,探索适合本地农村电子商务发展的路径和模式。
4.以点带面、重点突破。先行先试、集中力量解决农村电子商务发展中的突出矛盾和问题,务求实效,对老少边穷地区要重点扶持、优先试点;总结先行地区经验,不断提升示范效应,形成推广机制。
(三)发展目标。
争取到2020年,在全国培育一批具有典型带动作用的农村电子商务示范县。电子商务在降低农村流通成本、提高农产品商品化率和农民收入、推进新型城镇化、增加农村就业、带动扶贫开发等方面取得明显成效,农村流通现代化水平显著提高,推动农村经济社会健康快速发展。
二、提升农村电子商务应用水平
(四)建设新型农村日用消费品流通网络。
适应农村产业组织变化趋势,充分利用“万村千乡”、信息进村入户、交通、邮政、供销合作社和商贸企业等现有农村渠道资源,与电子商务平台实现优势互补,加强服务资源整合。推动传统生产、经营主体转型升级,创新商业模式,促进业务流程和组织结构的优化重组,增强产、供、销协同能力,实现线上线下融合发展。支持电子商务企业渠道下沉。加强县级电子商务运营中心、乡镇商贸中心和配送中心建设,鼓励“万村千乡”等企业向村级店提供B2B网上商品批发和配送服务。鼓励将具备条件的村级农家店、供销合作社基层网点、农村邮政局所、村邮站、快递网点、信息进村入户村级信息服务站等改造为农村电子商务服务点,加强与农村基层综合公共服务平台的共享共用,推动建立覆盖县、乡、村的电子商务运营网络。
(五)加快推进农村产品电子商务。
以农产品、农村制品等为重点,通过加强对互联网和大数据的应用,提升商品质量和服务水平,培育农村产品品牌,提高商品化率和电子商务交易比例,带动农民增收。与农村和农民特点相结合,研究发展休闲农业和乡村旅游等个性化、体验式的农村电子商务。指导和支持种养大户、家庭农场、农民专业合作社、农业产业化龙头企业等新型农业经营主体和供销合作社、扶贫龙头企业、涉农残疾人扶贫基地等,对接电商平台,重点推动电商平台开设农业电商专区、降低平台使用费用和提供互联网金融服务等,实现“三品一标”、“名特优新”、“一村一品”农产品上网销售。鼓励有条件的农产品批发和零售市场进行网上分销,构建与实体市场互为支撑的电子商务平台,对标准化程度较高的农产品探索开展网上批发交易。鼓励新型农业经营主体与城市邮政局所、快递网点和社区直接对接,开展生鲜农产品“基地+社区直供”电子商务业务。从大型生产基地和批发商等团体用户入手,发挥互联网和移动终端的优势,在农产品主产区和主销区之间探索形成线上线下高效衔接的农产品交易模式。
(六)鼓励发展农业生产资料电子商务。
组织相关企业、合作社,依托电商平台和“万村千乡”农资店、供销合作社农资连锁店、农村邮政局所、村邮站、乡村快递网点、信息进村入户村级信息服务站等,提供测土配方施肥服务,并开展化肥、种子、农药等生产资料电子商务,推动放心农资进农家,为农民提供优质、实惠、可追溯的农业生产资料。发挥农资企业和研究机构的技术优势,将农资研发、生产、销售与指导农业生产相结合,通过网络、手机等提供及时、专业、贴心的农业专家服务,与电子商务紧密结合,加强使用技术指导服务体系建设,宣传、应用和推广农业最新科研成果。
(七)大力发展农村服务业。
按照新型城镇化发展要求,逐步增加农村电子商务综合服务功能,实现一网多用,缩小城乡居民在商品和服务消费上的差距。鼓励与服务业企业、金融机构等加强合作,提高大数据分析能力,在不断完善农民网络购物功能的基础上,逐步叠加手机充值、票务代购、水电气费缴纳、农产品网络销售、小额取现、信用贷款、家电维修、养老、医疗、土地流转等功能,进一步提高农村生产、生活服务水平。与城市社区电子商务系统有机结合,实现城乡互补和融合发展。
(八)提高电子商务扶贫开发水平。
按照精准扶贫、精准脱贫的原则,创新扶贫开发工作机制,把电子商务纳入扶贫开发工作体系。积极推进电商扶贫工程,密切配合,形成合力,瞄准建档立卡贫困村,覆盖建档立卡贫困户。鼓励引导易地扶贫搬迁安置区和搬迁人口发展电子商务。提升贫困地区交通物流、网络通讯等发展水平,增强贫困地区利用电商创业、就业能力,推动贫困地区特色农副产品、旅游产品销售,增加贫困户收入。鼓励引导电商企业开辟贫困老区特色农产品网上销售平台,与合作社、种养大户建立直采直供关系。到2020年,对有条件的建档立卡贫困村实现电商扶贫全覆盖。
三、培育多元化农村电子商务市场主体
(九)鼓励各类资本发展农村电子商务。
支持电商、物流、商贸、金融、邮政、快递等各类社会资本加强合作,实现优势资源的对接与整合,参与农村电子商务发展。加快实施“快递下乡”工程,支持快递企业“向下”、“向西”发展。支持第三方电子商务平台创新和拓展涉农电商业务。引导涉农信息发布平台向在线交易和电商平台转型,提升服务功能。
(十)积极培育农村电子商务服务企业。
引导电子商务服务企业拓展农村业务,支持组建区域性农村电子商务协会等行业组织,成立专业服务机构等。为农村电子商务发展提供咨询、人员培训、技术支持、网店建设、品牌培育、品质控制、营销推广、物流解决、代理运营等专业化服务,引导市场主体规范有序发展,培育一批扎根农村的电子商务服务企业。
(十一)鼓励农民依托电子商务进行创业。
实施农村青年电商培育工程和巾帼电商创业行动。以返乡高校毕业生、返乡青年、大学生村官、农村青年、巾帼致富带头人、退伍军人等为重点,培养一批农村电子商务带头人和实用型人才,切实发挥他们在农村电子商务发展中的引领和示范作用。指导具有特色商品生产基础的乡村开展电子商务,吸引农民工返乡创业就业,引导农民立足农村、对接城市,探索农村创业新模式。各类农村电子商务运营网点要积极吸收农村妇女、残疾人士等就业。
四、加强农村电子商务基础设施建设
(十二)加强农村宽带、公路等设施建设。
完善电信普遍服务补偿机制,加快农村信息基础设施建设和宽带普及,推进“宽带中国”建设,促进宽带网络提速降费,积极推动4G和移动互联网技术应用。以建制村通硬化路为重点加快农村公路建设,推进城乡客运一体化,推动有条件的地区实施公交化改造。
(十三)提高农村物流配送能力。
加强交通运输、商贸流通、农业、供销、邮政各部门和单位及电商、快递企业等相关农村物流服务网络和设施的共享衔接,发挥好邮政点多面广和普遍服务的优势,逐步完善县乡村三级物流节点基础设施网络,鼓励多站合一、资源共享,共同推动农村物流体系建设,打通农村电子商务“最后一公里”。推动第三方配送、共同配送在农村的发展,建立完善农村公共仓储配送体系,重点支持老少边穷地区物流设施建设。
五、创建农村电子商务发展的有利环境
(十四)搭建多层次发展平台。
鼓励电商基础较好的地方积极协调落实项目用地、利用闲置厂房等建设农村特色电子商务产业基地、园区或综合运营服务中心,发挥孵化功能,为当地网商、创业青年和妇女等提供低成本的办公用房、网络通信、培训、摄影、仓储配送等公共服务,促进网商在农村的集聚发展。支持地方依托第三方综合电商平台,开设地方特色馆,搭建区域性电商服务平台。促进线下产业发展平台和线上电商交易平台的结合,推动网络经济与实体经济的融合。研究建立适合农村情况的电子商务标准、统计制度等。发挥各类农业信息资源优势,逐步覆盖农产品生产、流通、销售和消费全程,提高市场信息传导效应,引导农民开展订单生产。
(十五)加大金融支持力度。
鼓励有条件的地区通过拓宽社会融资渠道设立农村电子商务发展基金。鼓励村级电子商务服务点、助农取款服务点相互依托建设,实现优势互补、资源整合,提高利用效率。提高农村电商的大数据分析能力,支持银行业金融机构和支付机构研发适合农村特点、满足农村电子商务发展需求的网上支付、手机支付、供应链贷款等金融产品,加强有关风险控制,保障客户信息安全和资金安全。加大对电商创业农民的授信和贷款支持。充分利用各地设计开发的“青”字号专属金融产品,或依托金融机构现有产品,设计“青”字号电商创业金融服务项目,支持农村青年创业。协调各类农业信贷担保机构,简化农村网商小额短期贷款办理手续,对信誉良好、符合政策条件的农村网商,可按规定享受创业担保贷款及贴息政策。
(十六)加强培训和人才培养。
依托现有培训项目和资源,支持电子商务企业、各类培训机构、协会对机关、企业、农业经营主体和农民等,进行电子商务政策、理论、运营、操作等方面培训。有条件的地区可以建立专业的电商人才培训基地和师资队伍,努力培养一批既懂理论、又懂业务、会经营网店、能带头致富的复合型人才。引导具有实践经验的电商从业者返乡创业,鼓励电子商务职业经理人到农村发展。进一步降低农村电商人才就业保障等方面的门槛。
(十七)规范市场秩序。
加强网络市场监管,打击制售假冒伪劣商品、虚假宣传、不正当竞争和侵犯知识产权等违法行为,维护消费者合法权益,促进守法诚信经营。督促第三方交易平台加强内部管理,规范主体准入,遏制“刷信用”等欺诈行为。维护公平竞争的市场秩序,营造良好创业营商环境。推进农村电子商务诚信建设。加强农产品标准化、检验检测、安全监控、分级包装、冷链仓储、加工配送、追溯体系等技术、设施的研究、应用和建设,提高对农产品生产、加工和流通等环节的质量管控水平,建立完善质量保障体系。
(十八)开展示范和宣传推广。
开展电子商务进农村综合示范,认真总结示范地区经验做法,梳理典型案例,对开展电商创业的农村青年、农村妇女、新型农业经营主体和农村商业模式等进行总结推广。加大宣传力度,推动社会各界关注和支持农村电子商务发展。加强地区间沟通与交流,促进合作共赢发展。
电子商务进农村是三农工作的新领域。各地要加快转变政府职能,打破传统观念和模式,大胆探索创新,加强组织领导,加强部门沟通协调,改进工作方式方法,提升政府服务意识和水平,推动农村电子商务健康快速发展,促进农村现代市场体系建立完善,加快推进农业现代化进程。
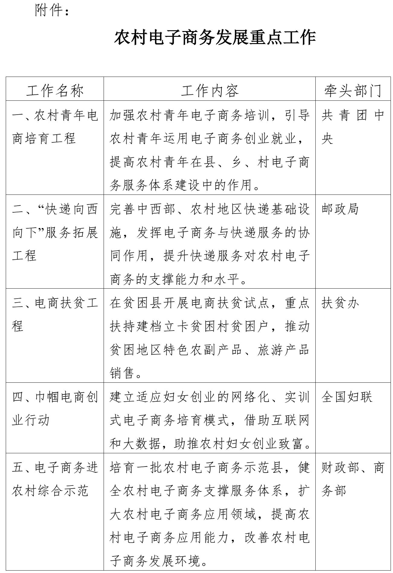
附件:农村电子商务发展重点工作
商务部
发展改革委
工业和信息化部
财政部
人力资源社会保障部
交通运输部
农业部
人民银行
工商总局
质监总局
银监会
证监会
保监会
邮政局
国务院扶贫办
供销合作总社
共青团中央
全国妇联
中国残联
2015年8月21日
附件:农村电子商务发展重点工作


扫描二维码 关注我们
本文链接://m.0798ci.com/law/6097.html
本文关键词: 商建发〔2015〕306号, 加快发展, 农村电子商务, 意见
您当前的位置:
打印
关闭