国办发〔2014〕9号《国务院办公厅关于推进城区老工业区搬迁改造的指导意见》
各省、自治区、直辖市人民政府,国务院各部委、各直属机构:
为深入实施东北地区等老工业基地振兴战略,积极有序推进城区老工业区搬迁改造工作,经国务院同意,现提出以下指导意见。
一、充分认识推进城区老工业区搬迁改造的重要性
城区老工业区是指依托“一五”、“二五”和“三线”建设时期国家重点工业项目形成的、工业企业较为集中的城市特定区域,为我国建立独立完整的工业体系、为老工业城市的形成发展作出了突出贡献,目前仍是当地经济社会发展的重要支撑。但是在长期发展过程中,城区老工业区也出现了落后产能集中、基础设施老化、环境污染较为严重、安全隐患突出、棚户区改造任务重、困难群体较多等问题。近年来,许多城市采取多种方式组织开展城区老工业区搬迁改造,发展改革委也组织开展了相关试点工作,取得了一定成效。但是部分城区老工业区搬迁改造发展定位不合理、搬迁企业承接地选择不科学、污染土地治理不彻底、土地利用方式粗放、大拆大建、融资渠道单一等问题比较突出,亟待加强规范引导。科学实施城区老工业区搬迁改造,对于老工业城市推进产业结构调整、再造产业竞争新优势,完善城市综合服务功能、提高城镇化发展质量,保障和改善民生、维护社会和谐稳定具有重要意义。
二、总体要求
(一)指导思想。
以邓小平理论、“三个代表”重要思想、科学发展观为指导,贯彻落实党的十八大和十八届二中、三中全会精神,按照党中央、国务院的决策部署,以加快转变经济发展方式为主线,以新型工业化和新型城镇化为引领,以改革创新为动力,以城区老工业区产业重构、城市功能完善、生态环境修复和民生改善为着力点,与加快棚户区改造和加强城市基础设施建设相结合,统筹推进企业搬迁改造和新产业培育发展,破解城市内部二元结构,力争到2022年基本完成城区老工业区搬迁改造任务,把城区老工业区建设成为经济繁荣、功能完善、生态宜居的现代化城区。
(二)基本原则。
政府推动、市场运作。城区老工业区所在城市人民政府要正确引导,精心组织,国务院有关部门和各省级人民政府给予必要的指导和支持。要进一步简政放权,支持社会力量参与搬迁改造,凡利用市场机制能够解决的交由市场解决。
因地制宜、科学规划。各地要充分考虑区位条件、资源禀赋、发展基础和环境承载能力,结合城市总体发展布局,合理确定搬迁改造的方向和目标,统筹安排规模和时序,努力探索各具特色的搬迁改造方式。
创新模式、增强动力。创新城区老工业区搬迁改造的组织模式、资金筹措模式、公共服务设施建设与运营模式、土地治理与开发利用模式,调动各方面积极性,增强搬迁改造的动力。
注重实效、稳妥推进。企业搬迁要注重与技术改造、改制重组相结合,注重扩大就业和增加居民收入,提高基本公共服务水平,保障和改善民生。要做好沟通协调、宣传引导和善后补偿工作,营造良好工作氛围,把好事办好。
三、主要任务
(一)科学编制搬迁改造实施方案。
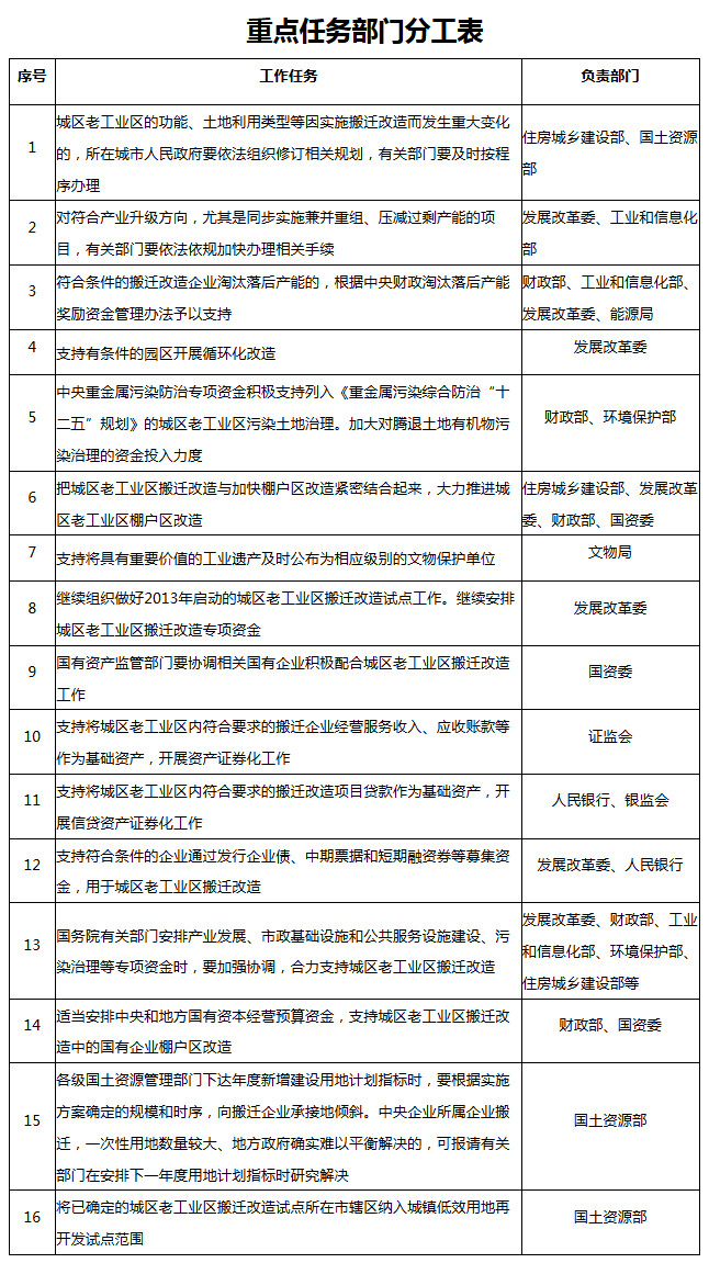
城区老工业区所在城市人民政府负责组织编制搬迁改造实施方案(以下简称实施方案),明确城区老工业区的搬迁改造范围及目标、功能布局、主要任务、重点项目、组织模式、实施进度、保障措施等。实施方案编制过程中要广泛征求意见,特别是相关企业意见,凝聚各方共识,认真开展社会稳定风险评估,做好与地方国民经济和社会发展规划、城市总体规划、土地利用总体规划、环境保护规划等相关规划的衔接。城区老工业区的功能、土地利用类型等因实施搬迁改造而发生重大变化的,所在城市人民政府要依法组织修订相关规划,有关部门要及时按程序办理。相关中央和省属国有企业要加强对城区老工业区内所属企业的指导,积极配合制定实施方案。
(二)推进企业搬迁改造。
对城区老工业区企业视情况分别实施就地改造、异地迁建和依法关停等。符合城市功能定位的企业要就地加强技术改造,提高清洁生产、安全生产和环境保护水平,所在城市人民政府按照相关法律法规要求,搬迁安置安全、卫生及环境防护距离范围内的居民。对环境污染严重,环境风险及安全隐患突出,难以通过就地改造达到安全、卫生及环境保护等法律法规要求和相关国家标准的企业,要异地迁建或依法关停。对异地迁建企业,要注重发挥行业规划和产业政策的引导作用,支持企业同步进行技术改造和改制重组,促进产品技术提档升级。加快淘汰落后产能和落后工艺设备,严格实施落后产能等量或减量置换,防止异地简单复制和落后产能转移。对符合产业升级方向,尤其是同步实施兼并重组、压减过剩产能的项目,有关部门要依法依规加快办理相关手续。符合条件的搬迁改造企业淘汰落后产能的,根据中央财政淘汰落后产能奖励资金管理办法予以支持。对已关停企业,要注重盘活企业用地和生产设施,妥善做好善后工作。所在城市人民政府和相关企业要妥善解决历史遗留问题,做好分离企业办社会职能工作;对企业富余人员采取免费培训、优先提供公益性岗位等措施,积极帮助实现再就业。
(三)合理选择搬迁企业承接地。
根据搬迁企业的产业类型、发展方向等条件,引导企业向具备条件的经济技术开发区、高新技术产业开发区等园区搬迁,推动产业集聚发展。冶金、化工、造纸、危险品生产和储运等环境风险较大的搬迁企业,必须迁入依法设立、环境保护基础设施齐全并经规划环境影响评价的产业园区。支持有条件的园区开展循环化改造。对位于远郊区县的搬迁企业承接地,所在城市人民政府要完善市政基础设施和公共服务设施,加强生活配套设施建设,方便职工生活。支持打破行政区划选择搬迁企业承接地,原则上不再为承接搬迁企业新设产业园区。鼓励建立兼顾企业原址所在地和搬迁企业承接地利益的税收分成及绩效考核机制。
(四)培育发展新产业。
以提升城市服务功能为导向,充分利用腾退土地,重点发展现代服务业。依托城区老工业区产业基础,积极发展设计咨询、科技、金融、电子商务、现代物流、节能环保等生产性服务业。鼓励改造利用老厂区老厂房老设施,积极发展文化创意、工业旅游、演艺、会展等产业。大力发展商贸、健康、家庭、养老服务等生活性服务业,满足居民日益提高的生活需求。培育专业化服务机构,提供社会化服务。发挥城区老工业区的产业配套、科技人才及技术研发等优势,积极发展战略性新兴产业和先进制造业。根据城区老工业区发展定位和功能分区,适度进行商品房开发。
(五)完善城市基础设施和公共服务设施。
坚持先地下、后地上的原则,加强供水、燃气、供热管网建设和老旧管网改造,建设雨污分流排水系统,完善污水和垃圾收集处理设施,有条件的地区要建设地下综合管廊。优化城市道路交通系统,加强路网衔接连通。加大消防、防洪、排水防涝等基础设施建设和改造力度,提高防灾减灾和应对突发事件能力。完善信息基础设施,应用先进信息技术提高城市管理水平,积极稳妥推进智慧城市建设。根据常住人口数量与结构变化,优化中小学、幼儿园、图书馆、博物馆、体育场馆、医疗卫生机构等公共服务设施布局。大力发展绿色建筑,对既有建筑加强节能改造,对新建建筑严格按照节能建筑要求进行设计、施工和验收。保障政府投入,加强非经营性基础设施建设。允许社会资本通过特许经营等方式参与城市基础设施投资和运营。
(六)治理修复生态环境。
大力推进城区老工业区环境整治和生态系统修复,因地制宜加强绿地、公园建设,结合城市河湖水系和传统街区改造构筑特色生态景观。高度重视环境污染治理,落实场地污染者或使用者治理修复责任。对于土壤、水体污染严重的区域,采取工程技术、生物修复等措施进行专项治理,防止污染扩散。在企业异地迁建或依法关停前,企业应制定搬迁过程中产生的废物和企业生产、存储设施处理处置方案并认真实施,落实企业污染防治责任,防止发生二次污染和次生突发环境事件。地方环境保护部门要会同有关部门组织相关责任方开展场地环境调查和风险评估,确定污染源、污染范围和污染程度。对于保留的工业建筑物,应调查其污染状况并评估其再利用的环境和健康风险,对确认已污染的建筑物应编制清洁方案,治理后方能利用。鼓励采用先进适用技术,引入社会资本,积极探索污染治理市场化新模式。中央重金属污染防治专项资金积极支持列入《重金属污染综合防治“十二五”规划》的城区老工业区污染土地治理。加大对腾退土地有机物污染治理的资金投入力度。
(七)推进城区老工业区棚户区改造。
把城区老工业区搬迁改造与加快棚户区改造紧密结合起来,大力推进城区老工业区棚户区改造。地方各级人民政府上报年度棚户区改造计划时,优先安排城区老工业区的棚户区改造项目。要积极引入市场机制,吸引社会力量参与棚户区改造。鼓励国家开发银行及有关大型商业银行为城区老工业区棚户区改造提供资金支持。支持对搬迁改造企业老家属区进行房屋修缮和环境综合整治,完善配套设施,着力改善老职工、困难家庭的居住条件。
(八)加强工业遗产保护再利用。
高度重视城区老工业区工业遗产的历史价值,把工业遗产保护再利用作为搬迁改造重要内容。在实施企业搬迁改造前,全面核查认定城区老工业区内的工业遗产,出台严格的保护政策。支持将具有重要价值的工业遗产及时公布为相应级别的文物保护单位和历史建筑。合理开发利用工业遗产资源,建设科普基地、爱国主义教育基地等。
四、保障措施
(一)加强组织领导。
城区老工业区所在城市人民政府对搬迁改造负总责,要加强组织领导,完善工作机制,落实工作责任,制定切实可行的实施方案,做好社会稳定风险评估和环境影响评价,强化风险防控,扎实推进各项工作。各省级人民政府要加强对城区老工业区搬迁改造工作的指导和支持,组织评估实施方案;搬迁改造任务较重的省(区、市),要出台专门政策措施,加大支持力度。发展改革委要加强综合协调,继续组织做好2013年启动的城区老工业区搬迁改造试点工作,不断总结经验,完善政策措施。国务院有关部门要结合各自职能,尽快落实政策。国有资产监管部门要协调相关国有企业积极配合城区老工业区搬迁改造工作。
(二)拓宽资金筹措渠道。
鼓励银行业金融机构根据搬迁改造项目特点,完善金融服务。支持将城区老工业区符合要求的搬迁企业经营服务收入、应收账款以及搬迁改造项目贷款等作为基础资产,开展资产证券化工作。支持符合条件的企业通过发行企业债、中期票据和短期融资券等募集资金,用于城区老工业区搬迁改造。鼓励社会资本参与搬迁企业改制重组和城区老工业区市政基础设施建设。合理引导金融租赁公司和融资租赁公司按照商业可持续原则依法依规参与企业搬迁改造。国务院有关部门安排产业发展、市政基础设施和公共服务设施建设、污染治理等专项资金时,要加强协调,合力支持城区老工业区搬迁改造。继续安排城区老工业区搬迁改造专项资金,重点支持改造再利用老厂区老厂房发展新兴产业和企业搬迁改造等。适当安排中央和地方国有资本经营预算资金,支持城区老工业区搬迁改造中的国有企业棚户区改造。发展滞缓或主导产业衰退比较明显的老工业城市可将中央财政安排的相关转移支付资金重点用于城区老工业区搬迁改造。对列入实施方案的搬迁企业,按企业政策性搬迁所得税管理办法执行。
(三)加大土地政策支持力度。
对因搬迁改造被收回原国有土地使用权的企业,经批准可采取协议出让方式,按土地使用标准为其安排同类用途用地。改造利用老厂区老厂房发展符合规划的服务业,涉及原划拨土地使用权转让或改变用途的,经批准可采取协议出让方式供地。各级国土资源管理部门下达年度新增建设用地计划指标时,要根据实施方案确定的规模和时序,向搬迁企业承接地倾斜。中央企业所属企业搬迁,一次性用地数量较大、地方政府确实难以平衡解决的,可报请有关部门在安排下一年度用地计划指标时研究解决。对在搬迁企业原址发现地下文物或工业遗产被认定为文物的老工业区,所在市辖区因保护文物需要新增建设用地的,所在省级、市级人民政府优先安排用地计划指标。将已确定的城区老工业区搬迁改造试点所在市辖区纳入城镇低效用地再开发试点范围。
推进城区老工业区搬迁改造任务艰巨,责任重大。各有关地区和部门要按照本意见要求,结合实际,扎实做好各项工作,确保各项政策措施落到实处,见到实效。
附件:重点任务部门分工表

国务院办公厅
2014年3月3日

扫描二维码 关注我们
您当前的位置:
打印
关闭