豫卫医〔2014〕40号《河南省疾病应急救助基金制度实施办法》
河南省卫生和计划生育委员会 河南省财政厅 河南省公安厅 河南省人力资源与社会保障厅 河南省民政厅
关于印发《河南省疾病应急救助基金制度实施办法》的通知
各省辖市、省直管县(市)卫生计生委(卫生局),财政局、公安局、人力资源和社会保障局、民政局,省直各医疗机构:
为规范开展疾病应急救助工作,发挥疾病应急救助基金的保障作用,根据《国务院办公厅关于建立疾病应急救助制度的指导意见》(国办发〔2013〕15号)、《河南省疾病应急救助基金管理暂行办法》(豫财社〔2013〕213号)要求,按照属地管理、分工合作、强化监管、惠及民生的原则,我们制定了《河南省疾病应急救助制度实施办法》,现印发给你们,请结合实际,认真贯彻执行。
河南省卫生和计划生育委员会
河南省财政厅
河南省公安厅
河南省人力资源与社会保障厅
河南省民政厅
2014年11月3日
河南省疾病应急救助制度实施办法
第一章 总则
第一条 为规范开展疾病应急救助工作,发挥疾病应急救助基金保障作用,根据《国务院办公厅关于建立疾病应急救助制度的指导意见》(国办发〔2013〕15号)和《河南省疾病应急救助基金管理暂行办法》(豫财社〔2013〕213号)等规定,制定本实施办法。
第二条 各省辖市、省直管县(市)设立疾病应急救助基金。疾病应急救助基金通过财政投入和社会各界捐助等渠道筹集,由卫生计生行政主管部门会同财政部门管理,接受审计部门和社会监督。
第三条 基金经办管理机构统一确定为各级卫生计生行政部门,具体负责基金的日常管理工作,会同财政、公安、人社、民政等相关部门,对医疗机构提交的申请材料进行受理、审核、支付,主动开展疾病应急救助资金募捐活动,不断扩大基金规模。
第四条 实施疾病应急救助的医疗机构在门诊、急诊(包括120急救转运等)发现急危重症患者需要急救的,按首诊负责制原则开通绿色通道对患者进行急救,救治程序按照国家卫生计生委《需要紧急救治的急危重伤病标准及诊疗规范》进行。
第二章 基金救助对象
第五条 在全省行政区域内发生急危重伤病、需要急救但身份不明确或无力支付相应费用的患者为救助对象。包括:
(一)无法查明患者身份的急救病人。即“三无”病人,指无身份证明(姓名和居住地),无责任承担机构(或人员),无抢救治疗经费的病人。
(二)城乡低保对象、农村“五保”供养对象、低收入家庭成员等因突发事件和意外事故造成人身伤害,符合急危重症抢救标准的病人。各省辖市、省直管县(市)可结合实际情况,明确具体的基金救助和支付范围。
第六条 救助对象身份审核认定。
(一)医疗机构对其提供的户籍身份证明证件有异议的患者,应联系医疗机构所在地公安机关,由公安机关协助核查。所在地公安机关应于10个工作日内做出患者身份书面核查说明。对于低收入患者,医疗机构应要求其提供由县级民政部门认定并出具的低收入家庭证明。
(二)卫生计生行政部门负责审核病人是否为新农合参合人员;民政部门负责审核病人是否为城乡低保对象、农村“五保”供养对象,是否有负担能力;人力资源和社会保障部门负责审核病人是否参加城镇医保、工伤保险或生育保险。
第三章 基金支付范围
第七条 基金用于支付下列急救医疗费用。包括:
(一)无法查明身份且无力缴费患者所发生的急救费用。
(二)身份明确但无力缴费的患者所拖欠的急救费用。先由责任人、生育保险、工伤保险、基本医疗保险和商业医疗保险等各类保险、公共卫生经费,以及道路交通事故应急医疗救助基金、城市流浪乞讨人员救助专项资金、医疗救助基金和红十字重特大疾病医疗救助基金等渠道按规定支付。无上述渠道或上述渠道费用支付有缺口的,由基金给予补助。
(三)基金不得用于支付病情平稳但长期住院治疗产生的费用或经查实身份、有负担能力但拒绝付费等不符合救助范围对象的急救医疗费用。
需要紧急救治的急危重伤病标准以及诊疗规范严格按照国家卫生计生委办公厅关于印发《需要紧急救治的急危重伤病标准及诊疗规范》的通知(国卫办医发〔2013〕32号)有关标准确定和执行。
第四章 基金支付流程
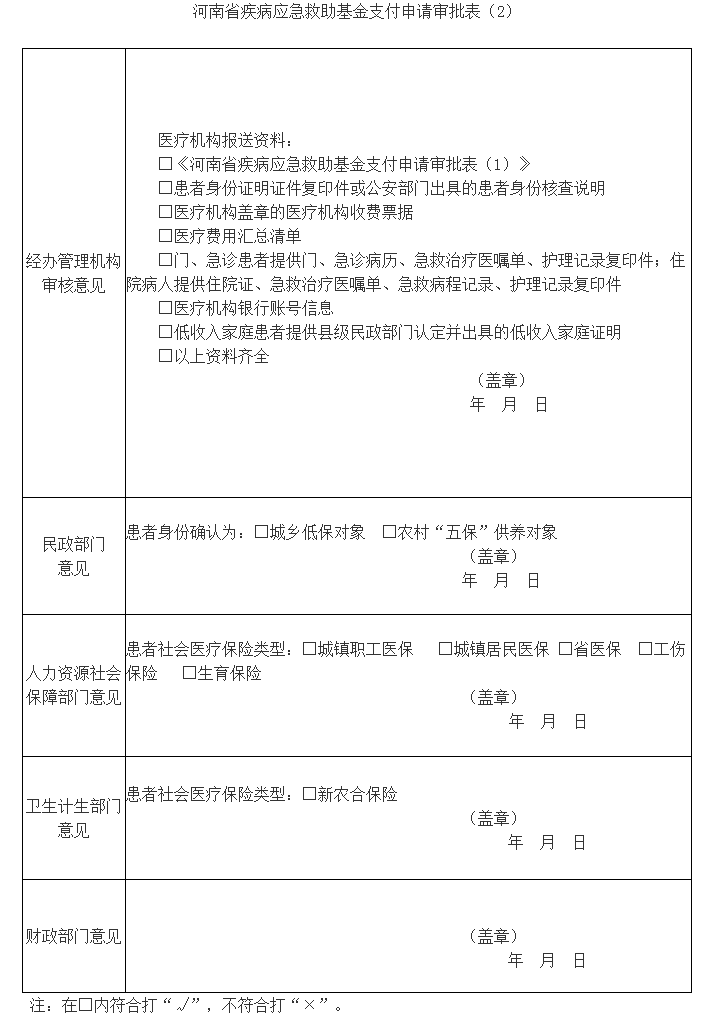
第八条 基金支付申请。对于属于救助对象的患者,医疗机构应及时填报《河南省疾病应急救助基金支付申请审批表(1)》。按照属地管理原则,辖区内医疗机构应于每季度后15日内集中向各省辖市、省直管县(市)基金经办管理机构提交基金支付申请。申请时应提交以下材料:
(一)《河南省疾病应急救助基金支付申请审批表(1)》(详见附件)。
(二)患者身份证明证件复印件或公安部门出具的患者身份核查说明。
(三)低收入家庭患者需提供县级民政部门认定并出具的低收入家庭证明。
(四)医疗机构盖章的医疗机构收费票据。
(五)医疗费用汇总清单。
(六)门、急诊患者提供门、急诊病历、急救治疗医嘱单、护理记录复印件;住院病人提供住院证、急救治疗医嘱单、急救病程记录、护理记录复印件。
(七)医疗机构银行账号信息。
第九条 基金支付申请审核。各省辖市、省直管县(市)基金经办管理机构负责审核材料是否齐全,并填报《河南省疾病应急救助基金支付申请审批表(2)》(详见附件)。基金经办管理机构汇总上述资料后分送同级人力资源和社会保障、民政等部门,根据各自的审核职责,于5个工作日内提出审核意见,并在《河南省疾病应急救助基金支付申请审批表(2)》中盖章。
第十条 基金支付申请审批。省辖市、省直管县(市)基金经办管理机构汇总人力资源和社会保障、民政等部门的意见,于5个工作日内报同级财政部门复核,财政部门在10个工作日内审批。
第十一条 基金拨付。省辖市、省直管县(市)财政部门在每季度对基金支付申请进行审批后5个工作日内将核准的医疗费用直接拨付至各相关医疗机构。对经常承担急救工作的定点医疗机构,可根据基金经办管理机构的申请,采取先部分预拨后结算的办法减轻医疗机构的垫资负担。
第五章 基金监管
第十二条 医疗机构应做好公示工作,接受社会监督。各级卫生计生行政部门应督促辖区内各级各类医疗机构接到疾病应急救助患者后,立即开放绿色通道实施紧急救助,并在院内公告栏等醒目位置对疾病应急救助情况进行公示。
第十三条 为确保基金安全有效、规范运行,省辖市、省直管县(市)应成立由卫生计生、财政部门组织,有关部门代表、人大代表、政协委员、医学专家、媒体人士等组成的基金监管委员会,每年年底通过普查和重点抽查结合的方式,对基金的支付、使用情况以及应急救助者身份确认等事宜进行一次监督检查,并于每年第一季度向社会公示检查结果。
第十四条 省辖市、省直管县(市)卫生计生行政部门每年度应委托中介组织对基金管理及使用情况进行一次专项审计,对基金使用、救助的具体事例、费用以及审计报告等向社会公示,接受社会监督。
第十五条 审计机关依法对疾病应急救助基金的筹集、使用情况进行审计或专项审计调查。
第六章 附则
第十六条 省辖市、省直管县(市)可根据本实施办法制定具体的管理制度,以确保疾病应急救助制度的落实。
第十七条 本实施办法自公布之日起实施。
附件:河南省疾病应急救助基金支付申请审批表(1)(2)



扫描二维码 关注我们
您当前的位置:
打印
关闭