《国家发展和改革委员会决定修改的规章和规范性文件》国家发展和改革委员会令第26号
浏览量: 时间:2015-06-19 03:56:09
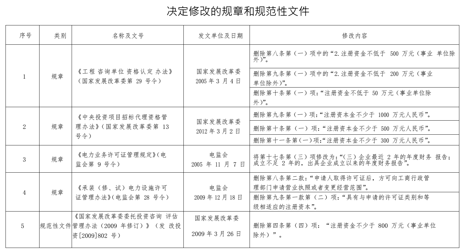
国家发展和改革委员会决定修改的规章和规范性文件
国家发展和改革委员会令第26号 2015-5-30
根据《中华人民共和国公司法》和《国务院关于印发注册资本登记制度改革方案的通知》(国发〔2014〕7号),为进一步落实注册资本登记制度改革有关事项,现决定:
一、废止《关于印发<股份有限公司规范意见>和<有限责任公司规范意见>的通知》(体改生[1992]31号)。
二、对4件规章、1件规范性文件的部分条款予以修改。(附件)

附件下载: 决定修改的规章和规范性文件
主任:徐绍史
2015年5月30日

扫描二维码 关注我们
本文链接://m.0798ci.com/law/5427.html
本文关键词: 国家发展和改革委员会, 修改, 规章和, 规范性文件, 第26号
您当前的位置:
打印
关闭