建市〔2013〕9号 住房城乡建设部关于印发《工程勘察资质标准》的通知
住房城乡建设部关于印发《工程勘察资质标准》的通知
各省、自治区住房和城乡建设厅,北京市规划委,天津、上海市建设交通委,重庆市城乡建设委,新疆生产建设兵团建设局,总后基建营房部工程局,国务院有关部门建设司,有关行业协会:
根据《建设工程勘察设计管理条例》和《建设工程勘察设计资质管理规定》,我部制定了《工程勘察资质标准》,现印发给你们,请遵照执行。原《工程勘察资质分级标准》(建设〔2001〕22号)同时废止。执行中有何问题,请与我部建筑市场监管司联系。
中华人民共和国住房和城乡建设部
2013年1月21日
根据《建设工程勘察设计管理条例》和《建设工程勘察设计资质管理规定》,制定本标准。
一、总 则
(一)本标准包括工程勘察相应类型、主要专业技术人员配备、技术装备配备及规模划分等内容(见附件1:工程勘察行业主要专业技术人员配备表;附件2:工程勘察主要技术装备配备表;附件3:工程勘察项目规模划分表)。
(二)工程勘察范围包括建设工程项目的岩土工程、水文地质勘察和工程测量。
(三)工程勘察资质分为三个类别:
1、工程勘察综合资质
工程勘察综合资质是指包括全部工程勘察专业资质的工程勘察资质。
2、工程勘察专业资质
工程勘察专业资质包括:岩土工程专业资质、水文地质勘察专业资质和工程测量专业资质;其中,岩土工程专业资质包括:岩土工程勘察、岩土工程设计、岩土工程物探测试检测监测等岩土工程(分项)专业资质。
3、工程勘察劳务资质
工程勘察劳务资质包括:工程钻探和凿井。
(四)工程勘察综合资质只设甲级。岩土工程、岩土工程设计、岩土工程物探测试检测监测专业资质设甲、乙两个级别;岩土工程勘察、水文地质勘察、工程测量专业资质设甲、乙、丙三个级别。工程勘察劳务资质不分等级。
(五)本标准主要对企业资历和信誉、技术条件、技术装备及管理水平进行考核。其中技术条件中的主要专业技术人员的考核内容为:
1、对注册土木工程师(岩土)或一级注册结构工程师的注册执业资格和业绩进行考核。
2、对非注册的专业技术人员(以下简称非注册人员)的所学专业、技术职称,依据附件1专业设置中规定的专业进行考核。主导专业非注册人员需考核相应业绩,工程勘察主导专业见附件1。
(六)申请两个以上工程勘察专业资质时,应同时满足附件1中相应专业的专业设置和注册人员的配置,其相同专业的专业技术人员的数量以其中的高值为准。
(七)具有岩土工程专业资质,即可承担其资质范围内相应的岩土工程治理业务;具有岩土工程专业甲级资质或岩土工程勘察、设计、物探测试检测监测等三类(分项)专业资质中任一项甲级资质,即可承担其资质范围内相应的岩土工程咨询业务。
(八)本标准中所称主要专业技术人员,年龄限60周岁及以下。
二、标 准
(一)工程勘察综合资质
1-1资历和信誉
(1)符合企业法人条件,具有10年及以上工程勘察资历。
(2)实缴注册资本不少于1000万元人民币。
(3)社会信誉良好,近3年未发生过一般及以上质量安全责任事故。
(4)近5年内独立完成过的工程勘察项目应满足以下要求:岩土工程勘察、设计、物探测试检测监测甲级项目各不少于5项,水文地质勘察或工程测量甲级项目不少于5项,且质量合格。
1-2技术条件
(1)专业配备齐全、合理。主要专业技术人员数量不少于 “工程勘察行业主要专业技术人员配备表”规定的人数。
(2)企业主要技术负责人或总工程师应当具有大学本科以上学历、10年以上工程勘察经历,作为项目负责人主持过本专业工程勘察甲级项目不少于2项,具备注册土木工程师(岩土)执业资格或本专业高级专业技术职称。
(3)在“工程勘察行业主要专业技术人员配备表”规定的人员中,注册人员应作为专业技术负责人主持过所申请工程勘察类型乙级以上项目不少于2项;主导专业非注册人员中,每个主导专业至少有1人作为专业技术负责人主持过相应类型的工程勘察甲级项目不少于2项,其他非注册人员应作为专业技术负责人主持过相应类型的工程勘察乙级以上项目不少于3项,其中甲级项目不少于1项。
1-3技术装备及管理水平
(1)有完善的技术装备,满足“工程勘察主要技术装备配备表”规定的要求。
(2)有满足工作需要的固定工作场所及室内试验场所,主要固定场所建筑面积不少于3000平方米。
(3)有完善的技术、经营、设备物资、人事、财务和档案管理制度,通过IS09001质量管理体系认证。
(二)工程勘察专业资质
1、甲级
1-1资历和信誉
(1)符合企业法人条件,具有5年及以上工程勘察资历。
(2)实缴注册资本不少于300万元人民币。
(3)社会信誉良好,近3年未发生过一般及以上质量安全责任事故。
(4)近5年内独立完成过的工程勘察项目应满足以下要求:
岩土工程专业资质:岩土工程勘察甲级项目不少于3项或乙级项目不少于5项、岩土工程设计甲级项目不少于2项或乙级项目不少于4项、岩土工程物探测试检测监测甲级项目不少于2项或乙级项目不少于4项,且质量合格。
岩土工程(分项)专业资质、水文地质勘察专业资质、工程测量专业资质:完成过所申请工程勘察专业类型甲级项目不少于3项或乙级项目不少于5项,且质量合格。
1-2技术条件
(1)专业配备齐全、合理。主要专业技术人员数量不少于 “工程勘察行业主要专业技术人员配备表”规定的人数。
(2)企业主要技术负责人或总工程师应当具有大学本科以上学历、10年以上工程勘察经历,作为项目负责人主持过本专业工程勘察甲级项目不少于2项,具备注册土木工程师(岩土)执业资格或本专业高级专业技术职称。
(3)在“工程勘察行业主要专业技术人员配备表”规定的人员中,注册人员应作为专业技术负责人主持过所申请工程勘察类型乙级以上项目不少于2项;主导专业非注册人员作为专业技术负责人主持过所申请工程勘察类型乙级以上项目不少于2项,其中,每个主导专业至少有1名专业技术人员作为专业技术负责人主持过所申请工程勘察类型甲级项目不少于2项。
1-3技术装备及管理水平
(1)有完善的技术装备,满足“工程勘察主要技术装备配备表”规定的要求。
(2)有满足工作需要的固定工作场所及室内试验场所。
(3)有完善的质量、安全管理体系和技术、经营、设备物资、人事、财务、档案等管理制度。
2、乙级
2-1资历和信誉
(1)符合企业法人条件。
(2)社会信誉良好,实缴注册资本不少于150万元人民币。
2-2技术条件
(1)专业配备齐全、合理。主要专业技术人员数量不少于 “工程勘察行业主要专业技术人员配备表”规定的人数。
(2)企业主要技术负责人或总工程师应当具有大学本科以上学历、10年以上工程勘察经历,作为项目负责人主持过本专业工程勘察乙级项目不少于2项或甲级项目不少于1项,具备注册土木工程师(岩土)执业资格或本专业高级专业技术职称。
(3)在“工程勘察行业主要专业技术人员配备表”规定的人员中,注册人员应作为专业技术负责人主持过所申请工程勘察类型乙级以上项目不少于2项;主导专业非注册人员作为专业技术负责人主持过所申请工程勘察类型乙级项目不少于2项或甲级项目不少于1项。
2-3技术装备及管理水平
(1)有与工程勘察项目相应的能满足要求的技术装备,满足“工程勘察主要技术装备配备表”规定的要求。
(2)有满足工作需要的固定工作场所。
(3)有较完善的质量、安全管理体系和技术、经营、设备物资、人事、财务、档案等管理制度。
3、丙级
3-1资历和信誉
(1)符合企业法人条件。
(2)社会信誉良好,实缴注册资本不少于80万元人民币。
3-2技术条件
(1)专业配备齐全、合理。主要专业技术人员数量不少于“工程勘察行业主要专业技术人员配备表”规定的人数。
(2)企业主要技术负责人或总工程师应当具有大专以上学历、10年以上工程勘察经历;作为项目负责人主持过本专业工程勘察类型的项目不少于2项,其中,乙级以上项目不少于1项;具备注册土木工程师(岩土)执业资格或中级以上专业技术职称。
(3)在“工程勘察行业主要专业技术人员配备表”规定的人员中,主导专业非注册人员作为专业技术负责人主持过所申请工程勘察类型的项目不少于2项。
3-3技术装备及管理水平
(1)有与工程勘察项目相应的能满足要求的技术装备,满足“工程勘察主要技术装备配备表”规定的要求。
(2)有满足工作需要的固定工作场所。
(3)有较完善的质量、安全管理体系和技术、经营、设备物资、人事、财务、档案等管理制度。
(三)工程勘察劳务资质
1、工程钻探
1-1资历和信誉
(1)符合企业法人条件。
(2)社会信誉良好,实缴注册资本不少于50万元人民币。
1-2技术条件
(1)企业主要技术负责人具有5年以上从事工程管理工作经历,并具有初级以上专业技术职称或高级工以上职业资格。
(2)具有经考核或培训合格的钻工、描述员、测量员、安全员等技术工人,工种齐全且不少于12人。
1-3技术装备及管理水平
(1)有必要的技术装备,满足“工程勘察主要技术装备配备表”规定的要求。
(2)有满足工作需要的固定工作场所。
(3)质量、安全管理体系和技术、经营、设备物资、人事、财务、档案等管理制度健全。
2、凿井
2-1资历和信誉
(1)符合企业法人条件。
(2)社会信誉良好,实缴注册资本不少于50万元人民币。
2-2技术条件
(1)企业主要技术负责人具有5年以上从事工程管理工作经历,并具有初级以上专业技术职称或高级工以上职业资格。
(2)具有经考核或培训合格的钻工、电焊工、电工、安全员等技术工人,工种齐全且不少于13人。
2-3技术装备及管理水平
(1)有必要的技术装备,满足“工程勘察主要技术装备配备表”规定的要求。
(2)有满足工作需要的固定工作场所。
(3)质量、安全管理体系和技术、经营、设备物资、人事、财务、档案等管理制度健全。
三、承担业务范围
(一)工程勘察综合甲级资质
承担各类建设工程项目的岩土工程、水文地质勘察、工程测量业务(海洋工程勘察除外),其规模不受限制(岩土工程勘察丙级项目除外)。
(二)工程勘察专业资质
1、甲级
承担本专业资质范围内各类建设工程项目的工程勘察业务,其规模不受限制。
2、乙级
承担本专业资质范围内各类建设工程项目乙级及以下规模的工程勘察业务。
3、丙级
承担本专业资质范围内各类建设工程项目丙级规模的工程勘察业务。
(三)工程勘察劳务资质
承担相应的工程钻探、凿井等工程勘察劳务业务。
四、附 则
(一)本标准中对非注册专业技术人员的其它考核要求:
“工程勘察行业主要专业技术人员配备表”中的非注册人员,须具有大专以上学历、中级以上专业技术职称,并从事工程勘察实践8年以上;表中要求专业技术人员具有高级专业技术职称的,从其规定。
(二)海洋工程勘察资质标准另行制定。
(三)本标准自颁布之日起施行。
(四)本标准由住房和城乡建设部负责解释。
附件1:工程勘察行业主要专业技术人员配备表
附件2:工程勘察主要技术装备配备表
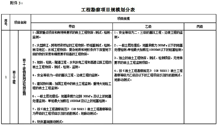
附件3:工程勘察项目规模划分表










扫描二维码 关注我们
本文链接://m.0798ci.com/law/5302.html
本文关键词: 建市〔2013〕9号, 住房城乡建设部, 工程勘察资质标准, 通知
您当前的位置:
打印
关闭