建质函〔2015〕121号《住房和城乡建设部关于印发建筑产业现代化国家建筑标准设计体系的通知》全文
住房和城乡建设部关于印发建筑产业现代化国家建筑标准设计体系的通知
建质函〔2015〕121号 2015-5-7
各省、自治区住房城乡建设厅,直辖市建委(规委),新疆生产建设兵团建设局:
为推动我国建筑产业现代化发展,进一步加强建筑产业现代化设计标准化工作,我部组织编制了《建筑产业现代化国家建筑标准设计体系》。现印发给你们,供参考。
中华人民共和国住房和城乡建设部
2015年5月7日
附件下载:建筑产业现代化国家建筑标准设计体系
建筑产业现代化国家建筑标准设计体系
住房城乡建设部 2015年5月
前 言
建筑产业现代化是推动建筑业转型升级的重要方式,在提升建筑品质和建设效率、降低资源消耗、减少环境污染、促进产业工人队伍建设方面发挥着非常积极的作用。为进一步推动建筑产业现代化的技术发展和工程实践,依据我国现有标准体系,结合我国各地发展现状,我们组织中国建筑标准设计研究院有限公司等单位编制了“建筑产业现代化国家建筑标准设计体系”。
本体系按照主体、内装、外装三部分进行构建,其中主体部分包括钢筋混凝土结构、钢结构、钢-混凝土混合结构、木结构竹结构等,内装部分包括内墙地面吊顶系统、管线集成、设备设施、整体部品等,外装部分包括轻型外挂式围护系统、轻型内嵌式围护系统、幕墙系统、屋面系统等内容。
本体系主要适用于民用建筑。全装配单层工业厂房现有五十余本相关图集,已使用多年,体系较为完整,故本体系未列入。其他工业建筑可参考本体系相关内容使用。
如对完善本体系有意见或建议,请寄送住房城乡建设部工程质量安全监管司(地址:北京市三里河路九号;邮政编码:100835)。

建筑产业现代化国家建筑标准设计体系(民用建筑)
一、主体
(一)钢筋混凝土结构(见表1)
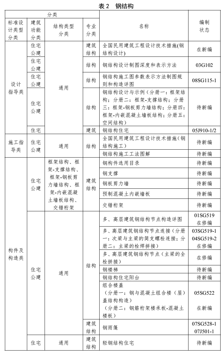
(二)钢结构(见表2)
(三)钢-混凝土混合结构(见表3)
(四)木结构、竹结构(见表4)
二、内装(见表5)
三、外围护(见表6)







扫描二维码 关注我们
您当前的位置:
打印
关闭