豫政〔2014〕55号《河南省人民政府关于印发河南省新型城镇化规划(2014-2020年)的通知》
河南省人民政府关于印发河南省新型城镇化规划(2014-2020年)的通知
各省辖市、省直管县(市)人民政府,省人民政府各部门:
现将《河南省新型城镇化规划(2014-2020年)》(以下简称《规划》)印发给你们,请结合实际,认真贯彻执行。
城镇化是现代化的必由之路,是解决农业、农村、农民问题的重要途径,是推动区域协调发展的有力支撑,是扩大内需和促进产业升级的重要抓手。科学推进新型城镇化是实现中原崛起、河南振兴、富民强省的必然选择。为深入贯彻《国家新型城镇化规划(2014-2020年)》、中央城镇化工作会议和省委九届六次、七次全会精神,根据《中共河南省委关于科学推进新型城镇化的指导意见》(豫发〔2014〕1号),省政府研究制定了本《规划》。《规划》对我省科学推进新型城镇化作出了全面部署,是指导我省未来一个时期新型城镇化发展的纲领性文件。全面实施《规划》,走出一条具有河南特色、科学发展的新型城镇化道路,对我省全面建成小康社会、加快推进现代化建设具有重大现实意义和深远历史意义。
各级、各部门要切实提高对新型城镇化的认识,全面准确把握科学推进新型城镇化的重大意义、发展思路和目标任务,切实加强对城镇化工作的指导,着重解决农业转移人口市民化、城镇棚户区和城中村改造、城市综合承载能力提升、城乡发展一体化等问题,推进新型城镇化沿着正确方向发展。要坚持因地制宜,搞好试点示范,既要积极稳妥,又要科学求实,确保《规划》提出的各项目标任务落到实处。
河南省人民政府
2014年7月3日
河南省新型城镇化规划(2014-2020年)
为深入贯彻中央城镇化工作会议和省委九届六次、七次全会精神,落实《国家新型城镇化规划(2014-2020年)》、《中共河南省委关于科学推进新型城镇化的指导意见》(豫发〔2014〕1号),推动新型城镇化科学有序、积极稳妥发展,特编制本规划。本规划明确了我省城镇化的发展路径、主要目标和战略任务,是指导未来一个时期新型城镇化科学发展的纲领性文件。
第一章 规划背景
我省作为拥有1亿多人口的发展中省份,已经进入全面建成小康社会的决定性阶段,正处于加快实现中原崛起、河南振兴、富民强省的关键时期,也处于城镇化深入推进的重要时期,必须深刻认识新型城镇化对经济社会发展的重大意义,始终坚持新型城镇化这一正确方向,牢牢把握城镇化蕴含的重大机遇,妥善应对城镇化面临的风险挑战,推进新型城镇化更稳更好发展。
第一节 发展现状
城镇化是伴随着工业化发展,非农产业在城镇集聚、农业人口向城镇集中的自然历史过程,是人类社会发展的客观趋势,是现代化建设的核心内容。改革开放以来特别是近年来,我省坚持把城镇化放在事关经济社会发展全局的突出位置,不断完善发展思路、发展举措,积极探索新型城镇化发展路子,城镇化进程明显加快,取得了显著成效。
城镇化水平快速提高。2013年全省城镇常住人口为4123万人,比2007年增长22.46%,城镇化率为43.8%,高于2007年9.5个百分点。中心城市和县城2007—2013年累计新增常住人口、户籍人口分别为650万人和310万人,分别占全省新增城镇常住人口、户籍人口的85.4%和93.9%,是我省城镇化发展速度最快、质量最高、城乡面貌变化最大的时期。
中原城市群实力日益增强。大力实施中心城市带动战略,中原城市群不断发展壮大,成为国家重点培育发展的中西部地区三大城市群之一。郑州航空港经济综合实验区建设全面展开,战略效应初步显现。郑汴一体化深入发展,实现了电信、金融同城。米字形高速铁路网、城际铁路网加快建设,城市群交通一体、产业链接、服务共享、生态共建格局正在形成。
现代城镇体系初步形成。郑州国家区域性中心城市地位进一步提升,地区性中心城市组团式发展深入推进,县城规模不断壮大,全省城区人口规模超过20万人的城市有39个,其中郑州市中心城区常住人口超过500万人,洛阳市超过200万人;有建制镇1014个,正在形成以城市群为主体形态、大中小城市和小城镇协调发展格局。
专栏1:城市(镇)的数量和变化情况(单位:个)

城镇综合承载能力明显提升。城市人均道路面积、人均住房建筑面积、城市公共供水普及率、建成区绿化覆盖率等指标大幅提升,生活污水和垃圾处理率分别为87.8%和86.4%,人居环境不断改善。社会保障覆盖面不断扩大,教育、卫生、文化、体育、养老等公共服务设施不断完善,公共服务能力显著增强。
专栏2:城市综合承载能力变化情况

产城互动发展成效显著。三大体系、五大基础(现代产业体系、自主创新体系、现代城镇体系,交通、信息、水利、能源、生态环境等五大基础设施)建设深入推进,产业集聚区载体作用日益突出,第二、三产业快速发展,城镇产业支撑能力不断增强。2013年全省产业集聚区规模以上工业主营业务收入占全省比重为47.9%,累计吸纳就业人口占全省新增就业人口的50%以上,实现了省内转移就业人口超过省外转移就业人口的历史性转变。
体制机制创新不断深入。积极深化户籍、城建投融资、市政公用事业、城市土地使用、城市管理等方面改革,破除了一些影响和制约城镇化的障碍和瓶颈。
城镇化快速推进,吸纳了大量农村劳动力转移就业,提高了城乡生产要素配置效率,推动了全省经济持续健康发展,带来了社会结构深刻变革,促进了城乡居民生活水平全面提升。但在城镇化发展过程中,也存在一些突出矛盾和问题。
大量农业转移人口难以融入城市,市民化进程滞后。截至2013年年底,全省共有2600多万农民工,其中在省内的有1500多万。受城乡分割的户籍制度影响,大量农村转移人口未能在教育、就业、医疗、养老、保障性住房等方面平等享受城镇居民的基本公共服务,特别是在省外务工的面临困难更多。同时,城乡二元结构和城市内部二元结构矛盾突出,2020年之前,还有1000多万农村人口亟待转移,城市建成区内涉及200多万户的城中村、棚户区需要改造。
城市发育水平低,空间分布和规模结构不合理。中原城市群密切城际联系、加快一体化发展的任务繁重;郑州区域性中心城市核心辐射带动能力不强,地区性中心城市区域服务功能弱、节点支撑不够;县级城市现代化水平低,集聚产业和人口的潜力没有充分发挥;小城镇数量多,规模小,功能有待提升。
城市可持续发展能力亟待增强,管理服务水平不高。少数城市无序开发,重城市建设、轻管理服务,重地上、轻地下,重经济发展、轻环境保护,大气、水、土壤等环境污染不断加重,城乡建设缺乏特色,人居环境较差,城市运营管理效率不高,公共服务供给能力不足;个别大城市出现了交通拥堵、环境恶化等城市病现象。
体制机制尚不健全,阻碍了城镇化健康发展。户籍管理、土地管理、社会保障等方面的制度改革滞后,农民转市民后财产权益的保护和实现机制尚不完善,多元化的城市建设投融资体制机制尚未完全建立,城市建设资金不足、过度依赖土地出让金;一些地方城镇建设规模扩张过快,占地过多,用地粗放,制约了城镇化健康发展。
第二节 发展态势
当前,我省正处于城镇化快速发展时期,既面临巨大机遇,也面对诸多难题,必须准确把握内外部环境和条件的深刻变化,尊重发展规律,顺应发展趋势,推动城镇化进入数量质量并重、以提升质量为主的转型发展新阶段,走河南特色、科学发展的新型城镇化道路。
城镇化事关现代化建设全局。城镇化是现代化的必由之路,城镇化与工业化互融共进,构成现代化的两大引擎,是现代化建设的历史任务。我省城镇化率低于全国平均水平近10个百分点,城镇化水平低、质量不高的问题十分突出,已经成为制约经济社会发展的主要症结。加快城镇化发展,有利于释放内需巨大潜力,提高劳动生产率,破解城乡二元结构,促进社会公平和共同富裕,对我省全面建成小康社会、加快推进现代化建设具有重大现实意义和深远历史意义。站在新的起点上,必须把推进城镇化作为重要历史使命,从促进新型工业化、信息化、城镇化、农业现代化同步发展的高度,以新型城镇化引领带动经济结构转型、需求动力再造、发展方式转变、人民生活水平提升。
国家对城镇化发展的要求更加明确。中央召开了城镇化工作会议,制定了新型城镇化规划,从战略和全局上作出重大部署,明确了推进城镇化的重大问题和主要任务。会议强调要解决“三个1亿人”的问题,就是推动约1亿农业转移人口落户城镇,约1亿人口的城镇棚户区和城中村改造,约1亿人口在中西部地区的城镇化,特别是明确提出加大对中西部地区基础设施建设和承接产业转移的支持力度,并把中原城市群作为中西部地区重点培育的跨省级行政区域的三大城市群之一,推动其加快发展,为我省科学推进新型城镇化提供了新的发展机遇。
城镇化转型发展的内在要求更加紧迫。我省作为人口大省、全国重要的农业和粮食生产大省,一方面,加快农村人口向城镇转移、破解城市内部二元结构任务十分繁重;另一方面,随着内外部环境和资源条件的深刻变化,主要依靠土地等资源粗放消耗推动城镇化快速发展的模式不可持续,主要依靠劳动力廉价供给推动工业化、支撑城镇化快速发展的模式不可持续,主要依靠提供低水平基本公共服务推动城镇化快速发展的模式不可持续,转变发展方式、走科学发展的新型城镇化道路势在必行。
推进新型城镇化的基础条件更趋成熟。经过改革开放三十多年的快速发展,全省经济实力实现了历史性跨越,经济总量突破3万亿元,为加快新型城镇化奠定了坚实基础。粮食生产核心区、中原经济区、郑州航空港经济综合实验区三大国家战略规划全面实施,产业集聚发展势头强劲,城区经济规模不断扩大,产城互动发展良好格局初步显现。交通网络的不断完善、节能环保等新技术的突破应用以及信息化的快速推进,为优化城镇空间布局和形态、推动城镇可持续发展提供了有力支撑。农村劳动力大量转移就业,土地加快流转,新生代农民工融入城镇的愿望强烈,推进新型城镇化的内在动力持续增强。各地、各部门在城镇化方面积极探索,为创新体制机制积累了经验,我省加快推进新型城镇化的基础条件日趋完善。
第二章 指导思想和发展目标
第一节 指导思想
高举中国特色社会主义伟大旗帜,以邓小平理论、“三个代表”重要思想、科学发展观为指导,紧紧围绕提高城镇化质量,加快转变城镇化发展方式,深入推进三大体系、五大基础建设;坚持以人的城镇化为核心,强化“一基本两牵动”,推进农业转移人口进得来、落得住、转得出;坚持因地制宜,合理布局,以中原城市群为主体形态,促进大中小城市和小城镇协调发展,提高城市综合承载能力,提升可持续发展水平;创新体制机制,调动农民积极性,消除城镇化的政策障碍,加快城镇化进程,促进富强河南、文明河南、平安河南、美丽河南建设,为全面建成小康社会,实现中原崛起、河南振兴、富民强省奠定坚实基础。
第二节 发展目标
———城镇化水平和质量稳步提升。到2020年,常住人口城镇化率达到56%左右,争取新增1100万左右农村转移人口;户籍人口城镇化率达到40%左右,在充分尊重农民意愿的前提下,有序推动有能力农民工及其家属落户城镇,城中村改造的农业人口同步转户,努力缩小户籍人口城镇化率与常住人口城镇化率的差距。
———现代城镇体系进一步完善。以米字形为主体的城镇化空间格局基本形成,中原城市群引领中西部地区经济发展增长极作用进一步凸显,郑州市中心城区常住人口达到700万左右,洛阳市达到350万左右,10个地区性中心城市达到100万以上,13个左右城市(县城)达到50—100万,80个左右城市(县城)达到20—50万,100个左右中心镇镇区达到3万以上。
———城镇人居环境明显改善。城镇产业支撑能力显著增强,就业创业空间不断拓展,城镇特色更加突出,城镇发展模式更加科学合理,绿色生产、绿色消费成为城市经济生活的主流,基础设施和公共服务设施更加完善,基本公共服务实现常住人口全覆盖,生态环境明显改善,空气、水环境质量逐步好转,资源集约节约利用水平明显提升。
———城镇化体制机制不断完善。户籍管理、土地管理、社会保障、财税金融、行政管理、生态环境等方面改革取得重大进展,阻碍城镇化健康发展的体制障碍基本消除,城乡发展一体化格局基本形成。

第三节 重点要求
城镇化是自然历史进程和经济发展过程。全面实现新型城镇化发展目标,必须从省情出发,准确把握科学推进这一总体要求,遵循规律,因势利导,积极稳妥,扎实健康地推进。
始终坚持六项原则。把握以人为本、优化布局、生态文明、传承文化、产城互动、科学有序的基本原则,顺应人民的愿望,推进以人为核心的城镇化,提升城镇化质量,走河南特色、科学发展的新型城镇化道路。
正确处理四对关系。处理好政府与市场的关系,把市场主导的无形之手用够,把政府主导的有形之手用好,发挥各自的优势,相互促进,相得益彰;处理好城乡关系,统筹城乡经济发展和资源配置,构筑以工促农、以城带乡、工农互惠、城乡一体发展的新格局;处理好新型城镇化与新型工业化、信息化、农业现代化的关系,发挥工业化主动力作用、信息化融合器作用、农业现代化根本支撑作用,推动四化同步发展;处理好领导与群众的关系,坚持群众的主体地位,使人民群众更好地分享新型城镇化的成果。
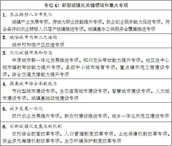
突出六个关键领域。重点抓好三个一批、解决五个问题,围绕六个关键领域,实施重大专项,积极稳妥扎实有序推进新型城镇化。抓好三个一批,即优先推动一批已进城就业定居的农民工落户,成建制推动一批城中村居民转户,推动一批农村富余劳动力有序转移。解决五个问题,就是解决农业转移人口进得来、转得出、向哪转、落得下以及农村居民过得好的问题。六个关键领域:一是有序推进农业转移人口市民化,逐步解决长期进城农民工及其家属落户问题,同步推动基本公共服务向非户籍常住人口全覆盖;二是着力破除城市内部二元结构,深入推进城镇棚户区和城中村改造;三是优化城镇化布局和形态,构建以城市群为主体形态、大中小城市和小城镇协调发展的现代城镇体系;四是推进城镇化绿色发展,着力加强基础设施建设;五是协调推进城镇化与新农村建设,促进城乡发展一体化;六是全面推进改革创新,破除城镇化发展的体制机制障碍。

第三章 强化城镇产业就业支撑
坚持产业为基、就业为本、生计为先,以城镇集聚产业的规模和提供的就业岗位决定农村劳动力向城镇转移的规模和进程,加快培育发展各具特色的城市产业体系,拓展就业创业空间,以产兴城,依城促产,形成产业集聚、就业增加、人口转移、产城融合发展的新格局。
第一节 构建分工合理的城镇产业体系
发挥不同层级城市资源禀赋优势,在大中小城市和小城镇之间逐步培育形成分工合理、优势突出、特色鲜明、吸纳就业能力强的城镇产业体系。郑州、洛阳等特大中心城市大力吸引高端要素集聚,积极培育总部经济,形成以服务业为主导、高端制造业为支撑的产业结构。地区性中心城市坚持制造业与服务业融合互动发展,不断拓展新领域,发展新业态,培育新的增长点,发展壮大主导优势产业,建设一批先进的制造业基地和区域性服务中心,提升城市产业能级。以县城为主体的中小城市围绕集聚人口、扩大就业、拉动内需,充分利用要素成本优势,因地制宜发展特色产业和劳动密集型产业,培育壮大一批特色优势产业集群。在产业基础较好的重点镇,规划建设一批专业园区。统筹中心城市与周边中小城市和小城镇产业发展,引导生产性服务业在中心城市、制造业密集区域集聚,提高中小城市专业化分工协作和产业承接能力。推进城市污染企业治理改造和环保搬迁。支持资源枯竭城市发展接续替代产业。
第二节 提升城镇产业集聚发展水平
把推进工业化、发展产业放在加快新型城镇化的突出位置,加快城镇第二、三产业集聚发展,通过产业集聚促进人口集中、城镇发展,以城镇发展为产业集聚创造条件,实现产城互动、工业化城镇化相互促进。
提升城镇产业能级。实施高成长性产业发展工程、战略性新兴产业培育工程和传统支柱产业转型工程,积极承接产业转移,推动工业化与信息化、制造业与服务业、现代科技与新兴产业深度融合发展,促进传统产业高端化、新兴产业规模化,提升在全球生产和消费供应链分工体系中的地位。实施城市创新发展战略,大力推进科技创新、制度创新和商业模式创新,依托产业链配置创新链,着力破解技术瓶颈和制度约束,构建以企业为主体、产学研相结合的自主创新体系。推进中心城市产业创新中心建设,推动郑州、洛阳、南阳等建设成为中部地区重要的国家创新型城市和战略性新兴产业基地。通过先进制造业大省和高成长服务业大省建设,力争第二产业每年新增就业人员110万左右,服务业新增100万左右。
提升产业载体发展水平。发挥郑州航空港经济综合实验区的综合带动作用,重点发展航空物流、高端制造业、现代服务业,建设国际航空物流中心、以航空经济为引领的现代产业基地、内陆地区对外开放重要门户,积极争取国家设立自由贸易园区,引领全省产业转型升级。实施产业集聚区提升工程、商务中心区和特色商业区建设工程,完善基础设施和配套服务,推动主导产业集聚发展,培育形成一批特色优势产业集群和产业基地。

第三节 加强就业创业培训
深入推进全民技能振兴工程,大规模开展就业技能培训、岗位技能提升培训和创业培训,提高劳动者职业素质和就业创业能力,努力实现更高质量就业。
坚持六路并进,充分发挥人力资源社会保障、教育、农业、民政、扶贫、残联等部门的作用,继续实施农村劳动力技能就业计划、阳光工程、雨露计划等农村劳动力技能培训项目,以初高中毕业生、退伍军人等农村新生劳动力为重点,对城乡各类有就业需求和培训愿望的劳动者就业创业开展职业技能培训,每年完成各类职业技能培训300万人次以上,失业人员再就业培训30万人次以上,争取使每一个农民工特别是新生代农民工都能至少得到一次免费的基本职业技能培训。完善扶持创业的优惠政策,对有创业意愿并具备创业条件的农民工开展培训,提升创业就业能力,每年完成创业培训12万人次。
坚持“三改一抓一构建”,实施职业教育攻坚计划,加快推进国家职业教育改革实验区建设。加快农村劳动力转移就业技能培训示范基地、高技能人才培养示范基地、技能大师工作室和公共就业训练中心等项目建设,提升职业技能培训能力。整合各类教育培训资源,共建共享公共实训基地。落实职业培训补贴制度,积极推进校企合作,推行职业学校+培训机构+企业实训车间三位一体的培训模式,实施定岗、定向、订单式培养,实现培训和就业同步、人才培养和企业需求有效对接。鼓励和引导民间机构和资金投入公办职业院校,支持技工学校、职业院校与企业联合组建职业教育集团,推动职业教育特色化、品牌化发展。

第四节 完善公共就业创业服务体系
在充分利用现有资源的基础上,全面加强县、乡两级公共就业服务平台建设,建成覆盖城乡、功能齐全、布局合理、方便可及的就业服务网络,在就业、职业技能培训、劳动关系协调、劳动保障监察和调解仲裁、社保登记发放等方面提供一站式服务。按照整合资源、共建共享的原则,推进产业集聚区和社区服务平台建设,促进公共服务向基层延伸。完善落实小额信贷、贴息、场地等优惠政策,健全创业服务体系,鼓励扶持农民工回乡创业,促进以创业带动就业。完善省外转移就业机制,推动建立长期劳务培训与输出关系,培育一批全国知名的劳务品牌。健全劳动标准体系和劳动关系协调机制,加强劳动保障监察和争议调解仲裁,构建和谐劳动关系。
第四章 有序推进农业转移人口市民化
坚持因地制宜、量力而行,按照分步骤、有重点、过渡性的要求,统筹推进户籍制度改革和基本公共服务均等化,逐步把符合条件的农业转移人口转为城镇居民,推动城镇基本公共服务由主要对本地户籍人口提供向对常住人口提供转变,逐步实现城镇基本公共服务常住人口全覆盖。
第一节 推动符合条件的农业转移人口落户城镇
坚持自愿、分类、有序,深化户籍制度改革,以农业转移人口为重点,兼顾高校毕业生、城镇间异地就业人员和城区城郊农业人口,逐步把符合条件的农业人口转为城镇居民。
充分尊重农民意愿,鼓励有能力、有意愿的农民工及其家属进城落户。优先解决存量本地人口,优先解决进城时间长、就业能力强、适应城镇产业升级和市场竞争环境的人口,使他们及其家属在城镇落户,逐步把目前已在城镇稳定就业的农业转移人口转为城镇居民,力争每年实现转户100万人左右。根据城市改造进度,同步推动城中村、城郊村和产业集聚区内的600万左右农业人口成建制转为城镇户口。支持重大工程及扶贫搬迁农民、农村籍大中专毕业生、农村籍复转军人和符合条件的新进入城镇农业人口及其家属等落户城镇。
实施差别化落户政策,适当控制郑州市中心城区人口规模,有序放开中等城市落户限制,全面放开小城市和建制镇落户限制,引导农业转移人口在城市落户的预期和选择。根据综合承载能力和发展潜力,各地因地制宜制定完善促进农业转移人口进城落户的具体标准,并向社会公布。到2020年,基本形成以合法稳定住所(含租赁)和合法稳定就业为户口迁移基本条件,以经常居住地登记户口为基本形式,城乡统一、以人为本、科学高效、规范有序的新型户籍制度。
第二节 破除城市内部二元结构
把棚户区和城中村改造作为破除城市内部二元结构的重点,整片区统一规划,统筹推进,带动就业、居住、子女入学等公共服务全覆盖。在加快推进集中成片城市棚户区改造的基础上,重点推进老城区和大型国有工矿企业棚户区改造,全面完成林区、垦区危旧房(棚户区)改造。将城中村改造统一纳入城市棚户区改造范围,编制城中村改造区域的控制性详细规划和修建性详细规划,合理确定开发强度,优先推进城市现有建成区内城中村改造,鼓励有条件的地方有序推进城市规划区内城中村改造。积极推进城中村集体土地转为国有土地。到2020年,全面完成现有253万户棚户区和城中村改造,其中城市棚户区85万户、城中村168万户。

第三节 强化住房和教育牵动
坚持产业为基、就业为本,在加快产业发展、以就业带动促进人口集聚的同时,强化住房牵动、教育牵动,以住房保障和优质教育吸引农村人口向城镇转移。力争每年向城镇转移农村劳动力100万人左右,带动随迁人口100万人左右。
拓宽住房保障渠道。加大保障性住房建设力度,增加中低价位、中小户型普通商品住房供给,建立健全满足多层次需求的住房供给体系。深入实施保障性安居工程,2014—2020年全省开工建设公共租赁住房70万套。重点支持农民工数量较多的企业在符合规定标准的用地范围内建设农民工集体宿舍,基本解决产业集聚区内稳定就业人员的住房保障问题。落实新建住房结构比例要求,新建商品住房要重点发展中低价位、中小套型普通商品住房,稳定增加商品住房供应,积极满足居民刚性需求。推进公共租赁住房和廉租住房并轨运行,把符合条件的农业转移人口纳入城镇住房保障体系。将稳定就业的农民工纳入住房公积金制度覆盖范围,支持农民工家庭购买普通商品住房。
保障农民工随迁子女平等享有受教育权利。实施城镇学前教育扩容、义务教育学校标准化建设和普通高中改造工程,新建和扩建一批中小学校及幼儿园,增加城镇基础教育资源供给,保障农民工随迁子女平等享有受教育权利,逐步解决入学难、入园难、大班额等重点、难点问题。把城镇中小学幼儿园建设纳入城市总体规划,依法保障教育设施和教育用地,确保在旧城改造、新城区开发中学校与居民区同时规划、同时建设、同时交付使用。坚持以流入地政府为主、以公办学校为主,按照就近入学的原则,将进城务工人员随迁子女义务教育纳入当地公共教育体系和财政保障范围。对未能在公办学校就学的,采取政府购买服务等方式,保障农民工随迁子女全部免费接受义务教育,实现在流入地参加中考和高考。
第四节 推动农业转移人口享有基本公共服务
按照织好网、保基本、兜住底的要求,在保障进城农民享受住房保障、子女义务教育、就业、公共文化等基本公共服务的基础上,逐步提高基本公共服务水平,努力满足其在医疗卫生、社会保障等方面的需求。
扩大社会保障覆盖面。以增强公平性、适应流动性、保证可持续性为重点,全面建成覆盖城乡的社会保障体系。在继续扩大各项社会保险覆盖范围基础上,着力解决城乡社会保障制度衔接问题,尽快实现各类参保人员在地区之间、制度之间顺畅转移和衔接,加快社会保障卡在各类社会保险中的广泛应用。稳步提高各项社会保险统筹层次。完善不同群体参保政策,强化多缴多得、长缴多得激励机制,引导农业转移人口及早在城镇参保并连续参保。强化企业缴费责任,提高农民工参加城镇职工工伤、失业保险比例,继续扩大高风险行业、小微企业参加工伤保险覆盖面。适时调整最低生活保障标准,逐步将农民工及随迁家属纳入城镇社会救助、医疗救助、养老服务范围。推进公办养老机构示范工程建设,支持社会力量举办大型连锁养老机构,使居家养老、社区养老服务网络覆盖所有城镇社区。
改善基本医疗卫生条件。加快调整和完善区域卫生规划,按照常住人口、城镇功能分区和产业分工合理配置城镇基本医疗卫生资源。加强基层医疗卫生服务体系建设,确保每个县(市)至少有1所县级医院达到二级甲等医院标准,至少有3—5所达标中心乡镇卫生院;每个街道有1所政府举办的社区卫生服务中心。建设一批市级综合医院和儿童专科医院,提升中心城市综合医院、专科医院服务能力和水平。加快推进国家和省级区域性医疗中心建设。鼓励并优先支持社会力量举办各类医疗机构,推进区域医疗联合体试点工作。加强全科医生培训基地建设,开展全科医生培训。推进医疗保障、医疗服务、公共卫生、药品供应、监管体制综合改革,将农民工及其随迁家属纳入社区医疗卫生服务体系,免费提供健康教育、妇幼保健、预防接种、传染病预防、职业病防治、计生等公共卫生服务。鼓励农民工参加城镇职工基本医疗保险,允许灵活就业农民工参加当地城镇居民基本医疗保险。整合城乡居民基本医疗保险制度,尽快实现农民、城镇居民、城镇职工基本医疗保险关系转移接续。全面推进城乡居民大病保险工作,健全重特大疾病医疗保险和救助制度。
第五节 建立健全农业转移人口市民化推进机制
建立健全由政府、企业、个人共同参与的农业转移人口市民化成本分担机制。政府承担农业转移人口市民化在义务教育、就业服务、基本养老、基本医疗卫生、保障性住房以及市政设施等方面的公共成本。企业要加大职工技能培训投入,落实农民工与城镇职工同工同酬制度,依法为农民工缴纳职工养老、医疗、工伤、失业、生育等社会保险费用。农民工要积极参加城镇社会保险、职业教育和技能培训等,并按照规定承担相关费用,提升融入城市社会的能力。
按照国家和省的统一部署,各地负责制定本行政区城市和建制镇农业转移人口市民化的具体方案和实施细则,完善农业转移人口社会参与机制,推进农民工融入企业、子女融入学校、家庭融入社区、群体融入社会,建设包容性城市。
第五章 建立健全农业人口转移促进机制
保留进城落户农民土地承包经营权、宅基地使用权、原有集体财产权益不变,积极探索农民相关权益的实现形式,消除农民进城的后顾之忧,弥补农民进城个人成本,增强农民向城镇转移的动力。
第一节 保障进城落户农民土地承包经营权
完善农村土地承包经营权确权登记制度,力争用5年的时间基本完成全省农村土地承包经营权确权登记颁证工作,稳定农村土地承包关系并保持长久不变,在坚持和完善最严格的耕地保护制度前提下,赋予农民对承包地占有、使用、收益、流转及承包经营权抵押、担保权能。稳定农户承包权、放活经营权,允许用承包土地的经营权向金融机构抵押融资。鼓励和支持各地按照依法、有偿原则,在不改变土地性质、不改变土地用途、不损害农民土地承包权益的前提下,将承包经营权在公开市场上向专业大户、家庭农场、农民合作社、农业企业流转,发展多种形式的适度规模经营,提高农民土地流转收入。土地流转和适度规模经营要尊重农民意愿,不能强制推动。加快健全土地经营权流转市场,完善县、乡、村三级服务和管理网络,推动土地经营权等农村产权流转交易公开、公正、规范运行。
第二节 保障进城落户农民宅基地用益物权
加快农村宅基地确权登记和颁证工作,形成完善的宅基地使用权统一登记制度,保护农户宅基地用益物权。完善城镇规划区内村庄宅基地退出补偿机制,城中村、城郊村城市化改造涉及的宅基地,由政府统一征收、土地收储机构收储,整理开发后统一出让。建立城镇规划区外农民宅基地退出机制,研究制定农民宅基地退出节约建设用地依法依规合理配置后产生土地增值收益的使用管理办法;鼓励农村集体组织和农民通过对闲置宅基地、村庄空地综合整治,将退出的宅基地整理复垦为耕地或其他农用地,节约出建设用地指标通过城乡建设用地增减挂钩、人地挂钩办法交易,优化土地要素合理配置,最大限度地提高土地收益。开展改革试点,审慎稳妥推进农民住宅产权登记和建立农民住房财产权抵押、担保、转让制度以及已退出宅基地再开发利用机制,增加农民财产性收入。
第三节 保障进城落户农民集体经济收益分配权
按照归属清晰、权能完整、流转顺畅、保护严格的要求,推动农村集体产权股份合作制改革,保障农民集体经济组织成员权利,赋予农民对落实到户的集体资产股份占有、收益、有偿退出及抵押、担保、继承权。建设省级农村产权交易中心,建立健全市、县、乡三级农村产权流转交易市场,加强农村集体资金、资产、资源管理,将集体资产和资源的发包和出租、集体资产变卖处置、集体财产股权转让等纳入农村集体产权交易平台,明晰产权归属,推动农村产权要素合理流动。按照中央统一部署,选择有条件的地方开展试点,探索建立农村集体经营性建设用地产权流转和增值收益分配制度,合理确定土地开发和拆迁成本补偿、农民土地权益收益、公共设施建设资金的比例,增值收益主要用于弥补农民进城购房成本,部分用于补充公共成本支出,形成政府和农民共同推进宅基地退出的内生激励机制。
第六章 优化城镇化布局和形态
实施中心城市带动战略,加快中原城市群建设,提高中心城市辐射带动能力,增强县级城市集聚产业和人口的能力,有重点地发展中心镇,促进大中小城市和小城镇协调发展,构建以中原城市群为主体形态、放射状、网络化城镇空间格局。
第一节 推动中原城市群一体化发展
围绕建设成为中西部地区跨省级行政区城市群的目标,编制实施中原城市群发展规划,坚持核心带动、轴带发展、节点提升、对接周边,以郑州为核心城市、洛阳为副中心城市,推动城际交通一体、产业链接、服务共享、生态共建,提升整体实力和综合竞争力,使中原城市群成为推动国土空间均衡开发、引领区域经济发展的重要增长极。
提升郑州航空港经济综合实验区辐射带动功能。围绕国际航空物流中心、以航空经济为引领的现代产业基地、内陆地区对外开放重要门户、现代航空都市的战略定位,以大枢纽带动大物流,以大物流带动大产业,以大产业带动城市群。强化产业集聚和综合服务功能,完善陆空衔接的现代综合运输体系,延伸面向周边区域的产业和服务链,带动区域产业集群发展,在更高层次参与国际合作和竞争,引领中原城市群成为中西部地区经济最具活力、开放程度最高、创新能力最强的发展区域。打造大郑州都市地区。发挥郑州龙头作用,推动郑州与开封、新乡、焦作、许昌等毗邻城市融合发展,形成高效率、高品质的组合型城市地区,构建辐射带动中原城市群发展的核心区域。深入推进郑汴一体化,建成郑开城际铁路,统筹电子信息、汽车及零部件、装备制造、现代物流、文化创意、金融服务等主导产业布局,推进黄河南岸生态走廊建设,形成现代产业集聚区和复合型功能区。完善“两干三城”(干线公路、干线铁路、城际轨道交通、城际快速客运通道、城际快速货运通道)基础设施,在郑州与新乡、焦作、许昌之间构建以“两干三城”为支撑的快速交通网络,健全以先进制造业、战略性新兴产业、现代服务业为主的产业体系,促进生产要素自由流动和优化配置。
构建米字形城镇发展轴。提升陆桥通道和京广通道功能,加快东北西南向和东南西北向运输通道建设,构筑以郑州为中心、支撑中原城市群的米字形城镇发展轴。依托陆桥通道,增强三门峡、洛阳、开封、商丘等沿线城市支撑能力,形成贯通东西的先进制造业和城镇密集带,壮大沿陇海城镇发展轴。依托京广通道,提升安阳、鹤壁、新乡、许昌、平顶山、漯河、驻马店、信阳等沿线城市综合实力,构建沟通南北的产业和城镇密集带,壮大沿京广城镇发展轴。依托连接重庆、郑州、济南的运输通道,提升濮阳、平顶山、南阳等沿线城市发展水平,培育形成东北西南向城镇发展轴。依托连接太原、郑州、合肥的运输通道,发展壮大焦作、济源、周口等沿线城市,培育形成东南西北向城镇发展轴。
构筑“四区三带”区域生态网络。加快林业生态省建设,实施长江流域防护林等重点工程,建设桐柏大别山地生态区。实施天然林保护等重点工程,建设伏牛山地生态区。实施太行山绿化等重点工程,建设太行山地生态区。实施“百千万”农田防护林体系改扩建、生态廊道网络、城镇绿化美化等重点工程,建设平原生态涵养区。建设沿堤防护林带和黄河湿地生态功能区,构筑黄河滩区生态涵养带。在南水北调中线工程干渠沿线两侧营造宽防护林带和高标准农田林网,构筑南水北调中线生态走廊。全面整治淮河干流及其重要支流,建设沿淮河生态防护林,构筑沿淮生态走廊。
第二节 提升郑州国家区域性中心城市地位
充分发挥省会城市的优势,增强高端要素集聚、科技创新、文化引领和综合服务功能,加快提升国际化程度和国际竞争力,增强辐射带动全省和服务中西部发展的能力。加快郑东新区建设,推进重点功能区连片开发,建设全国重要的先进制造业和现代服务业基地,打造新型城镇化样板区。加快中心城区有机更新,实施整片区综合改造,推动主城区现有批发市场、工业企业、仓储物流设施等外迁,疏解老城区部分功能,增加主要通道和公共空间,优化城市功能。推动中心城区与新郑、新密、荥阳、登封等周边县城之间的快速通道和生态廊道建设,促进组团式发展,培育形成通勤高效、一体发展的都市区。
第三节 发展壮大地区性中心城市
以优化城市形态、提升现代服务功能为重点,壮大经济实力,增强要素集聚、科技创新、高端服务能力,发挥中心城市的规模效应和带动效应。加强产业和公共服务资源布局引导,推动制造业转型升级,建设一批城市综合体、商业楼宇、特色商业街和现代专业市场,加快产业集群发展和人口集聚。推进城中村改造以及沿街连片旧住宅、商业街区和废旧工业片区综合整治,带动中心城区功能结构调整和空间整合置换,适当提高交通设施和绿地用地比例,全面改善城市面貌和人居环境。推进中心城市组团式发展,依托国省干线公路改造,建设中心城区至城市组团间的快速交通系统;依托产业集聚区,推动中心城区和城市组团产业链接,打造千亿元产业集群。加快洛阳老工业基地改造,建设先进制造业基地和国际文化旅游名城,巩固提升中原城市群副中心城市地位。推动开封建设成为新兴副中心城市,南阳中心城区常住人口达到150万人,平顶山、安阳、新乡、焦作、许昌、商丘、信阳、驻马店发展成为中心城区常住人口超过100万的城市,周口、漯河、濮阳、鹤壁、三门峡等城市中心城区常住人口超过50万人,济源成为新兴地区性中心城市。
第四节 大力发展县级城市
全面提升县城规划建设水平,完善产业功能、服务功能和居住功能,增强现代化元素支撑,形成集约紧凑、绿色宜居的城市空间。大力承接产业转移,引导产业项目向产业集聚区集中布局,夯实产业基础。加强市政基础设施和公共服务设施建设,推动优质教育和医疗机构在县城布局,增强集聚要素的吸引力。支持有条件的县(市)老城区改扩建和规划建设新城区并举,加快老城区、一户一宅居住区和城乡结合部连片整治改造,建设一批高品质的城市综合体、城市公共空间和公共建筑,提升城市现代化品质。推动基础较好的县(市)率先发展成为人口集聚能力强、功能完善的30万以上人口规模城市,促进基础较差的县(市)提升经济实力和综合承载能力。深化省直管县体制改革,壮大县城产业和人口规模,建成50万人左右的地区副中心城市,打造全省区域经济新的战略支点。
第五节 有重点地发展小城镇
实施重点镇建设示范工程,按照控制数量、提高质量、节约用地、体现特色的要求,在全国重点镇和省域城镇体系规划中,选择100个左右区位条件优越、发展潜力大的重点镇,推动小城镇发展与特色产业发展相结合,与服务“三农”相结合。支持产业基础较好、人口规模较大的重点镇,通过完善基础设施和公共服务设施,布局建设专业园区,因地制宜发展特色产业,到2020年,发展形成10万人左右的小城市。支持具有特色资源、区位优势的重点镇,通过规划引导、市场运作,发展成为文化旅游、商贸物流、资源加工、交通节点等专业特色镇。推动远离中心城市的重点镇,通过提升服务功能,发展成为面向周边农村的生产生活服务中心。对吸纳人口多、经济实力强的镇,赋予同人口和经济规模相适应的管理权。

第六节 强化综合交通运输网络支撑
充分发挥综合交通运输网络对城镇化格局的支撑和引导作用,加快综合运输通道和重要枢纽设施建设,强化城际交通联系,形成铁路、公路、民航等多种运输方式高效衔接的现代交通运输网络。建设现代综合交通枢纽。巩固提升郑州全国性综合交通枢纽地位,加快航空港、铁路港、公路港、快速铁路网、高等级公路网建设,构筑交通物流新优势,打造丝绸之路经济带的战略枢纽和内陆开放门户。依托郑州航空港经济综合实验区,发展连接世界重要枢纽机场和主要经济体的航空物流通道,完善陆空衔接,建设国际航空货运枢纽。推进郑州东站、郑州火车站和郑州新郑国际机场客运枢纽发展,规划建设郑州南站、机场三期、铁路集装箱中心站二期等设施,提高客货运集疏能力。扩大郑欧国际货运班列运营规模,建设辐射中西部地区、连接中亚和欧洲的国际陆港。改造提升商丘、洛阳、南阳、信阳、安阳、新乡、许昌等地区性综合交通枢纽,形成与郑州联动发展的枢纽格局。
构建中原城市群半小时交通圈和1小时交通圈。加快米字形快速铁路、城际铁路建设,建成郑徐客专、郑州至万州铁路,加快郑州经周口至合肥、郑州经濮阳至济南、郑州经焦作至太原铁路前期工作和建设进度,有序推进中原城市群城际轨道交通网规划建设,构建以郑州为中心,连通开封、洛阳、平顶山、新乡、焦作、许昌、漯河、济源的半小时交通圈和其他省辖市的1小时交通圈。
构建地区性中心城市交通圈。依托铁路、高速公路、干线公路,构建以地区性中心城市为中心、辐射周边县城的中心城市交通圈,提升地区性中心城市功能。推进中心城市与周边县城之间的国、省道升级改造,基本实现城市组团与中心城市以一级公路快速连通,县城与中心城市全部以二级及以上干线公路连通。
构建以县城为中心的县乡交通圈。加快普通干线公路、农村公路升级改造,大力发展农村客货运输,构建以县城为中心、辐射所辖乡镇的县乡交通圈。实施乡村通畅工程,加强县乡危桥和村道大中桥改造,在县县通国道、乡乡有干线的基础上,基本实现乡道及以上行政等级公路覆盖行政村。

第七章 提高城市建设和管理水平
转变城市发展方式,健全规划建设体制机制,推动集约智能、绿色低碳发展,增强文化魅力,完善基础设施,加强城市管理,建设和谐宜居、富有特色、充满活力的现代城市。
第一节 加强城市规划管理
适应新型城镇化发展要求,把以人为本、尊重自然、传承历史、绿色低碳的理念融入城市规划建设管理全过程。推动城市规划由扩张性规划逐步转向限定城市边界、优化空间结构规划。按照促进生产空间集约高效、生活空间宜居适度、生态空间山清水秀的总体要求,优化城市形态和空间布局,划定每个城市的增长边界,科学确定开发强度,形成生产、生活、生态空间的合理结构。加强对城市发展战略的研究,高标准、高水平编制各类规划,形成统一衔接、功能互补、相互协调的规划体系。完善城市规划编制修编机制,提高相关部门、专家和公众参与程度,全面推行城市规划公开公示制度。按照统一规划、协调推进、集约紧凑、疏密有致、环境优先的原则,加强城市空间开发利用管制,合理控制开发强度,统筹规划中心城区改造和新城新区开发,改善城乡结合部环境,优化调整城市内部空间结构和功能布局。加强规划实施全过程监督监管,严格实行规划实施责任追究制度。实行建筑质量责任终身追究制度,强化建筑设计、建筑市场、建筑施工、建筑监理、建筑材料、装修装饰等全流程质量管控。推进城市规划管理重心下移,赋予县(市)更大的管理权限。
第二节 推动新型城市建设
顺应现代城市发展新趋势,推动城市绿色发展,提高智能化水平,增强历史文化魅力,全面提升城市内在品质。
建设节约型城市。节约集约利用土地、水和能源等资源,促进资源循环利用,建立科学合理的资源节约和综合利用长效机制。调整优化城市用地布局,提高建设用地开发强度和投资强度,到2020年,城市人均用地基本达到国家规定标准。开展节水型城市创建活动,推广普及先进适用的节水工艺、技术和器具,全面实行阶梯水价制度,创建一批国家和省级节水型城市。严格城区自备井管理,公共供水管网覆盖范围内不得新建自备井,逐步关停原有自备井。严格控制高耗能、高排放行业发展,大力发展城市集中供热、热电联产,推动分布式能源应用,提高新能源和可再生能源利用比例。实施绿色建筑行动计划,严格绿色建筑标准,推广应用绿色建材,继续开展既有建筑节能改造,积极推进建筑工业化。大力发展循环经济,推进产业集聚区循环化改造,实现能量梯级利用、资源综合利用、废水循环利用和污染物集中处理,创建一批国家和省循环经济示范城市、园区和企业。

建设生态宜居城市。围绕美丽河南建设,优先保护饮用水水源地水质,实施城市河流清洁行动计划,加大城区河道环境综合整治,规划建设生态廊道和公园绿地,增加公共绿地面积。实施蓝天工程,以可吸入颗粒物和细颗粒物为重点,强化大气污染综合防治,实行城市间大气污染治理联防联控,增加空气质量优良天数。加快污水(污泥)处理厂和垃圾处理场扩容升级改造,推动有条件的省辖市利用新型干法水泥窑协同处理等先进成熟可靠技术建设生活垃圾和污泥处理设施。合理划定生态保护红线,科学规划生态功能区,扩大城市生态空间,改善城市人居环境。

建设智慧城市。实施宽带城市、无线城市等重大工程,推动光纤入户和网络宽带光纤化改造升级,加快建设第四代移动通信技术(4G)网络,实现主要公共场所无线局域网全覆盖。实施信息惠民工程和行业智慧工程,推动云计算、物联网、大数据等新一代信息技术在智慧城市建设与运行管理中应用,实现城市规划、基础设施、公共服务、产业发展、社会管理智慧化,提高城市运行效率。启动建设智能终端物流平台,大力发展智能终端产业和电子商务,加快建设第三方交易平台和网络终端消费综合服务支撑体系。

建设人文城市。强化历史文化名城、名镇、古村落保护,加强旧城改造中历史文化遗迹和传统风貌保护及周边环境治理,加强重要文化遗迹保护和展示工程建设,促进功能提升与文化遗产保护相结合。开展重点区域城市设计,注重传统文化元素融入,规划建设一批主题鲜明、本土风情浓郁的城市公共文化休闲空间,塑造具有鲜明地域特色和时代气息的中原城镇风貌。鼓励城市文化多样化发展,形成多元开放的现代城市文化。

第三节 强化城市基础设施支撑能力
加强市政公用设施建设,构建安全、高效、便捷的生活服务和市政公用设施网络。加大城市道路、停车场和交通枢纽建设力度,优化路网结构,重点打通断头路,优化主次干道功能,提高道路通行能力。实施公交优先战略,支持发展大容量地面快速公共交通系统,加快郑州、洛阳城市轨道交通建设。统筹地上地下市政公共设施建设,在有条件的城市建设城市管道综合走廊。加大城市给排水、电力、通信、燃气、供热等设施建设力度,完善城市排水与暴雨内涝防治体系,提高应对极端天气的能力。

第四节 加强和创新城市社会治理
树立以人为本、服务为先理念,完善城市治理结构,创新城市治理方式,提高社会管理科学化水平。改进政府提供公共服务方式,加强基层社会管理和服务体系建设,增强城镇社区服务功能,强化企事业单位、人民团体在社会管理和服务中的职责,引导社会组织健康有序发展。推进平安河南建设,建立健全源头治理、动态协调、应急处置相互衔接、相互支撑的治理机制,以网格化管理、社会化服务为方向,健全基层综合服务管理平台,及时反映和协调群众各方面、各层次利益诉求。按照城市发展的客观需要,因地制宜推进县改区,逐步解决市县同城、一市一区、县包围市等问题。完善城市应急管理体系,健全防灾减灾救灾体制,加强防灾减灾能力建设。
第八章 推动城乡发展一体化
在推动农村人口向城镇有序转移的基础上,加快农业现代化,有序推进新农村建设,加快城镇基础设施向农村延伸、公共服务向农村覆盖,提高农村居民生产、生活水平,协调推进城镇化和新农村建设。
第一节 完善城乡发展一体化体制机制
加快消除城乡二元结构体制机制障碍,推进城乡统一要素市场建设和城乡规划、基础设施、公共服务一体化,让广大农民平等参与现代化进程,共同分享现代化成果。推动城乡要素平等交换,建立城乡统一的人力资源市场、建设用地市场,创新发展面向“三农”的金融服务,保障农民工同工同酬、农民公平分享土地增值收益,金融机构农村存款主要用于农业、农村。支持具备条件的民间资本依法发起设立中小型银行,组建省级农业保险公司,积极发展村镇银行,逐步实现县(市)全覆盖。统筹经济社会发展、土地利用和城乡规划,合理安排市、县域城镇建设、农田保护、产业集聚、村落分布、生态涵养等空间布局。强化城乡基础设施连接,推动水、电、路、气、污水和垃圾处理等基础设施城乡联网、共建共享。加快公共服务向农村延伸,全面建成覆盖城乡居民的社会保障体系,推进城乡基本公共服务均等化。
第二节 发展现代农业
把粮食生产作为农业现代化建设的首要任务,实施高标准粮田“百千万”建设工程、农业产业化集群培育工程和都市生态农业发展工程,加快转变农业发展方式,强化农业科技支撑,积极构建新型农业经营体系,提升现代农业发展水平。
高标准粮田“百千万”建设工程。落实国家高标准农田建设规划,加强农业基础设施建设,完善田间配套工程,推进大中型灌区节水改造和续建配套、农田灌溉机井升级改造和田间排灌配套工程建设,加大农业综合开发和农村土地整治力度,强力推进中低产田改造,提高耕地档次。实施粮食丰产科技工程、种子工程、地力提升工程,加快科技创新和成果应用,全部实现良种覆盖、测土配方施肥、病虫害专业化统防统治。重点挖掘秋粮增产潜力,到2020年,在粮食生产核心区建成一批百亩方、千亩方和万亩方,集中打造6369万亩平均亩产超吨粮的高标准粮田,全省粮食综合生产能力达到650亿公斤左右。
农业产业化集群培育工程。优化农业生产结构和布局,选择一些基础条件好、比较优势强、发展潜力大的农产品生产区,重点培育发展现代肉牛、现代乳品、县域生猪、县域家禽、特色水产等产业化集群,建设一批林果种植、花卉苗木、蔬菜、茶叶、中药材、油料等生产基地。到2020年,力争在全省范围内形成销售收入50亿元以上的集群100个,100亿元以上的集群50个。

都市生态农业发展工程。把都市生态农业规划与产业规划、城镇规划相结合,以特色种植业、设施园艺、生态休闲业、农产品加工流通业为主体,规划建设一批具有综合功能的农业园区。在大城市周边区域,改造提升城郊农业,因地制宜建设一批精准设施农业园区、高新农业科技展示园区、休闲观光农业园区,创新发展社区支持农业、市民农园、沟域经济等新型都市农业业态。重点推动省辖市城乡一体化示范区高标准规划建设集城市菜篮子、生态绿化、休闲观光等综合功能于一体的现代农业示范区打造都市生态农业发展样板区域。
新型现代农业经营主体培育工程。加快农业经营方式创新,鼓励各地结合实际发展专业合作、股份合作等多种形式的农民合作社,发展壮大混合所有制农业产业化龙头企业,按照自愿原则开展家庭农场登记,提高农业经营组织化程度。建立土地承包经营权流转市场,按照依法、自愿、有偿的原则,有序推动土地承包经营权向新型农业经营主体流转,力争2020年全省新型农业经营主体经营面积占总承包耕地面积的60%以上,专业合作社覆盖农户50%以上。完善农产品流通体系,建设一批大型农产品批发交易市场。推进农产品流通电子商务应用,引进和培育一批农产品交易平台,力争2020年全省农产品电子商务交易额占总交易额的30%以上。稳定农业公共服务机构,推动农民专业合作组织、农民经纪人等提供多种形式生产经营服务,健全农业社会化服务体系。
第三节 建设社会主义新农村
以县为单元,按照产业、新农村、土地、公共服务和生态规划五规合一的要求,在对县域村镇体系规划评估的基础上,编制、修订完善新农村规划,以产业发展为基础,科学确定村庄布局和规模,突出建设特色,打造农民幸福家园和美丽乡村。把城中村、城郊村和产业集聚区内的村庄纳入城市统一规划、建设和管理,加快推进城市化改造。对城镇规划区外的村庄,在推动符合条件的农民最大限度向县城集中的基础上,结合产业特色、区位条件、人口流动意愿,分区分类推进新农村建设。开展农村人居环境综合整治,加强村庄基础设施和公共服务设施建设,全面改善农村生产、生活条件。加大对有历史文化价值的传统村落和民居的保护。有序推进“三山一滩”(大别山、伏牛山、太行深山区、黄河滩区)区域内自然条件恶劣的贫困村庄易地扶贫搬迁。继续实施扶贫攻坚计划,创新扶贫开发机制,促进革命老区加快发展,逐步实现农村贫困人口稳定脱贫。


第四节 加快城乡一体化示范区建设
坚持一、二、三次产业复合和经济、生态、人居功能复合的理念,充分发挥区域综合优势,积极开展城乡一体化试验探索。完善总体规划,优化城乡空间布局,统筹推进城市功能区、生态功能区、产业功能区和农业农村建设,加快基础设施一体化。高水平规划建设示范区内的产业集聚区、商务中心区和现代农业示范区,促进三次产业协同发展。推动城乡公共资源均衡配置,加快社会事业改革,统筹推进公共服务均等化。加强区域生态建设和环境整治,努力构建城乡一体化生态网络体系。依据就业规模,最大限度促进人口向城镇功能区集中,推动农村土地流转,促进城乡要素合理流动。到2020年,示范区功能区开发建设和村庄整治改造基本完成,城乡居民收入差距明显缩小,城乡一体化发展新格局全面形成。济源市在全域范围规划建设城乡一体化示范区。深入推进新乡统筹城乡发展改革试验区和信阳农村改革发展综合试验区建设,支持鹤壁、巩义等城乡一体化试点市在现有基础上继续开展试验。启动温县现代农业综合配套改革试验区建设。
第九章 改革完善城镇化发展体制机制
深化重点领域和关键环节改革,不断破解人口管理、土地管理、资金保障、生态环境等体制机制难题,形成有利于城镇化健康发展的制度环境。
第一节 推进人口管理制度改革
在加快户籍制度改革的同时,创新完善人口服务和管理制度。全面实行流动人口居住证制度,以居住证为载体,建立健全与居住年限等条件相挂钩的基本公共服务提供机制,形成户籍制度和居住证制度有效衔接的人口管理制度。按照健全人口信息管理制度的要求,加快推进人口基础信息库建设,分类完善劳动就业、教育、收入、社保、房产、信用、计生、税务等信息系统,逐步实现跨部门、跨地区信息整合和共享。到2020年,实行以居民身份证为唯一标识,依法记录、查询和评估人口相关信息的制度,为人口服务和管理提供支撑。建立健全实有人口动态管理机制,加强流动人口管理和服务。
第二节 创新土地保障机制
实行最严格的耕地保护制度和集约节约用地制度,管住总量,严控增量,盘活存量,优化结构,提高效率,合理满足城镇化用地需求。完善并严格执行耕地占补平衡和土地整理复垦监管制度,确保耕地面积不减少、质量有提高。强化土地用途管制,按照国家统一部署和要求,严格划定城市开发边界、永久基本农田和生态保护红线。实行增量供给与存量挖潜相结合的供地政策,优先安排和增加住宅用地,合理安排生态用地,保护城郊菜地等农业空间,统筹安排基础设施和公共服务设施用地,建立健全城镇低效用地再开发和存量用地退出激励约束机制,推进旧城区、旧厂区、城中村更新改造,盘活存量建设用地。加强工程建设项目用地标准控制,提高工业项目用地产出强度和容积率门槛,探索实行长期租赁、先租后让、租让结合的工业用地供应制度。规范推进城乡建设用地增减挂钩试点和工矿废弃地复垦利用试点工作,充分挖掘城乡建设用地潜力。适时建立省、市两级耕地占补平衡指标统一交易平台,稳妥规范推进人地挂钩试点。按照国家统一部署,开展农村集体经营性建设用地入市试点研究,制定引导和规范的具体办法,允许农村集体经营性建设用地出让、租赁、入股,实行与国有土地同等入市、同权同价。改革征地制度,规范征地程序,完善对被征地农民合理、规范、多元保障机制,提高农民在土地增值收益中的比例。
第三节 创新资金多元化筹措机制
改革完善财政体制,建立健全城镇基本公共服务支出分担和奖补机制,实现基本公共服务支出持续稳定增长。完善省级财政转移支付办法,建立财政转移支付同农业转移人口市民化挂钩机制,加强城镇基本公共服务财力保障,加大保障性安居工程、义务教育、公共交通、污染治理、就业培训、生活消费服务等方面的投入。拓宽城市建设融资渠道,支持有条件的地方发行市政债券,建立规范的政府举债融资机制。加大国有资源、资产、资金、资本整合力度和运作力度,支持市、县级投融资平台通过财政注资、市场募资、整合存量资产、做优增量资产等多种方式提高融资能力。深化与政策性金融机构的合作,鼓励金融机构对符合政策的重大基础设施建设项目和城市功能区连片开发提供信贷支持,推动重大城镇项目批量化、系统化、整体性开发建设。支持中心城市结合主导产业发展与金融机构联合设立产业投资基金,开展保险资金投资交通等大型基础设施建设试点。创新城市基础设施建设与土地储备相结合的联动机制,探索公益性基础设施建设和商业性开发相结合的长效机制,实现公商协同、以商补公。理顺市政公用产品和服务价格形成机制,发挥省辖市、县(市、区)主体作用,每年组织筛选一批投资规模较大的城市基础设施项目面向社会推介,利用特许经营、投资补助、政府购买服务等方式,鼓励和吸引民间资本参与建设。
第四节 完善生态环境保护制度
完善推动城镇绿色、循环、低碳发展的体制机制,实行最严格的源头保护制度、损害赔偿制度、责任追究制度。建立资源环境承载能力监测预警机制,加快完善城镇化地区、农产品主产区、重点生态功能区空间开发管控制度。建立生态文明考核评价机制,完善体现生态文明要求的目标体系、考核办法、奖惩机制。加快自然资源及其产品价格改革,完善居民生活用水、用电、用气等阶梯价格制度,建立反映市场供求和资源稀缺程度的资源有偿使用制度和生态补偿制度。实行主要污染物总量预算管理,推行节能量、碳排放权、排污权、水权交易制度,优化环境容量配置。发展环保市场,建立吸引社会资本投入生态环境保护的市场化机制,推行环境污染第三方治理。完善环境信息公开等制度,加强舆论监督和公众监督。加大环境执法力度,强化城市环境综合整治和定量考核,健全生态环境保护责任追究制度和环境损害赔偿制度。
第十章 规划实施
第一节 加强组织协调
省城镇化工作领导小组要统筹重大政策研究和制定,协调解决新型城镇化发展中的重大问题。省发展改革委承担省城镇化工作领导小组办公室职能,要牵头推进规划实施和相关政策落实,监督检查工作进展情况。省直有关部门要按照职能分工,根据规划提出的各项工作任务和改革措施,尽快制定出台相关配套政策措施,推动人口、土地、资金、住房、生态环境等方面政策和改革举措形成合力。各省辖市、县(市、区)要健全工作机制,结合实际制定新型城镇化实施方案,精心组织,扎实推进。按照总体规划、分步推进的原则,根据本规划研究制定全省科学推进新型城镇化三年行动计划,确保规划目标和任务落到实处。
第二节 积极稳妥推进
坚持成熟一批实施一批,有序推进农业转移人口市民化,逐步解决长期进城农民工及其家属落户问题。在全省选择10个左右省辖市、县(市)开展新型城镇化试点,重点在农业转移人口市民化成本分担机制、多元化可持续城镇化投融资机制、改革完善农村宅基地制度等方面探索,先行试点,积累经验。建立健全法规制度体系,及时清理并修改与科学推进新型城镇化不相适应的地方性法规、规章、规范性文件,促进新型城镇化建设规范化、科学化。
第三节 加强监测评估
加强新型城镇化统计工作,建立健全统计监测指标体系,规范统计口径、统计标准和统计制度方法。加快制定城镇化发展的监测评估体系,实施动态监测与跟踪分析,开展专项监测,推动规划顺利实施。

扫描二维码 关注我们
本文链接://m.0798ci.com/law/4927.html
本文关键词: 豫政〔2014〕55号, 河南省, 河南省, 新型, 城镇化, 规划, 2014-2020年, 通知
您当前的位置:
打印
关闭