川办函〔2015〕93号《四川省人民政府办公厅关于印发2015年全省服务业发展工作要点的通知》
四川省人民政府办公厅关于印发2015年全省服务业发展工作要点的通知
川办函〔2015〕93号
各市(州)、县(市、区)人民政府,省政府各部门、各直属机构,有关单位:
《2015年全省服务业发展工作要点》已经省政府领导同志同意,现印发你们,请结合实际认真组织实施。
四川省人民政府办公厅
2015年5月13日
2015年全省服务业发展工作要点
2015年,按照省委、省政府总体部署,坚持以市场化、产业化、信息化、社会化、国际化为导向,深化服务业改革发展,促进服务业与新型工业化、城镇化、农业现代化融合发展,逐步增强服务业尤其是五大新兴先导型服务业的支撑作用。力争全省服务业增加值增幅8%。其中,电子商务交易额增长25%;物流业增加值增长10%;金融业增加值增长15%;科技服务业总产值增长15%;养老服务设施覆盖90%以上的城市社区、50%以上的农村社区,养老床位总数达到50万张以上;健康服务业总产值占GDP比重超过6.5%。
一、深化服务业改革发展。
加快推进服务业市场化改革。支持成都市深入推进国家级服务业综合改革试点,继续推动自贡、德阳、广安、简阳、资中5个省级服务业综合改革试点。加快推进国家电子商务进农村试点、科技服务业创新发展试点、旅游综合改革试点、农村金融服务综合改革试点和中国(成都)国家跨境电子商务综合试验区建设。推进服务业领域国有企业综合改革。制定出台省级机关后勤服务社会化管理标准和引进社会服务管理办法。推进行业协会、商会与行政机关脱钩。落实服务业“营改增”政策措施。召开全省服务业改革发展推进大会,总结推广服务业改革发展经验。
二、加快培育服务消费新增长点。
优化消费结构,鼓励大众消费,促进养老、健康、家政消费,壮大信息消费,稳定住房消费,扩大文化娱乐体育消费,提升旅游消费。加强智慧旅游建设,促进文旅、农旅融合发展,争创1—2个国家级、10个省级生态旅游示范区和5个省级旅游度假区。创新消费业态和商业模式,推动电子商务进社区、进农村、进市场、进企业。继续开展“惠民购物全川行动”、“川货全国行”和“万企出国门”三大市场拓展活动,形成千军万马拓展市场的良好局面。
三、分类推进区域服务业发展。
加快特大城市、区域中心城市、百万人口大县、新型小城镇等重点区域服务业发展。支持成都市以运筹决策中心、商贸物流中心、金融服务中心为重点的服务业核心城市建设。推进天府新区现代物流、金融、科技研发设计、文化创意、总部经济等高端服务业发展,打造服务业新增长极。推动绵阳、泸州、乐山、南充、达州、凉山等市(州)加快建设区域性服务业中心城市。引导其他市(州)、扩权强县试点县(市)改造提升商贸流通、文化娱乐、休闲旅游、居民服务等传统服务业,加快发展现代服务业,积极培育农村服务业。支持地震灾区、革命老区、民族地区、贫困地区调整优化产业结构,因地制宜发展特色服务业,提升服务业发展水平。
四、大力推动重点行业加快发展。
加快发展五大新兴先导型服务业,建立健全行业统计指标体系和运行监测报告制度,完善统筹推进机制和政策支撑体系。实施“全企入网工程”,全面推广应用电子商务。组织实施《四川省物流园区发展规划》,加快推进物流通道建设。深化金融改革创新,加快建设金融机构中心、交易中心和后台服务中心,培育发展多层次资本市场。开展成都高新区、绵阳科技城科技服务业区域试点建设。加快发展基本医疗、健康体检及咨询、健康保险、公共卫生等健康服务业,着力扩大健康服务供给。大力发展生产性服务业,促进制造业转型发展。制定“互联网+”行动方案,重点发展互联网物流、金融、教育、旅游、医疗、养老健康等产业,促进服务业转型发展、提档升级。实施“创业四川行动”,建设“天府创客”创新创业示范区,坚持以产业带动就业,增强服务业吸纳就业能力。
五、启动实施中心城区转型发展工程。
调整优化中心城区产业结构,统筹中心城区改造、城区老工业区和新城新区建设,推动旧街区、旧厂区、城市新区实现“退二进三”、“优三强三”,建设服务业繁荣繁华标志区,鼓励发展商贸流通、总部经济、电子商务、文化创意、研发设计、专业服务等现代服务业。制定出台中心城区转型发展实施方案,推进泸州市江阳区、绵阳市涪城区、南充市顺庆区、宜宾市翠屏区、资阳市雁江区5个中心城区转型发展试点。推进成都市温江区、广安市、南部县开展全国中小城市综合改革试点工作。改造提升中心城区服务功能,完善电子支付、物流配送、便民超市、平价菜店、家庭服务中心等便民利民服务网络和生活服务圈。积极探索社区便民生活综合服务中心和养老服务产业发展试点。
六、深入实施服务业集聚区建设工程。
加快改造提升已建成的30个省级现代服务业集聚区能级,推动集聚区由数量规模扩张向质量效益提升转变。新建10个省级现代服务业集聚区,打造一批千亿级、百亿级、十亿级集聚区。完善省级现代服务业集聚区认定管理办法,制定集聚区招商引资导向目录。面向集聚区企业开发建设智能服务平台,重点推进检验检测、信息服务、企业孵化、研发设计、知识产权、电子商务、金融服务等公共服务平台建设。依托天府新区、成都电子信息与汽车制造、攀西钒钛稀土、德阳重装、绵阳智能家电等重大产业基地,建设一批区域性公共信息服务平台。
七、加快实施主辅分离发展工程。
制定主辅分离发展推进工作方案,促进我省产业逐步由生产制造型向生产服务型转变。鼓励一批有条件的制造业企业发展总集成总承包服务,选择一批龙头企业开展制造业服务化试点。继续开展生产性服务业示范区、示范企业认定培育工作,积极组织申报国家级、省级服务业企业技术中心。实施工业设计促进创新创业工程,积极建设省级“创客空间”示范点。
八、大力实施服务业双百示范工程。
完善省级服务业重点项目库、重点企业名录库,建立重点项目跟踪服务推进机制和监测分析制度,定期开展督促检查并通报发展动态。省级层面统筹推进100个服务业重点项目及100个服务业重点企业,重点推进省政府领导联系指导的50个重大项目,市(州)级层面建立健全服务业重点项目、重点企业统计台账,落实责任机制,实施动态监测。大力实施服务业品牌战略,鼓励争创中国名牌、地方名牌或驰名商标、著名商标。加快标准化建设,继续推进服务业标准化试点工作。支持个体工商户转型升级为企业。支持地方法人金融机构、准金融机构、第三方支付企业做大做强。深入推进小微企业金融服务提升工程,支持小微企业发展壮大。
九、进一步扩大服务业对外开放。
加强与“一带一路”和长江经济带以及泛珠三角、长三角、北部湾等区域合作,组织实施“一带一路”战略“251三年行动计划”实施方案。加快推进天府新区、川渝合作示范区、绵阳科技城、中法生态园、新川创新科技园、港澳(成都)现代服务业园区等载体建设,积极争创中国(成都)内陆自由贸易试验区。组织举办“科博会”、“酒博会”、“旅博会”、“农博会”、“进口展”、“天府宝岛工业设计大赛”等重大活动。大力发展服务贸易和服务外包,积极创建国家服务贸易特色功能区,深入推动成都市建设中国服务外包示范城市,重点培育5个省级服务外包基地。落实国家扩大服务业领域外资开放政策,加快金融、教育、文化、医疗等领域的开放合作,放宽育幼养老、建筑设计、会计审计、商贸物流、电子商务等外资准入限制,提升利用外资水平。
十、加大服务业投融资力度。
加快天府新区、产业园区、国际合作园区、服务业集聚区等平台建设,加大新技术、新产品、新业态、新商业模式投资力度,鼓励投资发展五大新兴先导型服务业。重点推动全省50个服务业重大项目建设。创新招商方式,推动省市联动、部门联合招商,组织举办“四川服务业推介会”等招商引资活动。组织开展服务业银企对接会,引导金融机构加大信贷支持力度,拓展投融资渠道。
十一、强化统筹协调工作机制。
建立完善省、市、县三级服务业联动发展工作机制,强化目标绩效考核、统计运行分析、人才培养,建立重点工作督促落实机制,落实部门责任分工,做好统筹协调和跟踪督查工作。启动编制《全省“十三五”服务业发展规划》及其重点行业专项规划,认真落实国家和省一系列支持服务业发展的政策措施,强化政策执行、政策落实、政策创新,健全服务业产业发展政策体系,推动全省服务业平稳健康发展。
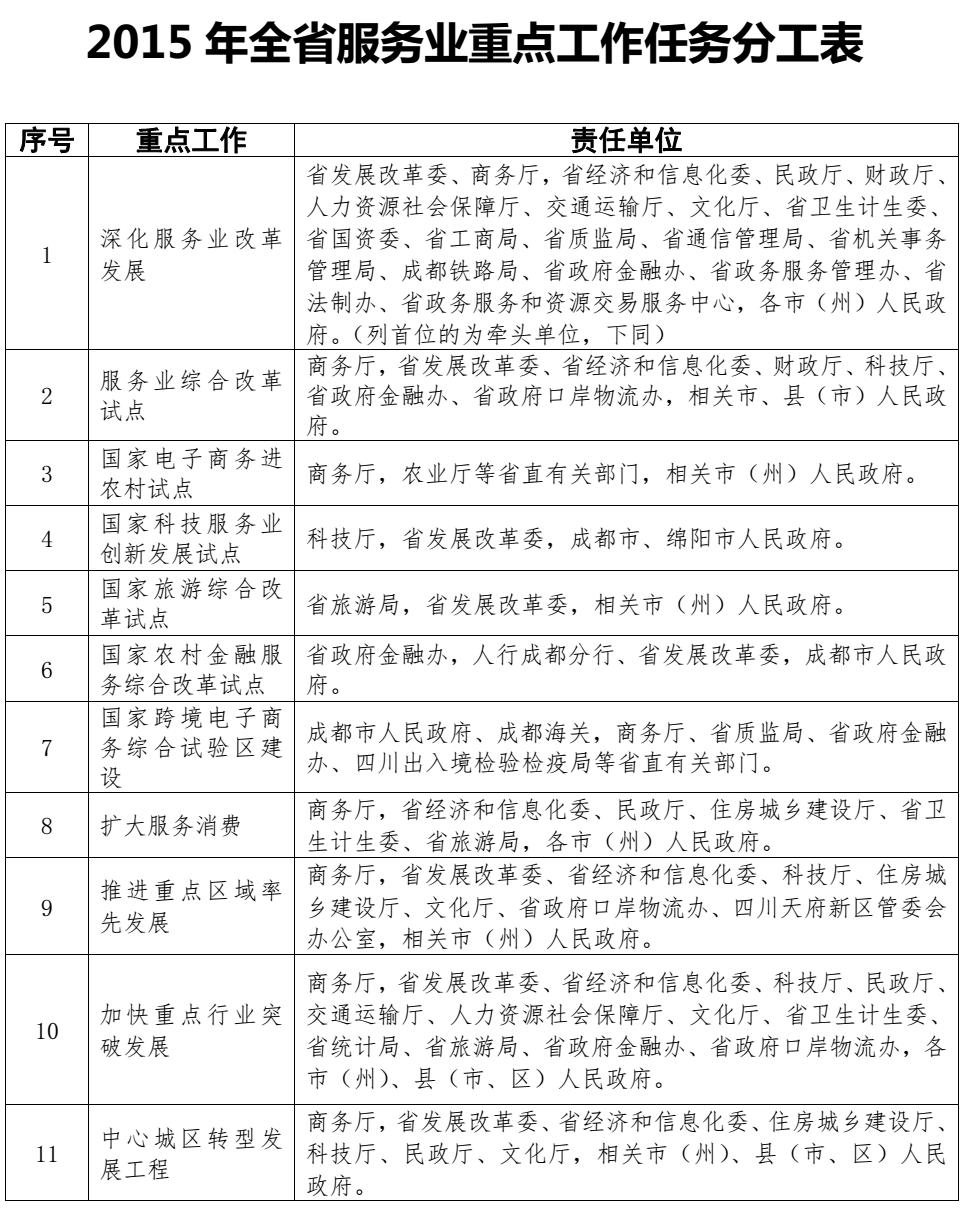
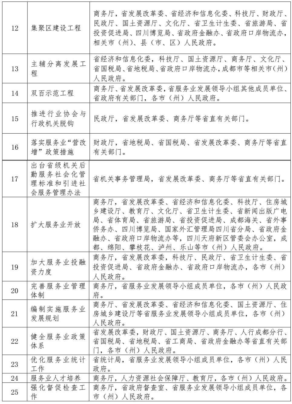
附件:2015年全省服务业重点工作任务分工表



扫描二维码 关注我们
您当前的位置:
打印
关闭