国发〔2012〕28号《国务院关于印发“十二五”国家战略性新兴产业发展规划的通知》
国务院关于印发“十二五”国家战略性新兴产业发展规划的通知
各省、自治区、直辖市人民政府,国务院各部委、各直属机构:
现将《“十二五”国家战略性新兴产业发展规划》印发给你们,请认真贯彻执行。
国务院
2012年7月9日
战略性新兴产业是以重大技术突破和重大发展需求为基础,对经济社会全局和长远发展具有重大引领带动作用,知识技术密集、物质资源消耗少、成长潜力大、综合效益好的产业。根据“十二五”规划纲要和《国务院关于加快培育和发展战略性新兴产业的决定》(国发〔2010〕32号)的部署和要求,为加快培育和发展节能环保、新一代信息技术、生物、高端装备制造、新能源、新材料、新能源汽车等战略性新兴产业,特制定本规划。
一、背景
当今世界新技术、新产业迅猛发展,孕育着新一轮产业革命,新兴产业正在成为引领未来经济社会发展的重要力量,世界主要国家纷纷调整发展战略,大力培育新兴产业,抢占未来经济科技竞争的制高点。
当前,全国上下正按照科学发展观的要求,加快转变经济发展方式,推进中国特色新型工业化进程,推动节能减排,积极应对日趋激烈的国际竞争和气候变化等全球性挑战,促进经济长期平稳较快发展。在此过程中,必须站在战略和全局的高度,科学判断未来需求变化和技术发展趋势,大力培育发展战略性新兴产业,加快形成支撑经济社会可持续发展的支柱性和先导性产业,优化升级产业结构,提高发展质量和效益。
“十二五”时期是我国战略性新兴产业夯实发展基础、提升核心竞争力的关键时期,既面临难得的机遇,也存在严峻挑战。从有利条件看,我国工业化、城镇化快速推进,城乡居民消费结构加速升级,国内市场需求快速增长,为战略性新兴产业发展提供了广阔空间;我国综合国力大幅提升,科技创新能力明显增强,装备制造业、高技术产业和现代服务业迅速成长,为战略性新兴产业发展提供了良好基础;世界多极化、经济全球化不断深入,为战略性新兴产业发展提供了有利的国际环境。同时也要看到,我国战略性新兴产业自主创新发展能力与发达国家相比还存在较大差距,关键核心技术严重缺乏,标准体系不健全;投融资体系、市场环境、体制机制政策等还不能完全适应战略性新兴产业快速发展的要求。必须加强宏观引导和统筹规划,明确发展目标、重点方向和主要任务,采取有力措施,强化政策支持,完善体制机制,促进战略性新兴产业快速健康发展。
二、指导思想、基本原则和发展目标
(一)指导思想。
以邓小平理论和“三个代表”重要思想为指导,深入贯彻落实科学发展观,把握世界新科技革命和产业革命的历史机遇,面向经济社会发展的重大需求,以改革创新为动力,以营造良好的产业发展环境为重点,以企业为主体,以工程为依托,加强规划引导,加大政策扶持,着力提升自主创新能力,加速科技成果产业化,推动战略性新兴产业快速健康发展,抢占经济科技竞争制高点,促进产业结构升级、经济发展方式转变和经济社会可持续发展。
(二)基本原则。
市场主导、政府调控。充分发挥市场配置资源的基础性作用,以市场需求为导向,着力营造良好的市场竞争环境,激发各类市场主体的积极性。针对产业发展的薄弱环节和瓶颈制约,有效发挥政府的规划引导、政策激励和组织协调作用。
创新驱动、开放发展。坚持自主创新,加强原始创新、集成创新和引进消化吸收再创新;加强高素质人才队伍建设,掌握关键核心技术,健全标准体系,加速产业化,增强自主发展能力。充分利用全球创新资源,加强国际交流合作,探索国际合作发展新模式,走开放式创新和国际化发展道路。
重点突破、整体推进。坚持突出科技创新和新兴产业发展方向,选择最有基础、最有条件的重点方向作为切入点和突破口,明确阶段发展目标,集中优势资源,促进重点领域和优势区域率先发展。总体部署产业布局和相关领域发展,统筹规划,分类指导,适时动态调整,促进协调发展。
立足当前、着眼长远。围绕经济社会发展重大需求,着力发展市场潜力大、产业基础好、带动作用强的行业,加快形成支柱产业。着眼提升国民经济长远竞争力,促进可持续发展,对重要前沿性领域及早部署,培育先导产业。
(三)发展目标。
产业创新能力大幅提升。企业重大科技成果集成、转化能力大幅提高,掌握一批具有主导地位的关键核心技术,建成一批具有国际先进水平的创新平台,发明专利质量数量和技术标准水平大幅提升,战略性新兴产业重要骨干企业研发投入占销售收入的比重达到5%以上。一批关键核心技术达到国际先进水平。
创新创业环境更加完善。重点领域和关键环节的改革加快推进,有利于创新战略性新兴产业商业模式、发展新业态的市场准入条件,以及财税激励、投融资机制、技术标准、知识产权保护、人才队伍建设等政策环境显著改善。
国际分工地位稳步提高。涌现一批掌握核心关键技术、拥有自主品牌、开展高层次分工合作的国际化企业,具有自主知识产权的技术、产品和服务的国际市场份额大幅提高,在部分领域成为全球重要的研发制造基地。
引领带动作用显著增强。战略性新兴产业规模年均增长率保持在20%以上,形成一批具有较强自主创新能力和技术引领作用的骨干企业,一批特色鲜明的产业链和产业集聚区。到2015年,战略性新兴产业增加值占国内生产总值比重达到8%左右,对产业结构升级、节能减排、提高人民健康水平、增加就业等的带动作用明显提高。
到2020年,力争使战略性新兴产业成为国民经济和社会发展的重要推动力量,增加值占国内生产总值比重达到15%,部分产业和关键技术跻身国际先进水平,节能环保、新一代信息技术、生物、高端装备制造产业成为国民经济支柱产业,新能源、新材料、新能源汽车产业成为国民经济先导产业。
三、重点发展方向和主要任务
(一)节能环保产业。
强化政策和标准的驱动作用,充分运用现代技术成果,突破能源高效与梯次利用、污染物防治与安全处置、资源回收与循环利用等关键核心技术,大力发展高效节能、先进环保和资源循环利用的新装备和产品;完善约束和激励机制,创新服务模式,优化能源管理、大力推行清洁生产和低碳技术、鼓励绿色消费,加快形成支柱产业,提高资源利用率,促进资源节约型和环境友好型社会建设。
1.高效节能产业。发展高效节能锅炉窑炉、电机及拖动设备、余热余压利用、高效储能、节能监测和能源计量等节能新技术和装备;鼓励开发和推广应用高效节能电器、高效照明等产品;提高新建建筑节能标准,开展既有建筑节能改造,大力发展绿色建筑,推广绿色建筑材料;加快发展节能交通工具;积极开发和推广用能系统优化技术,促进能源的梯次利用和高效利用;大力推行合同能源管理新业态。

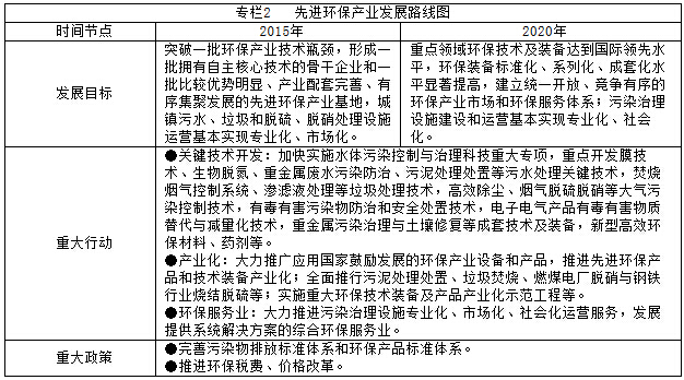
2.先进环保产业。以解决危害人民群众身体健康的突出环境问题为重点,加大技术创新和集成应用力度,推动水污染防治、大气污染防治、土壤污染防治、重金属污染防治、有毒有害污染物防控、垃圾和危险废物处理处置、减震降噪设备、环境监测仪器设备的开发和产业化;推进高效膜材料及组件、生物环保技术工艺、控制温室气体排放技术及相关新材料和药剂的创新发展,提高环保产业整体技术装备水平和成套能力,提升污染防治水平;大力推进环保服务业发展,促进环境保护设施建设运营专业化、市场化、社会化,探索新型环保服务模式。

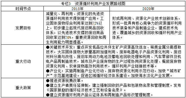
3.资源循环利用产业。大力发展源头减量、资源化、再制造、零排放和产业链接等新技术,推进产业化,提高资源产出率。重点发展共伴生矿产资源、大宗固体废物综合利用,汽车零部件及机电产品再制造、资源再生利用,以先进技术支撑的废旧商品回收体系,餐厨废弃物、农林废弃物、废旧纺织品和废旧塑料制品资源化利用。

(二)新一代信息技术产业。
把握信息技术升级换代和产业融合发展机遇,加快建设宽带、融合、安全、泛在的下一代信息网络,突破超高速光纤与无线通信、物联网、云计算、数字虚拟、先进半导体和新型显示等新一代信息技术,推进信息技术创新、新兴应用拓展和网络建设的互动结合,创新产业组织模式,提高新型装备保障水平,培育新兴服务业态,增强国际竞争能力,带动我国信息产业实现由大到强的转变。“十二五”期间,新一代信息技术产业销售收入年均增长20%以上。
1.下一代信息网络产业。实施宽带中国工程,加快构建下一代国家信息基础设施,统筹宽带接入、新一代移动通信、下一代互联网、数字电视网络建设;加快新一代信息网络技术开发和自主标准的推广应用,支持适应物联网、云计算和下一代网络架构的信息产品的研制和应用,带动新型网络设备、智能终端产业和新兴信息服务及其商业模式的创新发展;发展宽带无线城市、家庭信息网络,加快信息基础设施向农村和偏远地区延伸覆盖,普及信息应用;强化网络信息安全和应急通信能力建设。

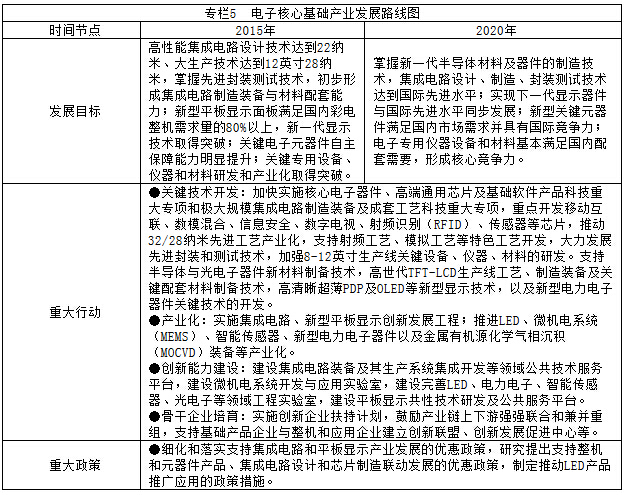
2.电子核心基础产业。围绕重点整机和战略领域需求,大力提升高性能集成电路产品自主开发能力,突破先进和特色芯片制造工艺技术,先进封装、测试技术以及关键设备、仪器、材料核心技术,加强新一代半导体材料和器件工艺技术研发,培育集成电路产业竞争新优势。积极有序发展大尺寸薄膜晶体管液晶显示(TFT-LCD)、等离子显示(PDP)面板产业,完善产业链。加快推进有机发光二极管(OLED)、三维立体(3D)、激光显示等新一代显示技术研发和产业化。攻克发光二极管(LED)、OLED产业共性关键技术和关键装备、材料,提高LED、OLED照明的经济性。掌握智能传感器和新型电力电子器件及系统的核心技术,提高新兴领域专用设备仪器保障和支撑能力,发展片式化、微型化、绿色化的新型元器件。

3.高端软件和新兴信息服务产业。加强以网络化操作系统、海量数据处理软件等为代表的基础软件、云计算软件、工业软件、智能终端软件、信息安全软件等关键软件的开发,推动大型信息资源库建设,积极培育云计算服务、电子商务服务等新兴服务业态,促进信息系统集成服务向产业链前后端延伸,推进网络信息服务体系变革转型和信息服务的普及,利用信息技术发展数字内容产业,提升文化创意产业,促进信息化与工业化的深度融合。充分统筹用好国内、国际两个市场,继续扩大软件信息服务出口,积极承接国际服务外包,依托新一代信息产业技术提升我国在国际产业链中的层次和水平。

(三)生物产业。
面向人民健康、农业发展、资源环境保护等重大需求,强化生物资源利用、转基因、生物合成、抗体工程、生物反应器等共性关键技术和工艺装备开发;加强生物安全研究和管理,建设国家基因资源信息库。着力提升生物医药研发能力,开发医药新产品,加快发展生物医学工程技术和产品,大力发展生物育种,推进生物制造规模化发展,加速构建具有国际先进水平的现代生物产业体系,加快海洋生物技术及产品的研发和产业化。“十二五”期间,产业规模年均增速达到20%以上。
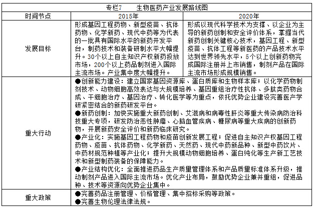
1.生物医药产业。提高我国新药创制能力,开发生物技术药物、疫苗和特异性诊断试剂;推进化学创新药研发和产业化,提高通用名药物技术开发和规模化生产水平;继承和创新相结合,发展现代中药;开发先进制药工艺技术与装备,发展新药开发合同研究、健康管理等新业态,推动生物医药产业国际化。

2.生物医学工程产业。整合医产学研优势资源,推进医学与信息、材料等领域新技术的交叉融合,构建生物医学工程技术创新体系,提升新型生物医学工程产品开发能力。研究开发预防、诊断、治疗、康复、卫生应急装备和新型生物医药材料的关键技术与核心部件,形成一批适合大中型医院使用、具有自主知识产权的高端诊疗产品;大力开发高性价比、高可靠性的临床诊断、治疗、康复产品,促进基层医疗卫生机构建设和服务能力提升;发展数字医疗系统、远程医疗系统和家庭监测、社区护理、个人健康维护相关产品等。

3.生物农业产业。围绕保障粮食安全和促进现代农业发展,完善育种科学设施体系,加强生物育种技术研发和产业化,加快高产、优质、多抗、高效动植物新品种培育及应用,推动育繁推一体化的现代育种企业发展,着力提升种业竞争力。积极推进生物兽药及疫苗、生物农药、生物肥料、生物饲料等绿色农用产品研发及产业化,为我国农业发展提供重要支撑。

4.生物制造产业。以培育生物基材料、发展生物化工产业和做强现代发酵产业为重点,大力推进酶工程、发酵工程技术和装备创新。突破非粮原料与纤维素转化关键技术,培育发展生物醇、酸、酯等生物基有机化工原材料,推进生物塑料、生物纤维等生物材料产业化。大力推动绿色生物工艺在化工、制浆、印染、制革等领域关键工艺环节的应用示范,积极推进工程微生物与清洁发酵技术应用,提升大宗发酵新产品的国际竞争力。

(四)高端装备制造产业。
面向我国产业转型升级和战略性新兴产业发展的迫切需求,统筹经济建设和国防建设需要,大力发展现代航空装备、卫星及应用产业,提升先进轨道交通装备发展水平,加快发展海洋工程装备,做大做强智能制造装备,把高端装备制造业培育成为国民经济的支柱产业,促进制造业智能化、精密化、绿色化发展。
1.航空装备产业。统筹航空技术研发、产品研制与产业化、市场开拓及服务提供,加快研制具有市场竞争力的大型客机,推进先进支线飞机系列化产业化发展,适时研发新型支线飞机;大力发展符合市场需求的新型通用飞机和直升机,构建通用航空产业体系;突破航空发动机核心关键技术,加快推进航空发动机产业化;促进航空设备及系统、航空维修和服务业发展;提升航空产业的核心竞争力和专业化发展能力。

2.卫星及应用产业。紧密围绕经济社会发展的重大需求,与国家科技重大专项相结合,以建立我国自主、安全可靠、长期连续稳定运行的空间基础设施及其信息应用服务体系为核心,加强航天运输系统、应用卫星系统、地面与应用天地一体化系统建设,推进临近空间资源开发,促进卫星在气象、海洋、国土、测绘、农业、林业、水利、交通、城乡建设、环境减灾、广播电视、导航定位等方面的应用,建立健全卫星制造、发射服务、地面设备制造、运营服务产业链。推进极地空间资源开发。

3.轨道交通装备产业。大力发展技术先进、安全可靠、经济适用、节能环保的轨道交通装备,建立健全研发设计、生产制造、试验验证、运用维护、监测维修和产品标准体系,完善认证认可体系等,提升牵引传动、列车控制、制动等关键系统及装备自主化能力。巩固和扩大国内市场,大力开展国际合作,推动我国轨道交通装备全面达到世界先进水平。

4.海洋工程装备产业。面向海洋资源特别是海洋油气资源开发的重大需求,大力发展海洋油气开发装备,重点突破海洋深水勘探装备、钻井装备、生产装备、作业和辅助船舶的设计制造核心技术,全面提升自主研发设计、专业化制造、工程总包及设备配套能力,积极推动海洋风能利用工程建设装备、海水淡化和综合利用等装备产业化。促进产业体系化和规模化,增强国际竞争力。

5.智能制造装备产业。重点发展具有感知、决策、执行等功能的智能专用装备,突破新型传感器与智能仪器仪表、自动控制系统、工业机器人等感知、控制装置及其伺服、执行、传动零部件等核心关键技术,提高成套系统集成能力,推进制造、使用过程的自动化、智能化和绿色化,支撑先进制造、国防、交通、能源、农业、环保与资源综合利用等国民经济重点领域发展和升级。

(五)新能源产业。
加快发展技术成熟、市场竞争力强的核电、风电、太阳能光伏和热利用、页岩气、生物质发电、地热和地温能、沼气等新能源,积极推进技术基本成熟、开发潜力大的新型太阳能光伏和热发电、生物质气化、生物燃料、海洋能等可再生能源技术的产业化,实施新能源集成利用示范重大工程。到2015年,新能源占能源消费总量的比例提高到4.5%,减少二氧化碳年排放量4亿吨以上。
1.核电技术产业。加强核电安全、核燃料后处理和废物处置等技术研究,在确保安全的前提下,开展二代在运核电安全运行技术及延寿技术开发,加快第三代核电技术的消化吸收和再创新,统筹开展第三代核电站建设。实施大型先进压水堆及高温气冷堆核电站科技重大专项,建设示范工程。研发快中子堆等第四代核反应堆和小型堆技术,适时启动示范工程。发展核电装备制造和核燃料产业链。到2015年,掌握先进核电技术,提高成套装备制造能力,实现核电发展自主化;核电运行装机达到4000万千瓦,包括三代在内的核电装备制造能力稳定在1000万千瓦以上。到2020年,形成具有国际竞争力的百万千瓦级核电先进技术开发、设计、装备制造能力。
2.风能产业。加强风电装备研发,增强大型风电机组整机和控制系统设计能力,提高发电机、齿轮箱、叶片以及轴承、变流器等关键零部件开发能力,在风电运行控制、大规模并网、储能技术方面取得重大突破。建设东北、西北、华北北部和沿海地区的八大千万千瓦级风电基地。在内陆山地、河谷、湖泊等风能资源相对丰富的地区,发挥距离电力负荷中心近、电网接入条件好的优势,因地制宜开发中小型风电项目,积极推动海上风电项目建设。

3.太阳能产业。以提高太阳能电池转化效率、器件使用寿命和降低光伏发电系统成本为目标,大力发展太阳能光伏电池的生产制造新工艺和新装备;积极推动多元化太阳能光伏光热发电技术新设备、新材料的产业化及其商业化发电示范;建立大型并网光伏发电站,推进建筑一体化光伏发电应用,建立具有国际先进水平的太阳能发电产业体系。大规模推广应用高效、多功能太阳能热水器,推动太阳能在供暖、制冷和中高温工业领域的应用。建立促进光伏发电分布式应用的市场环境,推进以太阳能应用为主、综合利用各种可再生能源的新能源城市建设。

4.生物质能产业。统筹生物质能源发展,有序发展生物质直燃发电,积极推进生物质气化及发电、生物质成型燃料、沼气等分布式生物质能应用。加强下一代生物燃料技术开发,推进纤维素制乙醇、微藻生物柴油产业化。开展重点地区生物质资源详查评价,鼓励利用边际性土地和近海海洋种植能源作物和能源植物。

(六)新材料产业。
大力发展新型功能材料、先进结构材料和复合材料,开展纳米、超导、智能等共性基础材料研究和产业化,提高新材料工艺装备的保障能力;建设产学研结合紧密、具备较强自主创新能力和可持续发展能力的高性能、轻量化、绿色化的新材料产业创新体系和标准体系,发布国家新材料重点产品发展指导目录,建立新材料产业认定和统计体系,引导材料工业结构调整。到2015年,突破一批国家建设急需、引领未来发展的关键共性技术;到2020年,关键新材料自给率明显提高。
1.新型功能材料产业。大力发展稀土永磁、发光、催化、储氢等高性能稀土功能材料和稀土资源高效综合利用技术。积极发展高纯稀有金属及靶材、原子能级锆材、高端钨钼材料及制品等,加快推进高纯硅材料、新型半导体材料、磁敏材料、高性能膜材料等产业化。着力扩大丁基橡胶、丁腈橡胶、异戊橡胶、氟硅橡胶、乙丙橡胶等特种橡胶及高端热塑性弹性体生产规模,加快开发高端品种和专用助剂。大力发展低辐射镀膜玻璃、光伏超白玻璃、平板显示玻璃、新型陶瓷功能材料、压电材料等无机非金属功能材料。积极发展高纯石墨、人工晶体、超硬材料及制品。
2.先进结构材料产业。以轻质、高强、大规格为重点,大力发展高强轻型合金,积极开发高性能铝合金,加快镁合金制备及深加工,发展高性能钛合金、大型钛板、带材和焊管等。以保障高端装备制造和重大工程建设为重点,加快发展高品质特殊钢和高温合金材料。加强工程塑料改性及加工应用技术开发,大力发展聚碳酸酯、聚酰胺、聚甲醛和特种环氧树脂等。
3.高性能复合材料产业。以树脂基复合材料和碳碳复合材料为重点,积极开发新型超大规格、特殊结构材料的一体化制备工艺,推进高性能复合材料低成本化、高端品种产业化和应用技术装备自主化。加快发展高性能纤维并提高规模化制备水平,重点围绕聚丙烯腈基碳纤维及其配套原丝开展技术提升,着力实现千吨级装备稳定运转,积极开展高强、高模等系列碳纤维以及芳纶开发和产业化。着力提高专用助剂和树脂性能,大力开发高比模量、高稳定性和热塑性复合材料品种。积极开发新型陶瓷基、金属基复合材料。加快推广高性能复合材料在航空航天、风电设备、汽车制造、轨道交通等领域的应用。

(七)新能源汽车产业。
以纯电驱动为新能源汽车发展和汽车工业转型的主要战略取向,当前重点推进纯电动汽车和插电式混合动力汽车产业化,推进新能源汽车及零部件研究试验基地建设,研究开发新能源汽车专用平台,构建产业技术创新联盟,推进相关基础设施建设。重点突破高性能动力电池、电机、电控等关键零部件和材料核心技术,大幅度提高动力电池和电机安全性与可靠性,降低成本;加强电制动等电动功能部件的研发,提高车身结构和材料轻量化技术水平;推进燃料电池汽车的研究开发和示范应用;初步形成较为完善的产业化体系。建立完整的新能源汽车政策框架体系,强化财税、技术、管理、金融政策的引导和支持力度,促进新能源汽车产业快速发展。

四、重大工程
(一)重大节能技术与装备产业化工程。
围绕应用面广、节能潜力大的高效锅炉窑炉、余热余压利用、热电联产、电机系统和大容量低成本蓄能等领域,实施重大技术装备产业化示范工程;推进高效风机、水泵、变压器、空调机组、内燃机、节能家电等技术装备和产品的发展。到2015年,形成一批以高效燃烧、能源梯级利用、高效蓄能、绿色节能建材、节能监测和能源计量等为重点的节能技术装备与产品制造骨干企业和产业化示范基地,高效节能技术与装备市场占有率提高到30%左右,创新能力和装备开发能力接近国际先进水平。
(二)重大环保技术装备及产品产业化示范工程。
以烟气脱硫脱硝、机动车尾气高效净化等大气污染治理装备,城镇生活污水脱氮除磷深度处理、新型反硝化反应器等水污染治理成套装备,高效垃圾焚烧和烟气处理、污泥处理处置等固体废物处理装备,重金属、氨氮在线监测等环境监测专用仪器仪表,环境应急监测车、阻截式油水分离及回收设备等环境应急装备为重点,实施一批产业化示范工程。推进重金属污染防治、土壤污染防治技术开发与示范应用,加快高性能膜、脱硝催化剂纳米级二氧化钛载体、高效滤料等污染控制材料的产业化。到2015年,培育一批在行业具有领军作用的环保企业集团及一批“专、精、特、新”的环保配套生产企业,创建10-15个区位优势突出、集中度高的环保技术及装备产业化基地。
(三)重要资源循环利用工程。
实施“城市矿产”示范工程,建设一批“城市矿产”示范基地,提升废钢铁、废有色金属(稀贵金属)、废橡胶、废轮胎、废电池等再生资源利用技术和成套装备产业化水平。实施再制造产业化示范工程,建立一批再制造工程(技术)研究中心,形成若干再制造产业集聚区。实施产业废弃物资源化利用示范工程,推进大宗固体废物、共伴生矿、建筑废弃物的循环利用。加快建立先进技术支撑的废旧商品回收利用体系,建设一批示范城市。加快海水淡化产业发展。到2015年,建成我国重要资源循环利用技术体系,再制造产业初具规模,资源再生加工利用能力达每年2500万吨,煤矸石等大宗固体废弃物综合利用能力达每年4亿吨。
(四)宽带中国工程。
加快推进宽带光纤接入网络建设,推进第三代移动通信(3G)网络全面、深度覆盖,开展TD—LTE规模商用示范;实施下一代互联网商用推广,建立新型网络体系架构及配套技术试验床,形成完备的互联网技术标准,完善网络安全防护体系;全面实施广播电视数字化改造,积极推进三网融合;组织关键技术、装备、智能终端的研发及产业化。到2015年,宽带接入能力显著提高,95%的行政村具备宽带接入能力,相关装备和智能终端达到国际先进水平,全国县级(含)以上城市有线电视实现数字化,80%实现双向化,并基本完成数字地面电视覆盖。
(五)高性能集成电路工程。
围绕重点整机系统应用需求,突破高端通用芯片核心技术,大力支持移动互联、模数混合、信息安全、数字电视、射频识别、传感器等芯片的设计,形成系统方案解决能力。加快先进生产线和特色生产线工艺技术升级和产能扩充,提高先进封装工艺和测试水平。进一步完善产业链,增强关键设备、仪器和材料的开发能力,支持大生产线规模应用。强化国产芯片和软件的集成应用。加快提升国家级集成电路研发公共服务平台的水平和能力。到2015年,集成电路设计业产值国内市场比重由5%提高到15%。
(六)新型平板显示工程。
开展TFT-LCD显示面板关键技术和新工艺开发,实施玻璃基板等关键配套材料和核心生产设备产业化项目。突破PDP高光效技术、高清晰度技术以及超薄技术,完善配套产业链。开展高迁移率TFT驱动基板技术开发,攻克OLED有机成膜、器件封装等关键工艺技术,加强关键材料及设备的国产化配套。开展3D显示、电子纸、激光显示等新技术研发和产业化。到2015年,新型平板显示面板满足国内彩电整机需求量的80%以上,提高关键材料和核心生产设备本地化配套率。
(七)物联网和云计算工程。
构建物联网基础和共性标准体系,突破低成本、低功耗、高可靠性传感器技术,组织新型RFID、智能仪表、微纳器件、核心芯片、软件和智能信息处理等关键技术研发和产业链建设。在典型领域开展基于创新产品和解决方案的物联网示范应用,培育和壮大物联网新兴服务业,加强物联网安全保障能力建设。开展云计算服务创新发展试点示范。整合现有各类计算资源,推动各领域信息共享和业务协同,突破虚拟化、云计算应用支撑平台、云安全、云存储等核心技术,大力加强高性能计算等领域应用软件的开发,推进高性能服务器、海量数据存储、智能终端等设备产业化,加强对云计算基础设施的统筹部署和创新发展,构建云计算标准体系,支持建设一批绿色云计算服务中心、公共云计算服务平台,促进软件即服务(SaaS)、平台即服务(PaaS)、基础设施即服务(IaaS)等业务模式的创新发展。到2015年,初步形成符合国情的应用模式、标准规范和安全可靠的产业体系。
(八)信息惠民工程。
推进普遍服务,完善信息惠民基础条件;建立多层次的国家优质教育资源库和共享服务平台,完善现代远程教育传输网络和服务体系;加强公共安全信息化支撑体系建设,提升公共安全实时监控、预警预报和应急处理能力,提高社会管理信息化水平。推进远程医疗,推广医疗信息管理和居民电子健康档案管理系统;推进标准统一、功能兼容的社会保障卡应用,逐步实现“人手一卡”和“一卡通”;支持一批城市开展电子商务示范城市创建工作,支持应用新信息技术和服务模式,在海铁公水联运、智能电网、安全生产监管、林业生态监测、环境污染监控、食品安全监管、药品药械监管、智能交通、货物快递追踪、危险品管理、城市公共管理等领域开展新型信息服务。加快研发适应三网融合业务要求的数字家庭智能终端和新型消费电子产品,开展数字家庭多业务应用示范。扩大信息服务在城乡及各领域的覆盖和应用。
(九)蛋白类等生物药物和疫苗工程。
建立国家人类基因资源信息库、蛋白质库和生物样本库,重点突破新产品研发和产业化过程中的高效筛选、评价、纯化、大规模细胞培养、制剂技术、质量控制方法等环节的技术瓶颈,加强新型佐剂研究,建设若干研发和产业化技术平台,推进单克隆抗体药物、基因工程蛋白质及多肽药物、多联多价疫苗、治疗型疫苗、人畜共患病疫苗等新产品的研发及产业化,加强疫苗供应体系建设。到2015年,实现30个以上生物医药新品种投放市场,基因工程药物和疫苗创新能力大幅提升,我国防控重大疾病和传染病的能力明显提高。
(十)高性能医学诊疗设备工程。
建设具有国际先进水平的高性能医学影像诊断治疗设备研发与技术集成平台,突破数字化探测器、高频高压发生器、超声探头、超导磁体等核心部件和关键技术,加快发展数字化X射线机、多层螺旋计算机断层扫描(CT)机、超导磁共振成像系统(MRI)、核医学影像设备正电子放射断层造影术(PET)/CT、数字化彩色超声诊断系统等高性能医学影像设备,加快推进高强度聚焦超声(HIFU)等高性能医学治疗设备开发,加速产业化和推进临床应用。到2015年,掌握一批拥有自主知识产权的高性能医学影像诊断和治疗设备的核心技术,提高创新产品国内市场占有率。
(十一)生物育种工程。
围绕国家粮食生产核心区,构建重要动植物基因信息库,重点研发转基因、分子设计、航天育种、胚胎工程等生物育种技术,建设国家级生物育种基地、区域性良繁基地,建立转基因生物安全管理体系,加快培育水稻、玉米、小麦、大豆、棉花、油菜等主要作物以及猪、牛、羊、鸡、鱼等重要畜禽水产新品种并实现产业化。到2015年,突破一批分子育种关键技术和装备,具有自主知识产权的主要农作物和畜禽新品种市场占有率明显提高。
(十二)生物基材料工程。
建设工业微生物菌种与基因信息库,突破微生物菌种设计、生物炼制工艺等关键技术,建立非粮生物质原料种植加工基地,加快工业微生物、生物基工业原料、生物基塑料、生物质纤维、生物溶剂等生物基产品的产业化,加强生物基产品应用示范,构建生物基原材料生产加工与应用产业链,利用生物技术提升传统产业发展水平。到2015年,突破一批生物基材料开发和产业化技术,与化石原料相比具有竞争力的一批生物基材料实现规模化生产。
(十三)航空装备工程。
按照安全、经济、舒适和环保的要求,研制具有国际竞争力的150座级C919单通道干线飞机。加快科技攻关,发展高可靠性、低成本、数字化支线飞机和通用飞机(含直升机)设计与制造技术。推进ARJ21支线飞机的规模化生产和系列化发展,支持新舟系列支线飞机改进改型,研制新型支线飞机,发展大中型喷气公务机和新型通用飞机(含直升机);拓展支线飞机市场应用,扎实推进通勤航空试点。推动航空发动机、航空设备产业发展及航空维修、支援、租赁等产业配套体系建设。到2015年,我国航空装备发展能力大幅提升。
(十四)空间基础设施工程。
建设时空协调、全天候、全天时的对地观测卫星系统和天地一体的地面配套设施,发展空间环境监测卫星系统;完善我国全球导航定位系统;启动由大容量宽带多媒体卫星、全球移动通信卫星、数据中继卫星等系统组成的空间信息高速公路建设;建设相关地面配套设施。开展先进卫星平台、新型卫星有效载荷、核心部组件、卫星遥感定量化应用等关键技术研发,推进重点行业和领域的卫星系统应用示范,进一步提升卫星对地观测、卫星通信和卫星导航定位应用产业化水平。到2015年,形成长期连续稳定运行、系统功能优化的国家空间基础设施骨干架构,大幅提升我国卫星提供经济社会发展需求空间信息的能力。
(十五)先进轨道交通装备及关键部件工程。
建立现代轨道交通装备核心技术、关键零部件及系统的研发、试验验证、标准及知识产权保护体系。开发高寒及城际动车组、交流传动快速机车、30吨轴重机车与货车、新型城轨车辆、大型施工装备、多功能高效率工程及养路机械。研发永磁电传动、磁悬浮、列车制动、牵引控制、安全监测、通信信号等关键技术,研制轮轴轴承、传动齿轮箱、转向架等关键零部件,加强产业化,提升核心部件及系统创新能力。到2015年,形成具有世界先进水平的轨道交通装备发展能力。
(十六)海洋工程装备工程。
突破深水浮式结构物水动力性能、结构设计和强度分析等共性技术,加快发展深海高性能物探船和钻井船、浮式生产储油卸油装置、半潜式平台、水下生产系统、环境探测、观测与监测、深海运载及应急作业等装备及其关键配套设备和系统,建设液化天然气浮式生产储卸装置等新型装备总装制造平台,完善设计建造标准体系。到2015年,国产深海资源探采装备国内市场占有率明显提高,关键设备和系统实现配套,国际市场竞争力得到提升。
(十七)智能制造装备工程。
突破新型传感、高精度运动控制、故障智能诊断等关键技术,大力推进泛在感知自动控制系统、工业机器人、关键零部件等装置的开发和产业化,开展基于机器人的自动化成形与加工装备生产线、自动化仓储与分拣系统以及数字化车间等典型智能装备与系统的集成创新,推进智能制造技术和装备在石油加工、煤炭开采、发电、环保、纺织、冶金、建材、机械加工、食品加工等典型领域中的示范应用。到2015年,具有自主知识产权的智能测控装置及零部件国内市场占有率达到30%,掌握智能制造系统关键核心技术,以传感器、自动控制系统、工业机器人、伺服和执行部件为代表的智能装置实现突破并达到国际先进水平,重大成套装备及生产线系统集成水平大幅提升,基本满足国民经济重点领域和国防建设的需要。
(十八)新能源集成应用工程。
在风电、太阳能、海洋能发电等可再生能源电力开发集中区域,示范建设以智能电网为载体、发输用一体化、可再生能源为主的电力系统;选择可再生能源资源丰富、经济条件较好的城市,在公共建筑、商业设施和工业园区推进太阳能、页岩气、生物质能、地热和地温能等新能源技术的综合应用示范;开展绿色能源和新能源区域应用示范建设,建成完善的县域绿色能源利用体系;在可再生能源丰富和具备多元化利用条件的中小城市及偏远农牧区、海岛等,示范建设分布式光伏发电、风力发电、沼气发电、小水电“多能互补”的新能源微电网系统。推进新能源装备产业化。到2015年,建成世界领先的新能源技术研发和制造基地。
(十九)关键材料升级换代工程。
加快突破气相沉积、等静压、先进熔炼、高效合成等材料先进技术和装备,支持高强铝合金等轻型合金材料、稀有金属材料、装备制造和重大工程需要的高品质特殊钢开发;推进高强高模碳纤维等高性能纤维及其复合材料、全氟离子膜等功能性膜材料、医用材料、先进电池材料、高纯硅等新型半导体材料、纳米绿色印刷材料和技术的产业化;开展高磁感取向硅钢、铁基非晶带材、高饱和磁感铁基纳米晶材料等金属合金材料、无机改性高分子材料、高性能复合材料以及新型绿色节能建材等在电力、交通运输、建筑等领域的应用示范;完善新材料认定及标准体系,建设一批新材料开发、检测、应用、信息等公共服务平台。到2015年,形成新材料持续发展的创新能力,一大批关键新材料的国内保障能力基本满足需求。
(二十)新能源汽车工程。
建设新能源汽车公共测试平台、试验验证和应用综合评价体系,建立产品开发和专利数据库,重点研发动力电池、电机及控制系统等关键核心技术和新产品,加速纯电动、插电式混合动力汽车系列产品产业化,加大公共服务领域示范推广力度,扩大私人购买新能源汽车补贴试点城市范围和规模。推进充电网络体系和设施建设,探索新型商业化运行模式。
五、政策措施
(一)加大财税金融政策扶持。
1.加大财税政策扶持。在整合现有政策资源、充分利用现有资金渠道的基础上,建立稳定的财政投入增长机制,设立战略性新兴产业发展专项资金,着力支持重大关键技术研发、重大产业创新发展工程、重大创新成果产业化、重大应用示范工程及创新能力建设等。结合税制改革方向和税种特征,针对战略性新兴产业特点,加快研究完善和落实鼓励创新、引导投资和消费的税收支持政策。
2.强化金融支持。加强金融政策和财政政策的结合,运用风险补偿等措施,鼓励金融机构加大对战略性新兴产业的信贷支持。发展多层次资本市场,拓宽多元化直接融资渠道。大力发展债券市场,扩大公司债、企业债、短期融资券、中期票据、中小企业集合票据等发行规模。进一步完善创业板市场制度,支持符合条件的企业上市融资。推进场外证券交易市场建设,满足处于不同发展阶段创业企业的需求。完善不同层次市场之间的转板机制,逐步实现各层次市场有机衔接。扶持发展创业投资企业,发挥政府新兴产业创业投资资金的引导作用,扩大资金规模,推动设立战略性新兴产业创业投资引导基金,充分运用市场机制,带动社会资金投向处于创业早中期阶段的战略性新兴产业创新型企业。健全投融资担保体系。引导民营企业和民间资本投资战略性新兴产业。
(二)完善技术创新和人才政策。
1.加强企业技术创新能力建设。构建新兴产业技术创新和支撑服务体系,加大企业技术创新的投入力度,对面向应用、具有明确市场前景的政府科技计划项目,建立由企业牵头组织、高等院校和科研机构共同参与实施的有效机制。依托骨干企业,围绕关键核心技术的研发、系统集成和成果中试转化,支持建设若干具有世界先进水平的工程化平台,发展一批企业主导、产学研用紧密结合的产业技术创新联盟,支持联盟成员构建专利池、制定技术标准等。进一步加强财税政策的引导,激励企业增加研发投入。
2.加强知识产权体系建设。加强重大发明专利、商标等知识产权的申请、注册和保护,鼓励国内企业申请国外专利。健全知识产权保护相关法律法规,制定适合战略性新兴产业发展的知识产权政策。建立公共专利信息查询和服务平台,为全社会提供知识产权信息服务。针对我国企业在对外贸易投资中遇到的知识产权问题,尽快建立健全预警应急机制、海外维权和争端解决机制。大力推进知识产权的运用,完善知识产权转移交易体系,规范知识产权资产评估,推进知识产权投融资机制建设。
3.加强技术标准体系建设。制定并实施战略性新兴产业标准发展规划,加快基础通用、强制性、关键共性技术、重要产品标准研制的速度,健全标准体系。建立标准化与科技创新和产业发展协同跟进机制,在重点产品和关键共性技术领域同步实施标准化,支持产学研联合研制重要技术标准并优先采用,加快创新成果转化和产业化步伐。
4.建设高素质人才队伍。支持企业人才队伍建设。加快完善高校和科研机构科技人员职务发明创造的激励机制。加大力度吸引海外优秀人才来华创新创业,依托“千人计划”和海外高层次创新创业人才基地建设,加快吸引海外高层次人才。加强高校和中等职业学校战略性新兴产业相关学科专业建设,改革创新人才培养模式,建立企校联合培养人才的新机制,促进创新型、应用型和复合型人才的培养。
(三)营造良好的市场环境。
1.完善市场培育、应用与准入政策。鼓励绿色消费、信息消费、健康消费,促进消费结构升级。加大节能环保、新能源、新能源汽车等市场培育与引导力度,培育发展新业态。加快建立有利于战略性新兴产业发展的相关标准和重要产品技术标准体系,优化市场准入的审批管理程序。
2.深化国际合作。引导外资投向战略性新兴产业,丰富外商投资方式,拓宽外资投资渠道,不断完善外商投资软环境。继续支持引进先进的核心关键技术和设备。鼓励我国企业和研发机构在境外设立研发机构,参与国际标准制定。扩大企业境外投资自主权,支持有条件的企业开展境外投融资。完善相关出口信贷、保险等政策,支持拥有自主知识产权的技术标准在国外推广应用。支持企业通过境外注册商标、境外收购等方式,培育国际化品牌,开展国际化经营,参与高层次国际合作。国家支持战略性新兴产业发展的政策同等适用于符合条件的外商投资企业。
(四)加快推进重点领域和关键环节改革。
完善相关市场开放机制,深化民间投资准入改革,鼓励各类企业投资战略性新兴产业。推行能效“领跑者”制度,建立健全排污权、节能量和碳排放交易制度,推进环保和资源税费、价格改革;建立生产者责任延伸制,建立资源循环利用产品认证体系和再制造产品标识管理制度;大力推进环境标志产品认证和政府绿色采购制度,积极倡导绿色消费。建立健全推进三网融合的政策和机制,深化电信体制改革,推进有线电视网络整合和运营机构转企改制,按照分业管理的原则探索建立适应三网融合要求的电信、广电监管体制和协调高效的运行机制,完善相关法规标准,推动三网融合高效有序开展。加强生物安全管理,完善药品、医疗器械注册管理、价格管理、集中招标采购、安全评价与监督管理等机制,制定实施有利于绿色生物基产品发展的激励政策。加快制定民用航空工业法律法规,加快推进空域管理体制改革,建立空域灵活使用机制,优化航路航线和飞行繁忙地区空域结构,推进低空空域开放;完善卫星应用数据共享、市场准入等政策法规;支持智能制造装备首台(套)研发创新和产业化,探索首台(套)装备保险机制。实施可再生能源发电配额制,落实可再生能源发电全额保障性收购制度,深化电力体制改革,完善新能源发电补贴机制,建立适应风电、太阳能光伏发电发展的电网运行管理体系;完善生物燃料、能源化利用农林废弃物的激励政策及市场流通机制等。
六、组织实施
(一)加强统筹协调。
有效统筹协调中央、地方和其他社会资源,促进军民融合,突出重点,集中支持本规划明确的重大产业创新发展工程、重大关键技术研发与创新成果产业化、重大应用示范工程、创新能力建设等。加强与科技重大专项的衔接,发挥科技重大专项的引领带动作用。营造公平竞争环境,激发和调动各类市场主体的积极性,引导加大对战略性新兴产业的投入,加快推进战略性新兴产业发展。
(二)加强宏观引导。
优化产业布局,加强对地方发展战略性新兴产业的信息引导和宏观指导,明确不同区域总体功能定位和重点发展方向。各地要结合国家战略性新兴产业发展重点,从当地实际出发,重点发展具有竞争优势的特色新兴产业,避免盲目发展和重复建设。强化行业和企业自律,发挥行业协会在企业投资、经营决策方面的指导、协调和监督作用。加强市场信息预警与引导,定期向社会发布战略性新兴行业产能规模、产能利用率及生产、技术、市场发展动向等信息。
(三)培育发展产业示范基地。
依托现有优势产业集聚区,充分利用现有资源,促进技术、人才、资金等要素向具有技术创新优势的企业和产业集聚,建设一批体制机制健全、市场活力大、产业链完善、辐射带动强、具有国际竞争力的战略性新兴产业示范基地,培育战略性新兴产业增长极。发挥创新资源密集、创新环境良好区域的比较优势,完善创新创业体系,推进先行先试,培育若干全国战略性新兴产业的策源地。
(四)完善规划体系。
根据本规划提出的重点方向和任务,研究制定战略性新兴产业分类及重点产品和服务指导目录,健全统计监测体系。制定实施节能环保、新一代信息技术、生物、高端装备制造、新能源、新材料、新能源汽车产业等专项规划,明确实施内容和实施机制。鼓励相关省(区、市)联合编制区域性发展规划,推进战略性新兴产业差别化、特色化协同发展。各专项规划和地方规划要加强与本规划的衔接。
(五)加强组织实施。
成立由发展改革委、科技部、工业和信息化部、财政部等有关部门参加的战略性新兴产业发展部际协调小组,加强统筹协调和督促落实。协调小组办公室设在发展改革委,承担协调小组的日常工作。根据规划实施的需要,组建由相关部门组成的政策工作组,加强沟通协调,及时制定出台有关政策措施。
有关部门要加强相关战略性新兴产业的统计和监测,加强形势分析,及时发布产业发展信息。发展改革委要会同有关部门加强对规划实施情况的跟踪分析和监督检查,及时开展后评估;要针对规划实施中出现的新情况新问题,适时提出解决办法,重大问题及时向国务院报告。

扫描二维码 关注我们
您当前的位置:
打印
关闭