鄂政发〔2015〕14号《湖北省人民政府关于取消和调整行政审批项目的决定》
浏览量: 时间:2015-03-13 01:09:00
湖北省人民政府关于取消和调整行政审批项目的决定
各市、州、县人民政府,省政府各部门:
为深入贯彻落实党的十八大和十八届三中、四中全会关于简政放权、深化行政审批制度改革的要求,经审核论证,省人民政府决定再取消、调整行政审批项目59项(包括非行政许可审批项目12项)。其中,全部取消18项、部分取消5项、全部下放4项、部分下放10项、合并7项、新增15项。
各地、各部门要按照深化行政体制改革、加快转变政府职能的要求,坚定不移地推进行政审批制度改革。要抓紧做好衔接落实,继续取消和下放行政审批项目等事项,加大简政放权力度,最大限度放权给市场,放权给社会,释放市场活力。要推行行政审批标准化管理,进一步优化审批流程,减少审批环节,提高审批效率。要建立健全监督制约机制,切实加强事中事后监管,强化跟踪问效和行政问责。要提升法治思维能力,运用法治思维和法治方式规范权力运行,不断提高政府管理科学化、规范化水平。
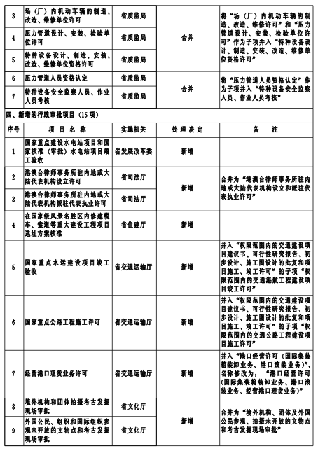
附件:省政府决定取消和调整的行政审批项目目录(59项)
2015年2月12日






扫描二维码 关注我们
本文链接://m.0798ci.com/law/3258.html
本文关键词: 鄂政发〔2015〕14号, 湖北省人民政府, 取消和调整, 行政审批项, 决定
您当前的位置:
打印
关闭