农市发〔2017〕5号 农业部关于印发《“菜篮子”市长负责制考核任务分工方案》的通知
农业部关于印发《“菜篮子”市长负责制考核任务分工方案》的通知
国家发展改革委、财政部、国土资源部、环境保护部、交通运输部、商务部、国家卫生计生委、工商总局、食品药品监管总局、银监会、证监会、保监会:
按照《国务院办公厅关于印发“菜篮子”市长负责制考核办法的通知》(国办发〔2017〕1号)要求,根据各部门职能,我部制定了《“菜篮子”市长负责制考核任务分工方案》。现印发你们,请遵照执行。
农业部
2017年5月2日
为贯彻落实《国务院办公厅关于印发“菜篮子”市长负责制考核办法的通知》(国办发〔2017〕1号,以下简称《考核办法》)和《“菜篮子”市长负责制考核办法实施细则》(农市发〔2017〕1号,以下简称《实施细则》),力求以考促建,全面推动落实“菜篮子”市长负责制,经“菜篮子”食品管理部际联席会议(以下简称“联席会议”)各成员单位一致同意,制定本方案。
一、考核工作的统筹协调
(一)完善联席会议制度。充实联席会议职责和任务,完善机构及成员构成,规范议事规则,使联席会议充分发挥作用。(牵头部门:农业部;参与部门:各成员单位)
(二)建立信息系统平台。组织建设“菜篮子”市长负责制考核材料网上填报系统。(牵头部门:农业部)
(三)组织考核对象自评。组织各直辖市、计划单列市和省会城市对“菜篮子”市长负责制落实情况进行全面总结和自评,形成自查报告并按期报送。(牵头部门:农业部)
(四)组织形成初评报告。协调联席会议各成员单位依分工职责审核各城市自查报告,提交审核意见,根据审核意见形成初评报告。(牵头部门:农业部;参与部门:各成员单位)
(五)组织开展抽查考核。根据初评报告,按照20%的比例,商各成员单位确定抽查城市,共同组成工作组进行实地考核,形成抽查考核报告。(牵头部门:农业部;参与部门:各成员单位)
(六)形成综合考核报告。组织召开联席会议,对初评报告和抽查考核报告进行审议,研究形成综合考核报告报送国务院。(牵头部门:农业部;参与部门:各成员单位)
(七)公布和反馈考核结果。商各成员单位及时将考核结果向各省(区、市)人民政府反馈,并抄送中央组织部。对于考核结果优秀和不合格的城市,按规定通报表扬和提出限期整改措施。(牵头部门:农业部;参与部门:各成员单位)
二、指标考核任务分工与工作指导
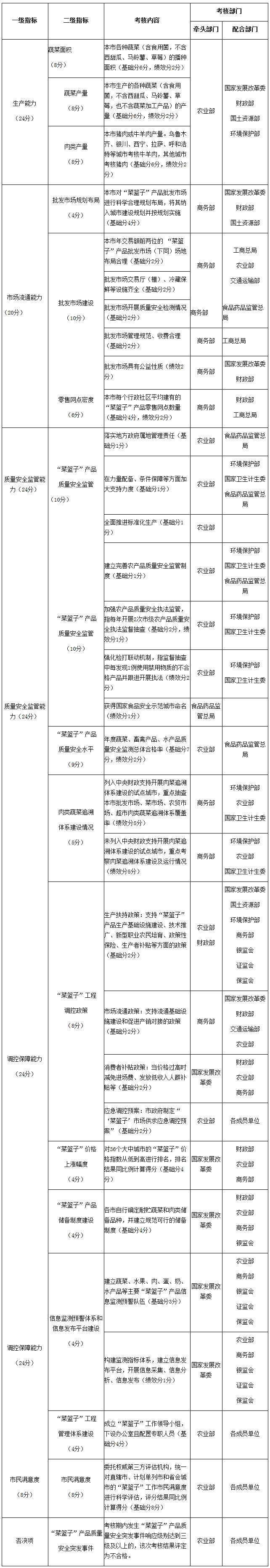
(八)强化“菜篮子”产品生产能力。指导36个大中城市优化生产布局,加大支持力度,稳定和发展蔬菜、肉类等“菜篮子”产品生产。(牵头部门:农业部;参与部门:国家发展改革委、财政部、国土资源部、环境保护部)
(九)强化“菜篮子”产品市场流通能力。指导36个大中城市强化流通环节建设,优化批发市场规划布局、提升市场基础设施建设、完善市场管理,开展质量安全检测,促进公益性批发市场建设,同时指导和加强便民零售网点建设。(牵头部门:商务部;参与部门:国家发展改革委、财政部、农业部、国土资源部、交通运输部、工商总局、食品药品监管总局)
(十)强化“菜篮子”产品质量安全监管能力
1.指导36个大中城市落实农产品质量安全属地责任,加大质量安全监管投入,推进标准化生产,加强农产品质量安全执法监管,加大国家食品安全示范城市建设,稳步提高“菜篮子”产品质量安全水平。(牵头部门:农业部;参与部门:环境保护部、国家卫生计生委、食品药品监管总局)
2.指导36个大中城市强化“菜篮子”产品追溯体系建设,积极推动肉类蔬菜追溯体系建设。(牵头部门:商务部;参与部门:环境保护部、农业部、国家卫生计生委)
(十一)强化“菜篮子”产品调控保障能力
1.指导36个大中城市不断健全完善“菜篮子”工程调控政策体系。加强生产扶持政策建设,鼓励加大投入力度和政策创设推广,大力开展“菜篮子”产品生产基础设施建设、技术推广、新型职业农民培育、政策性保险、生产者补贴等。(牵头部门:农业部、财政部;参与部门:国家发展改革委、国土资源部、环境保护部、商务部、银监会、证监会、保监会)
2.指导36个大中城市加强市场流通政策建设,强化地方相关部门间的协调配合,创新流通基础设施建设投融资机制,促进产销对接,提高流通效率、降低流通成本。(牵头部门:商务部;参与部门:国家发展改革委、财政部、交通运输部、农业部)
3.指导36个大中城市创新调控政策,鼓励地方政府实施消费者补贴政策。(牵头部门:国家发展改革委;参与部门:农业部、财政部、商务部)
4.指导36个大中城市制定和完善“‘菜篮子’市场供求应急调控预案”,各部门加强协作协同,确保极端天气时重要“菜篮子”产品不断档、不脱销。(牵头部门:农业部;参与部门:各成员单位)
5.指导36个大中城市加强“菜篮子”产品价格波动的统计监测,密切关注“菜篮子”产品价格上涨幅度。(牵头部门:国家发展改革委;参与部门:财政部、农业部、商务部)
6.指导36个大中城市建立健全重要“菜篮子”产品储备制度,合理确定储备品种、数量,完善储备机制。(牵头部门:国家发展改革委;参与部门:财政部、农业部、商务部、银监会)
7.指导36个大中城市加强“菜篮子”产品信息监测预警体系和发布平台建设,加强蔬菜、水果、肉、蛋、奶、水产品等主要“菜篮子”产品信息监测预警队伍建设,规范信息采集、分析和发布。(牵头部门:国家发展改革委;参与部门:农业部、商务部、银监会、证监会、保监会)
8.指导36个大中城市建立和完善落实“菜篮子”市长负责制的工作机制。(牵头部门:农业部;参与部门:各成员单位)
(十二)市民满意度评估。遴选并委托权威第三方评估机构,设置科学的指标评价体系,对36个大中城市的“菜篮子”工作市民满意度进行科学评估,提出有针对性的工作建议。(牵头部门:农业部;参与部门:各成员单位)
(十三)否决项。考核期内发生“菜篮子”产品质量安全突发事件,相应级别达到三级及以上的,该次考核结果评定为不合格。(牵头部门:农业部;参与部门:各成员单位)
附件:“菜篮子”市长负责制考核表


扫描二维码 关注我们
您当前的位置:
打印
关闭