国铁工程监〔2017〕27号《铁路建设工程评标专家库及评标专家管理办法》(全文)
铁路建设工程评标专家库及评标专家管理办法
国铁工程监〔2017〕27号
第一章 总 则
第一条 为规范铁路建设工程评标专家库管理,加强对评标专家的监督管理,保证评标活动公平公正,根据《中华人民共和国招标投标法》《中华人民共和国招标投标法实施条例》《评标专家和评标专家库管理暂行办法》《评标专家专业分类标准》等,制定本办法。
第二条 本办法适用于铁路建设工程评标专家库的组建、使用、管理,以及对评标专家参与铁路工程建设项目评标活动的监督管理。
第三条 国家铁路局负责组建、管理铁路建设工程评标专家库。国家铁路局工程质量监督中心受国家铁路局委托具体负责铁路建设工程评标专家库日常管理工作。
地区铁路监督管理局(含北京铁路督察室,下同)负责监督铁路建设工程评标专家参与辖区内铁路工程建设项目评标的活动,与地方政府有关部门协调涉及评标专家管理和使用的有关事项。
第四条 铁路建设工程评标专家库按招标项目类别,分为施工监理货物服务评标专家库和勘察设计评标专家库两个子库。铁路建设工程评标专家的专业分类执行国家统一的分类标准。
第二章 专家入库
第五条 评标专家应具备以下基本条件:
1.拥护中国共产党的路线、方针、政策,遵纪守法,具有良好的职业道德,能够依法、认真、公正、诚实、廉洁履行职责,维护招标投标双方的合法权益;
2.熟悉有关招标投标的法律、法规、规章和铁路建设工程招标投标规定;
3.从事铁路建设工程专业领域工作满8年并具有高级职称或同等专业水平;
4.熟悉主评专业的专业技术要求和发展状况,了解兼评专业的专业技术要求和发展状况;
5.在国家联合惩戒机制范围内没有失信记录;
6.新入库专家年龄不超过65周岁,在库专家年龄不超过68周岁,身体健康,能够承担异地评标工作;
7.能熟练使用计算机常用办公软件,适应电子评标需要;
8.法律法规规定的其他条件。
前款第3项中“同等专业水平”是指本科毕业满12年、硕士毕业满6年、博士毕业满3年。
第六条 铁路建设工程评标专家采用单位推荐和个人申请方式,按下列程序进行:
1.国家铁路局根据评标专家库中专业人员数量及实际需求,发布更新、增补评标专家通知。
2.参与铁路工程建设活动的建设、勘察、设计、施工、监理、咨询、科研、院校等单位均可向国家铁路局推荐本单位符合评标专家条件的人选,推荐时应事先征得本人同意。符合评标专家条件的个人可以自行申请,但应经所在单位人事部门审核同意。
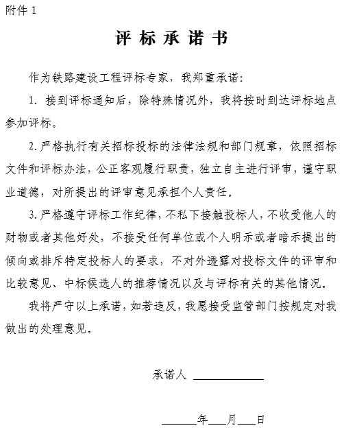
3.所在单位人事部门对评标专家人选的有关证明材料进行初审并出具初审意见。单位推荐书或个人申请书应附本办法第五条规定条件的证明材料及本人签字的评标承诺书(见附件1)。
4.国家铁路局组织对申报材料进行审核,并组织对审核合格专家人选进行业务培训。
5.经培训考核合格的专家人选,纳入国家铁路局铁路建设工程评标专家库进行统一管理。
第七条 评标专家人选应根据所学专业和从业经历申报评标专业。每位评标专家人选只能申报施工监理货物服务评标专家子库或勘察设计评标专家子库中的一个专业作为主评专业,同时可以选择另一个熟悉的专业作为兼评专业。
施工监理货物服务评标专家子库和勘察设计评标专家子库中专业名称相同的专家,必要时可以互为备选专业专家。
第八条 根据招标项目评标需要,施工监理货物服务评标专家子库和勘察设计评标专家子库各设全国库、区域库、应急库三个级别。
按照地区铁路监督管理局的监管辖区,设沈阳、北京、上海、广州、成都、武汉、西安、兰州八个区域库;根据交易中心(或交易平台,以下简称交易中心)和铁路建设工程实际,可设立应急库。所有入库专家均为全国库的评标专家(年龄65周岁以上的专家原则上不再入全国库),并同时纳入工作单位所在地(或常驻地)相对应的区域库。能在3小时内自工作单位所在地或常驻地抵达交易中心评标场所的评标专家,可自主申请加入与该交易中心相对应的应急库。
评标专家工作单位所在地或常驻地发生较大变动的,应主动申请退出原地点对应的区域库或应急库,并重新申请加入新地点对应的区域库或应急库。
第三章 专家使用
第九条 依法必须进行招标的铁路工程建设项目,除招标投标法第三十七条第三款规定的特殊招标项目外,其评标委员会中的铁路工程专业评标专家(含资格预审委员会中的铁路工程专业评审专家,下同)应当从铁路建设工程评标专家库及其他依法组建的评标专家库中以随机抽取方式确定。
政府投资的铁路工程建设项目评标专家,必须从铁路建设工程评标专家库和其他政府有关部门组建的评标专家库中抽取。
除招标人代表外,招标人的其他人员不得另以评标专家身份参加资格审查或评标。
第十条 铁路工程建设项目施工、监理、勘察设计招标项目的评标专家一般应从全国库中抽取,物资(货物)、其他服务类招标项目的评标专家可从交易中心对应的区域库或全国库中抽取。因故需要临时补抽且从全国库或区域库中抽取专家难以满足评标时间要求的,可从应急库中抽取评标专家。
第十一条 招标人(或招标代理机构,下同)通过交易中心抽取铁路工程某一具体专业的评标专家时,应依次从主评专业、兼评专业、备选专业为该专业的评标专家中抽取。
第十二条 专家抽取完成后,一般不得更换。确需更换的,应依法补抽,并将有关情况纳入招标投标情况书面报告。
评标专家信息在中标结果确定前应当保密。
第十三条 招标人使用全国库抽取铁路建设工程评标专家的,应在开标前的48小时内抽取;使用区域库抽取的,应在开标前24小时内抽取;开标前4小时内或开标后需要临时补抽评标专家的,方可使用应急库。
第四章 专家权利和义务
第十四条 评标专家享有下列权利:
1.接受聘请担任评标委员会成员;
2.依法对投标文件进行独立评审,提出公正评审意见,不受任何单位或者个人的干预;
3.接受参加评标活动的劳务报酬;
4.对本人违规行为的处理有权提出异议;
5.法律法规规定的其他权利。
第十五条 评标专家负有下列义务:
1.具有法定回避情形的,应主动提出回避;
2.遵守有关法律、法规和规章规定,遵守评标工作纪律,客观公正进行评审;
3.及时更新个人信息、参加业务培训,接受评价和考核;
4.协助、配合有关行政监督部门的监督、检查及投诉调查;
5.法律法规规章规定的其他义务。
第十六条 有下列情形之一的,不得担任招标项目的评标专家:
1.投标人或投标人主要负责人的近亲属;
2.项目主管部门或者行政监督部门的人员;
3.与投标人有经济利益关系,可能影响对投标公正评审的;
4.曾因在招标、评标以及其他与招标投标有关活动中从事违法行为而受过行政处罚或刑事处罚的;
5.法律法规规定的其他应当回避的情形。
评标专家有前款规定情形之一的,应当主动提出回避;未提出回避的,招标人或行政监督部门发现后,应立即停止其参加评审;已完成评审的,该专家的评审结论无效。
第十七条 评标专家应当遵守下列评标工作纪律:
1.按时参加评标,不迟到、不早退,不无故缺席;
2.评标时应携带有效身份证明,接受核验和监督;
3.不委托他人代替评标;
4.遵守交易中心评标区相关规定。
第十八条 评标专家的评审费,以及因参加评标所发生的交通、食宿等费用由招标人承担,相关费用标准可参考国家和省级人民政府财政部门有关规定。
第五章 专家考评
第十九条 国家铁路局对评标专家实行动态管理,通过“铁路建设工程评标专家库管理系统”建立包括记录评标专家基本信息、教育培训、评标记录、年度考核等内容的专家个人档案。
评标专家的单位、住址、联系电话等个人基本信息发生变更,或因故无法参加某一时段内评标的,应当及时登录“铁路建设工程评标专家库管理系统”进行信息申报。
第二十条 招标人在招标活动结束后应对评标专家进行评价(评价内容见附件2),有关评价意见纳入招标投标情况书面报告。
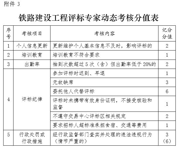
第二十一条 国家铁路局建立铁路建设工程评标专家年度考核制度,对评标专家实施记分管理,考核内容和记分分值详见《铁路建设工程评标专家动态考核分值表》(附件3)。
记分周期为12个月,对在记分周期内记分累计满6分的,暂停6个月参与依法必须进行招标的铁路工程建设项目的评标资格;记分满10分的,暂停12个月参与依法必须进行招标的铁路工程建设项目的评标资格。一个记分周期期满后,记分清零,不计入下一周期。
相关各方反映评标专家履职情况的信息经地区铁路监督管理局核实后予以记录,并纳入“铁路建设工程评标专家库管理系统”。
第二十二条 评标专家有下列违法违规行为之一的责令改正,记3分;情节严重的,记6分;情节特别严重的,取消担任评标委员会成员资格,从专家库中除名,不再接受其评标专家入库申请:
1.应当回避而不回避;
2.擅离职守;
3.不按照招标文件规定的评标标准和方法评标;
4.私下接触投标人;
5.向招标人征询确定中标人的意向或者接受任何单位或者个人明示或者暗示提出的倾向或者排斥特定投标人的要求;
6.对依法应当否决的投标不提出否决意见;
7.暗示或者诱导投标人作出澄清、说明或者接受投标人主动提出的澄清、说明;
8.其他不客观、不公正履行职责的行为。
对收受投标人财物或者其他好处的,向他人透露对投标文件的评审和比较意见、中标候选人的推荐情况以及与评标有关的其他情况的评标专家,直接从评标专家库中除名,不再接受其评标专家入库申请,并按《评标专家和评标专家库管理暂行办法》第十五条处理。
第二十三条 评标专家有下列情形之一的,停止担任评标委员会成员资格,并从铁路建设工程评标专家库中除名:
1.以虚假材料骗取入库的;
2.连续两个记分周期内考核满10分的;
3.“信用中国”网站公布的失信被执行人;
4.其他违反法律、法规规定不再适宜担任评标专家的。
第二十四条 评标专家有下列情形之一的,停止担任评标委员会成员资格,并从铁路建设工程评标专家库中移出:
1.年龄满68周岁;
2.健康状况等原因不能胜任评标工作的;
3.因工作调动等原因不适宜继续参加评标的;
4.经本人申请不再担任评标专家的;
5.连续5年未从事铁路工程建设或管理工作的。
第二十五条 招标人、交易中心以及相关当事人发现在专家抽取、专家评标等活动中存在违法违规和违反评标工作纪律行为的,应当及时向地区铁路监督管理局书面反映。地区铁路监督管理局收到相关反映的,应按规定依法处理。
第二十六条 评标专家对因自身违法违规受到处理持有异议的,可向作出处理的部门提出书面申诉。确属处理不当的,应当及时更正。
第二十七条 地区铁路监督管理局应及时协调交易中心使用的综合评标专家库同“铁路建设工程评标专家库管理系统”进行数据交换,动态更新铁路工程专业评标专家基本信息、抽取及参评记录、违法行为记录、惩戒等信息。
第六章 附 则
第二十八条 评标专家所在单位对评标专家参加铁路工程建设项目评标及相关教育培训活动应给予支持。
第二十九条 省级人民政府组织实施的地方政府审批(核准)铁路工程建设项目的评标专家监督工作,可参照本办法执行。
第三十条 本办法由国家铁路局工程监督管理司负责解释。
第三十一条 本办法自2017年6月1日起实施,《铁道部关于印发<铁路建设工程评标专家库及评标专家管理办法>的通知》(铁建设〔2012〕152号)同时废止。
附件:
1. 评标承诺书;
2. 评标专家评价意见;
3. 铁路建设工程评标专家动态考核分值表。




扫描二维码 关注我们
您当前的位置:
打印
关闭