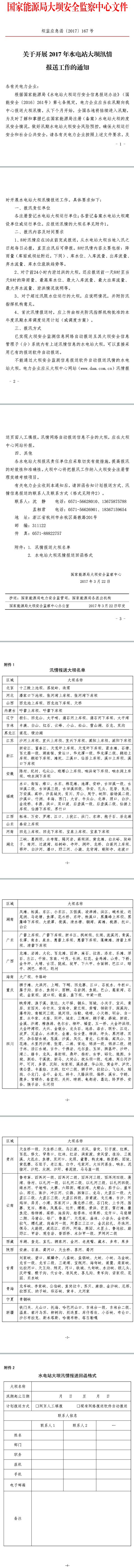
坝监应急函〔2017〕167号《大坝中心关于开展2017年水电站大坝汛情报送工作的通知》

浏览量:          时间:2017-04-23 23:09:33

《大坝中心关于开展2017年水电站大坝汛情报送工作的通知



坝监应急函〔2017〕167号

 

 

坝监应急函〔2017〕167号《大坝中心关于开展2017年水电站大坝汛情报送工作的通知》









郑州外资企业服务中心微信公众号

扫描二维码 关注我们




本文链接://m.0798ci.com/law/18558.html

本文关键词: 坝监应急函, 2017年, 水电站, 大坝, 汛情, 报送, 通知