国函〔2017〕34号《国务院关于同意设立中国(河南)自由贸易试验区的批复》
浏览量: 时间:2017-04-19 03:10:58
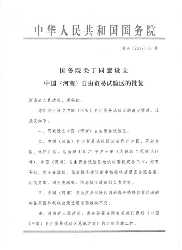
国务院关于同意设立中国(河南)自由贸易试验区的批复
国函〔2017〕34号








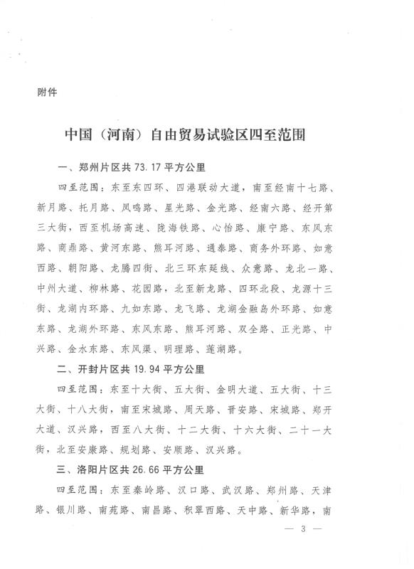
附件下载:中国(河南)自由贸易试验区四至范围及界址点坐标表 (点击下载)
国务院关于同意设立中国(河南)自由贸易试验区的批复
国函〔2017〕34号








附件下载:中国(河南)自由贸易试验区四至范围及界址点坐标表 (点击下载)