国发〔2017〕27号《国务院批转国家发展改革委关于2017年深化经济体制改革重点工作意见的通知》
国务院批转国家发展改革委关于2017年深化经济体制改革重点工作意见的通知
各省、自治区、直辖市人民政府,国务院各部委、各直属机构:
国务院同意国家发展改革委《关于2017年深化经济体制改革重点工作的意见》,现转发给你们,请认真贯彻执行。
国务院
2017年4月13日
国家发展改革委
2017年是实施“十三五”规划的重要一年,是供给侧结构性改革的深化之年,做好全年经济体制改革工作意义重大。根据中央全面深化改革领导小组年度重点工作安排和《2017年政府工作报告》部署,现就2017年深化经济体制改革重点工作提出以下意见。
一、总体要求
在以习近平同志为核心的党中央领导下,高举中国特色社会主义伟大旗帜,全面贯彻党的十八大和十八届三中、四中、五中、六中全会精神,以邓小平理论、“三个代表”重要思想、科学发展观为指导,深入贯彻习近平总书记系列重要讲话精神和治国理政新理念新思想新战略,统筹推进“五位一体”总体布局和协调推进“四个全面”战略布局,坚持稳中求进工作总基调,牢固树立和贯彻落实新发展理念,适应把握引领经济发展新常态,坚持以提高发展质量和效益为中心,坚持宏观政策要稳、产业政策要准、微观政策要活、改革政策要实、社会政策要托底的政策思路,坚持以推进供给侧结构性改革为主线,以有利于增添经济发展动力、有利于促进社会公平正义、有利于增强人民群众获得感、有利于调动广大干部群众积极性的改革为重点,持续深化经济体制改革。要坚持基本经济制度,坚持社会主义市场经济改革方向,坚持扩大开放,全面落实党的十八大以来党中央、国务院部署的改革任务,突出重点难点,突出抓好牵一发动全身的改革,推动改革精准落地,提高改革整体效能,扩大改革受益面,更好发挥改革牵引作用,更好解决经济社会发展面临的突出矛盾和问题,有效引导市场预期,增强内生发展动力,促进经济平稳健康发展和社会和谐稳定,以优异成绩迎接党的十九大胜利召开。
二、以供给侧结构性改革为主线持续深化经济体制改革
供给侧结构性改革的最终目的是满足需求,主攻方向是提高供给质量,根本途径是深化改革。要处理好政府和市场的关系、短期和长期的关系、减法和加法的关系、供给和需求的关系,加快推动各项改革落地。
用改革的办法深入推进“三去一降一补”,推动五大任务有实质性进展。扎实有效去产能。更多运用市场化法治化手段,持续推动钢铁、煤炭、煤电等行业化解过剩产能,严格执行环保、能耗、质量、安全等相关法律法规和标准,完善职工安置、债务处置、资产处理等政策及市场化退出机制,确保职工平稳转岗就业。因城施策去库存。把去库存和促进人口城镇化结合起来,坚持住房的居住属性,推进住房公积金制度改革,健全购租并举的住房制度,继续发展公租房等保障性住房,因地制宜、多种方式提高货币化安置比例,加快培育和发展住房租赁市场,加快建立和完善促进房地产市场平稳健康发展长效机制。积极稳妥去杠杆。把降低企业杠杆率作为重中之重,促进企业盘活存量资产,推进资产证券化,支持市场化法治化债转股,发展多层次资本市场,加大股权融资力度,强化企业特别是国有企业财务杠杆约束。多措并举降成本。通过减轻企业税费负担、继续适当降低“五险一金”有关缴费比例、降低制度性交易成本、降低用能和物流成本等措施,持续综合施策降低实体经济企业成本。精准加力补短板。创新投融资体制,进一步放开基础产业和基础设施、公用事业、公共服务等领域,进一步放宽非公有制经济市场准入,加快提升公共服务、基础设施、创新发展、资源环境等支撑能力。深入实施精准扶贫精准脱贫,创新扶贫协作机制。
持续转变政府职能,坚持使市场在资源配置中起决定性作用和更好发挥政府作用。把简政放权、放管结合、优化服务改革作为供给侧结构性改革的重要内容,持续增加有效制度供给。围绕重点领域关键环节持续加大简政放权力度,做到该放则放、放而到位,降低实体经济特别是制造业的准入门槛,全面实行清单管理制度,减少政府的自由裁量权,增加市场的自主选择权。围绕营造公平竞争环境强化事中事后监管,完善社会信用体系,全面实施公平竞争审查制度,推动完善竞争有序的市场体系。围绕提高智能便捷、公平可及水平,优化政府服务,大力推行“互联网+政务服务”,让企业和群众更多感受到“放管服”改革成效,着力打通“最后一公里”。
增强市场主体活力,着力振兴实体经济。以提高质量、效益和竞争力为中心,坚持品牌引领升级,广泛开展质量提升行动,加强全面质量管理,健全优胜劣汰质量竞争机制,全面提高创新供给能力,以创新引领实体经济转型升级。推进国有企业和重点行业改革,打破行业垄断和地方保护,完善产权保护制度,激发和保护企业家精神。加快培育壮大经济发展新动能,制定新兴产业监管规则,引导和促进新兴产业健康发展,进一步激发市场活力和社会创造力,增强微观主体内生动力。大力改造提升传统产业,增强企业对市场需求变化的反应和调整能力,加强激励,鼓励创新,提高资源配置效率和全要素生产率。
保障和改善民生,推动实现共享发展。完善就业政策,优化收入分配和社会保障体制机制,加快教育、医药卫生、文化、社会治理等领域改革,织密扎牢民生保障网,进一步提高社会事业和公共服务供给质量和水平,加快新型城镇化和城乡一体化体制创新,不断满足人民群众对美好生活的新期待。
三、深化“放管服”改革
以清单管理推动减权放权。制定国务院部门权力和责任清单,推进行政审批标准化、规范化。制定职业资格、行政审批中介服务、政府定价收费等方面清单。清理取消一批生产和服务许可证,加快向国际通行的产品认证管理转变。深化商事制度改革,制定企业设立后的经营许可清单,实行多证合一,扩大“证照分离”改革试点。加快扩大市场准入负面清单试点,为2018年全面实施市场准入负面清单制度创造条件。
完善事中事后监管制度。实现“双随机、一公开”监管全覆盖,加大事中事后监管力度,提高事中事后监管的针对性和有效性,保障市场公平竞争。推进综合行政执法,健全跨部门、跨区域执法协作机制。加快国务院部门和地方政府信息系统互联互通,形成全国统一政务服务平台。推进社会信用体系建设,充分发挥全国信用信息共享平台作用,建立健全政府部门间协同监管和联合奖惩机制,完善国家企业信用信息公示系统,加强信用监管。建立健全企业标准领跑者制度,大力培育发展团体标准,增加新兴产业标准供给,完善产品质量追溯体系,推动建立惩罚性赔偿制度。完善食品药品安全监管体制机制。
创新政府配置资源方式。落实关于创新政府配置资源方式的指导意见,深化全民所有自然资源资产有偿使用制度改革,建立公共资源目录清单,推动公共资源纳入统一平台交易,提高公共资源配置效率和效益。全面完成公务用车制度改革。
持续深化投融资体制改革。落实关于深化投融资体制改革的意见,在一定领域、区域内先行试点企业投资项目承诺制,发挥规划政策对投资的规范引导作用,探索创新以政策性条件引导、企业信用承诺、监管有效约束为核心的管理模式。出台政府投资条例。促进创业投资持续健康发展。大力推行政府和社会资本合作(PPP)模式。抓紧制定政府支持铁路等重大公益性基础设施建设和运营优惠政策。
深化价格改革。全面完成省级电网输配电价首轮改革试点,合理核定区域电网和跨省跨区电网输电价格,指导各地制定地方电网和新增配电网配电价格。深化天然气价格改革。全面推进农业水价综合改革。继续推进医疗服务价格改革,全面推开城市公立医院医药价格改革,深入开展按病种收费工作。制定出台普通旅客列车运输定价成本监审办法。深化道路客运、民航国内航线旅客票价改革。深入开展涉企收费清理规范。完善价格管理制度,修订政府定价行为规则、价格听证办法、行政事业性收费标准管理办法等规章制度。
四、深入推进国企国资改革
全面推进国企改革“1+N”文件落地见效。以提高国有企业质量和效益为中心,抓住关键环节实施突破,增强国有企业核心竞争力。基本完成国有企业公司制改革,探索在中央企业集团层面实行股权多元化,推进董事会建设,形成有效制衡的公司法人治理结构、灵活高效的市场化经营机制。深入推进中央企业兼并重组,持续推进国有企业瘦身健体、提质增效,进一步突出主业,抓紧剥离办社会职能,解决历史遗留问题。改善和加强国有资产监管,实现国有资产保值增值。加快推动国有资本投资、运营公司改革试点。坚持党管干部原则与董事会依法产生、董事会依法选择经营管理者、经营管理者依法行使用人权相结合,探索建立中央企业领导人员分类分层管理制度。研究制定改革国有企业工资决定机制的意见,启动国有企业职业经理人薪酬制度改革试点。制定实施深化东北地区国有企业改革专项工作方案。
深化国有企业混合所有制改革。按照完善治理、强化激励、突出主业、提高效率的要求,深化混合所有制改革,在电力、石油、天然气、铁路、民航、电信、军工等领域迈出实质性步伐,严格规范混合所有制改革操作流程和审批程序,严格执行重大事项请示报告制度,在引入合格非国有战略投资者、完善法人治理结构、建立市场化激励约束机制和薪酬管理体系、探索实行国家特殊管理股制度、探索企业法人治理结构与党建工作有机结合的途径和方式等方面,形成可复制可推广的经验。指导推动各地积极稳妥开展混合所有制改革试点。在纳入首批试点的中央企业所属子企业和地方国有企业,规范推进国有控股混合所有制企业员工持股试点,成熟一户、开展一户,及时进行阶段性总结。支持非公有制企业、股权投资基金等各方参与国有企业混合所有制改革,主业处于充分竞争行业和领域的商业类国有企业,积极引入其他国有资本或各类非国有资本实现股权多元化,国有资本可以绝对控股、可以相对控股,也可以参股。
加大重点行业改革力度。加快推进电力体制改革,有序放开发用电计划,扩大电力市场化交易规模,完善可再生能源消纳保障机制,加快电力交易机构股份制改造,积极培育售电侧市场主体,深入开展增量配电业务改革试点。出台实施石油天然气体制改革方案,加快研究制定改革配套政策和专项方案。全面实施盐业体制改革,打破食盐生产批发经营区域限制,完善食盐储备和监管机制,保证食盐安全稳定供应。
五、加强产权保护制度建设
推动产权保护举措落地。落实关于完善产权保护制度依法保护产权的意见,抓紧总结一批产权保护方面的好案例,剖析一批侵害产权的案例,甄别纠正一批社会反映强烈的产权纠纷申诉案件。推动民法典编纂工作,清理有违公平的法律法规条款。落实关于加强政务诚信建设的指导意见,完善政府守信践诺机制。
激发和保护企业家精神。出台激发和保护企业家精神的意见,抓紧研究制定配套政策措施,加强对优秀企业家的社会荣誉激励,完善对企业家的优质高效务实服务,健全企业家容错帮扶机制。完善支持企业家专心创新创业的政策体系,支持企业家持续创新、转型发展。加强企业家精神的培育传承。
六、深化财税体制改革
加快推进财政事权和支出责任划分改革。落实关于推进中央与地方财政事权和支出责任划分改革的指导意见,争取在部分基本公共服务领域取得突破性进展。推进省以下相关领域财政事权和支出责任划分改革。制定中央和地方收入划分总体方案,研究提出健全地方税体系方案,进一步理顺中央与地方财政分配关系,发挥中央和地方两个积极性。
深化预算管理制度改革。加大财政支出优化整合力度,清理一般公共预算中以收定支事项。将中央国有资本经营预算调入一般公共预算的比例提高到22%。深入推进政府预决算公开。制定中央部门购买服务指导性目录。建立健全各类公共资源出让收益管理和监督制度体系。加快制定出台政府会计准则制度,开展政府财务报告编制试点。
改革完善税收制度。落实和完善全面推开营改增政策,简化增值税税率结构,由四档税率简并至三档。深化资源税改革,扩大水资源税改革试点范围。
七、推进金融体制改革
深入推进利率汇率市场化改革。加快完善利率市场化形成和调控机制,推动市场基准利率和收益率曲线建设,健全国债收益率曲线。进一步完善人民币汇率市场化形成机制,增强汇率弹性,保持人民币在全球货币体系中的稳定地位。稳妥有序推进人民币国际化。稳步推进企业外债登记制管理改革,建立健全宏观审慎管理框架下的外债和资本流动管理体系。
深化金融机构和金融监管体制改革。继续引导和支持大中型商业银行设立普惠金融事业部,实行差别化考核评价办法和支持政策,做好小微企业和“三农”金融服务。推动大型商业银行完善现代金融企业制度。完善开发银行、政策性银行治理结构,合理划分业务范围,加强内部管控和外部监管。有序推动民营银行发展,支持符合规定条件的各类出资主体申请设立和投资入股非银行金融机构。推进农村信用社改革,强化服务“三农”功能。大力发展绿色金融。稳妥推进科技创新企业投贷联动试点。加快设立国家融资担保基金。积极稳妥推进金融监管体制改革,加强金融宏观审慎管理制度建设。推进统一资产管理产品标准规制。完善存款保险制度。
深化多层次资本市场改革。完善股票发行、交易和上市公司退市等基础性制度,积极发展创业板、新三板,规范发展区域性股权市场。积极配合修订证券法。修订上市公司治理准则。完善事中事后监管制度,从严从重打击资本市场的各类违法违规行为。完善债券市场基础设施,推进企业债券注册管理制改革,健全债券发行人信息披露制度,健全信用风险市场化处置机制。开展基础设施资产证券化试点。在严格控制试点规模和审慎稳妥前提下,稳步扩大银行不良资产证券化试点参与机构范围。
完善现代保险制度。加强农业保险制度建设,在部分地区对适度规模经营农户实施大灾保险,提高保险覆盖面和理赔标准,完善农业再保险体系。积极开发适应新型农业经营主体需求的保险品种,稳步开展价格保险、收入保险试点,逐步扩大“保险+期货”试点。推动地方开展覆盖洪水、台风等灾因的巨灾保险实践探索。拓宽保险资金支持实体经济和参与基础设施建设渠道。
八、完善城乡发展一体化体制机制
健全新型城镇化体制机制。深化户籍制度改革,落实人地挂钩、支持农业转移人口市民化财政政策,实现户籍人口城镇化率提高1个百分点以上,加快居住证制度全覆盖。推动各地有序扩大城镇学位供给,加快建立以居住证为主要依据的随迁子女入学政策。优化行政区划设置,推动一批具备条件的县和特大镇有序设市,出台市辖区设置标准。深入推进经济发达镇行政管理体制改革,构建符合基层政权定位、适应城镇化发展需要的新型行政管理体制。深入推进国家新型城镇化综合试点。推进建筑业改革发展。
深入推进农业供给侧结构性改革。积极稳妥推进粮食等重要农产品价格形成机制和收储制度改革,健全玉米市场化收购加补贴机制,坚持并完善稻谷、小麦最低收购价政策,完善棉花目标价格政策,调整大豆目标价格政策,促进农业结构调整优化。落实以绿色生态为导向的农业补贴制度,提高补贴政策指向性和精准性。改革财政支农投入机制,探索建立涉农资金统筹整合长效机制,将贫困县财政涉农资金整合试点推广到全部贫困县。出台实施完善粮食主产区利益补偿机制的意见。创新农业节水灌溉体制机制。
稳步推进农村集体产权制度改革。加快推进农村承包地确权登记颁证,扩大整省试点范围,细化和落实农村土地“三权分置”办法,培育新型农业经营主体和服务主体。开展土地经营权入股发展农业产业化经营试点。全面开展农村集体资产清产核资,明晰产权归属,稳妥有序、由点及面推进农村集体经营性资产股份合作制改革。扩大农村集体产权制度改革试点。统筹推进农村土地制度改革三项试点,形成可推广的改革成果。全面加快“房地一体”的农村宅基地和集体建设用地确权登记发证工作。稳妥推进农村承包土地的经营权和农民住房财产权抵押贷款试点。全面总结并推广成渝统筹城乡综合配套改革试验的经验做法。
九、健全创新驱动发展体制机制
建立健全科技创新激励机制。改革科技评价制度,制定出台科技人才评价、科研机构创新绩效评价、科研事业单位领导人员管理等改革文件,探索实行有别于行政机关和行政人员的科研机构和科研人员管理制度,激发科技人员创新创业潜能和活力。完善科技成果转移转化体系。全面完成中央财政科技计划和资金管理改革,出台国家重点研发计划管理办法及配套制度。
完善创新创业支撑政策体系。深入推进全面创新改革试验,全面开展169项重大改革举措试点,在创新激励、知识产权、军民融合等方面形成一批改革经验并加快推广。再建设一批国家自主创新示范区、高新区,进一步深化国家自主创新示范区政策试点,进一步提升高新区创新发展能力。启动科技型中小企业评价工作。持续推进大众创业、万众创新,梳理一批成熟的“双创”模式和经验在全国范围内推广,新建一批“双创”示范基地,鼓励大企业和科研院所、高校设立专业化众创空间,提升科技企业孵化器和众创空间服务能力,打造面向大众的“双创”全程服务体系。开展知识产权综合管理改革试点,完善知识产权创造、保护和运用体系。开展新一轮服务业综合改革试点。
十、加快构建开放型经济新体制
创新外商投资管理体制。修订外商投资产业指导目录,进一步放宽服务业、制造业、采矿业外资准入。对外资全面实施准入前国民待遇加负面清单管理模式。高标准高水平建设自由贸易试验区,持续拓展自由贸易试验区改革开放试点深度和广度,在更大范围复制推广成熟经验。促进开发区改革和创新发展。
引导对外投资健康有序发展。扎实推进“一带一路”建设,加快陆上经济走廊和海上合作支点建设,构建沿线大通关合作机制。深化国际产能合作,带动我国装备、技术、标准、服务走出去。加快人民币海外合作基金筹建。完善对外投资管理制度,加强对外投资真实性审查,建立对外投资黑名单制度。
构建外贸可持续发展新机制。支持市场采购贸易、外贸综合服务企业发展,积极培育外贸发展新动能,推进服务贸易创新发展试点,设立服务贸易创新发展引导基金。鼓励扩大出口信用保险覆盖面,不断优化费率。推广国际贸易“单一窗口”,实现全国通关一体化和通关作业无纸化。
十一、大力推进社会体制改革
推动养老保险制度改革。改革和完善基本养老保险制度,制定划转部分国有资本充实社保基金实施方案,在健全激励约束机制、强化基金征缴等措施基础上,研究制定基本养老保险基金中央调剂制度方案。积极发展企业年金和职业年金,开展个人税收递延型商业养老保险试点。全面放开养老服务市场,推进老龄事业发展和养老体系建设,建立以居家为基础、社区为依托、机构为补充、医养结合的多层次养老服务体系,提高养老服务质量。
深入推进教育体制改革。深化考试招生制度改革,积极稳妥推进高考综合改革试点,完善普通高等教育招生计划编制办法,进一步缩小高考录取率省际差距。统一城乡义务教育学生“两免一补”政策,实现相关教育经费随学生流动可携带。强化教育督导,加强教师队伍建设。出台深化产教融合的政策措施,推动职业教育、高等教育与产业链、创新链要素创新融合。深入推进教育管办评分离。
深化医疗、医保、医药联动改革。全面推开城市公立医院综合改革,全部取消药品加成,推进现代医院管理制度建设。推进公立医院人事制度改革,创新机构编制管理,建立以公益性为导向的考核评价机制,开展公立医院薪酬制度改革试点。健全医疗保险稳定可持续筹资和报销比例调整机制,提高城乡居民医保财政补助标准,同步提高个人缴费标准,扩大用药保障范围。改进个人账户,开展门诊统筹。深化医保支付方式改革,推进基本医保全国联网和异地就医结算,基本实现异地安置退休人员和符合规定的转诊人员就医住院医疗费用直接结算。继续推进城乡居民医保制度整合和政策统一。开展生育保险和基本医疗保险合并实施试点。在85%以上的地市开展分级诊疗试点和家庭签约服务,全面启动多种形式的医疗联合体建设试点。进一步改革完善药品生产流通使用政策,逐步推行公立医疗机构药品采购“两票制”。深化药品医疗器械审评审批制度改革。出台支持社会力量提供多层次多样化医疗服务的政策措施。
加快构建现代公共文化服务体系。坚持保基本、补短板,以县为单位全面落实基本公共文化服务标准,以标准化促进基本公共文化服务均等化。完善公共文化服务设施运管机制,创新公共文化服务供给方式,鼓励社会力量参与公共文化服务体系建设。
深化事业单位和社会组织改革。在事业单位分类的基础上,积极开展承担行政职能事业单位改革试点,稳步推进从事生产经营活动事业单位转企改制,建立健全与不同类别相适应的财政支持、财务、资产、收入分配、社会保障等配套政策,提高公益服务质量和效率。总结评估行业协会商会与行政机关脱钩改革试点经验,扩大试点范围,促进行业协会商会成为依法设立、自主办会、服务为本、治理规范、行为自律的社会组织。
十二、深化生态文明体制改革
完善主体功能区制度。研究提出完善主体功能区战略和制度的意见,调整修订主体功能区规划,推动形成陆域海域全覆盖的主体功能区布局。建立健全资源环境承载能力监测预警长效机制,开展长江经济带资源环境承载能力评价和预警。以主体功能区规划为基础统筹各类空间性规划,推进“多规合一”。编制国家级、省级国土规划。指导浙江、福建、广西等9省区开展省级空间规划试点,研究制定编制市县空间规划的意见。健全重点生态功能区产业准入负面清单制度。
深化生态文明建设试点示范。推进国家生态文明试验区建设,编制国家生态文明试验区(江西)实施方案和国家生态文明试验区(贵州)实施方案。健全国土空间用途管制制度,开展自然生态空间用途管制试点。稳步推进三江源、大熊猫、东北虎豹等9个国家公园体制试点,出台国家公园体制总体方案。开展健全国家自然资源资产管理体制试点。
完善生态环境保护制度。加快建立覆盖所有固定污染源的控制污染物排放许可制。健全生态环境监测、环境保护督察制度。创新河湖管护体制机制,强化河湖执法监督,全面推行河长制。加强围填海管控和海岸线保护与利用管理,实施国家海洋督查制度。启动全国碳排放权交易市场。健全全面保护天然林制度,继续推进新一轮退耕还林还草和退耕还湿试点。
深入推进国有林场和国有林区改革。基本完成国有林场改革主要任务。因地制宜逐步推进国有林区政企分开,创新森林资源管护机制和监管体制。研究化解国有林场林区金融债务问题。
健全自然资源资产产权制度。继续推动自然资源产权制度改革。全面完成不动产统一登记工作,实现登记机构、登记簿册、登记依据和信息平台“四统一”。以不动产统一登记为基础开展自然资源统一确权登记试点。制定领导干部自然资源资产离任审计暂行规定。
十三、加强改革任务落实和总结评估
加强已出台改革方案督促落实。完善跨部门的统筹协调机制,健全改革落实责任制,充分调动地方和基层推动改革的积极性主动性。加强对国企国资、财税、金融、投资、土地、城镇化、社会保障、生态文明、对外开放等基础性重大改革的统筹推进,抓紧细化实施方案,打通政策落实的“最后一公里”,加强督查督办和工作考核,确保改革举措落实到位、取得实效。
加强对改革实施效果的评估。采取自评估、第三方评估、社会调查等方式开展改革效果评估。对评估和督查反映出来的问题,要列出清单,明确整改责任,限期挂账整改。对于改革推进过程中出现的新情况新问题,有针对性地提出解决办法,及时调整完善改革措施。
加强改革试点经验总结推广。支持鼓励地方和基层结合实际大胆闯大胆试,建立健全试点经验总结推广工作机制,对已开展的各类试点进行认真总结,巩固改革试点成果。对经实践证明行之有效的经验和做法,及时加以总结并在更大范围推广。更多挖掘鲜活案例和典型样本,树立改革标杆,放大示范效应。
加强改革理论提炼创新。对党的十八大以来改革创新理论深入研究,在转变政府职能、基本经济制度新内涵、新的产权观、新型混合所有制经济理念、与现代国家治理体系相适应的现代财政制度等方面,总结提炼改革开放重大创新理论,更好发挥创新理论对深化改革的指导作用,引领改革开放实现新突破、取得新辉煌。
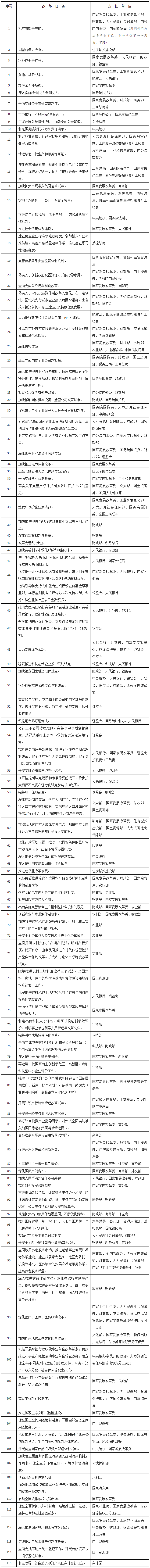
附件:2017年经济体制改革重点任务分工表


扫描二维码 关注我们
本文链接://m.0798ci.com/law/18366.html
本文关键词: 国发, 国务院, 批转, 国家发展改革委, 2017年, 深化, 经济体制, 改革, 重点, 意见, 通知
您当前的位置:
打印
关闭