国教督办〔2015〕5号《国务院教育督导委员会办公室关于印发〈语言文字工作督导评估暂行办法〉的通知》
《国务院教育督导委员会办公室关于印发〈语言文字工作督导评估暂行办法〉的通知》
国教督办〔2015〕5号
各省、自治区、直辖市教育厅(教委)、教育督导部门、语委,新疆生产建设兵团教育局、教育督导部门、语委:
为深入贯彻党的十八大和十八届三中、四中全会精神,深入实施《中华人民共和国国家通用语言文字法》,全面落实《国家中长期语言文字事业改革和发展规划纲要(2012-2020年)》,国家语委、国务院教育督导委员会办公室研究制定了《语言文字工作督导评估暂行办法》,现印发给你们。请各地结合实际制订实施方案,有计划、有步骤地开展语言文字工作督导评估。各地要及时研究解决督导检查中出现的新情况、新问题,认真总结经验,改进工作方法,不断提高督导水平。国务院教育督导委员会办公室将适时对各地语言文字工作进行专项督导检查。
国务院教育督导委员会办公室
2015年8月13日
第一章 总 则
第一条 为深入实施《中华人民共和国国家通用语言文字法》,全面落实《国家中长期语言文字事业改革和发展规划纲要(2012-2020年)》,督促地方人民政府及相关部门认真履行语言文字工作职责,进一步推动语言文字事业发展,特制定本办法。
第二条 督导评估的原则:
(一)把握导向。以评促建,以评促改,调动地方政府采取切实措施,有效开展语言文字工作。
(二)立足发展。监督与指导并重,反映当地语言文字工作基本情况、经验与特色,指出存在问题,提出整改要求。
(三)尊重规律。遵循语言文字发展规律,实事求是、客观公正。
(四)注重实效。从实际出发,重在督导地方政府及有关部门职责到位、工作落实情况以及语言文字事业发展的实际效果。
第二章 督导评估内容
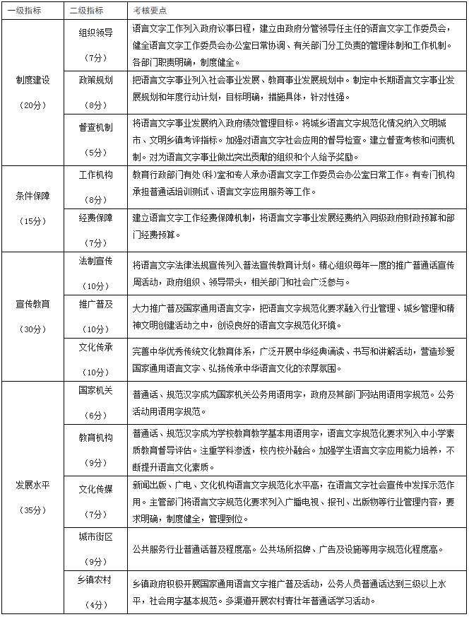
第三条 督导评估主要围绕语言文字事业发展的制度建设、条件保障、宣传教育、发展水平等方面展开。
第四条 国务院教育督导部门和语言文字工作部门根据语言文字法律法规和方针政策,制定《语言文字工作督导评估指标体系框架》(附后),省级相关部门根据本地语言文字事业发展的目标任务,制定督导评估的具体标准。
第三章 督导评估的实施
第五条 督导评估工作由县级以上人民政府教育督导部门会同语言文字工作部门组织实施。
第六条 语言文字工作督导评估每五年一轮。
第七条 开展督导评估前,成立督导组。督导组由督学和语言文字工作专家组成。
第八条 督导评估的程序:
(一)教育督导机构向被督导单位发出书面督导通知。
(二)被督导单位按照通知要求进行自评,并将自评报告报送上一级教育督导机构审核。
(三)教育督导机构派出督导组进行现场督导评估。
(四)督导组对被督导单位的自评报告、现场检查情况进行评议,形成初步督导意见,并向被督导单位反馈。
(五)教育督导机构向被督导单位发出督导意见书。督促、指导被督导单位按督导意见书要求进行整改。必要时进行回访复查。
第九条 语言文字工作督导评估主要采取听取汇报、查阅资料、问卷调查、座谈访谈等方式进行,并随机抽取若干国家机关、学校、新闻媒体、公共服务行业、城市街区、乡镇农村进行现场查看,对相关从业人员进行抽样测试。
第四章 奖励与问责
第十条 各省(区、市)要建立语言文字工作激励与问责机制,将语言文字工作督导评估结果作为评价地方政府及其有关部门语言文字工作成效的重要内容。对工作成效突出的进行奖励,对职责落实严重不到位的要给予通报批评。
第五章 附 则
第十一条 本办法由国务院教育督导委员会办公室、国家语言文字工作委员会办公室负责解释,自公布之日起施行。
附件:语言文字工作督导评估指标体系框架


扫描二维码 关注我们
您当前的位置:
打印
关闭