国办发〔2013〕16号《国务院办公厅关于印发消防工作考核办法的通知》
各省、自治区、直辖市人民政府,国务院各部委、各直属机构:
《消防工作考核办法》已经国务院同意,现印发给你们,请认真贯彻执行。
国务院办公厅
2013年2月26日
第一条 为严格落实消防工作责任,有效预防火灾和减少火灾危害,进一步提高公共消防安全水平,根据《中华人民共和国消防法》和《国务院关于加强和改进消防工作的意见》(国发〔2011〕46号)等有关规定,制定本办法。
第二条 消防工作考核是指对各省、自治区、直辖市年度消防工作完成情况进行考核。
地方政府主要负责人为本地区消防工作第一责任人,分管负责人为主要责任人。
第三条 考核工作由公安部牵头,会同中央综治办、发展改革委、监察部、民政部、财政部、住房城乡建设部、文化部、安全监管总局组成考核工作组,负责组织实施。
第四条 考核工作组每年4月底前对各省、自治区、直辖市上一年度消防工作完成情况进行考核,并将考核结果上报国务院。
第五条 考核工作坚持客观公正、科学合理、公开透明、求真务实的原则。
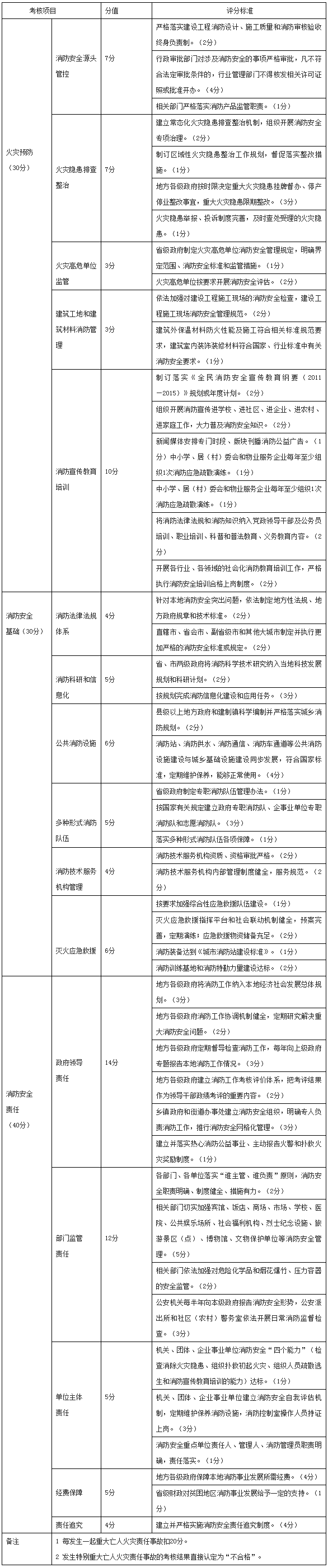
第六条 考核内容包括火灾预防、消防安全基础、消防安全责任三个部分。
第七条 考核工作组结合每年初各省、自治区、直辖市报国务院的消防工作专题报告,通过听取汇报、查阅资料、座谈走访、暗访调查等方式,按照考核计分表和实施细则逐项细化并进行量化评分。
考核采用评分法,满分为100分。考核结果分为优秀、良好、合格、不合格四个等级。考核得分90分以上为优秀,80分以上90分以下为良好,60分以上80分以下为合格,60分以下为不合格。(以上包括本数,以下不包括本数)
考核工作实施细则,由考核工作组根据经济社会发展情况,结合消防工作实际研究制定。
第八条 考核结果经国务院审定后,由公安部向各省、自治区、直辖市政府和有关部门进行通报。对考核结果为优秀的予以表扬,有关部门在相关项目安排上优先予以考虑。
考核结果为不合格的省、自治区、直辖市政府,应在考核结果通报后一个月内,提出整改措施,向国务院作出书面报告,抄送考核工作组各成员单位。
第九条 经国务院审定后的考核结果,交由中央干部主管部门,作为对各省、自治区、直辖市政府主要负责人和领导班子综合考核评价的重要依据。
第十条 对在考核工作中弄虚作假、瞒报虚报情况的,予以通报批评,对有关责任人员依法依纪追究责任。
第十一条 各省、自治区、直辖市政府应根据本办法,结合当地实际,对本行政区域内各级政府消防工作进行考核。
第十二条 本办法自印发之日起施行
附件:消防工作考核计分表


扫描二维码 关注我们
您当前的位置:
打印
关闭