国办发〔2016〕96号《国务院办公厅关于印发中央预算单位2017-2018年政府集中采购目录及标准的通知》【全文废止】
浏览量: 时间:2020-01-10 11:18:33
国务院办公厅关于印发中央预算单位2017-2018年政府集中采购目录及标准的通知【全文废止】
自2020年1月1日起全文废止,废止依据:国办发〔2019〕55号《国务院办公厅关于印发中央预算单位政府集中采购目录及标准(2020年版)的通知》
国务院各部委、各直属机构:
《中央预算单位2017-2018年政府集中采购目录及标准》已经国务院同意,现印发给你们,请遵照执行。
国务院办公厅
2016年12月21日
一、集中采购机构采购项目
以下项目必须按规定委托集中采购机构代理采购:

注:
①表中“适用范围”栏中未注明的,均适用所有中央预算单位。
②表中所列项目不包括部门集中采购项目和中央高校、科研院所采购的科研仪器设备。
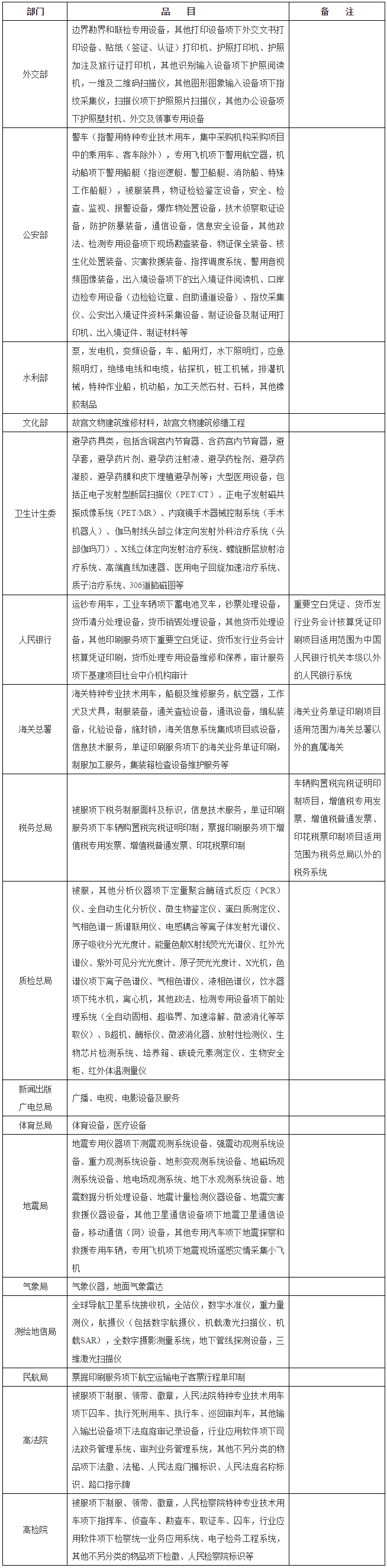
二、部门集中采购项目
部门集中采购项目是指部门或系统有特殊要求,需要由部门或系统统一配置的货物、工程和服务类专用项目。

注:
①表中所列部门所属各级中央预算单位均执行本目录,地方预算单位不包括在内。
②表中“品目”栏中所列项目名称主要参照《政府采购品目分类目录》(财库〔2013〕189号)中的有关名称。
三、分散采购限额标准
除集中采购机构采购项目和部门集中采购项目外,各部门自行采购单项或批量金额达到100万元以上的货物和服务的项目、120万元以上的工程项目应按《中华人民共和国政府采购法》和《中华人民共和国招标投标法》有关规定执行。
四、公开招标数额标准
政府采购货物或服务项目,单项采购金额达到200万元以上的,必须采用公开招标方式。政府采购工程公开招标数额标准按照国务院有关规定执行。

扫描二维码 关注我们
您当前的位置:
打印
关闭