工商企注字〔2016〕198号《工商总局关于调整工商登记前置审批事项目录的通知》(2016年10月版全文)
浏览量: 时间:2016-10-21 04:01:32
工商企注字〔2016〕198号
各省、自治区、直辖市及计划单列市、副省级市工商行政管理局、市场监督管理部门:
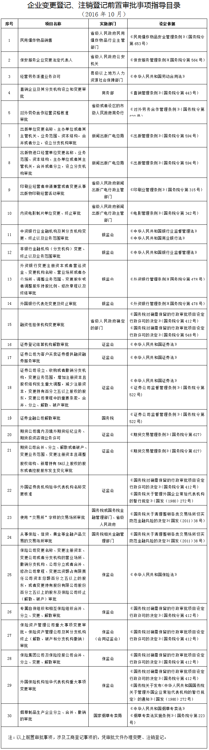
2016年9月3日,第十二届全国人民代表大会常务委员会第二十二次会议通过了《全国人民代表大会常务委员会关于修改〈中华人民共和国外资企业法〉等四部法律的决定》(中华人民共和国主席令第51号),对《中华人民共和国中外合资经营企业法》《中华人民共和国中外合作经营企业法》《中华人民共和国外资企业法》以及《中华人民共和国台湾同胞投资保护法》相关行政审批条款进行修改,将不涉及国家规定实施准入特别管理措施的外商投资企业的设立和变更,由审批改为备案管理。据此,我局对《工商总局关于严格落实先照后证改革严格执行工商登记前置审批事项的通知》(工商企注字〔2015〕65号)附件《工商登记前置审批事项目录》和《企业变更登记、注销登记前置审批指导目录》再次进行了调整,现予公布。请遵照执行。
附件:
1.工商登记前置审批 事项目录(2016年10月)
2.企业变更登记、注销登 记前置审批指导目录(2016年10月)
工商总局
2016年10月13日



扫描二维码 关注我们
您当前的位置:
打印
关闭