国科函区〔2022〕323号《科技部教育部关于批复未来产业科技园建设试点的函》
科技部教育部关于批复未来产业科技园建设试点的函
国科函区〔2022〕323号
各有关省、直辖市人民政府:
你们报送的未来产业科技园规划及建设方案收悉。经研究,现批复如下。
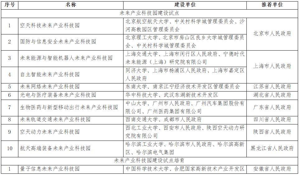
建设未来产业科技园是国家前瞻布局未来产业的重要举措。按照《关于依托国家大学科技园开展未来产业科技园建设试点工作的通知》(国科发区〔2021〕375号)有关工作安排,科技部会同教育部组织专家对建设方案进行了认真研究与咨询评议,同意空天科技未来产业科技园等10家作为未来产业科技园建设试点,量子信息未来产业科技园作为建设试点培育(名单详见附件)。
各有关地方要深入贯彻党的二十大精神,落实习近平总书记关于抓紧布局未来产业重要指示精神,按照党中央、国务院决策部署以及《国民经济和社会发展第十四个五年规划和2035年远景目标纲要》要求,高度重视未来产业科技园建设试点工作,支持高水平研究型大学、地方政府(或国家高新区)和科技领军企业协同,着眼未来产业重点方向,依托高校优势学科,以国家大学科技园为基础,以完善体制机制为重点,培育引进高层次科技领军人才和创新团队,探索“学科+产业”的创新模式,提升科技成果转化和孵化专业化能力,构建未来产业应用场景,加快集聚人才、技术、资金、数据等创新要素,完善创新创业生态,打造未来产业创新和孵化高地,抢占未来发展制高点,为后续复制推广积累经验,引领新时期国家大学科技园升级发展。
各有关高校要进一步深化相关体制机制改革,实施有组织的科研,提高科技成果转化和产业化水平,加快推进赋予科研人员职务科技成果所有权或长期使用权、科技成果评价、高校专业化国家技术转移机构建设、科技成果转化单列管理等改革试点,发挥未来产业科技园建设试点牵头主体作用。
各试点未来产业科技园要建立大学、地方政府(或国家高新区)、科技领军企业共商共建共有的机制,将引进和培养科技领军人才和创新团队作为重要任务,把构建未来产业创新创业生态作为科技园建设的核心,积极探索多学科交叉融合,从基础研究、技术开发到成果转化与孵化的融合创新体制机制,加快突破一批未来产业重点方向关键核心技术,孵化一批具有未来产业特征的高成长性科技型中小企业,培育一批多学科交叉融合的未来产业创新创业人才。自2023年起,请各试点单位每年11月底前向科技部、教育部报送试点工作总结。
科技部、教育部将建立试点工作专家组,协调督促试点工作深入推进,研究解决试点中存在的问题,及时总结试点工作经验并适时扩大试点范围。
附件:未来产业科技园试点及培育名单
科技部
教育部
2022年11月25日
未来产业科技园试点及培育名单


扫描二维码 关注我们
您当前的位置:
打印
关闭