民办函〔2022〕29号《民政部办公厅财政部办公厅关于开展2022年居家和社区基本养老服务提升行动项目申报工作的通知》
民政部办公厅财政部办公厅关于开展2022年居家和社区基本养老服务提升行动项目申报工作的通知
民办函〔2022〕29号
各省、自治区、直辖市民政厅(局)、财政厅(局),新疆生产建设兵团民政局、财政局:
为贯彻落实积极应对人口老龄化国家战略,健全居家社区机构相协调、医养康养相结合的养老服务体系,中央财政决定安排中央专项彩票公益金,选择一批地区实施2022年居家和社区基本养老服务提升行动项目(以下简称项目)。现就申报工作有关事项通知如下:
一、申报主体
地级市(含直辖市的区)以及计划单列市、副省级城市。
二、申报条件
(一)申报地区党委和政府高度重视发展居家和社区基本养老服务,在组织领导、设施建设、机构培育、政策扶持、人才队伍、资金支持等方面具有较好基础,有组织实施项目的强烈意愿和相应能力。
(二)申报地区的人口规模和老龄化程度、经济社会发展水平、地方财力等在本省份或周边地区具有代表性。
(三)对项目重点任务组织实施和居家社区基本养老服务制度机制建设的工作设想务实可行,具有一定前瞻性。
支持“十三五”居家和社区养老服务改革试点地区积极申报。
三、资金支持范围
中央专项彩票公益金用于以下两方面支出:
(一)家庭养老床位建设。支持为符合条件的经济困难失能、部分失能老年人建设家庭养老床位,对其经常活动的居家场所进行适老化改造和信息化改造。
(二)居家养老上门服务。支持为符合条件的经济困难失能、部分失能老年人提供助餐、助洁、助行、助浴、助医、康复、巡访关爱等上门服务。
四、申报材料要求
申报材料主要包括三方面:
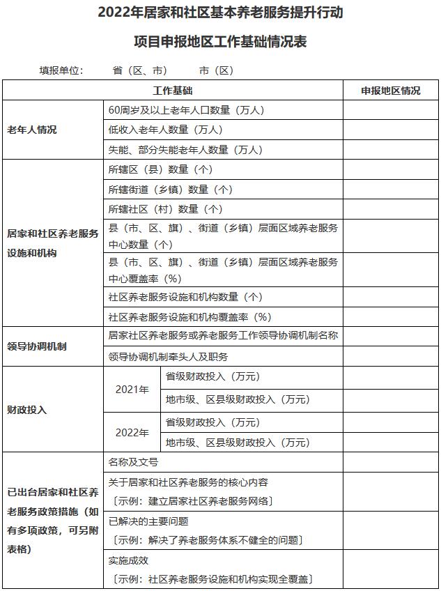
(一)工作基础。主要包括:申报地区60周岁及以上老年人数量、低收入老年人数量、失能和部分失能老年人数量、居家和社区养老服务设施与机构数量,以及居家和社区养老服务工作领导协调机制、相关政策措施、公共财政投入等情况。
(二)重点任务推进安排。主要指申报地区使用中央专项彩票公益金建设家庭养老床位、发展居家养老上门服务等两项重点工作的计划安排及项目结束后持续推进两项工作的计划安排。
(三)居家和社区基本养老服务制度机制建设工作安排。主要指申报地区制定居家和社区基本养老服务清单、建设示范性居家社区养老服务网络、加强养老服务人才队伍建设、完善相关支持政策等方面计划安排。
五、申报审核程序
(一)提出申请。拟申报地区的民政、财政部门联合向所属省级民政、财政部门提出项目申请。
(二)省级推荐。省级民政、财政部门收到项目申请后,对申报材料进行审核,根据申报条件择优推荐1—3个申报地区并排序,报民政部、财政部。
(三)评审确定。民政部、财政部组织专家对申报地区进行评审,采取差额遴选方式确定项目地区名单并向社会公示,公示期满后正式确定公布项目地区名单。
六、工作要求
(一)各省级民政、财政部门要高度重视2022年居家和社区基本养老服务提升行动项目申报工作,加强协作配合,严格筛选推荐申报地区,指导申报地区做好辖区范围内所有老年人情况及其他工作基础情况的摸底排查,并就摸排情况登记造册,确保所有数据客观真实。
(二)申报地区要根据摸排情况如实填写工作基础情况表(见附件1)并附上数据来源,按照申报要求形成申报报告(模板见附件2,1万字以内),于5月10日前将申报材料电子版、纸质版(一式两份)分别报送民政部、财政部。电子申请材料请发送至通知所附邮箱地址,纸质申请材料请邮寄至通知所附通信地址,不接受当面报送材料。
附件:
1.2022年居家和社区基本养老服务提升行动项目申报地区工作基础情况表
2.2022年居家和社区基本养老服务提升行动项目申报报告(模板)
民政部办公厅
财政部办公厅
2022年4月28日
民政部养老服务司
联系人:赵洁、何妮
联系电话:010-63550534、58123149
邮箱地址:cujinyanglaofuwu@163.com
邮寄地址:北京市西城区白广路7号东楼3415室
财政部社会保障司
联 系 人:陈昶君
联系电话:010-68551211
邮箱地址:fanxiaoting@mof.gov.cn
邮寄地址:北京市西城区三里河南三巷3号
附件1

注:
1.60周岁及以上老年人口、低收入老年人、失能和部分失能老年人均统计具有本地户籍的老年人。其中,低收入老年人是指月/年度可支配收入属于本省(区、市)统计部门公布的年度经济和社会发展统计公报确定的人均可支配收入低收入组、中间偏下组的老年人,或依据相关标准确定的低收入老年人;失能、部分失能是指依据《长期护理失能等级评估标准(试行)》、《老年人能力评估》(MZ/T039-2013)或本地相关标准确定的轻度失能及以上。
2.县(市、区、旗)、街道(乡镇)层面区域养老服务中心是指服务半径辐射县(市、区、旗)、街道(乡镇),具备全日托养、日间照料、上门服务、区域协调指导等综合功能的养老服务机构。
县(市、区、旗)、街道(乡镇)层面区域养老服务中心覆盖率=区域养老服务中心数量÷{县(市、区、旗)数量+街道(乡镇)数量}×100%
3.社区(村)层面养老服务设施和机构是指服务半径辐射社区(村),为老年人提供生活照料、助餐助行、紧急救援、精神慰藉等服务的养老服务设施和机构。
社区(村)层面养老服务设施和机构覆盖率=社区(村)层面养老服务设施和机构数量÷社区(村)数量×100%。
4.财政投入需提供相应预算指标发文等佐证材料。
5.政策措施有关内容,每项不超过300字。
附件2:2022年居家和社区基本养老服务提升行动项目
申报报告(模板)
一、工作基础
附件1涉及内容可略写。需说明低收入老年人认定标准以及失能、部分失能老年人评估认定标准,相关认定组织实施情况。
二、重点任务推进安排
(一)建设家庭养老床位。
1.现有工作基础。
2.下步工作安排。需包括:制定床位建设、服务质量管理流程规范;按程序遴选适老化改造、智能化改造、老年用品销售配置主体及推进规范实施;按程序遴选家庭养老床位相关养老服务主体及推进规范实施;项目结束后持续推进家庭养老床位的措施安排。
(二)发展居家养老上门服务。
1.现有工作基础。
2.下步工作安排。需包括:制定居家养老上门服务质量管理流程规范,按程序遴选服务提供主体;明确发展目标、惠及人群、服务内容及质量监管;项目结束后持续推进居家养老上门服务的措施安排。
三、居家和社区基本养老服务制度机制建设安排
(一)建立居家和社区基本养老服务清单。
1.现有工作基础。
2.下步工作安排。需包括:在全面扎实开展辖区老年人能力评估基础上,明确本地区居家和社区基本养老服务的对象范围、服务清单、服务标准、供给主体、保障要素、质量监管等内容。
(二)建设示范性居家社区养老服务网络。
示范性居家社区养老服务网络主要指辖区内的所有县(市、区、旗,以下简称县)应同时符合以下条件:一是至少建有一个县级区域养老服务中心;二是60%及以上街道(乡镇)均建有街道(乡镇)层面区域养老服务中心;三是建有街道(乡镇)层面区域养老服务中心的街道(乡镇)范围内建有若干个社区养老服务机构,实现辖区内老年人居家社区养老服务能力全覆盖,建成“一刻钟”居家养老服务圈。
1.现有工作基础。
2.下步工作安排。需提出本地区建设示范性居家社区养老服务网络的工作安排。
(三)加强养老服务人才队伍建设。
1.现有工作基础。
2.下步工作安排。需包括:完善本地区养老服务人才培养、使用、评价、激励政策和机制,开展养老服务人才培训提升行动,加快养老护理员队伍建设,培养培训养老院院长、老年社会工作者及其他养老服务人才等。
(四)完善相关支持政策。
1.现有工作基础。
2.下步工作安排。需包括:统筹预算内投资及利用金融信贷、社会资本等发展居家和社区养老服务、加强社区养老服务设施建设、培育扶持社区养老服务机构、支持养老机构运营社区养老服务设施、打造“互联网+养老”在居家和社区养老服务中的应用模式、推进居家和社区养老服务相关标准体系建设、完善居家和社区养老服务质量监管机制等。
四、规范资金使用和管理
工作安排需包括:制定中央财政补助资金使用管理有关制度或方案;明确中央财政补助资金执行进展安排;聘请第三方机构对中央财政补助资金开展绩效评价。地方财政投入资金安排。

扫描二维码 关注我们
本文链接://m.0798ci.com/law/136184.html
本文关键词: 民办函, 民政部, 财政部, 办公厅, 2022年, 居家, 社, 区基本, 养老, 服务, 提升, 行动, 项目, 申报, 通知
您当前的位置:
打印
关闭