国办发〔2012〕31号《国务院办公厅关于印发国家中长期动物疫病防治规划(2012-2020年)的通知》
国务院办公厅关于印发国家中长期动物疫病防治规划(2012-2020年)的通知
国办发〔2012〕31号
各省、自治区、直辖市人民政府,国务院各部委、各直属机构:
《国家中长期动物疫病防治规划(2012-2020年)》已经国务院同意,现印发给你们,请认真贯彻执行。
国务院办公厅
二○一二年五月二十日
动物疫病防治工作关系国家食物安全和公共卫生安全,关系社会和谐稳定,是政府社会管理和公共服务的重要职责,是农业农村工作的重要内容。为加强动物疫病防治工作,依据动物防疫法等相关法律法规,编制本规划。
一、面临的形势
经过多年努力,我国动物疫病防治工作取得了显著成效,有效防控了口蹄疫、高致病性禽流感等重大动物疫病,有力保障了北京奥运会、上海世博会等重大活动的动物产品安全,成功应对了汶川特大地震等重大自然灾害的灾后防疫,为促进农业农村经济平稳较快发展、提高人民群众生活水平、保障社会和谐稳定作出了重要贡献。但是,未来一段时期我国动物疫病防治任务仍然十分艰巨。
(一)动物疫病防治基础更加坚实。
近年来,在中央一系列政策措施支持下,动物疫病防治工作基础不断强化。法律体系基本形成,国家修订了动物防疫法,制定了兽药管理条例和重大动物疫情应急条例,出台了应急预案、防治规范和标准。相关制度不断完善,落实了地方政府责任制,建立了强制免疫、监测预警、应急处置、区域化管理等制度。工作体系逐步健全,初步构建了行政管理、监督执法和技术支撑体系,动物疫病监测、检疫监督、兽药质量监察和残留监控、野生动物疫源疫病监测等方面的基础设施得到改善。科技支撑能力不断加强,一批病原学和流行病学研究、新型疫苗和诊断试剂研制、综合防治技术集成示范等科研成果转化为实用技术和产品。我国兽医工作的国际地位明显提升,恢复了在世界动物卫生组织的合法权利,实施跨境动物疫病联防联控,有序开展国际交流与合作。
(二)动物疫病流行状况更加复杂。
我国动物疫病病种多、病原复杂、流行范围广。口蹄疫、高致病性禽流感等重大动物疫病仍在部分区域呈流行态势,存在免疫带毒和免疫临床发病现象。布鲁氏菌病、狂犬病、包虫病等人畜共患病呈上升趋势,局部地区甚至出现暴发流行。牛海绵状脑病(疯牛病)、非洲猪瘟等外来动物疫病传入风险持续存在,全球动物疫情日趋复杂。随着畜牧业生产规模不断扩大,养殖密度不断增加,畜禽感染病原机会增多,病原变异几率加大,新发疫病发生风险增加。研究表明,70%的动物疫病可以传染给人类,75%的人类新发传染病来源于动物或动物源性食品,动物疫病如不加强防治,将会严重危害公共卫生安全。
(三)动物疫病防治面临挑战。
人口增长、人民生活质量提高和经济发展方式转变,对养殖业生产安全、动物产品质量安全和公共卫生安全的要求不断提高,我国动物疫病防治正在从有效控制向逐步净化消灭过渡。全球兽医工作定位和任务发生深刻变化,正在向以动物、人类和自然和谐发展为主的现代兽医阶段过渡,需要我国不断提升与国际兽医规则相协调的动物卫生保护能力和水平。随着全球化进程加快,动物疫病对动物产品国际贸易的制约更加突出。目前,我国兽医管理体制改革进展不平衡,基层基础设施和队伍力量薄弱,活畜禽跨区调运和市场准入机制不健全,野生动物疫源疫病监测工作起步晚,动物疫病防治仍面临不少困难和问题。
二、指导思想、基本原则和防治目标
(一)指导思想。
以邓小平理论和“三个代表”重要思想为指导,深入贯彻落实科学发展观,坚持“预防为主”和“加强领导、密切配合,依靠科学、依法防治,群防群控、果断处置”的方针,把动物疫病防治作为重要民生工程,以促进动物疫病科学防治为主题,以转变兽医事业发展方式为主线,以维护养殖业生产安全、动物产品质量安全、公共卫生安全为出发点和落脚点,实施分病种、分区域、分阶段的动物疫病防治策略,全面提升兽医公共服务和社会化服务水平,有计划地控制、净化和消灭严重危害畜牧业生产和人民群众健康安全的动物疫病,为全面建设小康社会、构建社会主义和谐社会提供有力支持和保障。
(二)基本原则。
——政府主导,社会参与。地方各级人民政府负总责,相关部门各负其责,充分调动社会力量广泛参与,形成政府、企业、行业协会和从业人员分工明确、各司其职的防治机制。
——立足国情,适度超前。立足我国国情,准确把握动物防疫工作发展趋势,科学判断动物疫病流行状况,合理设定防治目标,开展科学防治。
——因地制宜,分类指导。根据我国不同区域特点,按照动物种类、养殖模式、饲养用途和疫病种类,分病种、分区域、分畜禽实行分类指导、差别化管理。
——突出重点,统筹推进。整合利用动物疫病防治资源,确定国家优先防治病种,明确中央事权和地方事权,突出重点区域、重点环节、重点措施,加强示范推广,统筹推进动物防疫各项工作。
(三)防治目标。
到2020年,形成与全面建设小康社会相适应,有效保障养殖业生产安全、动物产品质量安全和公共卫生安全的动物疫病综合防治能力。口蹄疫、高致病性禽流感等16种优先防治的国内动物疫病达到规划设定的考核标准,生猪、家禽、牛、羊发病率分别下降到5%、6%、4%、3%以下,动物发病率、死亡率和公共卫生风险显著降低。牛海绵状脑病、非洲猪瘟等13种重点防范的外来动物疫病传入和扩散风险有效降低,外来动物疫病防范和处置能力明显提高。基础设施和机构队伍更加健全,法律法规和科技保障体系更加完善,财政投入机制更加稳定,社会化服务水平全面提高。

三、总体策略
统筹安排动物疫病防治、现代畜牧业和公共卫生事业发展,积极探索有中国特色的动物疫病防治模式,着力破解制约动物疫病防治的关键性问题,建立健全长效机制,强化条件保障,实施计划防治、健康促进和风险防范策略,努力实现重点疫病从有效控制到净化消灭。
(一)重大动物疫病和重点人畜共患病计划防治策略。
有计划地控制、净化、消灭对畜牧业和公共卫生安全危害大的重点病种,推进重点病种从免疫临床发病向免疫临床无病例过渡,逐步清除动物机体和环境中存在的病原,为实现免疫无疫和非免疫无疫奠定基础。基于疫病流行的动态变化,科学选择防治技术路线。调整强制免疫和强制扑杀病种要按相关法律法规规定执行。
(二)畜禽健康促进策略。
健全种用动物健康标准,实施种畜禽场疫病净化计划,对重点疫病设定净化时限。完善养殖场所动物防疫条件审查等监管制度,提高生物安全水平。定期实施动物健康检测,推行无特定病原场(群)和生物安全隔离区评估认证。扶持规模化、标准化、集约化养殖,逐步降低畜禽散养比例,有序减少活畜禽跨区流通。引导养殖者封闭饲养,统一防疫,定期监测,严格消毒,降低动物疫病发生风险。
(三)外来动物疫病风险防范策略。
强化国家边境动物防疫安全理念,加强对境外流行、尚未传入的重点动物疫病风险管理,建立国家边境动物防疫安全屏障。健全边境疫情监测制度和突发疫情应急处置机制,加强联防联控,强化技术和物资储备。完善入境动物和动物产品风险评估、检疫准入、境外预检、境外企业注册登记、可追溯管理等制度,全面加强外来动物疫病监视监测能力建设。
四、优先防治病种和区域布局
(一)优先防治病种。
根据经济社会发展水平和动物卫生状况,综合评估经济影响、公共卫生影响、疫病传播能力,以及防疫技术、经济和社会可行性等各方面因素,确定优先防治病种并适时调整。除已纳入本规划的病种外,对陆生野生动物疫源疫病、水生动物疫病和其他畜禽流行病,根据疫病流行状况和所造成的危害,适时列入国家优先防治范围。各地要结合当地实际确定辖区内优先防治的动物疫病,除本规划涉及的疫病外,还应将对当地经济社会危害或潜在危害严重的陆生野生动物疫源疫病、水生动物疫病、其他畜禽流行病、特种经济动物疫病、宠物疫病、蜂病、蚕病等纳入防治范围。
(二)区域布局。
国家对动物疫病实行区域化管理。
——国家优势畜牧业产业带。对东北、中部、西南、沿海地区生猪优势区,加强口蹄疫、高致病性猪蓝耳病、猪瘟等生猪疫病防治,优先实施种猪场疫病净化。对中原、东北、西北、西南等肉牛肉羊优势区,加强口蹄疫、布鲁氏菌病等牛羊疫病防治。对中原和东北蛋鸡主产区、南方水网地区水禽主产区,加强高致病性禽流感、新城疫等禽类疫病防治,优先实施种禽场疫病净化。对东北、华北、西北及大城市郊区等奶牛优势区,加强口蹄疫、布鲁氏菌病和奶牛结核病等奶牛疫病防治。
——人畜共患病重点流行区。对北京、天津、河北、山西、内蒙古、辽宁、吉林、黑龙江、山东、河南、陕西、甘肃、青海、宁夏、新疆15个省(区、市)和新疆生产建设兵团,重点加强布鲁氏菌病防治。对河北、山西、江西、山东、湖北、湖南、广东、广西、重庆、四川、贵州、云南12个省(区、市),重点加强狂犬病防治。对江苏、安徽、江西、湖北、湖南、四川、云南7个省,重点加强血吸虫病防治。对内蒙古、四川、西藏、甘肃、青海、宁夏、新疆7个省(区)和新疆生产建设兵团,重点加强包虫病防治。
——外来动物疫病传入高风险区。对边境地区、野生动物迁徙区以及海港空港所在地,加强外来动物疫病防范。对内蒙古、吉林、黑龙江等东北部边境地区,重点防范非洲猪瘟、口蹄疫和H7亚型禽流感。对新疆边境地区,重点防范非洲猪瘟和口蹄疫。对西藏边境地区,重点防范小反刍兽疫和H7亚型禽流感。对广西、云南边境地区,重点防范口蹄疫等疫病。
——动物疫病防治优势区。在海南岛、辽东半岛、胶东半岛等自然屏障好、畜牧业比较发达、防疫基础条件好的区域或相邻区域,建设无疫区。在大城市周边地区、标准化养殖大县(市)等规模化、标准化、集约化水平程度较高地区,推进生物安全隔离区建设。
五、重点任务
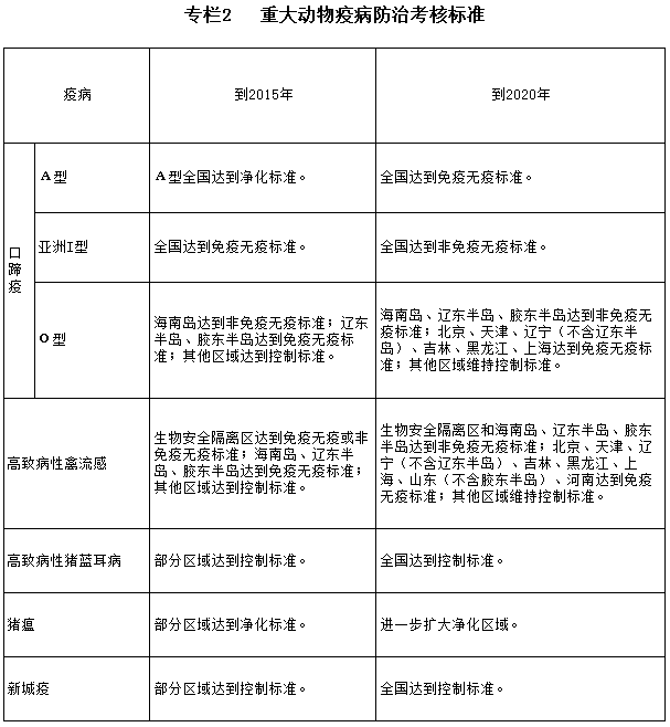
根据国家财力、国内国际关注和防治重点,在全面掌握疫病流行态势、分布规律的基础上,强化综合防治措施,有效控制重大动物疫病和主要人畜共患病,净化种畜禽重点疫病,有效防范重点外来动物疫病。农业部要会同有关部门制定口蹄疫(A型、亚洲I型、O型)、高致病性禽流感、布鲁氏菌病、狂犬病、血吸虫病、包虫病的防治计划,出台高致病性猪蓝耳病、猪瘟、新城疫、奶牛结核病、种禽场疫病净化、种猪场疫病净化的指导意见。
(一)控制重大动物疫病。
开展严密的病原学监测与跟踪调查,为疫情预警、防疫决策及疫苗研制与应用提供科学依据。改进畜禽养殖方式,净化养殖环境,提高动物饲养、屠宰等场所防疫能力。完善检疫监管措施,提高活畜禽市场准入健康标准,提升检疫监管质量水平,降低动物及其产品长距离调运传播疫情的风险。严格执行疫情报告制度,完善应急处置机制和强制扑杀政策,建立扑杀动物补贴评估制度。完善强制免疫政策和疫苗招标采购制度,明确免疫责任主体,逐步建立强制免疫退出机制。完善区域化管理制度,积极推动无疫区和生物安全隔离区建设。

(二)控制主要人畜共患病。
注重源头管理和综合防治,强化易感人群宣传教育等干预措施,加强畜牧兽医从业人员职业保护,提高人畜共患病防治水平,降低疫情发生风险。对布鲁氏菌病,建立牲畜定期检测、分区免疫、强制扑杀政策,强化动物卫生监督和无害化处理措施。对奶牛结核病,采取检疫扑杀、风险评估、移动控制相结合的综合防治措施,强化奶牛健康管理。对狂犬病,完善犬只登记管理,实施全面免疫,扑杀病犬。对血吸虫病,重点控制牛羊等牲畜传染源,实施农业综合治理。对包虫病,落实驱虫、免疫等预防措施,改进动物饲养条件,加强屠宰管理和检疫。

(三)消灭马鼻疽和马传染性贫血。
当前,马鼻疽已经连续三年以上未发现病原学阳性,马传染性贫血已连续三年以上未发现临床病例,均已经具备消灭基础。加快推进马鼻疽和马传染性贫血消灭行动,开展持续监测,对竞技娱乐用马以及高风险区域的马属动物开展重点监测。严格实施阳性动物扑杀措施,完善补贴政策。严格检疫监管,建立申报检疫制度。到2015年,全国消灭马鼻疽;到2020年,全国消灭马传染性贫血。
(四)净化种畜禽重点疫病。
引导和支持种畜禽企业开展疫病净化。建立无疫企业认证制度,制定健康标准,强化定期监测和评估。建立市场准入和信息发布制度,分区域制定市场准入条件,定期发布无疫企业信息。引导种畜禽企业增加疫病防治经费投入。

(五)防范外来动物疫病传入。
强化跨部门协作机制,健全外来动物疫病监视制度、进境动物和动物产品风险分析制度,强化入境检疫和边境监管措施,提高外来动物疫病风险防范能力。加强野生动物传播外来动物疫病的风险监测。完善边境等高风险区域动物疫情监测制度,实施外来动物疫病防范宣传培训计划,提高外来动物疫病发现、识别和报告能力。分病种制定外来动物疫病应急预案和技术规范,在高风险区域实施应急演练,提高应急处置能力。加强国际交流合作与联防联控,健全技术和物资储备,提高技术支持能力。
六、能力建设
(一)提升动物疫情监测预警能力。
建立以国家级实验室、区域实验室、省市县三级动物疫病预防控制中心为主体,分工明确、布局合理的动物疫情监测和流行病学调查实验室网络。构建重大动物疫病、重点人畜共患病和动物源性致病微生物病原数据库。加强国家疫情测报站管理,完善以动态管理为核心的运行机制。加强外来动物疫病监视监测网络运行管理,强化边境疫情监测和边境巡检。加强宠物疫病监测和防治。加强野生动物疫源疫病监测能力建设。加强疫病检测诊断能力建设和诊断试剂管理。充实各级兽医实验室专业技术力量。实施国家和区域动物疫病监测计划,增加疫情监测和流行病学调查经费投入。
(二)提升突发疫情应急管理能力。
加强各级突发动物疫情应急指挥机构和队伍建设,完善应急指挥系统运行机制。健全动物疫情应急物资储备制度,县级以上人民政府应当储备应急处理工作所需的防疫物资,配备应急交通通讯和疫情处置设施设备,增配人员物资快速运送和大型消毒设备。完善突发动物疫情应急预案,加强应急演练。进一步完善疫病处置扑杀补贴机制,对在动物疫病预防、控制、扑灭过程中强制扑杀、销毁的动物产品和相关物品给予补贴。将重点动物疫病纳入畜牧业保险保障范围。
(三)提升动物疫病强制免疫能力。
依托县级动物疫病预防控制中心、乡镇兽医站和村级兽医室,构建基层动物疫病强制免疫工作网络,强化疫苗物流冷链和使用管理。组织开展乡村兽医登记,优先从符合条件的乡村兽医中选用村级防疫员,实行全员培训上岗。完善村级防疫员防疫工作补贴政策,按照国家规定采取有效的卫生防护和医疗保健措施。加强企业从业兽医管理,落实防疫责任。逐步推行在乡镇政府领导、县级畜牧兽医主管部门指导和监督下,以养殖企业和个人为责任主体,以村级防疫员、执业兽医、企业从业兽医为技术依托的强制免疫模式。建立强制免疫应激反应死亡动物补贴政策。加强兽用生物制品保障能力建设。完善人畜共患病菌毒种库、疫苗和诊断制品标准物质库,开展兽用生物制品使用效果评价。加强兽用生物制品质量监管能力建设,建立区域性兽用生物制品质量检测中心。支持兽用生物制品企业技术改造、生产工艺及质量控制关键技术研究。加强对兽用生物制品产业的宏观调控。
(四)提升动物卫生监督执法能力。
加强基层动物卫生监督执法机构能力建设,严格动物卫生监督执法,保障日常工作经费。强化动物卫生监督检查站管理,推行动物和动物产品指定通道出入制度,落实检疫申报、动物隔离、无害化处理等措施。完善养殖环节病死动物及其无害化处理财政补贴政策。实施官方兽医制度,全面提升执法人员素质。完善规范和标准,推广快速检测技术,强化检疫手段,实施全程动态监管,提高检疫监管水平。
(五)提升动物疫病防治信息化能力。
加大投入力度,整合资源,充分运用现代信息技术,加强国家动物疫病防治信息化建设,提高疫情监测预警、疫情应急指挥管理、兽医公共卫生管理、动物卫生监督执法、动物标识及疫病可追溯、兽用生物制品监管以及执业兽医考试和兽医队伍管理等信息采集、传输、汇总、分析和评估能力。加强信息系统运行维护和安全管理。
(六)提升动物疫病防治社会化服务能力。
充分调动各方力量,构建动物疫病防治社会化服务体系。积极引导、鼓励和支持动物诊疗机构多元化发展,不断完善动物诊疗机构管理模式,开展动物诊疗机构标准化建设。加强动物养殖、运输等环节管理,依法强化从业人员的动物防疫责任主体地位。建立健全地方兽医协会,不断完善政府部门与私营部门、行业协会合作机制。引导社会力量投入,积极运用财政、金融、保险、税收等政策手段,支持动物疫病防治社会化服务体系有效运行。加强兽医机构和兽医人员提供社会化服务的收费管理,制定经营服务性收费标准。
七、保障措施
(一)法制保障。
根据世界贸易组织有关规则,参照国际动物卫生法典和国际通行做法,健全动物卫生法律法规体系。认真贯彻实施动物防疫法,加快制订和实施配套法规与规章,尤其是强化动物疫病区域化管理、活畜禽跨区域调运、动物流通检疫监管、强制隔离与扑杀等方面的规定。完善兽医管理的相关制度。及时制定动物疫病控制、净化和消灭标准以及相关技术规范。各地要根据当地实际,制定相应规章制度。
(二)体制保障。
按照“精简、统一、效能”的原则,健全机构、明确职能、理顺关系,逐步建立起科学、统一、透明、高效的兽医管理体制和运行机制。健全兽医行政管理、监督执法和技术支撑体系,稳定和强化基层动物防疫体系,切实加强机构队伍建设。明确动物疫病预防控制机构的公益性质。进一步深化兽医管理体制改革,建设以官方兽医和执业兽医为主体的新型兽医制度,建立有中国特色的兽医机构和兽医队伍评价机制。建立起内检与外检、陆生动物与水生动物、养殖动物与野生动物协调统一的管理体制。健全各类兽医培训机构,建立官方兽医和执业兽医培训机制,加强技术培训。充分发挥军队兽医卫生机构在国家动物防疫工作中的作用。
(三)科技保障。
国家支持开展动物疫病科学研究,推广先进实用的科学研究成果,提高动物疫病防治的科学化水平。加强兽医研究机构、高等院校和企业资源集成融合,充分利用全国动物防疫专家委员会、国家参考实验室、重点实验室、专业实验室、大专院校兽医实验室以及大中型企业实验室的科技资源。强化兽医基础性、前沿性、公益性技术研究平台建设,增强兽医科技原始创新、集成创新和引进消化吸收再创新能力。依托科技支撑计划、“863”计划、“973”计划等国家科技计划,攻克一批制约动物疫病防治的关键技术。在基础研究方面,完善动物疫病和人畜共患病研究平台,深入开展病原学、流行病学、生态学研究。在诊断技术研究方面,重点引导和支持科技创新,构建诊断试剂研发和推广应用平台,开发动物疫病快速诊断和高通量检测试剂。在兽用疫苗和兽医药品研究方面,坚持自主创新,鼓励发明创造,增强关键技术突破能力,支持新疫苗和兽医药品研发平台建设,鼓励细胞悬浮培养、分离纯化、免疫佐剂及保护剂等新技术研发。在综合技术示范推广方面,引导和促进科技成果向现实生产力转化,抓好技术集成示范工作。同时,加强国际兽医标准和规则研究。培养兽医行业科技领军人才、管理人才、高技能人才,以及兽医实用技术推广骨干人才。
(四)条件保障。
县级以上人民政府要将动物疫病防治纳入本级经济和社会发展规划及年度计划,将动物疫病监测、预防、控制、扑灭、动物产品有毒有害物质残留检测管理等工作所需经费纳入本级财政预算,实行统一管理。加强经费使用管理,保障公益性事业经费支出。对兽医行政执法机构实行全额预算管理,保证其人员经费和日常运转费用。中央财政对重大动物疫病的强制免疫、监测、扑杀、无害化处理等工作经费给予适当补助,并通过国家科技计划(专项)等对相关领域的研究进行支持。地方财政主要负担地方强制免疫疫病的免疫和扑杀经费、开展动物防疫所需的工作经费和人员经费,以及地方专项动物疫病防治经费。生产企业负担本企业动物防疫工作的经费支出。加强动物防疫基础设施建设,编制和实施动物防疫体系建设规划,进一步健全完善动物疫病预防控制、动物卫生监督执法、兽药监察和残留监控、动物疫病防治技术支撑等基础设施。
八、组织实施
(一)落实动物防疫责任制。
地方各级人民政府要切实加强组织领导,做好规划的组织实施和监督检查。省级人民政府要根据当地动物卫生状况和经济社会发展水平,制定和实施本行政区域动物疫病防治规划。对制定单项防治计划的病种,要设定明确的约束性指标,纳入政府考核评价指标体系,适时开展实施效果评估。对在动物防疫工作、动物防疫科学研究中作出成绩和贡献的单位和个人,各级人民政府及有关部门给予奖励。
(二)明确各部门职责。
畜牧兽医部门要会同有关部门提出实施本规划所需的具体措施、经费计划、防疫物资供应计划和考核评估标准,监督实施免疫接种、疫病监测、检疫检验,指导隔离、封锁、扑杀、消毒、无害化处理等各项措施的实施,开展动物卫生监督检查,打击各种违法行为。发展改革部门要根据本规划,在充分整合利用现有资源的基础上,加强动物防疫基础设施建设。财政部门要根据本规划和相关规定加强财政投入和经费管理。出入境检验检疫机构要加强入境动物及其产品的检疫。卫生部门要加强人畜共患病人间疫情防治工作,及时通报疫情和防治工作进展。林业部门要按照职责分工做好陆生野生动物疫源疫病的监测工作。公安部门要加强疫区治安管理,协助做好突发疫情应急处理、强制扑杀和疫区封锁工作。交通运输部门要优先安排紧急调用防疫物资的运输。商务部门要加强屠宰行业管理,会同有关部门支持冷鲜肉加工运输和屠宰冷藏加工企业技术改造,建设鲜肉储存运输和销售环节的冷链设施。军队和武警部队要做好自用动物防疫工作,同时加强军地之间协调配合与相互支持。

扫描二维码 关注我们
您当前的位置:
打印
关闭