工信厅运行函〔2016〕560号 工业和信息化部办公厅关于印发《工业领域电力需求侧管理专项行动计划(2016-2020年)》的通知
工业和信息化部办公厅关于印发《工业领域电力需求侧管理专项行动计划(2016-2020年)》的通知
各省、自治区、直辖市及新疆生产建设兵团工业和信息化主管部门,中国电力企业联合会:
为落实国家能源生产和消费革命战略(2030)以及推动“互联网+智慧能源”的工作部署,加快推进工业领域电力需求侧管理工作,工业和信息化部将开展工业领域电力需求侧管理专项行动。
现将《工业领域电力需求侧管理专项行动计划(2016-2020年)》印发你们,请做好组织实施,扎实推进,确保各项任务落到实处。请结合本地实际制定专项行动细化方案,并于10月15日前将方案报工业和信息化部(运行监测协调局)。
工业和信息化部办公厅
2016年8月23日
(联系人及电话:王馨艺 010-66013568)
为落实国家能源生产和消费革命战略(2030)以及推动“互联网+智慧能源”工作的部署,加快推进工业领域电力需求侧管理工作,促进工业企业科学、安全、节约、智能用电,实现以较低电力消费增长创造更多工业增加值产出,制定本专项行动计划。
一、指导思想和主要目标
以党的十八大和十八届三中、四中、五中全会精神为指导,全面贯彻国家能源生产和消费革命战略(2030)以及“互联网+智慧能源”的战略部署,深入推进工业领域电力需求侧管理工作,建立“政府引导、企业主体、专业服务”的工作体系,以电力为突破口,引导工业企业转变能源消费方式,促进电力需求侧与供给侧良性互动,推动工业领域实现能源消费革命。
总体目标是:通过五年的时间,组织全国万家工业企业参与专项行动,千家企业贯彻实施电力需求侧管理工作指南,打造百家电力需求侧管理示范企业,进一步优化电力资源配置,提升工业能源消费效率,到2020年,实现参与行动的工业企业单位增加值电耗平均水平下降10%以上。
二、主要任务
(一)制定工业领域电力需求侧管理工作指南
从工业企业、工业园区、服务机构、技术产品、人才培养等方面形成系统的工业领域电力需求侧管理工作指南,为工业领域推动能源消费革命奠定基础。一是组织实施工业领域电力需求侧管理工作指南,并适时转化为行业标准,开展贯标对标工作。二是开展工业领域电力需求侧管理标准体系研究,支持企业(园区)将自主领先的技术、管理模式等标准面向全行业推广,开展行业贯标对标工作。三是鼓励和引导工业企业完善电力需求侧制度建设,改善电能质量,加强用电设备改造和信息化建设,促进电能替代、分布式能源利用、能源清洁和循环利用,全面提升用能效率和需求响应能力。四是构建工业园区能源服务体系,建设电力需求侧管理平台,创新综合能效服务模式。
(二)建设工业领域电力需求侧管理系统平台
组织建设与地方工业和信息化主管部门、工业企业、服务机构和金融机构互联互通的工作平台和大数据系统,为推动能源互联网战略和加强工业运行监测形成重要支撑。一是建设工业领域电力需求侧管理工作平台,运用信息化手段推动实施电力需求侧管理工作指南,推动实现企业用电在线诊断及评价、示范企业及园区申报、推荐产品(技术)申报、企业及园区在线评价、服务机构备案及资质审核、在线人才交流培训、工作动态信息报送等功能。二是依托工作平台探索建设全国工业领域电力需求侧管理大数据系统,鼓励工业企业、服务机构共享电力运行数据,实现工业用电在线监测和数据分析、有序用电和需求响应、信息发布和专家服务、项目库和产品库建设等功能,进一步支撑工业经济运行监测工作。三是为工业企业和服务机构搭建服务桥梁,推广先进产品(技术)和示范项目,实现为企业的在线咨询和技术服务,促进项目对接、产融衔接。四是鼓励各级平台运用物联网标识解析技术等互联互通,以信息化带动工业用能用电管理全面升级。
(三)推进工业领域电力需求侧管理示范推广
在引导企业和园区对照电力需求侧管理工作指南开展电力需求侧管理工作基础上,进一步完善评价办法,形成一批示范企业和园区,并在重点地区和行业做好推广。一是组织钢铁、有色、化工、汽车、电子、食品等重点行业开展示范推广,鼓励与示范企业对标,带动更多的工业企业实施和优化电力需求侧管理。二是支持工业园区通过能效电厂建设、供需互动响应、源网荷储协同调控、能源互联网建设、分布式电源建设、充电设施建设、配电网升级改造、电能替代等实施电力需求侧管理,优化对工业企业的电能服务,推广一批示范园区。三是不断完善评价工作机制,指导评价机构对参与电力市场交易的工业企业开展评价,将评价作为衡量工业企业能源管理水平的重要依据,并对通过评价并获得A级及以上的企业适时给予政策支持。
(四)支持电力需求侧管理技术创新及产业化应用
支持企业技术创新,建立健全电力需求侧管理产品、技术、工艺、设备的研发、生产、推广应用体系。一是支持企业开展电机能效提升、高效电加热、热电冷联产、电蓄冷(热)、储能、负荷管理及优化、智能微电网、供需互动响应、电能替代等需求侧管理产品(技术)的研发创新,形成一批创新性、推广性强的产品(技术)。二是在全国范围开展工业领域电力需求侧管理推荐产品(技术)征集,形成推荐目录并向全社会进行推广。三是积极推进电力需求侧管理产品(技术)第三方评价,推动建立上下游技术协作机制,助推相关产品(技术)的产业化应用。
(五)加快培育电能服务产业
扶持电能服务产业发展,营造健康、有序的电能服务产业发展环境,培育一批具有国际竞争力的产业领军型企业。一是加强电能市场化服务体系建设,培育一批面向工业的专业化电力需求侧管理服务机构、评估评价机构和教育培训机构,为工业企业提供用能情况诊断、专业优化治理、系统评估评价等服务。支持引导具有售电业务的能源服务管理机构开展电力需求侧管理工作,不断探索促进售电业务发展与电力需求侧管理相融合。二是支持组建工业领域电力需求侧管理行业协会和产业联盟,吸引上下游企业、科研院所、金融机构等多方参与,搭建资源共享、互助协作的工作平台,促进电能服务产业体系建设。三是推动电能服务机构加强技术创新,提高服务水平,强化项目管理,形成一批技术性强、应用性广的适用技术和产品。四是加大人才培养力度,探索在工业行业推广能源管理师(电力专业)职业体系,培育一批技术和管理人才队伍。
三、保障措施
(一)加强组织领导,完善工作机制
工业和信息化部负责全国工业领域电力需求侧管理专项行动的组织实施,会同有关部门完善相关管理办法和支持政策,并抓好推动落实和督促检查。各地工业和信息化主管部门将专项行动作为落实国家能源生产和消费革命战略(2030)的重要内容,加强组织领导,建立健全相应的工作机制,制定专项行动细化方案并抓好实施,确保各项任务落到实处。中国电力企业联合会等行业组织要发挥专业支撑作用,组织电能服务企业细化配套实施方案,积极参与专项行动各项工作。
(二)加大资金支持,完善政策体系
各级工业和信息化主管部门要充分利用工业转型升级资金、专项建设基金、电力需求侧管理专项资金等现有资金渠道,对工业企业和园区电力需求侧管理技术改造和平台建设给予支持,择优推荐示范园区作为国家新型工业化产业示范基地;支持将电力需求侧管理纳入智能制造、绿色制造试点示范范围,并给予资金倾斜支持。利用价格政策,积极推动扩大峰谷电价差,形成以需求侧为核心的价格竞争机制;推动将电力需求侧管理产品纳入节能节水专用设备企业所得税优惠目录等相关政策支持范围;支持电力需求侧管理水平先进的工业企业和园区参与电力直接交易或扩大交易规模。探索建立工业领域电力需求侧管理发展基金,引导金融机构、民营资本参与电力需求侧管理项目投资,满足工业企业的多样化融资需求。
(三)加强宣传交流,营造良好氛围
充分发挥媒体、行业协会、产业联盟的作用,加强舆论宣传。通过举办工业领域电力需求侧管理宣传周活动、组织成果展览、编发示范案例集等全面展示工业领域电力需求侧管理示范成果,对电力需求侧管理理念及示范经验进行广泛宣传,进一步提升全社会对电力需求侧管理的认知度、参与度和积极性,为电力需求侧管理深入开展营造良好的社会氛围。
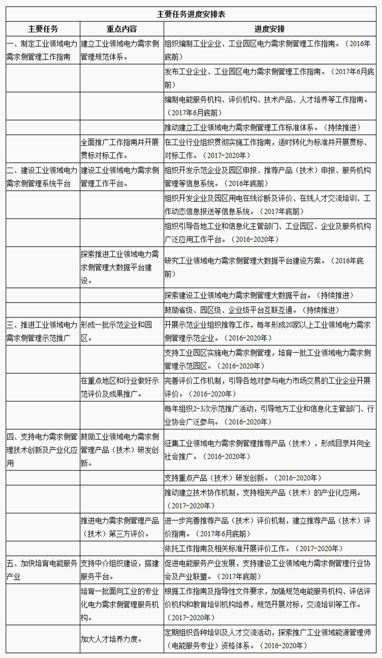
附件:主要任务进度安排表


扫描二维码 关注我们
本文链接://m.0798ci.com/law/12650.html
本文关键词: 工信厅运行函, 工业和信息化部, 办公厅, 工业领域, 电力, 需求侧, 管理, 专项行动, 计划, 2016, 2020年, 通知
您当前的位置:
打印
关闭