豫政办〔2016〕115号《河南省人民政府办公厅关于印发河南省大气污染防治考核办法(试行)的通知》
河南省人民政府办公厅关于印发河南省大气污染防治考核办法(试行)的通知
豫政办〔2016〕115号
各省辖市、省直管县(市)人民政府,省人民政府各部门:
《河南省大气污染防治考核办法(试行)》已经省政府同意,现印发给你们,请认真贯彻执行。
河南省人民政府办公厅
2016年6月30日
河南省大气污染防治考核办法(试行)
第一条 为严格落实大气污染防治工作责任,强化监督管理,加快改善空气质量,根据《河南省人民政府关于印发河南省蓝天工程行动计划的通知》(豫政〔2014〕32号)和《河南省人民政府办公厅关于印发河南省蓝天工程行动计划重点工作部门分工方案的通知》(豫政办〔2014〕46号)等有关规定,制定本办法。
第二条 本办法适用于对各省辖市、省直管县(市)政府及省直相关部门实施《河南省蓝天工程行动计划》(以下简称《行动计划》)情况的年度考核和终期考核。其中省直相关部门是指河南省大气污染防治联席会议成员单位。
第三条 各省辖市、省直管县(市)考核指标包括空气质量改善目标任务和大气污染防治重点任务完成情况。
空气质量改善目标任务以各省辖市、省直管县(市)可吸入颗粒物(PM10)和细颗粒物(PM2.5)年均浓度下降比例作为考核指标。
大气污染防治重点任务包括产业结构调整、煤炭控制管理、燃煤锅炉治理、工业大气污染治理、城市扬尘污染控制、机动车污染防治、秸秆禁烧、重污染天气应急应对、大气污染防治资金投入和大气污染防治工作机制10项指标。
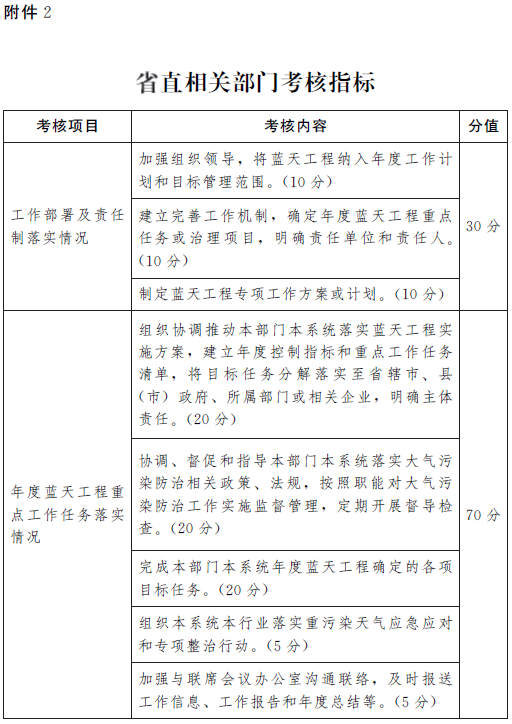
省直相关部门考核指标包括组织领导、工作部署、完善机制、制定方案、分解任务、落实责任、监督管理、督导检查和目标任务完成情况等内容。
各项指标的定义、考核要求和计分方法等由河南省大气污染防治联席会议办公室协调有关部门另行印发。
第四条 年度考核采用评分法,各省辖市、省直管县(市)空气质量改善目标完成情况和大气污染防治重点任务完成情况满分均为100分。年度考核总分值为空气质量改善目标完成情况分值的60%与大气污染防治重点任务完成情况分值的40%之和。年度考核总分值在90分以上(含90分)为优秀,70—90分(含70分)为良好,60—70分(含60分)为合格,60分以下为不合格。
省直相关部门年度考核实行百分制,组织领导、工作部署、完善机制、制定方案情况为30分,分解任务、落实责任、监督管理、督导检查和目标任务完成情况为70分。考核结果按评分值实施排名,前3位的省直相关部门为先进单位,其他完成年度目标任务的为合格单位,未完成年度目标任务的为不合格单位。
终期考核仅考核空气质量改善目标完成情况。
第五条 省发展改革委负责制定产能严重过剩行业新增产能控制、产能严重过剩行业违规在建项目清理、重污染企业环保搬迁和煤炭控制管理等指标的考核细则;省工业和信息化委负责制定落后产能淘汰指标的考核细则;省财政厅负责制定大气污染防治资金投入指标的考核细则;省环保厅负责制定燃煤锅炉治理、工业大气污染治理、机动车污染防治、重污染天气应急应对、大气污染防治工作机制等指标的考核细则;省住房城乡建设厅负责制定城市扬尘污染控制指标的考核细则;省商务厅负责制定城市建筑工地散装水泥和预拌砂浆使用指标的考核细则;省农业厅负责制定秸秆禁烧指标的考核细则。省公安厅、交通运输厅配合制定机动车污染防治指标的考核细则。
第六条 各省辖市、省直管县(市)政府是《行动计划》实施的责任主体,要依据我省确定的空气质量改善目标,制定本地实施细则和年度工作计划,将目标、任务分解落实到相关部门和企业,并确定年度空气质量改善目标,合理安排重点任务和治理项目实施进度,明确资金来源、配套政策、责任部门和保障措施等。实施细则和年度工作计划是考核工作的重要依据,要向社会公开,并报送河南省大气污染防治联席会议办公室。
省直相关部门要将蓝天工程纳入年度工作计划和目标管理范围,确定蓝天工程年度重点任务或治理项目,组织协调推动本部门本系统落实蓝天工程实施方案,建立年度控制指标和重点工作任务清单,将目标任务分解落实至相关省辖市、县(市)政府、所属部门或企业,明确主体责任。
第七条 省环保部门每月对各省辖市、省直管县(市)和其他县(市)PM10、PM2.5月均浓度进行排名,对排名后3位的省辖市、后2位的省直管县(市)和后10位的其他县(市)进行预警通报。对连续3次排名后3位的省辖市、后2位的省直管县(市)和后10位的其他县(市)进行公开约谈,并在新闻媒体曝光。
第八条 各省辖市、省直管县(市)政府及省直相关部门,要按照考核要求,建立工作台账,对《行动计划》实施情况进行自查,并于每年12月15日前将年度自查报告报送河南省大气污染防治联席会议办公室。自查报告应包括空气质量改善、重点工作任务推进、治理项目进展及资金投入等情况。
第九条 考核工作在河南省大气污染防治联席会议的领导下,由联席会议办公室协调有关成员单位具体组织实施,考核结果于每年12月30日前报省政府。
第十条 考核结果经省政府审定后向社会公开,并交组织人事部门,作为对被考核单位领导班子和领导干部综合考核评价的重要依据。
第十一条 对年度考核不合格的省辖市、省直管县(市)和月排名连续5次排名后10位的其他县(市),实行“一票否决”,由河南省大气污染防治联席会议办公室会同组织、监察等部门约谈相关市、县级政府及其有关部门负责人,提出整改意见,暂停该地新增大气污染物排放建设项目(民生项目与节能减排项目除外)的环境影响评价文件审批。对年度考核不合格的省直相关部门,由河南省大气污染防治联席会议办公室会同组织、监察等部门约谈其主要负责人。
对终期考核不合格的省辖市、省直管县(市),除暂停该地所有新增大气污染物排放建设项目(民生项目与节能减排项目除外)的环境影响评价文件审批外,要加大问责力度,必要时由省政府领导约谈省辖市、县(市)政府主要负责人。
对大气污染严重,环境空气质量持续恶化的地方,按照《党政领导干部生态环境损害责任追究办法(试行)》规定,追究当地党委和政府主要负责人及其他有关负责人的责任。
第十二条 在考核中发现篡改、伪造监测数据的,其考核结果确定为不合格,并按照《行动计划》有关规定由监察机关和公安机关依法依纪严肃追究有关单位和人员的责任。
第十三条 省辖市、省直管县(市)政府可根据本办法,结合各自实际情况,对本地《行动计划》实施情况开展考核。
第十四条 本办法由河南省大气污染防治联席会议办公室负责解释。
附件:
1.省辖市、省直管县(市)考核指标
2.省直相关部门考核指标



您当前的位置:
打印
关闭