豫政办〔2016〕86号《河南省人民政府办公厅关于印发河南省2016年政务公开工作要点实施方案的通知》
河南省人民政府办公厅关于印发河南省2016年政务公开工作要点实施方案的通知
各省辖市、省直管县(市)人民政府,省人民政府各部门:
《河南省2016年政务公开工作要点实施方案》已经省政府同意,现印发给你们,请结合本地、本部门实际认真贯彻落实。
各地、各部门要围绕助力深化改革、助力经济发展、助力民生改善、助力政府建设,对照国务院办公厅《2016年政务公开工作要点》和本实施方案,做好本地、本部门2016年度政务公开工作。要进一步细化任务、落实责任,制定具体工作方案和工作台账,并于6月20日前在本地、本部门政府网站显著位置公开,自觉接受社会公众监督。
河南省人民政府办公厅
2016年5月31日
河南省2016年政务公开工作要点实施方案
为认真贯彻落实《国务院办公厅关于印发2016年政务公开工作要点的通知》(国办发〔2016〕19号),持续推进全省政务公开工作,制定本实施方案。
一、总体要求
认真落实党的十八大和十八届三中、四中、五中全会精神,深入贯彻习近平总书记系列重要讲话精神,紧紧围绕经济社会发展和人民群众关注关切,推进行政决策、执行、管理、服务、结果公开,以公开促落实、促规范、促服务,推动简政放权、放管结合、优化服务改革,激发市场活力和社会创造力,打造法治政府、创新政府、廉洁政府和服务型政府。
二、工作目标
建立健全我省政务公开工作机制,进一步完善工作制度,加强专门工作机构和专职工作队伍建设,不断提高政务公开工作能力,全面完成国务院办公厅《2016年政务公开工作要点》涉及我省的工作任务。
三、主要任务
(一)建立健全政务公开工作机制。国务院办公厅政府信息公开办公室已经更名为政府信息与政务公开办公室,正式承担政务公开工作。省政府和各省辖市、省直管县(市)政府要参照国务院办公厅的做法,结合自身实际,明确政务公开工作职责责任部门,理顺工作体制,健全工作机制,加强政务公开工作力量,确保2016年落实到位(各级编办牵头落实)。要进一步理顺机制,结合政府信息公开工作确定政务公开专门工作机构,并配齐配强专职工作人员(各级政府及其工作部门办公厅〔室〕、同级编办负责落实)。年内要把政府信息与政务公开工作纳入政府绩效考核体系,所占分值权重不应低于4%。
(二)提高我省政务公开工作制度化标准化水平。起草我省贯彻《中华人民共和国政府信息公开条例》的实施办法,在政府信息公开条例修订完成之后及时起草、提交我省贯彻落实的实施办法草案(省政府法制办牵头落实)。加快清理、修订涉及政务公开的相关规范性文件(省政府办公厅牵头落实)。进一步做好相关规范性文件和政策性文件清理结果公开工作(省政府法制办牵头落实)。各地、各部门要按照制度化、标准化、规范化、流程化的要求,进一步完善本地、本部门政务公开工作制度(各地、各部门负责落实)。
(三)提高我省政务公开工作信息化集中化水平。要按照国务院办公厅和省政府的要求,进一步加强政府门户网站建设和管理,充分发挥政府门户网站信息公开第一平台作用(各地、各部门负责落实)。推进“互联网+政务服务”,制定工作方案,打造集网上审批、便民服务、政务公开、效能监察为一体的行政职权网上运行平台,推动政务服务事项办理由实体政务大厅向网上办事大厅延伸(省政府办公厅牵头,各有关部门配合做好具体落实工作)。
(四)提高政务公开工作人员素质。围绕3年内将全省政务公开工作人员轮训一遍的要求,制定业务培训计划,并将政府信息与政务公开知识纳入初任培训、任职培训课程(省人力资源社会保障厅、公务员局牵头落实)。加大政府信息与政务公开轮训工作力度,扩大年度政府信息公开培训容量,将政务公开培训纳入政府信息公开年度培训,努力提高授课质量、受训层次、培训实效(各级政府及其工作部门办公厅〔室〕牵头落实)。政务公开工作人员要加强政策理论学习和业务研究,准确把握政策精神,增强专业素养,提高指导、推动政务公开工作的能力和水平。
(五)积极主动做好政策解读工作。组建省政府政策解读评论员队伍,围绕省政府重要政策、重大决策以及与群众切身利益关系密切的政策文件进行解读,不断提高政策解读的针对性、科学性、权威性和有效性,让群众“听得懂”“信得过”(省政府办公厅牵头落实)。各地、各部门要组织相关专家和业务骨干,主动做好本地、本部门政策解读工作,政策解读与政策制定工作要同步考虑、同步安排,牵头起草单位要将文件和解读方案一并报批,相关解读材料要于文件公开后3个工作日内在政府网站和媒体发布(各地、各部门负责落实)。
(六)围绕助力政府建设推进公开。积极推进决策公开,在市、县两级政府探索实行重大决策预公开和重大民生决策事项民意调查制度。推进政策执行和落实情况公开,围绕党中央、国务院部署和省政府工作报告、省经济社会发展规划提出的重要事项,细化公开执行措施、实施步骤、责任分工、监督方式等,实事求是地公布进展和完成情况、督查整改情况和奖惩情况(各地、各部门负责落实)。
四、保障措施
(一)切实加强组织领导。各地、各部门要高度重视政务公开工作,清醒认识到公开透明是法治政府的基本特征,政务公开是全面依法治国、建设法治政府的重要内容。要把政务公开工作纳入重要议事日程,确定一位负责同志分管政务公开工作,并列入工作分工、对外公布,主要负责同志年内至少听取一次政府信息与政务公开工作情况汇报,研究部署推进相关工作。
(二)不断深化协调配合,形成工作合力。要理顺工作关系,减少职能交叉,加强专门机构建设和人员配备,统筹做好政务公开的各项工作。要健全投入机制,为政务公开工作提供必要的人、财、物等各方面保障。要建设政府信息发布和政务公开的协调联动机制,充分发挥各单位的作用,使公开的内容更统一、更权威、更准确,使公开的各项服务更便民利民。
(三)严格台账责任运用,加强监督考核。结合我省实际,对照国务院办公厅《2016年政务公开工作要点》,细化任务,建立工作台账,明确工作责任。定期检查台账工作进度,2016年9月对台账开展一次检查,2017年2月对台账进行考评验收。对落实不到位并造成严重影响的,依法依规严肃追究责任。切实提高透明度,自觉接受公众监督,省政府对台账的检查和考评验收结果不仅在省政府门户网站公布,也要在县级以上政府及其工作部门的门户网站同步公布。
附件
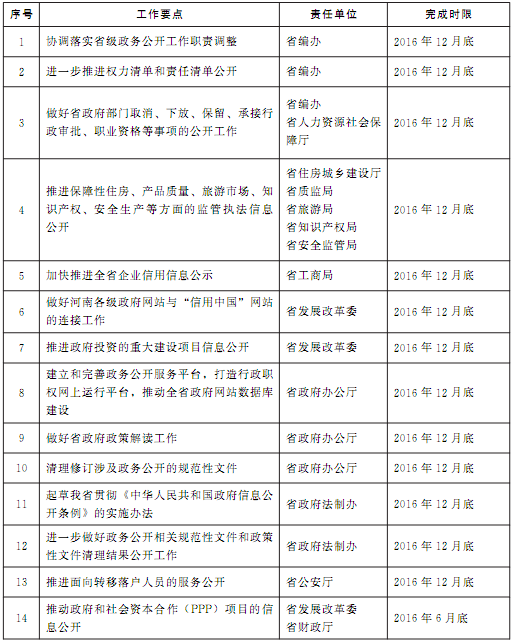
河南省2016年政务公开工作要点台账




扫描二维码 关注我们
您当前的位置:
打印
关闭